葡萄籽原花青素通过恢复线粒体功能改善早产儿脑白质损伤模型小鼠低髓鞘化的研究
Grape Seed Proanthocyanidin Extracts Improve Hypomyelination by Restoring Mitochondrial Function in a Mouse Model of Premature White Matter Injury
DOI: 10.12677/hjbm.2026.162023, PDF, HTML, XML,    科研立项经费支持
作者: 王妮娜, 王俊燕, 王 银*:宁夏医科大学基础医学院,宁夏 银川
关键词: 早产儿脑白质损伤葡萄籽原花青素线粒体Premature White Matter Injury Grape Seed Proanthocyanidin Extracts Mitochondria
摘要: 目的:本研究旨在探究葡萄籽原花青素(GSPE)对早产儿白质脑损伤(PWMI)模型小鼠的保护作用,并阐明其潜在机制。材料与方法:手术结扎P9日龄c57小鼠右侧颈动脉,于8%低氧环境中并腹腔注射细菌脂多糖(LPS),构建PWMI模型。在PWMI造模后立即口服GSPE (20 mg/Kg)连续5天,至P14日龄。取材观察小鼠脑损伤情况,统计并计算小鼠存活率。通过透射电镜(TEM)、Western blot及qPCR评价髓鞘损伤情况。对三组(假手术组、PWMI组、PWMI + GSPE组)小鼠右侧脑皮质进行RNA测序,通过KEGG富集分析差异表达基因(DEGs)。采用qPCR对差异表达基因进行验证。结果:PWMI模型小鼠出现显著脑损伤且存活率较低。GSPE干预显著提高PWMI模型小鼠存活率并减轻髓鞘损伤。RNA测序分析显示各组间存在显著差异基因表达:PWMI组和sham组相比,差异基因富集于炎症、缺血–缺氧信号通路、鞘脂信号通路、线粒体功能相关信号通路;GSPE干预组与PWMI组相比,上调基因与鞘脂合成和线粒体稳态相关,下调基因与凋亡和炎症相关。结论:GSPE通过改善线粒体功能从而改善缺氧缺血合并炎症所致的早产儿白质脑损伤。这些发现证实了GSPE在髓鞘保护中的潜在作用,并提示GSPE可能成为PWMI的潜在治疗策略。
Abstract: Objective: To investigate the protective effect of grape seed proanthocyanidin extract (GSPE) on white matter brain injury (PWMI) in preterm mice and the underlying mechanism. Materials and methods: PWMI model was established by surgical ligation of the right carotid artery in P9-day-old c57 mice, which were subsequently exposed to 8% hypoxia and intraperitoneally injected with bacterial lipopolysaccharide (LPS). GSPE (20 mg/Kg) was administered orally for 5 consecutive days immediately after modeling until P14 days of age. The brain injury of mice was observed, and the survival rate of mice was counted and calculated. Transmission electron microscopy (TEM), Western blot and qPCR were used to evaluate myelin sheath injury. RNA sequencing was performed on the right cerebral cortex of the three groups of mice (sham operation group, PWMI group, PWMI + GSPE group), and the differentially expressed genes (DEGs) were analyzed by KEGG enrichment. qPCR was used to verify the differentially expressed genes. Results: PWMI mice showed significant brain damage and poor survival rate. GSPE intervention significantly improved the survival rate of PWMI mice and alleviated myelin sheath injury. RNA sequencing analysis showed that there were significant differentially expressed genes among all groups. Compared with the sham group, the differentially expressed genes in the PWMI group were enriched in inflammation, ischemia-hypoxia signaling pathway, sphingolipid signaling pathway, and mitochondrial function-related signaling pathway. The up-regulated genes were related to sphingolipid synthesis and mitochondrial homeostasis and the down-regulated genes were related to apoptosis and inflammation in the GSPE intervention group compared with the PWMI group. Conclusions: GSPE can improve mitochondrial function in preterm infants with white matter brain damage caused by hypoxic-ischemia and inflammation. These findings confirm the potential role of GSPE in myelin protection and suggest that GSPE may be a potential therapeutic strategy for PWMI.
文章引用:王妮娜, 王俊燕, 王银. 葡萄籽原花青素通过恢复线粒体功能改善早产儿脑白质损伤模型小鼠低髓鞘化的研究[J]. 生物医学, 2026, 16(2): 214-226. https://doi.org/10.12677/hjbm.2026.162023

1. 引言

早产儿脑白质损伤(preterm white matter injury, PWMI)的主要神经病理学改变是脑室周围白质软化(periventricular leukomalacia, PVL)和神经元/轴突损伤[1]。截至目前尚无有效的防治办法,因此改善PWMI的低髓鞘化对其有效防治将具有重要意义。少突胶质前体细胞(oligodendrocyte precursor cell,OPC)在成人中枢神经系统中作为迁移和增殖的祖细胞存在,在多发性硬化和中风等疾病中,分化为成熟的OL对受损的轴突进行再髓鞘化[2]。然而,OPC和OL都容易受到细胞毒性和兴奋性毒性因素的影响,在体内,如何诱导OPC分化并使受损的轴突再髓鞘化一直是一个难以克服的科学问题[3]-[5]。因此,抑制OPC细胞死亡,维持OPC池的稳定是髓磷脂修复的前提。研究表明生理性缺氧诱导因子α (hypoxia-inducible factor α, HIFα)可短暂调节OPC分化,而持续性HIFα激活则使OPC分化受阻[6]。因此,提高OPC的内在易损性势必与改善其线粒体功能密切相关。

据报道,葡萄籽原花青素(grape seed proanthocyanidin extract, GSPE)可抵抗氧化应激并促进DNA修复[7]。多项研究表明,GSPE还可以通过改善胰岛素抵抗或脂质代谢等方式影响代谢[8] [9]。此外,GSPE显示出强大的AOX活性,有效降低细胞自由基水平[10]-[12]。临床实验证实,使用GSPE可维持血管弹性和正常血压[13]。GSPE可以通过抑制神经元氧化损伤、改善线粒体功能障碍和认知障碍对神经元起保护作用[14]。也有研究表明,GSPE可改善高血糖引起的神经细胞凋亡,也可通过抑制氧化应激来改善链脲佐菌素诱导的认知和突触可塑性缺陷[15]。研究证实,GSPE可显著提高大鼠肝脏内的抗氧化酶活性[16]。本项目将利用分子生物学、形态学、转录组高通量测序等技术,建立PWMI动物模型,研究GSPE对PWMI的影响,为治疗髓鞘相关疾病的治疗提供重要的理论基础。

2. 材料与方法

2.1. 实验动物

SPF级C57BL/6J小鼠由宁夏医科大学实验动物中心饲养繁殖,小鼠出生后进行适应性喂养(恒温:22 ± 2℃,光照12 h/黑暗12 h,平均照度80lx)。于出生后第九天(P9)进行模型制作。实验方案经宁夏医科大学实验动物中心动物伦理和使用机构委员会批准(伦理编号:2022-N171)。

2.2. PWMI模型制作和实验设计

60只SPF级C57BL/6J小鼠,在出生后第9天(P9)被随机分为3个实验组(每组20只):sham组、PWMI组和PWMI + GSPE组。PWMI组小鼠经1%异氟烷麻醉后手术结扎右侧颈总动脉。缝合皮肤后,将小鼠置于保温垫上直至完全清醒,之后置于缺氧箱(8% O2 + 92% N2)中80 min,最后腹腔注射15 µL LPS (1 mg/kg) [17]。假手术组仅于术中分离右侧颈总动脉,腹腔注射等量生理盐水。PWMI + GSPE组小鼠在建立PWMI模型后至P14每日给予GSPE灌胃[18]。在P14日取脑组织进行后续实验。

2.3. 形态学分析

在P14日龄小鼠通过二氧化碳吸入法处死后取其脑组织。随后将脑组织浸入Bouin固定液中固定24 h,再置于70%乙醇中浸泡1天。经酒精脱水后,将固定好的脑组织包埋于石蜡中,切成5 µm切片,然后进行苏木精–伊红(HE)染色和尼氏(Nissl)染色。使用显微镜观察右侧皮质区域的形态学改变。

2.4. 透射电镜

在小鼠胼胝体区取2~3块组织;2%戊二醛4℃固定2 h,0.1M磷酸缓冲液漂洗3次;1%锇酸2 h,0.1M磷酸缓冲液漂洗15 min × 3次;接着进行梯度酒精脱水,环氧丙烷渗透15 min × 2次;使用不完全包埋剂与环氧丙烷等体积混合液进行室温渗透1 h;而后将样品置于包埋剂中35℃ 6 h,转移至包埋板42℃过夜、60℃ 48 h;切片后先后使用4%醋酸铀染色20 min,枸橼酸铅染色5 min。于透射电镜下观察拍照。

2.5. qPCR

分离小鼠大脑右侧皮质区并提取总RNA。使用RNA PCR试剂盒(ABclonal),以1000 ng RNA为模板在10 μL反应体系中生成cDNA。GAPDH作为内参。引物序列见表1。PCR扩增条件如下:95℃预变性30 sec,随后进行40个循环(95℃ 3 sec,55℃ 30 sec,72℃ 3 sec),最后进行终末延伸:95℃ 1 min,55℃ 30 sec,95℃ 30 sec。采用2ΔΔCt法测定基因的相对表达水平。

2.6. Western blot

从小鼠右侧大脑皮层中提取总蛋白,经SDS-PAGE电泳分离后转移至PVDF膜。用含5%脱脂奶粉的TBST封闭膜后,分别用针对Olig2 (Abcam, ab109186, 1:5000)、NG2 (Abcam, ab129051, 1:2000)、β-actin (Proteintech, 66009-1-Ig, 1:5000)的一抗在4℃下孵育过夜。随后用1 × TBST洗涤膜3次,每次5 min。接着,在室温下用山羊抗兔IgG (Proteintech, SA00001-2, 1:5000)和山羊抗小鼠IgG (Proteintech, SA00001-2, 1:5000)二抗孵育2 h,再用1 × TBST洗涤3次,每次5 min。通过增强化学发光法显影。使用Image J软件对蛋白条带进行定量分析。

Table 1. qPCR primer sequences

1. qPCR引物序列

基因名称

引物序列

产物长度

Olig2

F:TTACAGACCGAGCCAACACC

R:TGGCCCCAGGGATGATCTAA

129 bp

NG2

F:GGCTTGTGCTGTTCTCACA

R:CACAGACTCTGGACAGACGG

167 bp

Vat1

F:TGACTTCGGCAACCTGAGAC

R:GCCGTTCCAAACACTGTCAC

120 bp

Tpp1

F:CAGCATGGGACAGGACTCTT

R:TCATGGCACGAAAGGGTCAA

181 bp

Vamp8

F:CGCCTACCTGGAGAAACCTG

R:TGCCCACGCTTCTCTTCTTT

130 bp

Myoc

F:CAGCAGCGAGGAGGTAACAA

R:CACTCCATACTTGCCAGCGA

292 bp

Abcg1

F:GACGCACTGGTGTCTGTGTA

R:GGTGACTGGGAAGGACTTGG

180 bp

Acot

F:CAGGACGACCACAACTGGAA

R:TGTACCTTTCCCCAACCTCC

335 bp

Tnfrsf1a

F:GGCTCTGCTGATGGGGATAC

R:CAGGTAGCGTTGGAACTGGT

361 bp

Stom

F:TCTGACAAACGGCAGTCCAG

R:CTCCTTGCAAAATGCGACCC

220 bp

Pdpn

F:TTGTGACCCCAGGTACAGGA

R:TGGCAAGCCATCTCTATTGGG

278 bp

Mgst1

F:TCCTGTTGGTGAAAAGTCCCAG

R:TTATCCTCTGGAATGCGGTCG

221 bp

2.7. 转录组学测序

总RNA使用TRIzol试剂(Invitrogen)从右侧皮质样本中提取,操作步骤遵循制造商说明。RNA的纯度和定量使用NanoDrop 2000分光光度计(赛默飞世尔科技)测定,RNA完整性则通过Agilent 2100生物分析仪(Agilent Technologies)进行评估。随后,使用VAHTS Universal V6 RNA-seq文库制备试剂盒构建cDNA文库。转录组测序与分析由上海欧易生物科技有限公司(中国上海)完成。差异表达基因基于倍数变化(FC) > 2或<0.5且p < 0.05的标准被鉴定,并使用京都基因与基因组百科全书(KEGG)数据库进行分析。

3. 结果

3.1. PWMI模型的建立

为了探究GSPE对PWMI模型小鼠脑白质损伤的影响,使用P9日龄小鼠建立模型,之后立即灌胃GSPE (20 mg/kg),sham组及PWMI模型组口服等量纯水,连续5天直至P14日取材,然后对样本进行形态及分子生物学检测(图1(a))。通过HE染色(图1(b))和Nissl染色(图1(c))观察到sham组小鼠右侧脑组织结构完整,结构清晰,未见脑室扩大。而PWMI组小鼠右侧脑组织有明显损毁,轮廓不清,皮质塌陷,海马受损,脑室扩大。结果表明通过上述造模方式成功建立了PWMI模型小鼠,并将用于后续实验。

Figure 1. Establishment of the PWMI model. (a) Preparation process of the PWMI model; (b) Observation of the right brain tissue of mice by HE staining; (c) Observation of the right brain tissue of mice by Nissl staining

1. PWMI模型的建立。(a) PWMI模型制备过程;(b) HE染色观察小鼠右侧脑组织;(c) Nissl染色观察小鼠右侧脑组织

3.2. GSPE可减轻PWMI模型小鼠脑损伤、提高存活率

肉眼观察P14日龄小鼠脑组织,sham组小鼠脑组织完整无损伤,PWMI组小鼠右侧大脑明显肿胀,出现大面积病灶,病灶部位脑组织软化,而在GSPE干预后,小鼠右侧脑组织病灶体积缩小,肿胀较PWMI组减轻(图2)。将P9日龄小鼠造模后连续统计6天(P9~P14)存活率(表2)。PWMI组小鼠手术后存活率较低,从造模起至取材每日都有死亡小鼠,GSPE干预后存活率有所提升,死亡小鼠数量减少。

Figure 2. GSPE can alleviate brain injury in PWMI model mice

2. GSPE可减轻PWMI模型小鼠脑损伤

Table 2. Statistics of survival rates of three groups of mice over 6 consecutive days (P9~P14)

2. 三组小鼠连续6天(P9~P14)存活率统计

Day 1 (P9)

Day 2 (P10)

Day 3 (P11)

Day 4 (P12)

Day 5 (P13)

Day 6 (P14)

sham

100%

95.38%

95.38%

90.27%

90.27%

86.73%

PWMI

68.42%

63.16%

58.95%

55.79%

54.74%

48.30%

PWMI + GSPE

95.79%

94.32%

89.60%

89.60%

86.22%

84.53%

3.3. GSPE减轻PWMI模型小鼠脑髓鞘损伤,促进OPC增殖

为进一步探究GSPE对PWMI模型小鼠脑髓鞘的影响,取小鼠胼胝体区进行透射电镜观察,低倍镜下sham组小鼠胼胝体区髓鞘丰富,数量较多,高倍镜下可见髓鞘板层较厚且排列整齐清晰,髓鞘内可见线粒体和完整微管横断面。PWMI组小鼠胼胝体区髓鞘数量较少,且髓鞘板层受损模糊溶解,髓鞘内未见完整微管横断面。GSPE干预后小鼠的髓鞘形态明显改善,髓鞘板层结构增厚,形态规则,板层排列趋于正常,清晰完整,髓鞘内线粒体结构完整清晰(图3(a)图3(b))。qPCR结果显示,三组小鼠脑组织中少突全系标志物Olig2表达无明显差异(图3(c)),而OPC标志物NG2表达却有明显变化。PWMI组NG2都明显降低,而经GSPE干预后显著升高(图3(d))。WB结果显示,PWMI组小鼠Olig2表达稍有升高,而GSPE干预后有所下降。NG2的表达趋势与qPCR结果相一致(图3(e)~(g))。以上结果表明,GSPE可减轻PWMI模型小鼠的髓鞘损伤,促进OPC的增殖。

3.4. 转录组学探究GSPE对PWMI模型小鼠髓鞘的保护机制

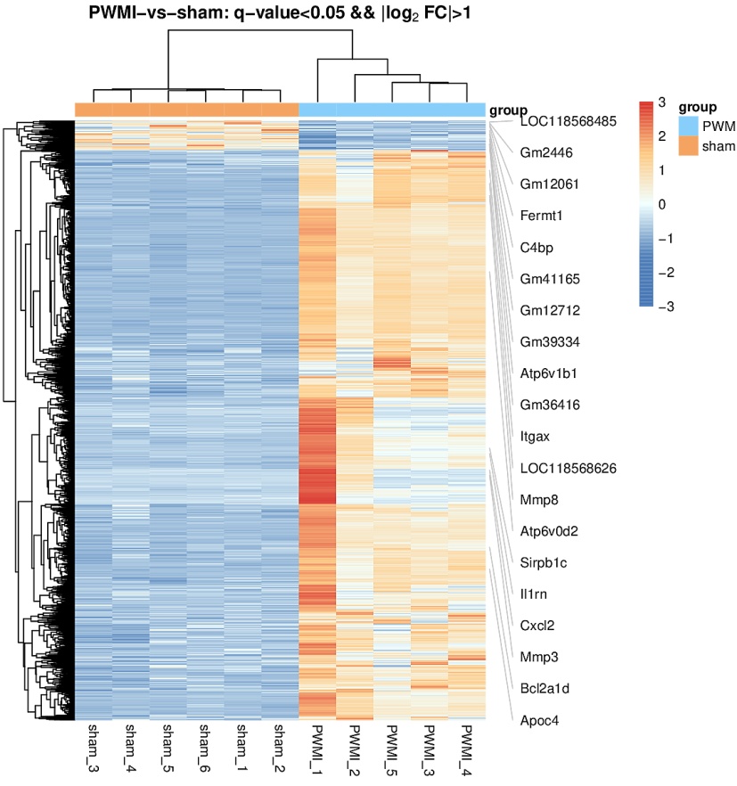
三组样本间的差异表达基因的整体分布情况如火山图所示(图4(a)),其中灰色为非显著性差异的基因,红色为显著性上调基因,蓝色为显著性下调基因;横轴为log2FoldChange,纵轴为-log10q-value。利用聚类热图展示基因分布的总体趋势。PWMI组与sham组相比(图4(b1)),有显著性差异的基因包括与髓鞘合成相关的基因Gm2446,参与脂质代谢的Sirpb1c,与TNF-a密切相关的MMP3,参与坏死性凋亡的Fermt1,在炎症反应中高表达Saa3、Itgax和Bcl2a1b,说明PWMI模型小鼠确实发生髓鞘损伤,损伤的

Figure 3. GSPE alleviates myelin damage in the brains of PWMI model mice and promotes OPC proliferation. (a), (b) Transmission electron microscopy was used to observe myelin morphology in the three groups of mice; (c), (d) qPCR was performed to detect the expression of Olig2 and NG2 genes in the right cerebral cortex of the three groups of mice; (e)~(g) Western Blot was used to detect the expression of Olig2 and NG2 proteins in the right cerebral cortex of the three groups of mice. All data are presented as mean ± SD (n = 5), *p < 0.05, **p < 0.01, ***p < 0.001

3. GSPE减轻PWMI模型小鼠脑髓鞘损伤,促进OPC增殖。(a),(b) 透射电镜观察三组小鼠髓鞘形态;(c),(d) qPCR检测三组小鼠右侧脑皮质中Olig2、NG2基因的表达;(e)~(g) Western Blot检测三组小鼠右侧脑皮质中Olig2、NG2蛋白的表达。所有数据采用mean ± SD (n = 5),*p < 0.05,**p < 0.01 ,***p < 0.001

发生与炎症、坏死性凋亡和脂质代谢有关。经GSPE干预后,PWMI + GSPE组与PWMI组相比(图4(b2)),差异表达基因包括与髓鞘合成相关的Orn2和Fam205a3,可抑制线粒体功能障碍Runx3,参与调节线粒体分裂-融合的Lcn2。以上基因表达出现显著性差异证实GSPE的干预可对髓鞘发生保护作用,并且可改善PWMI模型小鼠脑内线粒体功能受损。根据富集显著性挑选前20的通路即KEGG富集分析Top20气泡图。PWMI组与sham组相比(图4(c1))及PWMI + GSPE组与PWMI组相比富集通路主要集中与自噬相关的吞噬体;与慢性炎症相关的NF-kappa B信号通路;还包括了大量神经退行性疾病。而经GSPE干预后,与PWMI组相比(图4(c2)),差异表达基因的主要富集通路也与吞噬体、炎症相关TNF信号通路、代谢及免疫密切相关。KEGG富集通路在Level2的水平共包含Cell growth and death (细胞生长和死亡)、Transcription (转录)、Development (生长发育)和Amino acid metabolism (氨基酸代谢)等44个分类将上调差异表达基因及下调差异表达基因分布进行了比较(图4(d1))。PWMI组与sham组相比在信号转导方面有大量富集通路,包括在髓鞘合成过程中发挥关键作用的鞘脂信号通路、自噬相关的mTOR信号通路、与缺血缺氧相关的HIF-1信号通路、参与细胞凋亡和炎症的TNF信号通路以Wnt信号通路。PWMI + GSPE组与PWMI组相比(图4(d2)),差异表达基因主要富集的信号通路同样集中在髓鞘合成、自噬相关、细胞存活凋亡和炎症以及Wnt信号通路。以上结果证实缺血缺氧合并感染诱导的PWMI模型小鼠发生髓鞘损伤,并且表明PWMI模型小鼠线粒体功能受损、自噬障碍。同时也证实GSPE改善PWMI模型小鼠髓鞘损伤和线粒体功能受损中的重要作用。

(a1) (a2)

(b1) (b2)

(c1) (c2)

(d1) (d2)

Figure 4. Transcriptomic investigation of the protective mechanism of GSPE on myelin in PWMI model mice. (a) Volcano plot of differentially expressed gene distribution in three groups of samples. (b) Cluster analysis of differentially expressed genes. PWMI group vs sham group; PWMI + GSPE group vs PWMI group. (c) KEGG enrichment analysis of differentially expressed genes. PWMI group vs sham group; PWMI + GSPE group vs PWMI group. (d) Comparative bar chart of KEGG level 2 distribution of differentially expressed genes. PWMI group vs sham group, PWMI + GSPE group vs PWMI group

4. 转录组学探究GSPE对PWMI模型小鼠髓鞘的保护机制。(a) 三组样本差异表达基因分布火山图。(b) 差异基因聚类分析。PWMI组vs sham组、PWMI + GSPE组vs PWMI组。(c) 差异基因KEGG富集分析。PWMI组vs sham组;PWMI + GSPE vs PWMI组。(d) 差异基因KEGG level2水平分布比较图。PWMI组 vs sham组、PWMI + GSPE vs PWMI组

3.5. qPCR验证线粒体相关差异表达基因

将PWMI组与sham组相比具有显著差异表达的基因进行功能分类,将功能聚焦于线粒体,共筛选出24个差异表达基因;将PWMI + GSPE组与PWMI组进行比较,以线粒体功能为基础筛选出21个差异表达基因。最后取二者的交集,共有10个差异基因被筛选出来(图5),分别是Vat1 (vesicle amine transport 1)、Tpp1 (tripeptidyl peptidase I)、Vamp8 (vesicle-associated membrane protein 8)、Myoc (myocilin)、Abcg1 (ATP binding cassette subfamily G member 1)、Acot1 (acyl-CoA thioesterase 1)、Tnfrsf1a (tumor necrosis factor receptor superfamily member 1a)、Stom (stomatin)、Pdpn (podoplanin)、Mgst1 (microsomal glutathione S-transferase 1)。通过qPCR对所筛选出的基因进行验证,结果与测序结果一致,证实测序结果真实有效。

(a)~(j) Vat1、Tpp1、Vamp8、Myoc、Abcg1、Acot1、Tnfrsf1a、Stom、Pdpn、Mgst1相对表达量。所有数据以mean ± SD表示,**p < 0.01,***p < 0.001。

Figure 5. qPCR verification of transcriptome sequencing results

5. qPCR验证转录组学测序结果

4. 讨论

小鼠的胚胎发育过程与人类极为相似,神经系统发育迅速,仅数日便可完成。本研究中,采用P9日龄C57小鼠手术截断右侧颈总动脉,并置于低氧箱,后腹腔注射LPS,以模拟早产儿缺血缺氧合并感染的诱因。通过形态学,证实小鼠出现右侧脑损伤,并且病灶周边出现大量凋亡细胞,说明模型建立成功。为减少手术损伤及术后感染造成的差异,对照组小鼠仅在术中分离右侧颈总动脉。通过GSPE干预证实了其对PWMI模型小鼠发挥脑保护作用,主要在于对小鼠损伤部位的髓鞘产生影响。

原花青素作为天然提取物广泛存在于多种植物当中,而葡萄作为常见水果,其原料易得,更为常见。研究表明,GSPE通过直接或间接减少心肌中自由基的能力,对再灌注引起的心脏损伤具有保护作用[19] [20]。此外,涉及GSPE的研究发现,长期暴露于GSPE可调节与阿尔茨海默病或神经元变性相关小鼠特定脑蛋白的表达[21]。动物实验表明低温可以促进缺血缺氧小鼠脑内OPC的增殖和分化[22],将年轻小鼠的脑脊液进行移植也可促进脑内OPC的增殖和分化[23]。少突胶质前体细胞(OPCs)是一类特殊的胶质前体细胞,可分化为髓鞘形成少突胶质细胞,而此类细胞对氧化损伤极为敏感。本研究发现,在PWMI小鼠中,髓鞘在微结构和超微结构层面均存在严重损伤。GSPE治疗可改善PWMI小鼠的髓鞘丢失、板层模糊及空隙现象。随后,我们探讨了GSPE对髓鞘相关基因和蛋白表达的影响。结果显示,PWMI小鼠脑内少突胶质细胞谱系标志物Olig2基因的表达无显著差异,但Olig2蛋白表达显著增加。其原因可能是尽管缺血缺氧可因少突胶质前体细胞耐受性较低而导致大量死亡,但不同程度的缺氧对OPCs具有不同影响:轻度缺氧可刺激细胞增殖,从而导致脑内Olig2表达增加;而随着缺氧程度加重,Olig2蛋白表达下降,NG2的表达亦随之降低,提示缺氧不同程度地损伤了OPCs的增殖与分化。GSPE治疗改善了NG2的表达,但未改善Olig2的表达,提示GSPE可能在促进OPCs分化方面的作用较其促进增殖的作用更为显著。

在病理条件下和血脑屏障受到损伤时,可以使大量淋巴细胞迁移到中枢神经系统[24]。此外,全身感染和由此引起的外周免疫系统的激活可加剧慢性神经退行性变。在模型建立时通常采用腹腔注射构建全身感染以模拟宫内感染状态,通过转录组测序结果发现PWMI组与sham组相比,小鼠右侧脑皮质内差异基因主要集中在cellular response to lipopolysaccharide (细胞对脂多糖的反应)、response to bacterium (对细菌的反应)、positive regulation of inflammatory response (炎症反应的正向调节)、positive regulation of interleukin-1 beta production (白细胞介素-1β产生的正向调节),因此全身感染及缺血缺氧可引起脑内炎症反应。通过结扎右侧颈总动脉及缺氧80 min,以模拟早产儿脑内缺血和全身缺氧状态,缺血缺氧会导致小鼠右侧脑皮质中线粒体功能受损,转录组学测序发现,PWMI组与sham组相比,lysosome (溶酶体)、plasma membrane (质膜)功能发生严重影响,而GSPE可对上述细胞组分及分子功能产生积极影响。

PIVH和PVL是PWMI的两种主要形式,均可导致严重的脑损伤。在PWMI中,线粒体功能障碍可能导致神经元凋亡。先前的研究已经报道线粒体功能障碍与许多疾病有关,包括糖尿病、神经变性和癌症[25]-[27]。中枢神经系统是一个代谢高度活跃的器官,需要消耗大约20%的身体总能量。因此,中枢神经系统的细胞中含有大量的线粒体,并且线粒体功能十分活跃[28]。但是中枢神经系统中的线粒体极易受到ROS介导的损伤,从而导致线粒体功能障碍。维持轴突运输和神经传导的神经元以及维持髓鞘形成的OL对能量需求特别高。因此,线粒体功能障碍与轴突变性和OL活力受损有关[29]

葡萄籽含有多种类黄酮和非类黄酮,具有抗氧化和抗炎作用,此外,多酚和黄烷醇可以维持细胞的蛋白质平衡。由于蛋白平衡受损与所有淀粉样蛋白疾病密切相关,特别是神经退行性疾病,葡萄籽提取物可以成为一种有价值的治疗剂[30]。在动物模型中已被证明对多种疾病具有保护作用,包括糖尿病肾病、药物性肾毒性、癌症转移和缺血性心肌病[31],并能显著改善线粒体功能。神经退行性变导致小胶质细胞激活平衡向促炎状态转变。这导致趋化因子/细胞因子的产生,如TNF-α、IL-6、IL-1β和IL-12,它们具有促炎特性[32]。同时,这些促炎细胞因子的分泌对关键的线粒体成分产生不利影响,导致线粒体呼吸链功能下降,加剧神经退行性病变[33]。而GSPE干预后可显著改善线粒体功能,以此来减轻缺血缺氧及炎症引起的损伤。

5. 结论

GSPE可通过改善线粒体功能,以减轻缺血缺氧合并炎症对PWMI模型小鼠发挥脑保护作用,其保护作用主要体现能够改善PWMI模型小鼠低髓鞘化并促进OPC增殖。该研究证实GSPE可能为髓鞘疾病的潜在治疗药物,并为临床髓鞘损伤相关疾病提供新的治疗依据。

基金项目

宁夏自然科学基金(2023AAC03238),宁夏医科大学科学研究资助项目(XT2023002)。

NOTES

*通讯作者。

参考文献

[1] Volpe, J.J., Kinney, H.C., Jensen, F.E. and Rosenberg, P.A. (2011) The Developing Oligodendrocyte: Key Cellular Target in Brain Injury in the Premature Infant. International Journal of Developmental Neuroscience, 29, 423-440. [Google Scholar] [CrossRef] [PubMed]
[2] Nishiyama, A., Boshans, L., Goncalves, C.M., Wegrzyn, J. and Patel, K.D. (2016) Lineage, Fate, and Fate Potential of NG2-glia. Brain Research, 1638, 116-128. [Google Scholar] [CrossRef] [PubMed]
[3] Kuhn, S., Gritti, L., Crooks, D. and Dombrowski, Y. (2019) Oligodendrocytes in Development, Myelin Generation and Beyond. Cells, 8, Article 1424. [Google Scholar] [CrossRef] [PubMed]
[4] van Tilborg, E., Heijnen, C.J., Benders, M.J., van Bel, F., Fleiss, B., Gressens, P., et al. (2016) Impaired Oligodendrocyte Maturation in Preterm Infants: Potential Therapeutic Targets. Progress in Neurobiology, 136, 28-49. [Google Scholar] [CrossRef] [PubMed]
[5] Shen, D., Wu, W., Liu, J., Lan, T., Xiao, Z., Gai, K., et al. (2022) Ferroptosis in Oligodendrocyte Progenitor Cells Mediates White Matter Injury after Hemorrhagic Stroke. Cell Death & Disease, 13, Article No. 259. [Google Scholar] [CrossRef] [PubMed]
[6] Zhang, S., Wang, Y., Xu, J., Kim, B., Deng, W. and Guo, F. (2020) HIFα Regulates Developmental Myelination Independent of Autocrine Wnt Signaling. The Journal of Neuroscience, 41, 251-268. [Google Scholar] [CrossRef] [PubMed]
[7] Li, S.G., Ding, Y.S., Niu, Q., et al. (2015) Grape Seed Proanthocyanidin Extract Alleviates Arsenic-Induced Oxidative Reproductive Toxicity in Male Mice. Biomedical and Environmental Sciences, 28, 272-280.
[8] Montagut, G., Bladé, C., Blay, M., Fernández-Larrea, J., Pujadas, G., Salvadó, M.J., et al. (2010) Effects of a Grapeseed Procyanidin Extract (GSPE) on Insulin Resistance. The Journal of Nutritional Biochemistry, 21, 961-967. [Google Scholar] [CrossRef] [PubMed]
[9] Pons, Z., Margalef, M., Bravo, F.I., Arola-Arnal, A. and Muguerza, B. (2017) Chronic Administration of Grape-Seed Polyphenols Attenuates the Development of Hypertension and Improves Other Cardiometabolic Risk Factors Associated with the Metabolic Syndrome in Cafeteria Diet-Fed Rats. British Journal of Nutrition, 117, 200-208. [Google Scholar] [CrossRef] [PubMed]
[10] Puiggròs, F., Llópiz, N., Ardévol, A., Bladé, C., Arola, L. and Salvadó, M.J. (2005) Grape Seed Procyanidins Prevent Oxidative Injury by Modulating the Expression of Antioxidant Enzyme Systems. Journal of Agricultural and Food Chemistry, 53, 6080-6086. [Google Scholar] [CrossRef] [PubMed]
[11] Liu, M., Yun, P., Hu, Y., Yang, J., Khadka, R.B. and Peng, X. (2020) Effects of Grape Seed Proanthocyanidin Extract on Obesity. Obesity Facts, 13, 279-291. [Google Scholar] [CrossRef] [PubMed]
[12] Cortés-Espinar, A.J., Ibarz-Blanch, N., Soliz-Rueda, J.R., Bonafos, B., Feillet-Coudray, C., Casas, F., et al. (2023) Rhythm and ROS: Hepatic Chronotherapeutic Features of Grape Seed Proanthocyanidin Extract Treatment in Cafeteria Diet-Fed Rats. Antioxidants, 12, Article 1606. [Google Scholar] [CrossRef] [PubMed]
[13] Odai, T., Terauchi, M., Kato, K., Hirose, A. and Miyasaka, N. (2019) Effects of Grape Seed Proanthocyanidin Extract on Vascular Endothelial Function in Participants with Prehypertension: A Randomized, Double-Blind, Placebo-Controlled Study. Nutrients, 11, Article 2844. [Google Scholar] [CrossRef] [PubMed]
[14] Sun, Q., Jia, N., Li, X., Yang, J. and Chen, G. (2019) Grape Seed Proanthocyanidins Ameliorate Neuronal Oxidative Damage by Inhibiting GSK-3β-Dependent Mitochondrial Permeability Transition Pore Opening in an Experimental Model of Sporadic Alzheimer’s Disease. Aging, 11, 4107-4124. [Google Scholar] [CrossRef] [PubMed]
[15] Gao, W., Li, X., Dun, X., Jing, X., Yang, K. and Li, Y. (2020) Grape Seed Proanthocyanidin Extract Ameliorates Streptozotocin-Induced Cognitive and Synaptic Plasticity Deficits by Inhibiting Oxidative Stress and Preserving AKT and ERK Activities. Current Medical Science, 40, 434-443. [Google Scholar] [CrossRef] [PubMed]
[16] Wang, S., Liu, Z., Wang, Y., Shi, B., Jin, Y., Wang, Y., et al. (2022) Grape Seed Extract Proanthocyanidin Antagonizes Aristolochic Acid I-Induced Liver Injury in Rats by Activating PI3K-AKT Pathway. Toxicology Mechanisms and Methods, 33, 131-140. [Google Scholar] [CrossRef] [PubMed]
[17] Wang, J., Wang, D., Zheng, X., Li, Y., Li, Y., Ma, T., et al. (2022) A2B Adenosine Receptor Inhibition Ameliorates Hypoxic-Ischemic Injury in Neonatal Mice via PKC/Erk/Creb/HIF-1α Signaling Pathway. Brain Research, 1782, Article ID: 147837. [Google Scholar] [CrossRef] [PubMed]
[18] Tu, X., Wang, M., Liu, Y., Zhao, W., Ren, X., Li, Y., et al. (2019) Pretreatment of Grape Seed Proanthocyanidin Extract Exerts Neuroprotective Effect in Murine Model of Neonatal Hypoxic-Ischemic Brain Injury by Its Antiapoptotic Property. Cellular and Molecular Neurobiology, 39, 953-961. [Google Scholar] [CrossRef] [PubMed]
[19] Pataki, T., Bak, I., Kovacs, P., Bagchi, D., Das, D.K. and Tosaki, A. (2002) Grape Seed Proanthocyanidins Improved Cardiac Recovery during Reperfusion after Ischemia in Isolated Rat Hearts. The American Journal of Clinical Nutrition, 75, 894-899. [Google Scholar] [CrossRef] [PubMed]
[20] Yamakoshi, J., Saito, M., Kataoka, S. and Tokutake, S. (2002) Procyanidin-Rich Extract from Grape Seeds Prevents Cataract Formation in Hereditary Cataractous (ICR/f) Rats. Journal of Agricultural and Food Chemistry, 50, 4983-4988. [Google Scholar] [CrossRef] [PubMed]
[21] Deshane, J., Chaves, L., Sarikonda, K.V., Isbell, S., Wilson, L., Kirk, M., et al. (2004) Proteomics Analysis of Rat Brain Protein Modulations by Grape Seed Extract. Journal of Agricultural and Food Chemistry, 52, 7872-7883. [Google Scholar] [CrossRef] [PubMed]
[22] Iram, T., Kern, F., Kaur, A., Myneni, S., Morningstar, A.R., Shin, H., et al. (2022) Young CSF Restores Oligodendrogenesis and Memory in Aged Mice via Fgf17. Nature, 605, 509-515. [Google Scholar] [CrossRef] [PubMed]
[23] Wittstatt, J., Weider, M., Wegner, M. and Reiprich, S. (2020) MicroRNA miR‐204 Regulates Proliferation and Differentiation of Oligodendroglia in Culture. Glia, 68, 2015-2027. [Google Scholar] [CrossRef] [PubMed]
[24] Di Donato, S. (2000) Disorders Related to Mitochondrial Membranes: Pathology of the Respiratory Chain and Neurodegeneration. Journal of Inherited Metabolic Disease, 23, 247-263. [Google Scholar] [CrossRef] [PubMed]
[25] Liu, H., Cao, M., Wang, Y., Li, L., Zhu, L., Xie, G., et al. (2015) Endoplasmic Reticulum Stress Is Involved in the Connection between Inflammation and Autophagy in Type 2 Diabetes. General and Comparative Endocrinology, 210, 124-129. [Google Scholar] [CrossRef] [PubMed]
[26] Placido, A.I., Pereira, C., Duarte, A., Candeias, E., Correia, S., Carvalho, C., et al. (2015) Modulation of Endoplasmic Reticulum Stress: An Opportunity to Prevent Neurodegeneration? CNS & Neurological DisordersDrug Targets, 14, 518-533. [Google Scholar] [CrossRef] [PubMed]
[27] Oakes, S.A. and Papa, F.R. (2015) The Role of Endoplasmic Reticulum Stress in Human Pathology. Annual Review of Pathology: Mechanisms of Disease, 10, 173-194. [Google Scholar] [CrossRef] [PubMed]
[28] Morató, L., Bertini, E., Verrigni, D., Ardissone, A., Ruiz, M., Ferrer, I., et al. (2014) Mitochondrial Dysfunction in Central Nervous System White Matter Disorders. Glia, 62, 1878-1894. [Google Scholar] [CrossRef] [PubMed]
[29] Federico, A., Cardaioli, E., Da Pozzo, P., Formichi, P., Gallus, G.N. and Radi, E. (2012) Mitochondria, Oxidative Stress and Neurodegeneration. Journal of the Neurological Sciences, 322, 254-262. [Google Scholar] [CrossRef] [PubMed]
[30] Sönmez, M.F. and Tascioglu, S. (2015) Protective Effects of Grape Seed Extract on Cadmium-Induced Testicular Damage, Apoptosis, and Endothelial Nitric Oxide Synthases Expression in Rats. Toxicology and Industrial Health, 32, 1486-1494. [Google Scholar] [CrossRef] [PubMed]
[31] Yuan, W., Zhan, X., Liu, W., Ma, R., Zhou, Y., Xu, G., et al. (2023) Mmu-miR-25-3p Promotes Macrophage Autophagy by Targeting DUSP10 to Reduce Mycobacteria Survival. Frontiers in Cellular and Infection Microbiology, 13, Article 1120570. [Google Scholar] [CrossRef] [PubMed]
[32] Williamson, J.M. and Lyons, D.A. (2018) Myelin Dynamics Throughout Life: An Ever-Changing Landscape? Frontiers in Cellular Neuroscience, 12, Article 424. [Google Scholar] [CrossRef] [PubMed]
[33] Trapp, B.D. and Stys, P.K. (2009) Virtual Hypoxia and Chronic Necrosis of Demyelinated Axons in Multiple Sclerosis. The Lancet Neurology, 8, 280-291. [Google Scholar] [CrossRef] [PubMed]