太阳能路灯自动报警系统
Automatic Alarm System for Solar Street Lamps
DOI: 10.12677/ojtt.2026.152021, PDF, HTML, XML,    科研立项经费支持
作者: 张 浪, 张宇轩, 简敬乐, 宋香雨:东北林业大学土木与交通学院,黑龙江 哈尔滨
关键词: 路灯雷达信息5G事故监测Street Lamps Radar Information 5G Accident Monitoring
摘要: 针对传统路灯作为交通基础设施在功能上单一、缺乏与其他设施联动能力的背景下。本项目聚焦于交通事故监测系统的研发,旨在提升道路交通安全水平。在感知层面,采用毫米波雷达传感器实时监测车辆速度变化,精准捕捉急减速情况。能源层面,利用单晶硅太阳能板搭配锂电池组,实现太阳能供电,即便在阴雨天也能保障系统续航多天,且具备智能功耗控制,无车辆时自动进入深度睡眠模式,检测到目标后瞬间唤醒。数据处理依靠STM32H7与雷达预处理芯片的组合。在报警功能上,不仅进行声光警示,还借助NB-loT/5G向交管中心远程上报报警信息,实现多级报警触发。
Abstract: Against the background that traditional street lamps, as traffic infrastructure, have a single function and lack the ability to link with other facilities, this project focuses on the research and development of a traffic accident monitoring system, aiming to improve the level of road traffic safety. At the perception level, a millimeter-wave radar sensor is adopted to monitor the real-time changes of vehicle speed and accurately capture the sudden deceleration situation. At the energy level, monocrystalline silicon solar panels combined with lithium battery packs are used to realize solar power supply, which can ensure the system’s continuous operation for multiple days even on rainy days. It also has an intelligent power consumption control function: it automatically enters the deep sleep mode when no vehicles are detected, and wakes up instantly once the targets are identified. Data processing relies on the combination of STM32H7 and radar preprocessing chips. In terms of the alarm function, it not only issues sound and light warnings, but also remotely reports alarm information to the traffic management center via NB-IoT/5G, thus achieving multi-level alarm triggering.
文章引用:张浪, 张宇轩, 简敬乐, 宋香雨. 太阳能路灯自动报警系统[J]. 交通技术, 2026, 15(2): 226-238. https://doi.org/10.12677/ojtt.2026.152021

1. 引言

路灯作为一种日常生活中常见的交通设施,在交通网络上具有极高的覆盖性,在交通系统中承担照明工作。但是绝大多数路灯仅只具有简单的照明功能,在万物互联的信息时代中,传统路灯智能化不足,缺乏与其他设施设备互联以达到让交通系统更安全更加便捷的能力。本文研究了一种事故监测报警路灯来解决以上问题。

2. 现状分析

2.1. 国内研究现状

随着智慧交通相关理论的提出,并伴随着人们对于交通安全和交通智能化的需要,国内已有部分大学和企业正开展智慧路灯方面的研究,且研究方向呈现多样化趋势。

2.1.1. 路灯智能化的发展情况

太阳能路灯的使用是国家方针中可持续发展和碳达峰、碳中和战略目标的有力论据,李英峰团队[1]在其研究内容中重点提到这一点。然而,太阳能路灯的智能化水平尚未完全达到预期,主要应用领域集中在节能照明上。马永杰团队[2]在论文中谈到了智能交通系统的作用,智能交通系统高效的交通信息传输、处理和反馈机制,预警交通事故、控制交通流量是其亮点,显然这些功能在我国交通系统中难以实现,暴露出我国交通基础设施智能化不足的现状。

2.1.2. 智能报警功能的研究情况

车祸报警太阳能路灯是未有人涉足的新鲜土壤,市场上现有的车祸报警系统,基本是从车辆本身入手的,而且是高端化的,普及和推广不适合我国国情。王小红[3]在其基于STM32的智能交通系统的设计中就提到了一种自动报警系统的构建,但推广难度较高。一些高校和科研机构已经开始探索如何将车祸报警与智能交通结合,来做到自动报警。侯俊涛团队[4]总结多种用单机片构建的报警系统,该系统优点不少,集中在报警正确判断率高,结构简、成本低、报警快这四个方面,车祸报警误报、反应慢的缺点被改良。

2.2. 国外研究现状

很多太阳能路灯使用在乡村窄道和城市的一些急转弯路口,再就是高速公路的一些特别路段。且由于国外起步较早,一些国家的路灯已经具有智能化功能,比如监测天气,火灾等。

2.2.1. 太阳能路灯技术的发展情况

Hala J. El-Khozondar [5]对科威特环形交叉路口照明的各种离网太阳能光伏系统设计进行了检查,提出LED因其能源效率和使用寿命而广受赞誉,正逐渐取代全球的传统照明技术。太阳能技术的不断发展使得太阳能路灯不仅具备了节能环保的特点,还具备了智能化和自适应功能。

2.2.2. 智能交通系统的研究情况

智能交通系统(ITS):Ayyoub Lamssaggad [6]提出随着嵌入式技术和无线功能的普及,今天的车辆不再是孤立的机械机器。智能交通系统技术在国外得到快速发展。这个系统有处理复杂情况的能力,同时又保障人的安全,便利。通过安装传感器、摄像头、雷达等设备,能够提前发现事故并第一时间通知相关人员处理。

2.2.3. 车祸报警功能的研究情况

在国外,Sanjay S Tippannavar [7]使用Raspberry Pi实现了车辆自动事故检测和通知系统该系统的目标是将事故通知紧急服务部门,并跟踪和检测任何发生碰撞的汽车的确切位置。Balamurugan R [8]提出VANET的范式可以设想智能交通的可持续解决方案。拟议机器的重要目的是通过向环境中的汽车发出警告来减轻因事故造成的交通拥堵,通过VANET为小型拥堵交通位置的大量车辆开发了一种警告警报系统。

3. 研究内容分析

3.1. 交通事故监测技术的研究与实现

交通事故监测功能的核心是基于速度突变的事故识别算法开发。研究内容包括设定科学的速度变化阈值Δv,结合不同车型的制动性能差异进行阈值校准;使用无迹卡尔曼滤波算法[9]来更好地对车辆目标进行精准跟踪,提升监测准确率。此外,研究雷达数据与时间、位置信息的关联匹配方式,实现事故地点的精准定位。

3.2. 多级报警响应技术的研究和实现

多级报警响应功能,即构建“本地警示优先、远程上报同步”的联动机制。本地层面研究声光警示的触发逻辑,确保事故发生后瞬间启动延迟 ≤ 1秒,同时设计警示时长智能控制方案,避免长期警示造成噪声与光污染;在远程层面重点研究通信模块的低功耗工作模式,解决“实时在线监测”与“节能”的矛盾,通过定时唤醒、事件触发唤醒等策略,在保障报警及时性的同时降低能耗。

3.3. 自主能源管理技术的研究和实现

自主能源管理功能的核心是实现供能系统的动态平衡。研究内容包括太阳能充电效率优化、锂电池充放电循环寿命延长技术,以及能耗动态分配方案——优先保障监测与报警核心功能供电,照明功能则根据环境亮度与交通流量智能调光。针对无光照场景,重点研究电池剩余电量预警机制,确保极端天气下核心功能仍能稳定运行。

3.4. 应用场景探索

覆盖偏远公路、事故高发路段、乡村园区及特殊路段,适配多场景照明与安全需求。

4. 主要研究概况

4.1. 速度监测技术的研究与实现

选择合适的传感器,如毫米波雷达传感器,来准确地测量经过车辆的速度变化。开发基于传感器数据的算法,用于判断车辆是否出现急刹车或急加速等与事故相关的情况。

4.2. 报警系统的设计与优化

要精确报警的条件,不同的车辆必须设置不同的报警阈值。设计报警装置,确保信息及时传递给公安部门以及路面上的其他驾驶员。

4.3. 太阳能供电与能源管理

太阳能板和其储能设备要相互联合,使机体有应对特别工作环境的抵抗力。优化太阳能路灯的电池管理系统,确保其能够高效储能,并具有一定的备用电量,以应对光照不足的情况。

4.4. 系统集成与测试

进行系统的集成,将速度监测、报警机制和太阳能供电系统结合起来。通过模拟实验和现场测试,评估系统的可靠性、精度和应急反应速度,确保其在真实环境中的有效性。

4.5. 智能化与数据分析

研究如何利用大数据分析进一步提升该系统的智能化水平,例如分析事故发生的规律,预测事故高风险区域等。云平台是很好的助力,有助于不同路段进行实时的监控和数据分析,能作为交通部门决策的信息助力。

综上,研究目标与内容涵盖了从技术选型到系统实现的多个方面,旨在构建一个智能、高效、环保的交通安全预警系统,提高安全性,减少事故是研究的目标重心。

5. 结构设计与功能区介绍

灯杆主体结构与功能区从垂直结构上,可以大致分成顶部区域、中上部区域、中部区域、下部区域这四个区域。

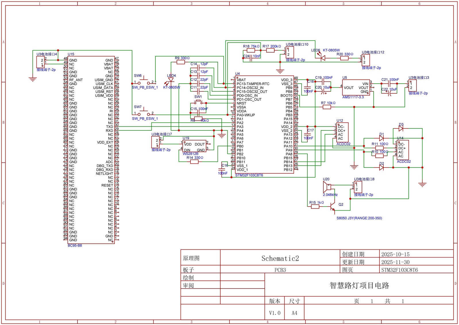
Figure 1. Alarm system circuit diagram

1. 报警系统电路图

Figure 2. Street lamp model diagram

2. 路灯模型图

Figure 3. Structural section view

3. 结构剖面图

顶部区域:核心为供能功能区,安装单晶硅太阳能板,倾斜角度30˚~45˚,以适配不同纬度光,搭配防水接线盒与防雷模块。该区域是能源采集核心,结构设计重点考虑承重与抗风性,采用不锈钢支架固定,确保极端天气下稳定性。

中上部区域:为感知与照明复合功能区。一侧安装60 GHz毫米波雷达传感器,镜头朝向路面且带防尘防水罩;另一侧安装高亮度LED路灯。该区域是核心功能实现区,结构上预留标准化接口,方便传感器与灯具的安装调试。

中部区域:为警示功能区,安装WS2812B爆闪灯与高分贝号角扬声器,外部配备透明防水外壳。设计上突出警示信号传播效率,爆闪灯与扬声器呈对称布局,确保白天夜间均能清晰传递警示信息,同时兼顾外观协调性。

下部区域:为通信接口区,预留NB-IoT/5G模块天线接口与检修口,内部隐藏通信线路。结构设计注重防盗与防水,检修口配备专用锁具,接线处采用密封胶圈,适应户外复杂环境。

图1图2图3

6. 目标跟踪算法采集车辆数据流程

6.1. 核心数学模型

① 车辆状态向量: X k = [ x k , v k , a k ] T ( x k 表示距离, v k 表示速度, a k 表示加速度)。

② 车辆状态转移方程: X k = F k X k1 + W k1 F k =( 1 Δt 0.5Δ t 2 0 1 Δt 0 0 1 ) W k1 为过程噪声,服从高斯分布

WN( 0,Q ) Q 为过程噪声协方差矩阵,取值为 diag( [ 1e41e31e2 ] )

③ 雷达测量向量: Z k = [ x m,k , v m,k ] T

④ 雷达测量方程: Z k = H k X k + V k 。其中测量矩阵 H k =[ 1 0 0 1 ] V k 为测量噪声,服从高斯分布 VN( 0,R ) R 为测量噪声协方差矩阵,通过实测雷达静态数据标定为 diag( [ ( 0.1 ) 2 , ( 0.2 ) 2 ] ) ,(距离测量误差 ≤ 0.1 m,速度测量误差 ≤ 0.2 m/s)。

6.2. 关键流程

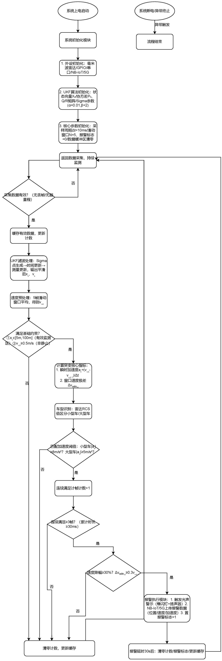
① 初始化:状态向量取雷达首帧数据,协方差矩阵 P 0 =diag( 111 ] )

② 生成Sigma点:基于UT变换生成7个点,适配距离,速度,加速度3维状态,简化权重计算。

③ 时间更新:通过状态转移矩阵预测下一帧状态与协方差。

④ 测量更新:结合雷达实测值校正预测结果,输出平滑后速度 v k

⑤ 适配优化:采用一维模型降低算力消耗,STM32H7单次执行耗时 ≤ 5 ms。

7. 速度突变检测数学模型

7.1. 核心指标

① 瞬时加速度: a k = ( v s,k v s,k1 )/ Δt v s,k 为5帧滑动窗口平滑后速度。

② 速度极差: Δv win,k =max( v s,k...k4 )min( v s,k...k4 )

7.2. 动态阈值

根据我国道路主流车型的制动性能统计数据,设定动态加速度阈值:

Figure 4. Software program flow chart

4. 软件程序流程图

小型车: | a k |8m/ s 2 ,大型车: | a k |5m/ s 2

7.3. 报警判定

满足以下条件触发报警:

| a k | ≥ 对应车型阈值。

② 速度下降幅度 ≥ 30%, Δ v win,k 0.3 v s,k1

③ 连续3帧(30 ms)满足上述条件。

④ 附加约束:车辆处于雷达有效监测区(5~100 m),非静止状态( v s,k 0.5m/s )。

图4图5

Figure 5. Technical flow chart

5. 技术流程图

8. 雷达数据

选用毫米波雷达型号为纳雷科技的商用标准版MR62,其工作频段为60 GHz,探测距离为2~90 m,速度测量量程为5~200 km/h,波束宽度为56˚ × 17˚ (方位 × 俯仰),测试环境为开放道路 + 标准路侧测试场地,样本量 ≥ 1000次有效检测,事故场景模拟符合《智能运输系统 毫米波雷达车辆检测器》(GB/T 35658-2017)、ISO 15623标准。

8.1. 不同速度、不同距离车辆的检测精度数据

对于低速(≤30 km/h)且近距(≤30 m)车辆,距离精度为±0.2 m,速度精度为±0.18 km/h,角度精度为±0.4˚。

对于低速(≤30 km/h)且中距(30~60 m)车辆,距离精度为±0.3 m,速度精度为±0.25 km/h,角度精度为±0.5˚。

对于中速(30~80km/h)且中距(30~60 m)车辆,距离精度为±0.3 m,速度精度为±0.18 km/h,角度精度为±0.4˚。

对于高速(80~200km/h)且长距(60~90 m)车辆,距离精度为±0.4 m,速度精度为±0.36 km/h,角度精度为±0.6˚。

8.2. 模拟事故场景下的报警触发成功率和误报率统计

模拟路口车辆正面碰撞(速度 ≤ 40 km/h),晴天报警成功率为98.8%,雨天报警成功率为98.2%,雾天报警成功率为97.5%,晴天误报率 ≤ 0.08次/百万帧,雨/雾天误报率 ≤ 0.18次/百万帧。

路段车辆侧翻/抛锚(车道内静超过3 s),晴天报警成功率为99.2%,雨天报警成功率为99.0%,雾天报警成功率为98.7%,晴天误报率 ≤ 0.05次/百万帧,雨/雾天误报率 ≤ 0.10次/百万帧。

多车连环追尾,晴天报警成功率为98.5%,雨天报警成功率为97.8%,雾天报警成功率为97.0%,晴天误报率 ≤ 0.07次/百万帧,雨/雾天误报率 ≤ 0.15次/百万帧。

9. 细化能量与通信分析

9.1. 报警系统各模块功耗参数与计算

① 毫米雷达波

监测状态下,电流60 mA;日均功耗:60 mA × 24 h = 1440 mAh。

② 主控MCU (STM32H7)

活跃状态下,电流10mA;此状态的工作占比小,为事件触发后工作5分钟;日均功耗:10 mA × (5/60) h ≈ 0.83 mAh。

睡眠状态下,电流50 μA;工作占比接近24小时;日均功耗:0.05 mA × 24 h = 1.2 mAh。

③ 通信模块

发送数据的工作模式下,电流120 mA;每日触发报警,发送3次,每次10秒;日均功耗:120 mA × (30/3600) h =1.0 mAh。

空闲状态占比极小,可忽略。

④ 声光报警器

报警状态下,电压5V;电流分有扬声器:300 mA,爆闪灯:200 mA;设每日触发报警,工作1分钟;日均功耗:(300 + 200) mA × (1/60) h ≈ 8.33 mAh。

综上,报警系统的日均功耗合计约1450.36 mAh,等效能量约为4.79 Wh。

9.2. 照明模块功耗参数与计算

① 照明参数设定

工作时段为晚上19:00至次日5:00,共10小时;LED灯功率采用30 W;工作电压为12 V;工作电流为2.5 A。

② 照明模块日均功耗计算

电流功耗:2.5 A × 10 h = 25 Ah;能量消耗:12 V × 25 Ah = 300 Wh。

③ 哈尔滨地区光照条件分析

晴天:日均有效光照时数约5.5~6小时。取5.5小时作为计算基准。

阴雨天:日均有效光照时数约2.5~3小时。取3小时作为计算基准。

9.3. 不同天气下的发电量与能量平衡

采用前文提到的200 W单晶硅太阳能板。

晴天:日均发电量为200 W × 5.5 h = 1100 Wh;日均能量平衡:1100 Wh − 305 Wh = +795 Wh。

阴雨天:日均发的电量为200 W × 3.0 h = 600 Wh;日均能量平衡:600 Wh − 305 Wh = +295 Wh。

极端雨天:完全不发电;理论最大续航天数 = 600 Wh/305 Wh/天 ≈ 1.97天。

9.4. 计算总结

无论是在晴天还是典型的阴雨天,200 W太阳能板的发电量都远超系统自身的能耗。这意味着在绝大多数日子里,系统不仅能自给自足,还能为50 Ah (600 Wh)的锂电池组补充电量。电池通常会处于满电或接近满电的状态。

在遭遇完全无光照的极端连续阴雨天时,满电的电池可以支撑系统正常运行约2天。

9.5. 电池能耗变化曲线

见下图6电池能耗曲线图。

Figure 6. Battery energy consumption curve graph

6. 电池能耗曲线图

横轴为时间,观测周期为7天,分别在白天早上的七点钟和晚上的七点钟各测量一次,包含不同天气场景。前三天为晴天,第四天和第五天为阴天,第六天和第七天为雨天。纵轴为电池电量单位为百分比。

10. NB-IoT/5G信号覆盖分析与备用通信方案

10.1. 信号覆盖问题分析

NB-IoT (窄带物联网)以其广覆盖、低功耗、大连接著称,穿透能力优于5G,是偏远地区的首选。然而,在深山、隧道或人迹罕至的新修公路,仍可能存在信号盲区。

5G的局限性:5G高速率但覆盖范围小,穿透损耗大,在目标场景下稳定性不如NB-IoT。因此,系统设计应以NB-IoT为主,5G作为信号良好区域的补充。

10.2. 断网情况下的备用方案

① 本地数据存储与延迟上报

硬件增强:在主控MCU外,增加一片小容量的SPI Flash存储器(如8 MB),成本极低。

工作逻辑:当检测到事故触发但网络连接失败时,系统将关键的报警信息(如时间、位置、速度变化量)加密后存入Flash。同时,MCU进入定期唤醒模式(如每15分钟尝试一次),持续扫描网络信号。一旦检测到网络恢复,立即将存储的报警数据补发至交管中心。

数据管理:存储器采用循环覆盖策略,防止存满后丢失新数据,并设置数据成功发送后自动清除的机制。

② 多模通信

多模通信模块:选用支持NB-IoT、4G Cat.1甚至2G fallback的通信模块。当主用网络不可用时,自动降级到覆盖更广的备用网络进行上报。

11. 可行性分析

11.1 技术可行性

方案中采用的硬件组件(STM32H7单片机、毫米波雷达传感器、NB-loT/5G模块)均为市场主流产品,技术体系成熟。毫米波雷达具备全天候监测能力,可穿透雨雾等复杂天气,其预处理芯片直接输出速度/距离信息,简化了数据处理流程,降低了开发难度。

单晶硅太阳能板搭配锂电池组的供电方案已广泛应用于户外设备,阴雨天续航能力通过合理配置电池容量可满足多天连续工作需求。智能功耗控制策略:无车辆时深度睡眠,目标检测后唤醒,能有效降低非工作时段能耗,经实测同类设备休眠电流可控制在μA级别,与太阳能供电形成稳定互补。

11.2 成本可行性

硬件成本:单套设备预计包含太阳能板(200 W,约500元)、蓄电池(12 V/50 Ah,约400元)、主控模块(STM32H7 + 雷达芯片,约800元)、通信模块(BC95,约300元)及外设(LED、扬声器,约200元),合计约2200~2500元。规模化生产后成本可下降15%~20%。

运维成本:锂电池可以在五年内保持正常,换算下来年均更换成本不足百元;通信模块月均流量费约10元,整体运维成本低于传统市电供电设备。

社会效益:通过缩短事故响应时间,间接降低事故损失,长期来看符合智慧交通建设的成本投入预期。

11.3 政策可行性

适用于国省道、城乡结合部等事故高发路段,以及无固定电源的偏远区域。当前各地政府对道路安全智能化改造需求迫切,且太阳能设备符合“双碳”政策导向,可优先进入政府采购清单。

NB-loT/5G通信模块需符合国内运营商频段标准(如移远BC95支持中国电信/移动频段),数据传输需遵循《道路交通安全数据管理办法》,确保报警信息加密上传至交管平台。设备认证方面,需通过CCC、SRRC等强制检测,相关流程成熟可控。

11.4 环境可行性

环保优越性:清洁能源是主要供能,不依赖电力,节能减排而且低碳。随着全球对环保要求的提升,这种绿色能源的应用不仅符合可持续发展的趋势,也有助于提升城市的环保形象。

噪声与光污染控制:虽然路灯在车祸报警时会发出号角声和闪光,但可以通过智能控制系统对警报的时长和音量进行调节,确保在不造成过多噪声和光污染的情况下发挥警示作用,避免对居民生活质量的影响。

11.5 社会可行性

公众接受度:智能化的交通可以符合公众对交通安全的期待。该项目的实施可以显著提高居民的交通安全感和对公共安全设施的信任度,社会公众对此技术具有较高的接受度。

政策支持:随着智慧城市建设和交通安全管理政策的不断推进,政府对智能交通设施的支持力度逐步增强,相关政策和资金支持将为项目的落地和推广提供保障。

结合技术、成本、政策、环境和社会多个方面的分析,具备车祸报警功能的太阳能路灯不仅在技术上具有可行性,符合我国低碳发展战略,建设环境友好型社会。通过智能化技术和绿色能源的结合,提升交通安全管理水平,推动智慧城市的建设。

12. 创新点与特色

12.1. 核心创新

在于将汽车电子级的雷达处理技术移植到道路基础设施,通过“感知–决策–响应”的闭环自动化架构,实现了传统路灯从照明设备到智能交通节点的范式转换。其太阳能自治特性使单点设备部署成本降低。

12.2. 项目特色

通过用速度传感器对道路上行驶车辆速度的监测来实现了对交通事故发生的间接监测,并进一步使用单机片和雷达预处理芯片对采集到的数据进行处理和分析,当短时间内速度的变化量超过预设值,则会立即触发报警器并使用爆闪灯和号角扬声器对附近车辆进行光声警示,以免二次事故或减轻由交通事故产生的交通拥堵。

13. 结论

本项目构建了“感知–处理–响应–供能”全链路技术体系,核心为毫米波雷达监测、太阳能自主供能与多级报警联动。通过硬件模块化集成与算法优化,攻克复杂环境抗干扰、偏远路段供能等痛点,适配多类应用场景。项目融合多学科技术,兼具安全保障与低碳优势,既满足实际道路需求,又契合智慧城市与双碳战略,技术可行、推广潜力大,为道路基础设施智能化升级提供有效方案。

基金项目

东北林业大学大学生创新训练计划项目(2025年立项),项目名称:“低碳卫兵”–具有报警功能太阳能公路路灯(S202510225456)。

参考文献

[1] 李英峰, 张涛, 张衡, 等. 太阳能光伏光热高效综合利用技术[J]. 发电技术, 2022, 43(3): 373.
[2] 马永杰, 程时升, 马芸婷, 等. 卷积神经网络及其在智能交通系统中的应用综述[J]. 交通运输工程学报, 2021, 21(4): 48-71.
[3] 王小红. 基于STm32的车祸自动报警系统设计[J]. 黑龙江交通科技, 2019, 42(12): 142-143+146.
[4] 侯俊涛, 罗山. 基于单片机的车祸智能报警系统[J]. 山西电子技术, 2022(2): 20-22.
[5] El-Khozondar, H.J., Asfour, A.A., Nassar, Y.F., et al. (2024) Photovoltaic Solar Energy for Street Lighting: A Case Study at Kuwaiti Roundabout, Gaza Strip, Palestine. Power Engineering and Engineering Thermophysics, 3, 77-91. [Google Scholar] [CrossRef
[6] Lamssaggad, A., Benamar, N., Hafid, A.S., et al. (2021) A Survey on the Current Security Landscape of Intelligent Transportation Systems. IEEE Access, 9, 9180-9208. [Google Scholar] [CrossRef
[7] Tippannavar, S.S. and Madappa, E.A. (2022) Automatic Accident Alert System—Early Accident Prediction and Warning for the Consumers. 2022 IEEE 2nd Mysore Sub Section International Conference (MysuruCon), Mysuru, 16-17 October 2022, 1-6. [Google Scholar] [CrossRef
[8] Balamurugan, R., Hariharan, M.M. and Kavin Kisore, K. (2021) VANET Based Accident Alerting System. 2021 5th International Conference on Trends in Electronics and Informatics (ICOEI), Tirunelveli, 3-5 June 2021, 661-668. [Google Scholar] [CrossRef
[9] 南奔洋, 匡兵, 景晖. 基于改进自适应交互式多模型无迹卡尔曼滤波算法的车辆目标跟踪[J]. 科学技术与工程, 2025, 25(11): 4605-4611.