FGM Copula下相依异质样本二阶顺序统计量的随机比较
Stochastic Comparison of Second-Order Statistics from Dependent and Heterogeneous Samples under FGM Copula
DOI: 10.12677/pm.2025.151028, PDF, HTML, XML,   
作者: 王颢睿:西北师范大学数学与统计学院,甘肃 兰州
关键词: 二阶顺序统计量FGM Copula随机序Second-Order Statistics FGM Copula Stochastic Orders
摘要: 本文主要研究了FGM Copula相依下随机变量二阶顺序统计量的随机比较,给出了二阶顺序统计量之间普通随机序、增凸序与增凹序关系成立的充分条件,并通过数值例子说明了主要结论。
Abstract: This paper investigates the stochastic comparison of second-order statistics from dependent random samples with FGM Copula. Sufficient conditions are established on the usual stochastic order, the increasing convex order and the increasing concave order for the second-order statistic. And some numerical examples are provided to illustrate the theoretical results.
文章引用:王颢睿. FGM Copula下相依异质样本二阶顺序统计量的随机比较[J]. 理论数学, 2025, 15(1): 259-266. https://doi.org/10.12677/pm.2025.151028

1. 引言

顺序统计量在可靠性理论、拍卖理论、生存分析、精算科学等领域得到了广泛的研究。在可靠性理论中,顺序统计量的概念与 k-out-of-n 系统的概念密切相关。 X 1:n X 2:n ... X n:n 表示由随机变量 X 1 , X 2 ,, X n 得到的顺序统计量,则k阶顺序统计量 X k:n 表示 ( nk+1 )outofn 系统的寿命,即当且仅当至少k个元件发生故障时,该系统才会失效。根据这个定义, X 1:n 可用于表示串联系统的寿命, X n:n 可用于表示并联系统的寿命。 X 2:n 对应于故障–安全系统的寿命。故障–安全系统是工业和安全工程中普遍采用的一种可靠性结构,它们可以在一次故障时继续工作。同时,在拍卖理论当中, X 2:n 可用于表示二价反向拍卖中获胜者的实际支付价格。因此,对于二阶顺序统计量的研究不仅具有重要的理论意义,在实践当中也十分关键。有关顺序统计量的详细描述和应用,可以参考David等[1]和Balakrishnan等[2]的研究。

在过去几年中,一些学者致力于研究顺序统计量的随机比较问题,但绝大部分研究均基于所有随机变量是相互独立的假设之下。Zhao等[3]研究了多元离群值指数模型下,最大顺序统计量之间似然比序与失效率序的关系。Torrado [4]讨论了当独立异分布随机变量的分布都服从比例反失效率模型时,所得到的最小阶顺序统计量的随机比较结果。Hazra等[5]考虑了关于位置尺度分布族的最大阶统计量的随机比较。此外,对独立二阶顺序统计量也有一些研究成果。Balakrishnan等[6]讨论了独立指数模型下,二阶顺序统计量平均剩余寿命序、分散序、失效率序和似然比序关系成立的充要条件充要条件。Cai等[7]考虑了独立离群值比例失效率模型下二阶顺序统计量之间的失效率序关系。其他更多相关结果,可参考Navarro [8]、Zhang等[9]、Kundu等[10]的研究。

在实际情况下,使用相依方法来刻画样本之间的关系可能更合理,因为同一个系统中的组件通常共享相同的生存环境,一个组件的失效可能会增加其他组件的失效概率。因此,近年来,对相依样本顺序统计量的研究得到了广泛的关注。Zhang等[11]研究了阿基米德相依下,元件分布服从异质弹性–尺度模型时,所构成的并联和串联系统的随机比较。Yan等[12]针对相依异质样本研究了二阶顺序统计量在普通随机序下的随机比较结果。

然而,据我们所知,以往的研究大多基于超优序和阿基米德Copula。但是除了阿基米德Copula之外,法利–冈贝尔–摩根斯坦(FGM)也是描述Copula的一个重要工具。Sriboonchitta等[13]从FGM Copula的计算速度入手,证明了在许多应用中,FGM Copula在描述量之间的相依关系方面最为成功,并在模糊逻辑的框架下给出了类似的解释。Shih等[14]提出了一种具有广义FGM Copula的竞争风险潜在故障时间模型,使得子分布函数具有封闭形式的表达式,并基于子分布函数的表达式,开发了一种基于似然的推理方法及其计算工具。Sha [15]得到了FGM Copula下两种混合系统的可靠性和平均故障时间的显式表达式。关于FGM Copula相依下顺序统计量的随机比较问题,Fang等[16]讨论了尺度和形状参数向量的异质性如何影响具有FGM Copula的伽马样本的极值统计量的随机比较结果。之后,他们在[17]中将结果推广到了具有一般边际分布和FGM Copula的极值统计量的随机比较当中。结果表明,对于许多常见的随机序,独立情形下最大统计量与最小统计量的随机比较结果能够被继承。但他们并没有讨论这些结果是否适用于二阶顺序统计量。因此,本文主要研究,在什么条件下,独立二阶顺序统计量的比较结果仍然能够适用于相依的二阶顺序统计量。

本文的主要内容安排如下:第一节中,给出顺序统计量的定义以及国内外研究现状。第二节中,介绍本文研究中需要的一些基本理论知识。第三节中给出在普通随机序、增凸序与增凹序下的随机比较结果,并给出数值例子。

2. 预备知识

在本节中,我们将回顾一些相关的定义、符号和有用的引理,以在后续章节中使用。在本文中, =( ,+ ) + =( 0,+ ) ( X 1 , X 2 ,, X n ) 是一组独立随机变量并且与 ( X 1 , X 2 ,, X n ) 同分布。分别用 X i:n X i:n 表示 ( X 1 , X 2 ,, X n ) ( X 1 , X 2 ,, X n ) i -阶顺序统计量。假设所有随机变量都是非负且绝对连续的。

2.1. 随机序

随机序是统计学中用于比较随机变量或随机向量之间大小、变异及形状等特征的一种偏序工具。普通随机序是其中最基本的一种,广泛应用于经济学、金融学、保险精算等领域,它通过比较两个随机变量的分布函数来比较它们的大小关系。增凸序则与“二阶随机占优”密切相关。它在经济学、金融学等领域中用于比较不同投资策略或风险承担水平下的期望效用或风险值。增凸序通过比较两个随机变量在递增凸函数下的期望值来比较它们的大小关系。如果对于所有的递增凸函数 f ,随机变量 X 的期望值都小于或等于随机变量 Y 的期望值,那么就可以说 Y 在增凸序上比 X 大。这意味着在面临递增凸函数所代表的风险或收益时, Y 的表现优于 X 。下面我们给出本文中所要使用的几个随机序的精确定义。

对于任意两个随机变量 X Y ,分布函数分别记为 F G ,生存函数分别记为 F ¯ =1F G ¯ =1G ,则:

1) 若对于任意的 t ,都有 F ¯ ( t ) G ¯ ( t ) ,则称 X 在普通随机序下小于 Y ,记作 X st Y

2) 若对于任意的 t ,都有 t F ¯ ( x )dx t G ¯ ( x )dx ,或等价的,对任意单调递增凸函数 f: E[ f( X ) ]E[ f( Y ) ] ,则称 X 在增凸序下小于 Y ,记作 X icx Y

3) 若对于任意的 t, 都有 t F ( x )dx t G( x )dx ,或等价的,对任意单调递增凹函数 f: E[ f( X ) ]E[ f( Y ) ] ,则称 X 在增凹序下小于 Y ,记作 X icv Y

有关随机序的更多相关理论内容,可参考[18]

2.2. Copula函数

Copula函数用于描述随机变量之间的相依关系,它被广泛应用于可靠性、生存分析等领域。下面给出Copula函数的定义。

设随机变量 X=( X 1 , X 2 ,, X n ) 具有联合分布函数 H ,联合生存函数 H ¯ ,边际分布函数 F 1 , F 2 ,, F n 和边际生存函数 F ¯ 1 , F ¯ 2 ,, F ¯ n 。若存在函数 C: [ 0,1 ] n [ 0,1 ] C ^ : [ 0,1 ] n [ 0,1 ] ,使得对于所有的 x i ,i=1,2,,n,

H( x 1 ,, x n )=C( F 1 ( x 1 ),, F n ( x n ) )

H ¯ ( x 1 ,, x n )= C ^ ( F ¯ 1 ( x 1 ),, F ¯ n ( x n ) )

则将 C C ^ 分别称为随机变量 X 的Copula和生存Copula。

FGM (Farlie-Gumbel-Morgenster) Copula的一般n元变量形式由下式给出:

C( u 1 , u 2 ,, u n )= i=1 n ( 1 u i ) [ 1+ k=2 n 1 j 1 j 2 j k n θ j 1 ,, j k k=1 n ( 1 u j k ) ]

其中, 1 θ j 1 ,, j k 1 对所有的 j 1 ,, j k 成立。

本文使用该函数的简化形式:

C( u 1 , u 2 ,, u n ;θ )= i=1 n u i [ 1+θ i=1 n ( 1 u i ) ], θ[ 1,1 ]. (1)

更多详细有关Copula的性质与应用,可参阅[19]

2.3. 超优序

在统计学中,超优序已经被广泛地应用于建立各种不等式并且起着关键作用,其定义如下。

a=( a 1 , a 2 ,, a n ) b=( b 1 , b 2 ,, b n ) 是两个 n 维实向量,记 a ( 1 ) a ( 2 ) a ( n ) b ( 1 ) b ( 2 ) b ( n ) 分别为 a b 的递增排列,若对于任意的 i=1,2,,n1 ,都有 j=1 i a ( j ) j=1 i b ( j ) 并且 j=1 n a ( j ) = j=1 n b ( j ) ,则称向量 a 超优于向量 b ,记作 a m b

3. 主要结果

本节主要研究具有FGM Copula的随机样本二阶顺序统计量,在普通随机序、增凸序和增凹序下的随机比较,并给出一些数值例子。

定理1 ( X 1 , X 2 ,, X n ) ( Y 1 , Y 2 ,, Y n ) 是两组随机变量, X i F i Y i G i i=1,2,,n ,且具有相同的FGM Copula。 ( X 1 , X 2 ,, X n ) ( Y 1 , Y 2 ,, Y n ) 是两组独立随机变量,且分别与 ( X 1 , X 2 ,, X n ) ( Y 1 , Y 2 ,, Y n ) 同分布。

1) 若 X 2:n st Y 2:n X 1:n st Y 1:n X n:n st Y n:n ,则当 θ[ 1,0 ] 时,有 X 2:n st Y 2:n

2) 若 X 2:n st Y 2:n X 1:n st Y 1:n X n:n st Y n:n ,则当 θ[ 0,1 ] 时,有 X 2:n st Y 2:n

证明:仅证明1)中结论,2)同理可得。用 F ¯ X 2:n ( x ) F ¯ Y 2:n ( x ) 分别表示 X 2:n Y 2:n 的生存函数,那么

F ¯ X 2:n ( x )= i=1 n C ( F ¯ 1 ( x ),, 1 i ,, F ¯ n ( x );θ )( n1 )C( F ¯ 1 ( x ),, F ¯ n ( x );θ ) = i=1 n ji F ¯ j ( x ) ( n1 ) i=1 n F ¯ i ( x ) [ 1+θ i=1 n F i ( x ) ] = F ¯ X 2:n ( x )( n1 )θ F ¯ X 1:n ( x ) F X n:n ( x ) (2)

其中, F ¯ X 1:n ( x )= i=1 n F ¯ i ( x ) F X n:n ( x )= i=1 n F i ( x ) F ¯ X 2:n ( x )= i=1 n ji F ¯ j ( x ) ( n1 ) i=1 n F ¯ i ( x )

同理有

F ¯ Y 2:n ( x )= F ¯ Y 2:n ( x )( n1 )θ F ¯ Y 1:n ( x ) F Y n:n ( x )

由定理条件可知, F ¯ X 2:n ( x ) F ¯ Y 2:n ( x ) F ¯ X 1:n ( x ) F ¯ Y 1:n ( x ) F X n:n ( x ) F Y n:n ( x ) ,从而根据 θ[ 1,0 ] F ¯ X 2:n ( x ) F ¯ Y 2:n ( x ) ,定理成立。

定理1表明,独立样本二阶顺序统计量之间的普通随机序关系能够被具有FGM Copula相依样本的二阶顺序统计量所继承。这说明相依结构,特别是一些相对较弱的依赖相依结构,可能对于样本二阶顺序统计量之间的随机序方面没有很强的影响。至少对于某些边际分布,错误地将一个相依样本视为独立样本,样本二阶顺序统计量之间的随机序关系仍然可能存在。

下面给出一个数值例子来验证定理1。利用图像来直观验证结果。

1 考虑两组指数分布随机变量 ( X 1 , X 2 , X 3 , X 4 ) ( Y 1 , Y 2 , Y 3 , Y 4 ) ,其中 X i Exp( λ i ) Y i Exp( η i ),i=1,2,3,4 。令相依参数 θ=0.5 λ=( λ 1 , λ 2 , λ 3 , λ 4 )=( 1,1.1,1.5,2 ) η=( η 1 , η 2 , η 3 , η 4 )=( 0.9,1,1.1,2.4 ) ,则显然 F ¯ X 1:4 ( x )= F ¯ Y 1:4 ( x ) 图1分别绘制了 F X 4:4 ( x ) F Y 4:4 ( x ) F ¯ X 2:4 ( x ) F ¯ Y 2:4 ( x ) F ¯ X 2:4 ( x ) F ¯ Y 2:4 ( x ) 的图像,显然图像均在 x 轴上方,说明 X 4:4 st Y 4:4 X 2:4 st Y 2:4 X 2:4 st Y 2:4 ,因此定理1中的条件与结论均满足。

Figure 1. Function curves of F X 4:4 ( x ) F Y 4:4 ( x ) , F ¯ X 2:4 ( x ) F ¯ Y 2:4 ( x ) and F ¯ X 2:4 ( x ) F ¯ Y 2:4 ( x )

1. F X 4:4 ( x ) F Y 4:4 ( x ) F ¯ X 2:4 ( x ) F ¯ Y 2:4 ( x ) F ¯ X 2:4 ( x ) F ¯ Y 2:4 ( x ) 的函数曲线

结合定理1与[20],我们可以得到以下推论。

推论1 1) 考虑比例失效率 (PHR) 模型下的两组样本 ( X 1 , X 2 ,, X n ) ( Y 1 , Y 2 ,, Y n ) ,对应的脆弱向量分别为 λ η 。设两组随机向量具有相同的FGM Copula C,相依参数 θ[ 0,1 ] ,那么 λ m η X 2:n st Y 2:n

2) 考虑比例反失效率 (PRHR) 模型下的两组样本 ( X 1 , X 2 ,, X n ) ( Y 1 , Y 2 ,, Y n ) X i ~PRHR( λ i ), Y i ~PRHR( η i ) ,设两组随机向量具有相同的FGM Copula C,相依参数 θ[1,0] ,那么 λ m η X 2:n st Y 2:n

2 考虑两组 Beta 分布随机变量 ( X 1 , X 2 , X 3 , X 4 ) ( Y 1 , Y 2 , Y 3 , Y 4 ) ,其中 X i ~Beta( λ i ) Y i ~Beta( η i ),i=1,2,3,4 ,令相依参数 θ=0.9 λ=( λ 1 , λ 2 , λ 3 , λ 4 )=( 4,4.3,4.6,8.3 ) η=( η 1 , η 2 , η 3 , η 4 )=( 5,5.2,5.4,5.6 ) ,则显然 λ m η ,从而 F X 4:4 ( x )= F Y 4:4 ( x ) ,即 X 4:4 = st Y 4:4 图2分别绘制了 F ¯ X 1:4 ( x ) F ¯ Y 1:4 ( x ) F ¯ X 2:4 ( x ) F ¯ Y 2:4 ( x ) F ¯ X 2:4 ( x ) F ¯ Y 2:4 ( x ) 的图像,显然图像均在 x 轴上方,说明了 X 1:4 st Y 1:4 X 2:4 st Y 2:4 X 2:4 st Y 2:4 ,因此推论中的条件与结论均满足。

Figure 2. Function curves of F ¯ X 1:4 ( x ) F ¯ Y 1:4 ( x ) , F ¯ X 2:4 ( x ) F ¯ Y 2:4 ( x ) and F ¯ X 2:4 ( x ) F ¯ Y 2:4 ( x )

2. F ¯ X 1:4 ( x ) F ¯ Y 1:4 ( x ) F ¯ X 2:4 ( x ) F ¯ Y 2:4 ( x ) F ¯ X 2:4 ( x ) F ¯ Y 2:4 ( x ) 的函数曲线

下面我们将研究增凸序与增凹序是否也能够存在类似的关系。首先给出一个需要使用到的引理。

引理1 1) 若 h( x ) 是非负递增实函数,且对任意的 t t d σ( x )0 (其中 σ( x ) 不一定为正),那么 h( x ) dσ( x )0

2) 若 h( x ) 是非负递减实函数,且对任意的 t t d σ( x )0 (其中 σ( x ) 不一定为正),那么 h( x ) dσ( x )0

定理2 ( X 1 , X 2 ,, X n ) ( Y 1 , Y 2 ,, Y n ) 是两组随机变量, X i F i Y i G i i=1,2,,n ,且具有相同的FGM Copula,相依参数 θ[ 1,0 ] ( X 1 , X 2 ,, X n ) ( Y 1 , Y 2 ,, Y n ) 是两组独立随机变量,且分别与 ( X 1 , X 2 ,, X n ) ( Y 1 , Y 2 ,, Y n ) 同分布。若 X 2:n icx Y 2:n X 1:n icx Y 1:n X n:n st Y n:n ,则 X 2:n icx Y 2:n

证明:由(2)式可知, X 2:n Y 2:n 的生存函数分别为:

F ¯ X 2:n ( x )= F ¯ X 2:n ( x )( n1 )θ F ¯ X 1:n ( x ) F X n:n ( x )

F ¯ Y 2:n ( x )= F ¯ Y 2:n ( x )( n1 )θ F ¯ Y 1:n ( x ) F Y n:n ( x )

X 2:n icx Y 2:n X 1:n icx Y 1:n 可知,对于所有的 t ,有

t F ¯ X 2:n ( x )dx t F ¯ Y 2:n ( x ) dx

t ( F ¯ X 1:n ( x )dx F ¯ Y 1:n ( x ) )dx 0

注意到 F X n:n (x)= i=1 n F i (x) 是非负递增函数,因此根据引理1 1)可得

t ( F ¯ X 1:n ( x ) F ¯ Y 1:n ( x ) ) F X n:n ( x )dx0

X n:n st Y n:n ,则有 t F ¯ X 1:n ( x ) F X n:n ( x )dx t F ¯ Y 1:n ( x ) F Y n:n ( x )dx ,因此当 θ[ 1,0 ] 时,有

t ( F ¯ X 2:n ( x )( n1 )θ F ¯ X 1:n ( x ) F X n:n ( x ) )dx t ( F ¯ Y 2:n ( x )( n1 )θ F ¯ Y 1:n ( x ) F Y n:n ( x ) )dx

从而定理成立。

定理3 ( X 1 , X 2 ,, X n ) ( Y 1 , Y 2 ,, Y n ) 是两组随机变量, X i F i Y i G i i=1,2,...,n ,且具有相同的FGM Copula,相依参数 θ[ 0,1 ] ( X 1 , X 2 ,, X n ) ( Y 1 , Y 2 ,, Y n ) 是两组独立随机变量,且分别与 ( X 1 , X 2 ,, X n ) ( Y 1 , Y 2 ,, Y n ) 同分布。若 X 2:n icv Y 2:n X 1:n st Y 1:n X n:n icv Y n:n ,则 X 2:n icv Y 2:n

证明:由(2)式可知, X 2:n Y 2:n 的分布函数分别为:

F X 2:n ( x )=1[ F ¯ X 2:n ( x )( n1 )θ F ¯ X 1:n ( x ) F X n:n ( x ) ] = F X 2:n ( x )+( n1 )θ F ¯ X 1:n ( x ) F X n:n ( x )

F Y 2:n ( x )= F Y 2:n ( x )+( n1 )θ F ¯ Y 1:n ( x ) F Y n:n ( x )

X 2:n icv Y 2:n X n:n icv Y n:n 可知,对于所有的 t ,有

t F X 2:n ( x ) dx t F Y 2:n ( x ) dx

t ( F X n:n ( x ) F Y n:n ( x ) ) dx0

注意到 F ¯ X 1:n ( x )= i=1 n F ¯ i ( x ) 是非负递减函数,因此根据引理1 1)可得

t ( F X n:n (x) F Y n:n (x) ) F ¯ X 1:n (x)dx0

X 1:n st Y 1:n ,则有 t F X n:n (x) F ¯ X 1:n (x)dx t F Y n:n (x) F ¯ Y 1:n (x)dx ,因此当 θ[0,1] 时,有

t ( F X 2:n (x)+(n1)θ F X n:n (x) F ¯ X 1:n (x) )dx t ( F Y 2:n (x)+(n1)θ F Y n:n (x) F ¯ Y 1:n (x) )dx

从而定理成立。

定理2与定理3说明,对于一些比普通随机序更弱的序关系,比如增凸序与增凹序,独立样本二阶顺序统计量之间的随机序关系也能够被具有FGM Copula相依样本的二阶顺序统计量所继承。

定理1与定理2分别给出了一些充分条件,使得独立情形下,第二顺序统计量之间普通随机序与增凸序关系,在FGM相依下依旧能够成立。我们可能会猜想:定理2中的条件是否能够使得第二顺序统计量的普通随机序关系成立。下面的例子说明答案是否定的。

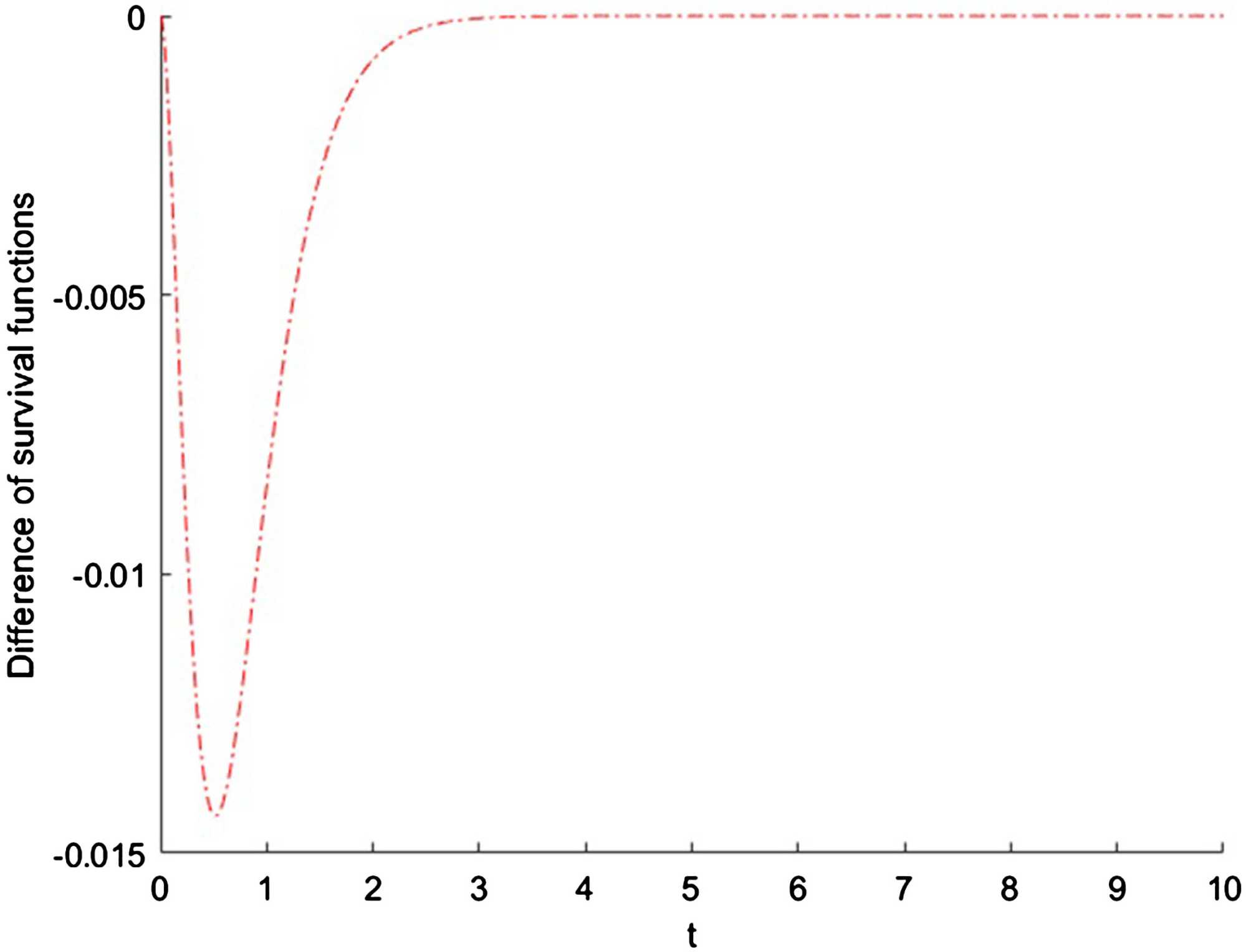
3 考虑两组指数分布随机变量 ( X 1 , X 2 , X 3 , X 4 ) ( Y 1 , Y 2 , Y 3 , Y 4 ) ,其中 X i Exp( λ i ) Y i Exp( η i ),i=1,2,3,4 。令相依参数 θ=0.5 λ=( λ 1 , λ 2 , λ 3 , λ 4 )=( 1,1.19,2.9,2.2 ) η=( η 1 , η 2 , η 3 , η 4 )=( 1.8,0.5,4.5,2 ) 图3(a)图3(b)说明定理2中的条件均成立,因此有 X 2:4 icx Y 2:4 图3(c)绘制了 F ¯ X 2:4 ( x ) F ¯ Y 2:4 ( x ) 在区间 [ 1.4,2.4 ] 上的图像,曲线穿过 x 轴,因此 X 2:4 Y 2:4 之间不存在普通随机序关系。

(a) (b) (c)

Figure 3. (a) Function curves of t F ¯ X 2:4 ( x )dx F ¯ Y 2:4 ( x )dx , t F ¯ X 1:4 ( x ) F ¯ Y 1:4 ( x ) dx and t F ¯ X 2:4 ( x ) F ¯ Y 2:4 ( x ) dx ; (b) Function curves of F X 4:4 ( x ) F Y 4:4 ( x ) ; (c) Function curves of F ¯ X 2:4 ( x ) F ¯ Y 2:4 ( x )

3. (a) t F ¯ X 2:4 ( x )dx F ¯ Y 2:4 ( x )dx t F ¯ X 1:4 ( x ) F ¯ Y 1:4 ( x ) dx t F ¯ X 2:4 ( x ) F ¯ Y 2:4 ( x ) dx 的函数曲线;(b) F X 4:4 ( x ) F Y 4:4 ( x ) 的函数曲线;(c) F ¯ X 2:4 ( x ) F ¯ Y 2:4 ( x ) 的函数曲线

参考文献

[1] David, H.A. and Nagaraja, H.N. (2004) Order Statistics. Wiley.
[2] Balakrishnan, N. and Rao, C.R. (1998) Order Statistics: Theory & Methods. Elsevier.
[3] Zhao, P. and Balakrishnan, N. (2012) Stochastic Comparisons of Largest Order Statistics from Multiple-Outlier Exponential Models. Probability in the Engineering and Informational Sciences, 26, 159-182. [Google Scholar] [CrossRef
[4] Torrado, N. (2015) On Magnitude Orderings between Smallest Order Statistics from Heterogeneous Beta Distributions. Journal of Mathematical Analysis and Applications, 426, 824-838. [Google Scholar] [CrossRef
[5] Hazra, N.K., Kuiti, M.R., Finkelstein, M. and Nanda, A.K. (2017) On Stochastic Comparisons of Maximum Order Statistics from the Location-Scale Family of Distributions. Journal of Multivariate Analysis, 160, 31-41. [Google Scholar] [CrossRef
[6] Balakrishnan, N., Haidari, A. and Barmalzan, G. (2015) Improved Ordering Results for Fail-Safe Systems with Exponential Components. Communications in StatisticsTheory and Methods, 44, 2010-2023. [Google Scholar] [CrossRef
[7] Cai, X., Zhang, Y. and Zhao, P. (2016) Hazard Rate Ordering of the Second-Order Statistics from Multiple-Outlier PHR Samples. Statistics, 51, 615-626. [Google Scholar] [CrossRef
[8] Navarro, J. (2021) Introduction to System Reliability Theory. Springer.
[9] Zhang, T., Zhang, Y. and Zhao, P. (2020) Comparisons on Largest Order Statistics from Heterogeneous Gamma Samples. Probability in the Engineering and Informational Sciences, 35, 611-630. [Google Scholar] [CrossRef
[10] Kundu, P., Kundu, A. and Hawlader, B. (2023) Stochastic Comparisons of Largest Claim Amounts from Heterogeneous Portfolios. Statistica Neerlandica, 77, 497-515. [Google Scholar] [CrossRef
[11] Zhang, Y., Cai, X., Zhao, P. and Wang, H. (2018) Stochastic Comparisons of Parallel and Series Systems with Heterogeneous Resilience-Scaled Components. Statistics, 53, 126-147. [Google Scholar] [CrossRef
[12] Yan, R. and Niu, J. (2023) Stochastic Comparisons of Second-Order Statistics from Dependent and Heterogenous Modified Proportional Hazard Rate Observations. Statistics, 57, 328-353. [Google Scholar] [CrossRef
[13] Sriboonchitta, S. and Kreinovich, V. (2018) Why Are FGM Copulas Successful? A Simple Explanation. Advances in Fuzzy Systems, 2018, 1-5. [Google Scholar] [CrossRef
[14] Shih, J. and Emura, T. (2018) Likelihood-Based Inference for Bivariate Latent Failure Time Models with Competing Risks under the Generalized FGM Copula. Computational Statistics, 33, 1293-1323. [Google Scholar] [CrossRef
[15] Sha, N. (2021) A Copula Approach of Reliability Analysis for Hybrid Systems Reliability: Theory & Applications.
https://www.gnedenko.net/Journal/2021/012021/RTA_1_2021-20.pdf
[16] Fang, R. and Wang, B. (2020) Stochastic Comparisons on Sample Extremes from Independent or Dependent Gamma Samples. Statistics, 54, 841-855. [Google Scholar] [CrossRef
[17] Wang, B. and Fang, R. (2021) Stochastic Comparisons on Extreme Order Statistics from Observations Associated by FGM Copula. Communications in StatisticsTheory and Methods, 52, 3492-3510. [Google Scholar] [CrossRef
[18] Li, H. and Li, X. (2013) Stochastic Orders in Reliability and Risk. Springer.
[19] Nelsen, R.B. (2006) An Introduction to Copula. Springer.
[20] Pledger, G. and Proschan, F. (1971) Comparisons of Order Statistics and of Spacings from Heterogeneous Distributions. In: Optimizing Methods in Statistics, Elsevier, 89-113.