在校学生法律素养提升及诈骗风险防范策略研究
Research on Enhancing Legal Literacy and Fraud Risk Prevention Strategies for College Students
DOI: 10.12677/ojls.2025.1312394, PDF, HTML, XML,   
作者: 霍晓云:宁波大学医学部,浙江 宁波
关键词: 大学生法律素养诈骗风险校园安全College Students Legal Literacy Fraud Risk Campus Safety
摘要: 基于法律素养视角,探究大学生群体易陷诈骗风险的深层逻辑与综合治理对策。研究指出,在数字经济背景下,大学生虽具备较高文化水平,但其法律素养存在显著短板,表现为对《消费者权益保护法》《网络安全法》等基础性法律认知模糊,财产权、人格权保护意识薄弱,民事行为能力与网络安全责任意识不足,导致其在消费、借贷、兼职、社交等高频生活场景中成为诈骗犯罪的高发目标。以保护动机理论与日常活动理论为分析框架,揭示大学生因法律素养缺失而在威胁评估、自我效能及情境防范中处于弱势的生成机制。在此基础上,提出构建以高校为主导的“三位一体”教育防护体系,推动学生实现从“被动接受”到“主动免疫”的转变,并倡导家庭、社会、政府与技术多方协同,形成系统性、常态化的法律素养提升与诈骗防范路径,为高校法治教育与学生权益保护提供理论参照与实践指引。
Abstract: From the perspective of legal literacy, this paper explores the underlying logic of why college student groups are susceptible to fraud risks and investigates comprehensive governance countermeasures. The research indicates that within the digital economy context, although college students possess a relatively high level of formal education, they exhibit significant shortcomings in legal literacy. This is manifested as vague understanding of fundamental laws such as the “Consumer Rights Protection Law” and the “Cybersecurity Law”, weak awareness of property rights and personality rights protection, and insufficient understanding of civil capacity and cybersecurity responsibilities. Consequently, they become prime targets for fraud crimes in high-frequency life scenarios like consumption, borrowing, part-time work, and social interactions. Using Protection Motivation Theory and Routine Activity Theory as analytical frameworks, this study reveals the generative mechanism through which a lack of legal literacy places students at a disadvantage in threat assessment, self-efficacy, and situational prevention. Building on this analysis, the paper proposes establishing a university-led “trinity” educational protection system to facilitate students’ transition from “passive acceptance” to “active immunity”. It also advocates for multi-party collaboration among families, society, government, and technology sectors to form systematic and normalized pathways for enhancing legal literacy and preventing fraud, thereby providing theoretical reference and practical guidance for legal education in universities and the protection of student rights and interests.
文章引用:霍晓云. 在校学生法律素养提升及诈骗风险防范策略研究[J]. 法学, 2025, 13(12): 2897-2902. https://doi.org/10.12677/ojls.2025.1312394

1. 引言

随着互联网的快速发展,新时代的大学生作为网络原住民,日常学习生活的场景日益丰富,涵盖了线上消费、校园借贷、兼职实习、社交网络互动等多个领域。虽然该群体具有较高文化知识水平,但是普遍存在法律素养与社会风险应对能力不匹配的问题[1]。由于大学生目前存在对日常生活密切相关的法律法规认知模糊、合同审查能力不足、个人信息保护意识缺失、侵权责任界定不重视等问题,导致其成为电信网络诈骗、校园贷陷阱、兼职诈骗等违法犯罪行为的主要目标人群。进而由电信诈骗等网络骗局带来的财产损失,对其心理健康、学业发展及社会信任体系产生严重的负面影响[2]

在此现实背景下,与青少年群体健康成长、社会和谐稳定、法治社会建设相关的“提升大学生日常生活法律素养、防范欺诈风险”成为重要议题。既包含法律知识认知,又涵盖法律意识觉醒、法治思维形成和法治行为规范,作为现代公民核心素养之一的法律素养。当前对大学生法学教育的研究大多围绕课堂教学体系改革展开,较少结合“日常生活场景”展开针对性的分析,对防范欺诈风险的探讨也多停留在案例警示层面,缺乏系统性的策略构建,从“提升法律素养”转向“转化风险防范能力”。

文章以“日常生活场景”为切入点,聚焦大学生在消费、借贷、兼职、社交等高频场景中的法律需求,通过分析当前大学生法律素养现状短板与诈骗风险形成机理,探索“法律知识普及–法律意识培育–风险识别训练–维权能力提升”的全链条解决方案。研究价值在于填补大学生日常法律素养与诈骗防范结合研究的空白,为高校法治教育提供针对性实践路径;帮助大学生建立“事前预防–事中应对–事后维权”的法律风险防范体系,助力其树立正确法治观念,维护自身合法权益,同时为高校法治教育、政府反诈工作提供理论参考与实践依据。

2. 大学生法律素养与诈骗防范的内在关联

大学生法律素养作为高等教育人才培养体系的关键构成部分,是其对法律的认知、意识以及运用能力的综合性素养体现。具体涵盖以下层面:法律认知,即对法律体系架构、主要法律部门以及与自身权益紧密相关法规的基础性了解;法律意识,指在面对社会现象或利益纷争时,能够自觉从法律视角进行思考,尊重他人权利,树立依法维权理念;法律运用能力,即在权益遭受损害或遭遇法律问题时,能够运用法律知识,通过投诉、报警、法律援助等合法途径解决问题的能力[1] [2]

我国《刑法》第二百六十六条规定,诈骗罪是指以非法占有为目的,通过虚构事实或隐瞒真相的手段,骗取数额较大公私财物的行为。其主要特征包含:主观故意性,行为人具备明确的非法占有意图;行为欺骗性,通过虚构事实或隐瞒真相使被害人陷入错误认知;因果关联性,被害人因欺骗行为产生错误认知并自愿处分财产;数额限定性,诈骗数额达到“较大”标准才构成犯罪[3]

保护动机理论表明,个体是否采取防护行为取决于其对威胁的评估以及对应对能力的判断,包括四个认知过程:威胁严重性评估,即个体判断威胁可能造成的损害程度;威胁脆弱性评估,即个体评估自身遭受威胁的可能性;应对效能评估,即个体判断防护行为能否有效降低威胁;自我效能评估,即个体对执行防护行为的信心。良好的法律素养有助于大学生精准评估诈骗的严重性与自身的脆弱性,增强防范动机;同时,法律运用能力的提升可增强其应对效能与自我效能,进而提高防范成效[4]

日常活动理论指出,犯罪行为的发生需同时具备三个要素:有动机的犯罪者,诈骗犯罪者具有强烈的非法占有动机;合适的目标,大学生群体具有价值性、易得性、可见性、易携性等特点;缺乏有能力的守护者,执法机关打击难度较大,同学间缺乏有效监督,大学生自身法律素养与防范意识欠缺。提升法律素养可增强其自我守护能力,降低成为“合适目标”的可能性[5]

3. 大学生法律常识盲区与高发诈骗类型分析

(一) 大学生日常法律常识的“短板”

大学生在法律认知领域存在一些普遍且关键的认知盲区,这些短板使其在面对精心设计的骗局时,防御能力显著不足。具体而言,其法律素养的薄弱环节主要体现在以下四个方面:财产权保护意识相对薄弱。在兼职、租赁、网络购物等高频生活场景中,大学生往往对合同条款审查以及《消费者权益保护法》赋予的基本权利认知模糊。张越群的研究指出,在“互联网+”时代,大学生虽为网络原住民,但其线上消费行为多基于经验与习惯,对于商家设置的格式合同、退款规则等缺乏审慎查看与依法质疑的意识,导致其在权益受损时无法有效维权[1]。这表明,其法律知识未能有效转化为保护自身财产权的实践能力。

个人隐私边界的界定认识模糊。尤其在网络社交环境中,部分学生对个人信息、隐私权、名誉权的法律边界认识不清,容易出现随意公开他人信息、发表不实言论乃至网络暴力的行为。孔德山强调,提高大学生法律意识的核心之一,在于使其明确权利的行使以不侵犯他人合法权益为边界[2]。当前教育对此类“消极权利”(即不侵犯他人的义务)的强调不足,使得学生忽视了线上言行同样需承担严肃的法律责任。

网络安全法律责任意识匮乏。许多学生对《网络安全法》等法律法规认知不足,对于自己在网络空间的言论所需承担的法律责任认识不充分,易在无意中成为网络谣言传播的节点,或在未知情的情况下参与违法活动(如出借个人银行账户、帮助信息网络犯罪等)。陈代杰从心理层面分析认为,大学生对互联网的虚拟性存在认知偏差,低估了网络行为的现实法律后果,这种心态削弱了其行为的自我约束[6]

民事行为能力认知存在不足。我国《民法典》规定,年满十八周岁的成年人为完全民事行为能力人,需独立承担因个人行为引发的法律后果。然而,长期处于家庭与学校庇护下的大学生,对此角色转变的认知普遍滞后。他们虽已具备独立法律主体资格,但在心理与认知上仍未做好充分准备,未能意识到诸如签署贷款合同、租赁协议等行为将产生必须由自身承担的法律义务与债务风险[2]

(二) 面向大学生的高发诈骗类型及其法律解析

1) 电信网络诈骗。刷单返利型诈骗:以“兼职刷单、高额返利”为诱饵实施诈骗行为,构成诈骗罪。参与刷单的大学生若明知交易为虚假交易,可能构成共同违法;虚假征信型诈骗:冒充金融机构工作人员,以“注销校园贷账户”为借口实施诈骗。个人征信记录的管理遵循严格的法定程序,不存在“紧急注销”这一程序;冒充客服/公检法型诈骗:通过伪造身份并营造紧张氛围实施心理操控,构成诈骗罪,还可能涉及伪造国家机关公文、证件罪[7]

2) 线下与社交诈骗。兼职诈骗与传销:以高薪、轻松工作为诱饵,实则要求缴纳费用或参与非法传销活动。传销是法律明确禁止的违法行为;“熟人”诈骗:盗用社交账号冒充熟人借款,构成诈骗罪,还涉及侵犯公民个人信息等违法情形;非法“校园贷”与“培训贷”:通过设置不合理贷款条件及高额利息,使大学生陷入债务困境。贷款合同可能包含显失公平的条款,违反法律强制性规定。

4. 大学生易陷法律纠纷与诈骗陷阱的成因

大学生易卷入法律纠纷与诈骗陷阱的成因涵盖个体、教育环境和社会网络三个维度。在个体维度,社会阅历匮乏与辨别能力欠佳是关键因素。由于长期置身于校园环境,大学生对复杂的社会现象认知不足,难以精准识别诈骗骗局。其法律知识储备呈碎片化状态,尚未构建起完整的认知体系,在面对实际法律问题时,难以将抽象的法律条文与具体情境相结合。此外,心理层面存在的贪图小利、急功近利等不良心态,也促使其陷入陷阱[6]

在教育环境维度,家庭教育更侧重于学业成绩,对法律意识和财商素养的培养有所忽视。高校的法治教育侧重于理论传授,与学生的实际生活需求相脱节,缺乏案例剖析和实践训练。安全教育工作采用“运动式”宣传模式,缺乏常态化、机制化的安排。

在社会与网络维度,网络空间的虚拟性和匿名性为犯罪活动提供了便利条件,诈骗手段持续迭代更新。个人信息安全问题愈发凸显,学生在网络平台留存的个人数据,常因管理不善或被恶意采集而流入黑色产业链条,诈骗分子利用这些信息实施“精准诈骗”。

5. 提升法律素养与诈骗防范能力的综合策略

(一) 高校主渠道:构建“三位一体”的教育防护网络

高等院校在构建教育防护体系时,必须全面搭建起意识、技能、制度“三位一体”的综合性防护框架。首先,在意识培养维度上,应着力革新《大学生法律基础》等核心通识课程。其核心目的在于,破解传统法治教育中普遍存在的理论与现实脱节问题,将抽象的法律条文转化为学生能够感知、能够应用的“活”的知识,从而真正唤醒其法律主体意识,筑牢“事前预防”的第一道思想防线。为实现此目的,课程革新可从以下两方面入手:其一,在内容上,打破以法学理论为主的体系,深入融入“校园贷”合同陷阱、兼职劳务纠纷、个人信息泄露、网络诽谤等校园高频法律风险点,以案释法;其二,在方法上,推动教学从“知识灌输”向“能力建构”转变,广泛采用情景模拟、案例辩论、法庭观摩等沉浸式教学方法,让学生在高度仿真的情境中识别风险、做出决策,从而有效提升课程的针对性、实用性与启发性;同时,积极邀约法官、检察官等法律专业人士走进校园,举办系列法治专题讲座,以权威视角解读法律知识;此外,定期开展诈骗案件模拟庭审活动,让学生亲身参与其中,深刻体会法律威严,从而牢固树立“知法守法、远离诈骗”的正确观念。

在技能提升维度上要进一步,通过反诈骗情景戏剧表演、反诈知识竞赛等丰富多彩的活动形式,激发学生参与的积极性;同时,定期组织学生对当前最新的诈骗案例进行深入分析,在实际情境中引导学生锻炼理性判断、规避风险的能力,循序渐进地培养学生应对欺诈行为的实用本领等。

最后,在制度保障维度上,设立专门的校园反诈中心,与公安机关建立紧密的实时协作机制,及时发布诈骗预警资讯,筑牢校园安全防线;同时,将安全法治教育纳入新生入学教育的必修课程,并融入学生日常管理考核评价体系,确保法治教育贯穿学生学习生活的全过程,构建起常态化、长效化的推进机制,为校园安全提供坚实的制度保障。

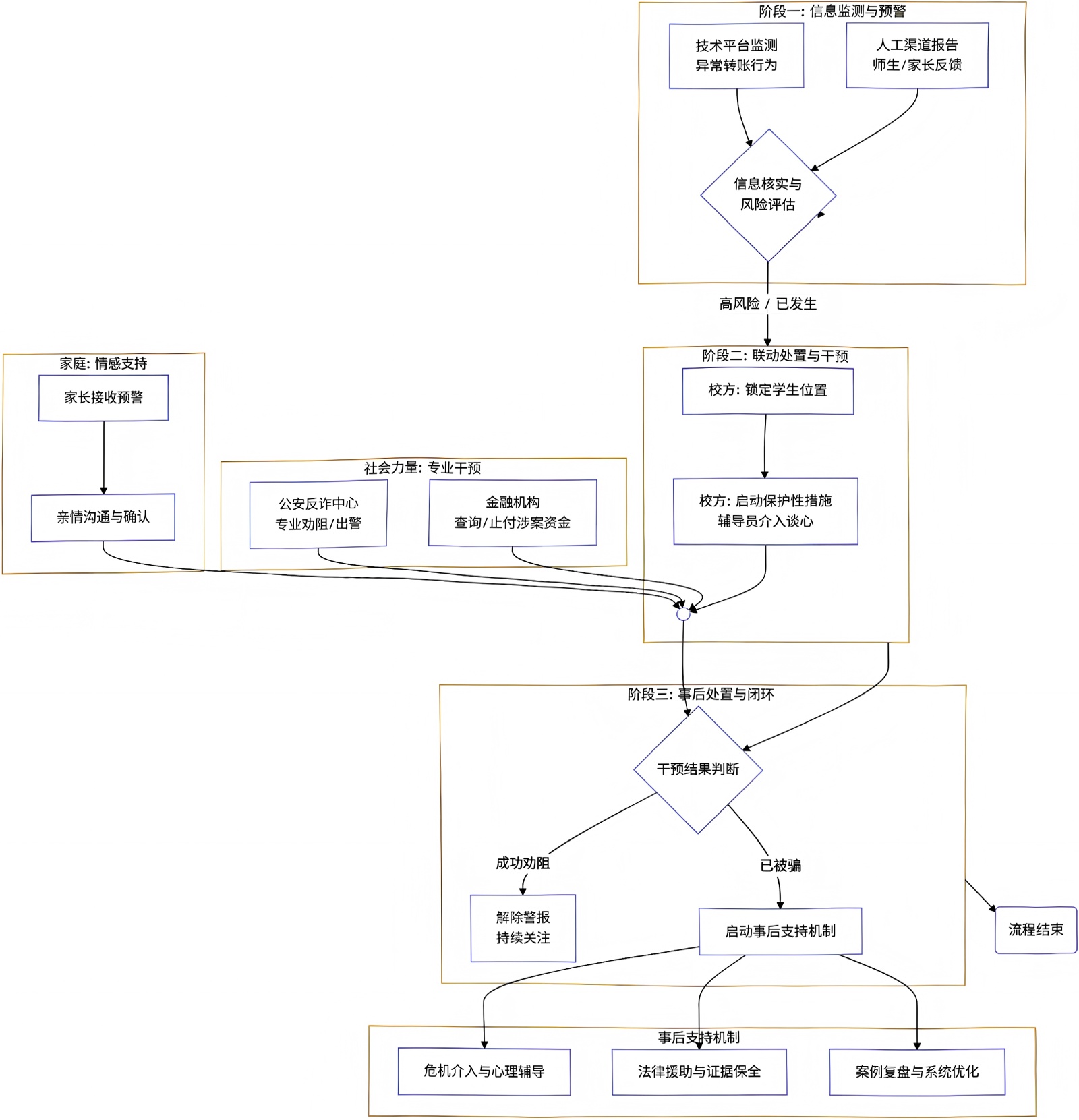
Figure 1. Collaborative mechanism flowchart

1. 联动机制流程图

(二) 学生主体:实现从“被动接受”到“主动免疫”的转变

学生需深刻认知到,自身是保障个人安全的首要责任主体。在日常的学习与生活进程中,应积极主动地研习法律知识,尤其要聚焦于《民法典》《网络安全法》等与自身合法权益密切相关的法律法规。可借助多种渠道,例如依托慕课平台、关注法律科普类公众号等,对碎片化时间加以有效利用,将其转化为学习法律知识的时段。与此同时,要养成良好的安全行为习惯,严格恪守“三不”准则:不轻易相信那些貌似“不劳而获”的诱惑性事项;不随意开展资金转账操作;不向任何陌生个体透露自身的个人信息。此外,还应掌握应对突发情形的流程,倘若不慎陷入诈骗圈套,需保持冷静与理智,第一时间拨打报警电话,妥善留存相关关键证据,并及时与学校的辅导员或保卫处取得联系,以便迅速采取行之有效的举措,进而构建起一个从预防到应对的完整且严密的安全防护体系。

(三) 家校社协同:形成全员参与的守护合力

构建家庭、学校、社会与政府多方联动的协同机制,联动机制流程见图1。家庭应转变重学业、轻安全的教育理念,强化日常沟通,开展风险提示,重视财商教育,引导子女树立正确的消费观念和理财意识。在社会与政府层面,需加强网络空间监管,完善个人信息保护相关法规,对诈骗犯罪保持高压打击力度;电信、金融等行业应落实主体责任,严格执行电话卡、银行卡实名制,拦截可疑交易;主流媒体、社交平台应通过案例剖析、反诈短片等形式,广泛传播防骗知识与法律常识。借助技术赋能,推广国家反诈中心APP等官方工具,运用大数据与人工智能技术分析诈骗链路与行为模式,实现对潜在受害用户的精准识别与实时预警。

6. 结语

对大学生进行法律素养的提升,无疑是帮助大学生有效识别各种诈骗风险的基础和关键措施,切实维护自身的正当权益。在高等教育体制中,尤其要重视学生将法律知识培养出来,不能仅仅停留在表面上认识上,而要深刻内化为日常行为的准则,要进一步外化为一种能够灵活运用于现实问题的应变能力,这样才能形成综合素养的综合性。同时,还需要构建一个包含系统性法律教育课程、常态化校园管理机制、前沿科技手段的积极应用、家庭、学校、社会三者的深度协同合作等多维度、全方位的综合治理体系,才能更有效地促进大学生法律素养的提高。

展望未来随着犯罪手段的不断更新演变,特别是“AI诈骗”等基于深度伪造技术和人工智能技术的新型犯罪模式层出不穷,在法治教育和安全教育方面,高校必须与时俱进,紧跟时代步伐。具体而言,通过开设相关课程或讲座,引导学生对这些新型犯罪的特点及防范措施有深刻的认识,从而树立终身学习的法律安全意识,确保在面对日益复杂的法律环境时始终保持清醒头脑和行之有效的应变能力,高校应将新兴技术所带来的风险因素纳入课程体系。

参考文献

[1] 张越群. “互联网+”时代下大学生法律素养的思考[J]. 文研论坛, 2025(25): 192-194.
[2] 孔德山. 制定多种培养方式提高大学生法律意识[J]. 法制博览, 2020(29): 150-151.
[3] 中华人民共和国刑法: 第二百六十六条[M]//中华人民共和国刑法. 北京: 中国法制出版社, 1997: 266.
[4] Rogers, R.W. (1975) A Protection Motivation Theory of Fear Appeals and Attitude Change. The Journal of Psychology, 91, 93-114. [Google Scholar] [CrossRef] [PubMed]
[5] Cohen, L.E. and Felson, M. (1979) Social Change and Crime Rate Trends: A Routine Activity Approach. American Sociological Review, 44, 588-608. [Google Scholar] [CrossRef
[6] 陈代杰. “互联网+”背景下高校诈骗案件高发的心理原因探析[J]. 经济研究导刊, 2019(30): 198-199.
[7] 邵崇钰, 黄志军, 温洪亮, 罗昭娜, 刘仕豪, 黄昌泉, 秦嫚嫚. 大学生防范网络诈骗教育初探[J]. 山东社会科学, 2016(S1): 410-411.