结肠憩室炎内外科治疗进展综述
Advances in the Medical and Surgical Management of Colonic Diverticulitis: A Comprehensive Review
摘要: 结肠憩室病是一种常见的结直肠疾病,其患病率随着年龄的增长显著增加,尤其在老年人群中更为普遍。当憩室发生急性或慢性炎症反应时,即称为憩室炎。结肠憩室炎是消化系统常见的疾病,近年来其临床管理策略得到了显著进展,持续更新的循证医学证据推动了从标准化治疗方案向个体化治疗方案的转变。本综述系统分析了近五年结肠憩室炎内外科治疗的重要临床研究、指南更新及循证医学进展。当前的治疗策略强调根据疾病的严重程度及患者的个体特征,采取个性化治疗方案。临床上常采用Hinchey分级或世界急诊外科学会(WSES)分级标准进行风险分层。基于此,对于无并发症的憩室炎(对应于Hinchey Ia级),治疗趋势倾向于选择性不使用抗生素并在门诊进行管理;对于复杂病例(如Hinchey II~IV级),则根据具体情况采取分阶段的治疗策略,包括经皮引流、腹腔镜手术或开腹手术等。微创技术在憩室炎治疗中的应用日益广泛,损伤控制策略在穿孔性憩室炎伴弥漫性腹膜炎(Hinchey III/IV级)中的应用显著改善了患者的预后。本综述旨在为临床医师提供最新的治疗决策依据。
Abstract: Colonic diverticulosis is a common colorectal disorder, with its prevalence significantly increasing with age, particularly in the elderly population. When diverticula become inflamed, either acutely or chronically, the condition is referred to as diverticulitis. Colonic diverticulitis is a frequently encountered digestive system disease, and its clinical management has seen considerable advancements in recent years. The continuously evolving body of evidence-based research has facilitated a shift from standardized treatment protocols to more individualized treatment strategies. This review systematically analyzes key clinical studies, guideline updates, and evidence-based progress in both the medical and surgical management of colonic diverticulitis over the past five years. Current therapeutic strategies emphasize personalized approaches, considering disease severity and individual patient characteristics. Clinical risk stratification tools, such as the Hinchey classification or the World Society of Emergency Surgery (WSES) grading system, are commonly employed to guide decision-making. Based on these classifications, for uncomplicated diverticulitis (corresponding to Hinchey stage Ia), the treatment trend favors selective non-antibiotic management in an outpatient setting. In complicated cases (e.g., Hinchey stage II~IV), a stepwise treatment approach is adopted, involving percutaneous drainage, laparoscopic surgery, or open surgery, depending on the specific clinical scenario. Minimally invasive techniques have been increasingly applied in the treatment of diverticulitis, and damage control strategies for perforated diverticulitis with diffuse peritonitis (Hinchey III/IV) have significantly improved patient outcomes. This review aims to provide clinicians with up-to-date, evidence-based guidance to inform treatment decision-making.
文章引用:马文雨, 张秉强. 结肠憩室炎内外科治疗进展综述[J]. 临床医学进展, 2026, 16(1): 2437-2443. https://doi.org/10.12677/acm.2026.161305

1. 引言

结肠憩室病(以下简称“憩室病”),即肠壁上的囊状突起,是人类结肠最常见的解剖结构改变其患病率在全球范围内呈上升趋势,尤其在老年人群体中更为普遍[1]。憩室炎是由于憩室发炎和局灶性坏死导致的憩室显微或肉眼可见的穿孔,憩室病患者中约10%~25%可表现为无并发症(症状性无并发症憩室病,SUDD)或并发症型憩室炎。并发症型憩室炎可能伴随脓肿形成、瘘管、肠梗阻或明显穿孔[2]

近年来,随着循证医学的快速发展,结肠憩室炎的治疗理念已发生了显著变化。传统的标准化治疗方案逐步被基于危险分层的个体化治疗策略所取代。其中,Hinchey分级系统及世界急诊外科学会(WSES)的复杂腹腔感染分级标准,为临床决策提供了重要的结构化框架,实现了从笼统的“复杂/非复杂”到精细的病理生理分期的转变[3]。Peery等(2020)提出的憩室炎医学管理循证框架强调了系统综述和临床试验在最佳实践制定中的关键作用[4],尤其是在非复杂病例中,抗生素治疗、影像学检查和保守治疗策略的重要性。此外,国际组织如世界急诊外科学会(WSES)等提供的分类标准,也为临床决策提供了重要依据[5]。本综述旨在系统分析近五年结肠憩室炎内外科治疗的最新进展,并聚焦于如何将风险分层工具(如Hinchey分级)与具体治疗路径相结合,从而为临床实践提供更具操作性的参考。

2. 内科治疗的新策略与争议

2.1. 抗生素治疗的范式转变

抗生素治疗长期以来一直是急性憩室炎的基础治疗。然而,近年来的研究逐渐挑战了这一传统观念。Chabok等(2021)提出,针对非复杂性憩室炎,建议转向非抗生素治疗及门诊管理模式,这一转变不仅能有效降低医疗成本,还能减少患者并发症的发生[6]。然而,需要指出的是,该观点主要基于观察性研究及部分随机对照试验(RCT)的亚组分析,证据强度有待更多高质量RCT确认。2020年在ESCP虚拟会议上公布的首个非抗生素门诊治疗单纯性憩室炎的随机对照试验(DINAMO研究)纳入了480例影像学确诊且症状已控制的单纯性憩室炎患者,结果显示门诊治疗中,使用阿莫西林–克拉维酸组与不使用抗生素组在非计划复诊率(6.7% vs 7%)和住院率(6% vs 3%)方面均无显著差异。该RCT为“无抗生素”策略提供了较强证据[7]

基于此类证据,美国胃肠病协会(AGA)在其临床实践更新中推荐,对于无并发症的单纯性憩室炎患者(Hinchey Ia级),初始治疗可仅限于镇痛和流质饮食,无需常规使用抗生素[4]。Balk等(2021, 2022)的系统综述进一步支持了这一观点,强调在非复杂病例中可选择性地使用抗生素[8]

选择性不使用抗生素的策略主要适用于病情稳定、无发热、白细胞计数正常且无严重合并症的单纯性憩室炎患者。对于免疫功能低下、存在严重合并症或脓毒症征象的患者,依然应考虑使用广谱抗生素。

2.2. 饮食管理与门诊治疗路径

急性期憩室炎的饮食管理理念近年来也发生了变化。现有证据不支持严格的饮食限制,部分指南推荐患者在症状可耐受的情况下可进食普食。另一种常见策略是,在急性期使用流质饮食,待症状改善后逐步过渡至软食或普食。

门诊治疗模式在无并发症憩室炎患者中得到了广泛应用。研究显示,针对特定患者群体的门诊治疗不仅安全可靠,还能显著降低医疗成本,并不会增加并发症风险,数据显示合并再入院率为7%,手术干预率极低[9] [10]。与住院治疗相比,显著降低了医疗成本和对患者日常生活的影响。Isacson等(2018)研究同样表明,门诊治疗方案可以将医疗成本减少一半,并且并发症发生率不增高[11]。然而,成功的门诊管理高度依赖于明确的患者教育、畅通的随访沟通渠道以及预设的病情恶化预警标准,这对医疗系统提出了更高的要求。

3. 外科干预的精准化与微创化

3.1. 手术指征的演变与循证

对于复杂性或复发性憩室炎,外科治疗策略日益精准。现有指南强烈建议,对于免疫功能正常的单纯性憩室炎患者,不论发作次数多少,均不推荐常规进行择期结肠切除术。手术决策应基于个体化的风险评估和治疗获益分析。

Cirocchi等(2021)指出,对于严重脓毒症或脓毒性休克患者,应以初始液体复苏的血流动力学反应为导向制定急诊手术方案[12]。近三十年来,手术切除的适应症逐渐减少,尤其是择期手术的指征,如今,只有在少数持续出现症状的病例中才会考虑择期手术[13]。择期手术的指征主要集中于以下三类人群:

1) 复杂性憩室炎患者,如形成脓肿(Hinchey II级)、瘘管、梗阻或狭窄。特别是憩室脓肿经皮引流愈合后,手术指征应个体化制定,需综合考虑复发频率、症状持续时间、发作后症状严重程度及患者合并症等因素,而非单纯为避免复发。择期手术治疗憩室炎的首要目标是改善患者生活质量。

2) 免疫抑制患者,如器官移植者、接受化疗者以及长期使用糖皮质激素者等,其憩室炎发病率显著高于常人,且更频繁地需要接受急诊手术。此外,这类患者术后死亡风险大幅上升,甚至可达30%。因此,在单次发作后,应慎重考虑择期手术的必要性。

3) 持续性症状患者(隐匿性憩室炎)。临床上面临持续性憩室炎症状的患者时,诊疗核心在于实施精准的鉴别诊断。在通过CT结肠成像或结肠镜检查确认结肠存在憩室炎后遗改变(如肠壁纤维性增厚或狭窄)的基础上,必须审慎排除肠易激综合征(IBS)等以症状为导向的功能性诊断。当症状与结构性异常存在明确关联,且保守治疗无效时,针对性地施行择期乙状结肠切除术,可为经严格筛选的个体带来显著的症状缓解与生活质量提升。

3.2. 损伤控制策略在复杂病例中的应用与争议

对于伴有弥漫性腹膜炎的穿孔性憩室炎(Hinchey III/IV级),最佳治疗方案仍然存在争议。当前可采用的治疗策略包括保留原位吻合的切除术(PRA),哈特曼手术(HP),腹腔镜灌洗术(LL)以及损伤控制手术(DCS)。Sohn等(2021)的研究表明,在这种危重情况下,采用损伤控制手术可显著改善患者预后[14]。DCS通常包括两个阶段:首先进行简化手术以控制感染源,并通过腹腔吸引或临时腹腔闭合技术稳定患者生理状态,随后在24至48小时后进行二次手术,进行最终的肠道重建或继续进行哈特曼手术。DCS在处理穿孔性憩室炎合并弥漫性腹膜炎时,旨在降低一期手术创伤、避免生理耗竭,尽可能降低死亡率,并为二期确定性手术创造条件[14]。然而,支持DCS的高级别证据(如大型RCT)仍有限,其相较于传统HP或PRA的优势,尤其是在降低造口率方面,尚需更多前瞻性研究验证。LOLA等随机试验的长期随访结果显示,腹腔镜灌洗与切除术的远期结局各有优劣,提示对于Hinchey III级患者,最佳策略可能仍需个体化选择[15]

3.3. 腹腔镜手术的应用与地位与局限性

腹腔镜手术已成为憩室炎外科治疗的主要微创方式。Abraha等(2017)在其Cochrane系统评价中分析了腹腔镜手术与开腹乙状结肠切除术的差异。尽管腹腔镜手术的操作时间平均延长约49分钟,但在住院时间、术后30天死亡率以及总体并发症发生率等方面,两者并无显著差异[16]。这一研究支持了腹腔镜手术作为一种有效且安全的选择,尤其是在结肠憩室炎治疗中,尽管其手术时间略长,但患者的恢复速度和术后疼痛管理表现优于传统开腹手术。

近年来,腹腔镜技术在结肠憩室炎的外科治疗中得到了广泛应用,尤其是在复杂病例中展现了显著的优势。Miya等(2025)报告了一例右半结肠憩室炎并发腹股沟脓肿的罕见病例,成功采用腹腔镜右半结肠切除术进行治疗[16]。该病例展示了即便在面对具有挑战性的解剖条件和复杂并发症时,腹腔镜手术依然能有效解决问题,并为患者带来较快的恢复。

Wu等(2025)的最新综述进一步指出,随着微创技术的发展和腹腔镜技术的成熟,许多外科医生选择在紧急情况下采用腹腔镜甚至机器人辅助手术。微创手术与术后疼痛显著减轻、伤口裂开率降低及住院时间缩短相关。若具备专业技能且患者条件适宜,应优先选择微创手术而非开放手术[17]。然而,对于急性炎症严重、组织水肿脆弱或存在广泛粘连的复杂病例(如Hinchey IV级),腹腔镜手术的技术难度和中转开腹风险显著增加,此时开放手术或损伤控制策略可能更为安全。因此,术者的经验、患者的局部病理状况及全身情况共同决定了微创手术的可行性。

4. 特殊人群的诊疗考量

4.1. 老年患者的治疗策略

对于老年憩室炎患者,治疗需格外谨慎。由于缺乏专门针对老年群体的随机对照研究,现有证据的质量较低,因此需要综合考虑患者的个体特征和合并症。Fugazzola等(2022)制定的指南强调,对于老年患者,诊断和治疗方案应当进行个性化调整,考虑到合并症、免疫功能的改变及其对治疗方案选择的影响[2]

在治疗决策时,必须全面评估老年患者的合并症、免疫功能、手术风险和预期寿命。在抗生素治疗的选择上,需特别注意患者的肝肾功能变化以及药物间的相互作用。此外,对于手术决策,需综合考虑急诊手术的高风险与择期手术可能带来的益处。例如,Fugazzola等(2022)建议,对于免疫功能正常且没有脓毒症相关器官衰竭的无并发症老年患者,选择性不使用抗生素的治疗方案可以作为首选[2]。然而,若患者存在严重的免疫功能低下或明显的脓毒症表现,依然需要考虑使用广谱抗生素。总的来说,治疗老年憩室炎时,必须平衡治疗的风险与潜在益处,采取个体化的治疗策略。

4.2. 免疫抑制患者的处理原则

免疫抑制患者在憩室炎治疗中属于一个特殊的挑战群体。免疫抑制状态是结肠憩室炎诊疗中的独立高危因素,显著改变了疾病的管理方式。由于免疫功能受损,免疫抑制患者的临床表现往往不典型,隐匿性强,且发热和白细胞增高等常见体征可能缺失,导致诊断延迟[2]。此外,疾病发展较为迅速,容易进展为复杂性憩室炎(如穿孔、脓肿形成),并且急诊手术率及术后死亡率显著高于免疫功能正常的患者。Cooper等(2025)系统探讨了这类人群的管理策略[18]

对于免疫抑制患者,建议采取更为积极的诊断策略,包括早期CT检查和低阈值的住院观察。这类患者的治疗应综合考虑免疫抑制程度及憩室炎的严重性。例如,对于免疫功能正常且无全身性感染表现的无并发症憩室炎患者,现有证据支持可选择性不使用抗生素进行治疗[2]。然而,对于免疫功能受抑制的患者,尤其是那些存在免疫抑制药物使用或器官移植史的患者,抗生素治疗依然是不可忽视的治疗手段。

此外,对于免疫抑制患者,尤其是中度及以上免疫抑制的患者(如器官移植患者、长期大剂量糖皮质激素使用者、或接受生物制剂治疗的患者),应尽早启动多学科协作机制,进行早期外科会诊,以确保及时对可能需要急诊手术或介入治疗的情况作出决策[18]

5. 风险分层与个体化治疗决策路径

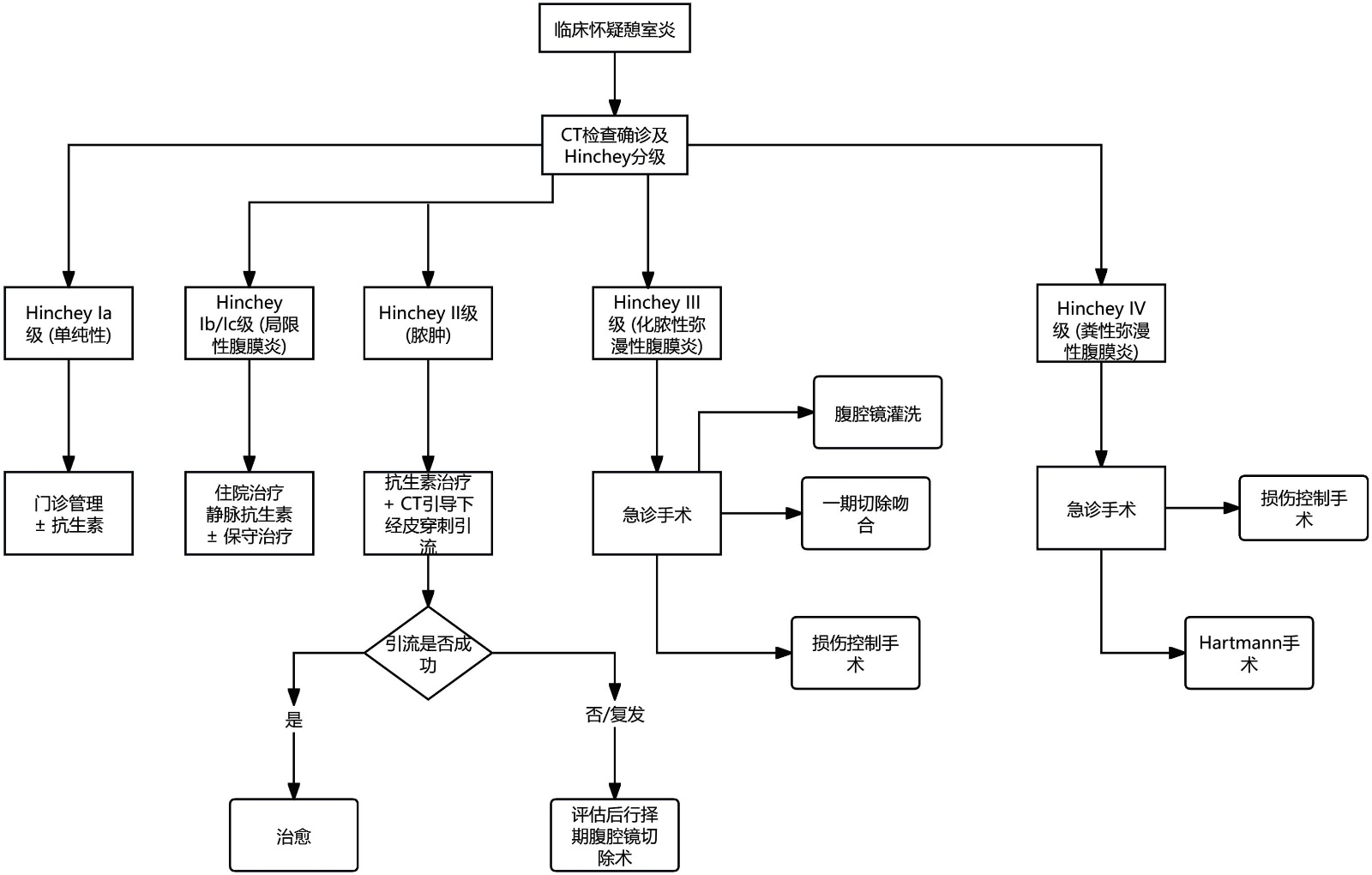
基于前述进展,现代憩室炎管理的核心是将通用的治疗原则转化为针对具体患者的个体化决策(如图1)。

注:此路径需始终贯穿对患者年龄、合并症、免疫状态及个人意愿的综合评估。

Figure 1. Treatment decision pathway diagram for diverticulitis based on the Hinchey classification

1. 基于Hinchey分级的结肠憩室炎治疗决策路径示意图

Hinchey分级为治疗提供了结构性框架:Ia级导向门诊非抗生素管理;Ib/Ic级通常需要住院静脉抗生素治疗;II级脓肿优先考虑经皮引流;III级和IV级则必须进行急诊手术干预,并在其中根据患者生理状态和局部条件选择腹腔镜灌洗、一期吻合、Hartmann术或损伤控制手术[3] [14]。WSES分级则进一步整合了器官功能状态,对复杂性腹腔感染的管理更具指导意义[3]

未来的决策支持系统将不仅依赖影像学分期,还需整合生物标志物(如降钙素原、C反应蛋白动态变化)、肠道菌群特征、宿主遗传易感性以及详细的生活质量评估,从而构建更精准的预测模型,实现从“分期治疗”到“预后导向治疗”的飞跃。

6. 未来研究方向

憩室炎的研究正在蓬勃发展,未来的研究将涵盖多个领域,如流行病学、遗传学、肠道菌群及憩室组织结构变化等,以深入揭示该疾病的本质。此外,通过开发风险预测模型和循证决策框架,未来的研究旨在更精确地指导手术时机的选择和抗生素的合理使用。此外,通过开发风险预测模型和循证决策框架,未来的研究旨在更精确地指导手术时机的选择和抗生素的合理使用。

在非典型临床表现方面,Kling等(2025)指出,憩室炎的非典型表现可能会增加诊断的复杂性,特别是当症状与其他疾病如急性胆囊炎或肠梗阻相似时[19]。未来的研究应更加关注这些非典型表现的早期诊断与处理,尤其是右侧憩室炎和其他罕见类型,如孤立盲肠憩室炎。同时,对患者的长期预后进行深入研究,探索如何通过个性化治疗减少憩室炎的复发及并发症的发生。

第3届国际憩室病研讨会(2020)为未来的研究提供了总体框架,特别是在探讨复杂病例、免疫抑制患者及老年患者治疗中的关键问题[20]。这些研究将帮助制定更加精准的治疗策略,以应对这些特殊群体的挑战。

7. 总结

综上所述,现有文献表明,憩室炎的治疗应采用分层管理策略,综合影像学检查、临床分期及患者个体特征来制定治疗方案。结肠憩室炎的治疗已进入以患者为中心的精准医疗时代,对于无并发症的憩室炎(Hinchey Ia),现有证据已明确显示,在严格筛选的患者中,非抗生素治疗与门诊管理路径不仅安全有效,还能显著降低医疗成本并减少抗生素相关的副作用。对于复杂性憩室炎,则应遵循阶梯式治疗原则,局限性脓肿(Hinchey II)可通过超声或CT引导下的经皮引流作为首选治疗;对于需要手术的病例,腹腔镜技术因其微创特性和术后恢复快,已成为择期手术的首选方式;而在穿孔性憩室炎伴弥漫性腹膜炎(Hinchey III/IV)等危重病例中,损伤控制外科技术的应用已显著改善患者的预后。随着对憩室炎病理生理机制的进一步探索,特别是肠道微生物组、慢性低度炎症及肠壁结构异常等因素的研究,未来的治疗策略将更加个性化,突破传统解剖学分期,结合分子标志物、遗传易感性及患者生活质量评估,最终为患者提供更优化的治疗方案并实现更佳的预后。

NOTES

*通讯作者。

参考文献

[1] Tursi, A., Scarpignato, C., Strate, L.L., Lanas, A., Kruis, W., Lahat, A., et al. (2020) Colonic Diverticular Disease. Nature Reviews Disease Primers, 6, Article No. 20. [Google Scholar] [CrossRef] [PubMed]
[2] Fugazzola, P., Ceresoli, M., Coccolini, F., Gabrielli, F., Puzziello, A., Monzani, F., et al. (2022) The WSES/SICG/ACOI/SICUT/AcEMC/SIFIPAC Guidelines for Diagnosis and Treatment of Acute Left Colonic Diverticulitis in the Elderly. World Journal of Emergency Surgery, 17, Article No. 5. [Google Scholar] [CrossRef] [PubMed]
[3] Sartelli, M., Chichom-Mefire, A., Labricciosa, F.M., et al. (2017) The Management of Intra-Abdominal Infections from a Global Perspective: 2017 WSES Guidelines for Management of Intra-Abdominal Infections. World Journal of Emergency Surgery, 12, Article No. 29.
[4] Peery, A.F., Shaukat, A. and Strate, L.L. (2021) AGA Clinical Practice Update on Medical Management of Colonic Diverticulitis: Expert Review. Gastroenterology, 160, 906-911.e1. [Google Scholar] [CrossRef] [PubMed]
[5] Hickey, L. and Goldsmith, P. (2021) EP.FRI.1040 Management of Acute Colonic Diverticulitis According to the WSES (World Society of Emergency Surgery) Classification in a Tertiary Centre. British Journal of Surgery, 108, znab312.150. [Google Scholar] [CrossRef
[6] Chabok, A., Thorisson, A., Nikberg, M., Schultz, J.K. and Sallinen, V. (2021) Changing Paradigms in the Management of Acute Uncomplicated Diverticulitis. Scandinavian Journal of Surgery, 110, 180-186. [Google Scholar] [CrossRef] [PubMed]
[7] Daniels, L., Ünlü, Ç., de Korte, N., van Dieren, S., Stockmann, H.B., Vrouenraets, B.C., et al. (2017) Randomized Clinical Trial of Observational versus Antibiotic Treatment for a First Episode of CT-Proven Uncomplicated Acute Diverticulitis. Journal of British Surgery, 104, 52-61. [Google Scholar] [CrossRef] [PubMed]
[8] Balk, E.M., Adam, G.P., Bhuma, M.R., Konnyu, K.J., Saldanha, I.J., Beland, M.D., et al. (2022) Diagnostic Imaging and Medical Management of Acute Left-Sided Colonic Diverticulitis. Annals of Internal Medicine, 175, 379-387. [Google Scholar] [CrossRef] [PubMed]
[9] van Dijk, S.T., Bos, K., de Boer, M.G.J., Draaisma, W.A., van Enst, W.A., Felt, R.J.F., et al. (2018) A Systematic Review and Meta-Analysis of Outpatient Treatment for Acute Diverticulitis. International Journal of Colorectal Disease, 33, 505-512. [Google Scholar] [CrossRef] [PubMed]
[10] Cirocchi, R., Randolph, J.J., Binda, G.A., Gioia, S., Henry, B.M., Tomaszewski, K.A., et al. (2019) Is the Outpatient Management of Acute Diverticulitis Safe and Effective? A Systematic Review and Meta-analysis. Techniques in Coloproctology, 23, 87-100. [Google Scholar] [CrossRef] [PubMed]
[11] Isacson, D., Andreasson, K., Nikberg, M., Smedh, K. and Chabok, A. (2018) Outpatient Management of Acute Uncomplicated Diverticulitis Results in Health-Care Cost Savings. Scandinavian Journal of Gastroenterology, 53, 449-452. [Google Scholar] [CrossRef] [PubMed]
[12] Cirocchi, R., Sapienza, P., Anania, G., Binda, G.A., Avenia, S., di Saverio, S., et al. (2021) State-Of-The-Art Surgery for Sigmoid Diverticulitis. Langenbecks Archives of Surgery, 407, 1-14. [Google Scholar] [CrossRef] [PubMed]
[13] Martellotto, S., Challine, A., Peveri, V., Paolino, L. and Lazzati, A. (2021) Trends in Emergent Diverticular Disease Management: A Nationwide Cohort Study from 2009 to 2018. Techniques in Coloproctology, 25, 549-558. [Google Scholar] [CrossRef] [PubMed]
[14] Sohn, M., Agha, A., Iesalnieks, I., Gundling, F., Presl, J., Hochrein, A., et al. (2021) Damage Control Strategy in Perforated Diverticulitis with Generalized Peritonitis. BMC Surgery, 21, Article No. 135. [Google Scholar] [CrossRef] [PubMed]
[15] Hoek, V.T., Edomskis, P.P., Stark, P.W., Lambrichts, D.P.V., Draaisma, W.A., Consten, E.C.J., et al. (2022) Laparoscopic Peritoneal Lavage versus Sigmoidectomy for Perforated Diverticulitis with Purulent Peritonitis: Three-Year Follow-Up of the Randomised LOLA Trial. Surgical Endoscopy, 36, 7764-7774. [Google Scholar] [CrossRef] [PubMed]
[16] Miya, K., Yagi, F., Kato, T., Saitoh, T. and Suzuki, K. (2025) Laparoscopic Right Colectomy for Cecal Diverticulitis with Inguinal Abscess: A Rare Case Report. Asian Journal of Endoscopic Surgery, 18, e70140. [Google Scholar] [CrossRef] [PubMed]
[17] Wu, S., Al Khaldi, M., Richard, C.S. and Dagbert, F. (2023) Diverticulitis: A Review of Current and Emerging Practice-Changing Evidence. Clinics in Colon and Rectal Surgery, 37, 359-367. [Google Scholar] [CrossRef] [PubMed]
[18] He, S., Lu, P., Etzioni, D., Young-Fadok, T., Kelley, S.R., Merchea, A., et al. (2022) Management of Acute Diverticulitis in Immunocompromised Patients—The Mayo Clinic Experience. Diseases of the Colon & Rectum, 66, 434-442. [Google Scholar] [CrossRef] [PubMed]
[19] Kling, S., Kripalani, S. and Vu, J.V. (2024) Unusual Variations and Atypical Presentations of Diverticulitis. Clinics in Colon and Rectal Surgery, 38, 277-282. [Google Scholar] [CrossRef] [PubMed]
[20] Stollman, N., Smalley, W., Hirano, I., Adams, M.A., Dorn, S.D., Dudley-Brown, S.L., et al. (2015) American Gastroenterological Association Institute Guideline on the Management of Acute Diverticulitis. Gastroenterology, 149, 1944-1949. [Google Scholar] [CrossRef] [PubMed]