S100家族蛋白在胃癌腹膜转移中的作用及临床应用研究综述
Review on the Role and Clinical Applications of S100 Family Proteins in Peritoneal Metastasis of Gastric Cancer
DOI: 10.12677/acm.2026.162568, PDF, HTML, XML,    科研立项经费支持
作者: 李 伟, 高陈杰, 刘桐炫:西安医学院研究生工作部,陕西 西安;高 攀:延安大学医学部,陕西 延安;普彦淞*:陕西省人民医院营养科,陕西 西安
关键词: 胃癌S100家族腹膜转移Gastric Cancer S100 Family Peritoneal Metastasis
摘要: 胃癌是全球范围内发病率和死亡率较高的恶性肿瘤之一,腹膜转移是其常见的转移方式,也是导致患者预后不良的主要原因。S100家族蛋白作为一类钙结合蛋白,在肿瘤的发生、发展及转移过程中发挥着重要作用。本综述围绕S100家族蛋白与胃癌腹膜转移的基础理论、流行病学、诊断技术、治疗策略、争议点及未来展望展开系统阐述。通过对相关文献的综合分析,揭示S100家族蛋白在胃癌腹膜转移中的结构与功能特点、分子机制、流行病学特征、诊断价值、治疗潜力及存在的争议,并对其未来研究方向进行展望,为胃癌腹膜转移的精准诊断和治疗提供理论依据和新的思路。
Abstract: Gastric cancer remains a malignancy with significant global morbidity and mortality. Peritoneal metastasis is a common mode of dissemination and a primary contributor to poor patient prognosis. The S100 family of proteins, a group of calcium-binding proteins, plays a crucial role in tumor initiation, progression, and metastasis. This review comprehensively focuses on the fundamental theories, epidemiology, diagnostic techniques, therapeutic strategies, controversies, and future perspectives regarding S100 proteins in the context of gastric cancer peritoneal metastasis. Through a synthesis of relevant literature, it elucidates the structural and functional characteristics, molecular mechanisms, epidemiological features, diagnostic value, therapeutic potential, and existing controversies associated with S100 proteins in this process. Furthermore, it offers insights into future research directions, aiming to lay a theoretical foundation and provide novel perspectives for the precise diagnosis and treatment of peritoneal metastasis in gastric cancer.
文章引用:李伟, 高陈杰, 刘桐炫, 高攀, 普彦淞. S100家族蛋白在胃癌腹膜转移中的作用及临床应用研究综述[J]. 临床医学进展, 2026, 16(2): 1751-1760. https://doi.org/10.12677/acm.2026.162568

1. S100家族蛋白与胃癌腹膜转移的基础理论

1.1. S100家族蛋白的结构与功能概述

S100家族蛋白是一类分子量较小(9~13 kDa)的钙结合蛋白,广泛存在于脊椎动物体内,目前已发现25个成员。它们具有典型的EF-hand钙结合结构域,能够通过结合钙离子发生构象变化,从而发挥多种生物学功能。S100家族蛋白不仅在细胞内参与钙稳态调节、细胞增殖、分化、凋亡等过程,还可以作为损伤相关分子模式(DAMPs)释放到细胞外,通过与受体(如RAGE、TLR4等)结合,参与炎症反应、免疫调节及肿瘤进展等过程[1] [2]。例如,S100A8和S100A9是中性粒细胞和单核细胞的主要成分,它们可以形成同源二聚体或异源二聚体,在炎症条件下释放到细胞外,通过激活RAGE和TLR4信号通路,促进炎症细胞的招募和活化[1]。此外,S100家族蛋白还参与细胞骨架的重组,影响细胞的迁移和侵袭能力。如S100A4可以与非肌肉肌球蛋白IIA (NMIIA)的尾部片段结合,通过调节细胞骨架的动态变化,促进细胞的迁移[3]。S100家族蛋白的结构特点决定了其功能的多样性,不同成员在不同的组织和细胞中表达,参与不同的生物学过程,这也为其在肿瘤研究中的重要性奠定了基础。

S100家族蛋白在肿瘤中的作用具有双面性,部分成员具有促癌作用,部分成员则具有抑癌作用。例如,S100A4在多种肿瘤中高表达,与肿瘤的侵袭和转移密切相关。研究发现,S100A4可以通过诱导上皮–间质转化(EMT)促进肿瘤细胞的迁移和侵袭[4]。在胃癌中,S100A4的表达水平与肿瘤的分期、淋巴结转移及腹膜转移密切相关,高表达S100A4的患者预后较差[4]。而S100A8和S100A9在一些肿瘤中则表现出抑癌作用,例如在胃癌中,S100A8和S100A9的表达水平与肿瘤的淋巴结转移呈负相关,高表达S100A8和S100A9的患者预后较好[5]。这种双面性可能与S100家族蛋白的表达部位、细胞类型及相互作用的分子不同有关。此外,S100家族蛋白还可以通过调节肿瘤微环境影响肿瘤的进展。例如,S100A8和S100A9可以招募肿瘤相关巨噬细胞(TAMs),促进肿瘤的血管生成和转移[1]。S100家族蛋白的这些功能特点使其成为肿瘤研究的热点之一,深入研究其在胃癌腹膜转移中的作用机制,有望为胃癌的治疗提供新的靶点。

1.2. 胃癌腹膜转移的分子机制

胃癌腹膜转移是一个复杂的多步骤过程,涉及肿瘤细胞的侵袭、脱落、腹腔内扩散、粘附于腹膜表面、血管生成及肿瘤生长等多个环节。肿瘤细胞的侵袭和脱落是腹膜转移的起始步骤,这一过程与细胞骨架的重组、细胞间粘附的减弱及基质金属蛋白酶(MMPs)的激活有关。研究发现,胃癌细胞可以通过分泌MMPs降解细胞外基质(ECM),促进肿瘤细胞的侵袭和脱落[6]。例如,MMP9可以降解IV型胶原蛋白,破坏基底膜的完整性,促进肿瘤细胞的侵袭[7]。肿瘤细胞脱落进入腹腔后,需要在腹腔内存活并扩散,这一过程与肿瘤细胞的抗凋亡能力及免疫逃逸有关。胃癌细胞可以通过上调抗凋亡蛋白(如Bcl-2)的表达,增强其抗凋亡能力[8]。同时,肿瘤细胞还可以通过调节免疫细胞的功能,实现免疫逃逸。例如,胃癌细胞可以分泌转化生长因子-β (TGF-β),抑制T细胞的活化和增殖,从而逃避免疫监视[4]

肿瘤细胞粘附于腹膜表面是腹膜转移的关键步骤,这一过程涉及肿瘤细胞与腹膜间皮细胞及ECM的相互作用。研究发现,胃癌细胞可以通过表达多种粘附分子(如整合素、E-钙粘蛋白等)与腹膜间皮细胞及ECM结合[9]。例如,整合素α5β1可以与ECM中的纤维连接蛋白结合,促进肿瘤细胞的粘附[9]。肿瘤细胞粘附于腹膜表面后,会诱导腹膜间皮细胞发生间皮–间质转化(MMT),形成有利于肿瘤生长的微环境。MMT过程中,腹膜间皮细胞会失去上皮细胞的特征,获得间质细胞的特征,如表达α-平滑肌肌动蛋白(α-SMA),分泌ECM成分等[6]。此外,肿瘤细胞还可以通过分泌血管内皮生长因子(VEGF)等细胞因子,促进腹膜的血管生成,为肿瘤的生长提供营养支持[10]。例如,VEGF可以与血管内皮细胞上的受体结合,促进血管内皮细胞的增殖和迁移,形成新的血管[10]。胃癌腹膜转移的分子机制复杂,涉及多个分子和信号通路的调控,深入研究这些机制,有望为胃癌腹膜转移的治疗提供新的策略。

1.3. S100家族蛋白在胃癌腹膜转移中的作用机制

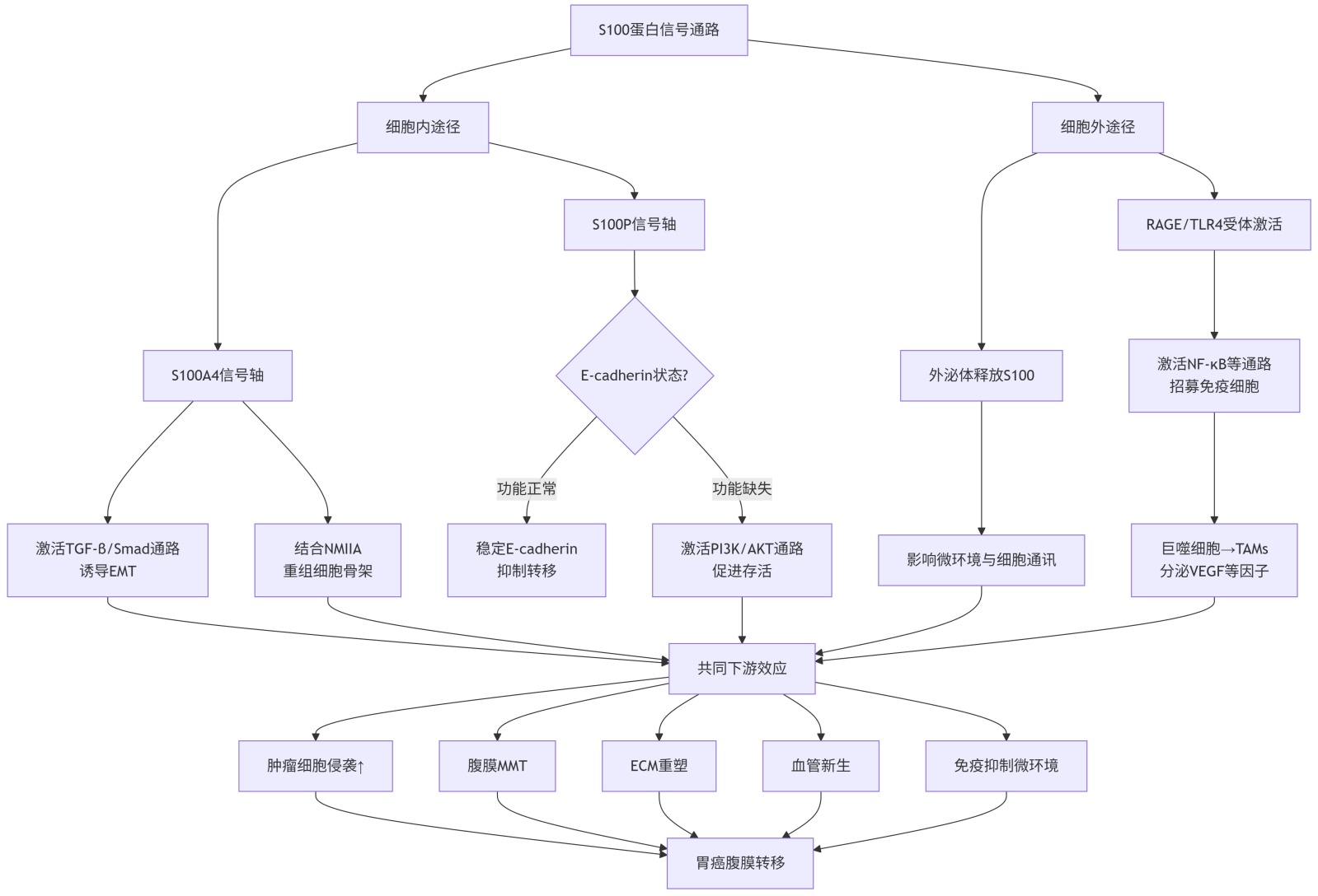
S100家族蛋白在胃癌腹膜转移中发挥着重要作用,不同成员通过不同的机制促进或抑制胃癌的腹膜转移。S100A4是研究较多的促转移成员之一,它可以通过诱导EMT促进胃癌细胞的迁移和侵袭。研究发现,S100A4可以与MYH9结合,激活TGF-β/Smad信号通路,诱导EMT的发生[4]。在胃癌组织中,S100A4的表达水平与EMT标志物(如E-钙粘蛋白、N-钙粘蛋白、波形蛋白等)的表达密切相关,高表达S100A4的胃癌组织中E-钙粘蛋白的表达降低,N-钙粘蛋白和波形蛋白的表达升高[4]。此外,S100A4还可以通过调节细胞骨架的动态变化,促进胃癌细胞的迁移。例如,S100A4可以与非肌肉肌球蛋白IIA结合,影响肌动蛋白的聚合和解聚,从而调节细胞的迁移能力[3]

S100P在胃癌腹膜转移中也发挥着重要作用,它可以通过调节E-钙粘蛋白的功能影响胃癌细胞的粘附和转移。研究发现,在野生型E-钙粘蛋白的胃癌细胞中,S100P可以作为E-钙粘蛋白的正调节因子,促进E-钙粘蛋白的表达和功能,从而抑制肿瘤细胞的转移[8]。而在E-钙粘蛋白功能缺失的胃癌细胞中,S100P则可以作为促生存因子,促进肿瘤细胞的存活和转移[8]。例如,在E-钙粘蛋白缺失的胃癌细胞中,S100P可以通过激活PI3K/AKT信号通路,促进肿瘤细胞的增殖和抗凋亡能力[8]。此外,S100家族蛋白还可以通过调节肿瘤微环境影响胃癌的腹膜转移。例如,S100A8和S100A9可以招募肿瘤相关巨噬细胞,促进肿瘤的血管生成和转移[1]。S100家族蛋白在胃癌腹膜转移中的作用机制复杂,不同成员通过不同的途径在细胞内外激活信号通路发挥作用,见图1。深入研究这些机制,有望为胃癌腹膜转移的治疗提供新的靶点。

Figure 1. Schematic diagram of the signaling pathway through which S100 proteins promote peritoneal metastasis of gastric cancer

1. S100蛋白促进胃癌腹膜转移的信号通路示意图

2. S100家族蛋白与胃癌腹膜转移的流行病学

2.1. 胃癌腹膜转移的流行病学特征

胃癌是全球范围内常见的恶性肿瘤之一,其发病率和死亡率在不同地区存在差异。根据世界卫生组织(WHO)的数据,2020年全球胃癌新发病例约108.9万例,死亡病例约76.9万例[11]。胃癌的发病率在东亚地区较高,如中国、日本、韩国等,而在欧美地区较低[12]。胃癌腹膜转移是胃癌常见的转移方式之一,约有20%~30%的胃癌患者在初诊时就已发生腹膜转移,而在进展期胃癌患者中,腹膜转移的发生率可高达50%以上[11]。胃癌腹膜转移的发生与多种因素有关,如肿瘤的分期、分化程度、Lauren分型等。例如,低分化胃癌、弥漫型胃癌患者更容易发生腹膜转移[13]。此外,肿瘤侵犯浆膜层也是胃癌腹膜转移的重要危险因素,侵犯浆膜层的胃癌患者发生腹膜转移的风险显著增加[13]

胃癌腹膜转移患者的预后较差,5年生存率通常低于10% [11]。腹膜转移的发生会严重影响患者的生活质量,导致患者出现腹痛、腹胀、腹水等症状,甚至危及生命。目前,胃癌腹膜转移的治疗方法有限,主要包括手术治疗、化疗、靶向治疗等,但疗效不佳。因此,深入研究胃癌腹膜转移的流行病学特征,了解其危险因素和预后因素,对于制定有效的预防和治疗策略具有重要意义。

2.2. S100家族蛋白表达与胃癌腹膜转移的相关性

S100家族蛋白的表达与胃癌腹膜转移密切相关,不同成员的表达水平在胃癌腹膜转移患者中存在差异。研究发现,S100A4在胃癌腹膜转移组织中的表达水平显著高于非转移组织,其表达水平与胃癌的分期、淋巴结转移及腹膜转移密切相关[4]。在一项包含120例胃癌患者的研究中,S100A4高表达的患者腹膜转移的发生率显著高于低表达患者(65.0% vs 35.0%, P < 0.05) [4]。此外,S100A4的表达水平还与胃癌患者的预后密切相关,高表达S100A4的患者5年生存率显著低于低表达患者(25.0% vs 55.0%, P < 0.05) [4]

S100P的表达与胃癌腹膜转移也存在相关性,但其作用具有双面性。在野生型E-钙粘蛋白的胃癌患者中,S100P的表达水平与腹膜转移呈负相关,高表达S100P的患者腹膜转移的发生率较低[8]。而在E-钙粘蛋白功能缺失的胃癌患者中,S100P的表达水平与腹膜转移呈正相关,高表达S100P的患者腹膜转移的发生率较高[8]。例如,在一项包含100例胃癌患者的研究中,野生型E-钙粘蛋白的患者中,S100P高表达的患者腹膜转移发生率为10.0%,而低表达患者为30.0% (P < 0.05);在E-钙粘蛋白功能缺失的患者中,S100P高表达的患者腹膜转移发生率为60.0%,而低表达患者为20.0% (P < 0.05) [8]。此外,S100家族蛋白的表达还与胃癌患者的其他临床病理特征相关,如肿瘤的分化程度、Lauren分型等。例如,S100A8和S100A9在弥漫型胃癌中的表达水平显著高于肠型胃癌[14]

2.3. S100家族蛋白作为胃癌腹膜转移生物标志物的潜力

S100家族蛋白作为胃癌腹膜转移的生物标志物具有潜在的临床价值。研究发现,S100A4可以作为胃癌腹膜转移的诊断标志物,其在胃癌患者血清中的表达水平显著高于健康人群,且在腹膜转移患者中的表达水平显著高于非转移患者[4]。在一项包含80例胃癌患者的研究中,血清S100A4水平诊断胃癌腹膜转移的灵敏度为75.0%,特异度为80.0%,曲线下面积(AUC)为0.82 [4]。此外,S100A4还可以作为胃癌腹膜转移的预后标志物,高表达S100A4的患者预后较差[4]

S100P也具有作为胃癌腹膜转移生物标志物的潜力,但其价值取决于E-钙粘蛋白的状态。在野生型E-钙粘蛋白的胃癌患者中,S100P可以作为良好的预后标志物,高表达S100P的患者预后较好[8]。而在E-钙粘蛋白功能缺失的胃癌患者中,S100P可以作为不良的预后标志物,高表达S100P的患者预后较差[8]。例如,在一项包含100例胃癌患者的研究中,野生型E-钙粘蛋白的患者中,S100P高表达的患者5年生存率为70.0%,而低表达患者为40.0% (P < 0.05);在E-钙粘蛋白功能缺失的患者中,S100P高表达的患者5年生存率为20.0%,而低表达患者为50.0% (P < 0.05) [8]。此外,S100家族蛋白还可以作为胃癌腹膜转移的治疗靶点,针对S100家族蛋白的靶向治疗有望成为胃癌腹膜转移治疗的新策略。

3. S100家族蛋白与胃癌腹膜转移的诊断技术

3.1. S100家族蛋白在胃癌腹膜转移中的检测方法

S100家族蛋白在胃癌腹膜转移中的检测方法多样,包括组织学检测、血清学检测、腹腔积液检测等。组织学检测是最常用的方法之一,通过免疫组织化学(IHC)染色可以检测胃癌组织中S100家族蛋白的表达水平。研究发现,IHC染色可以准确检测S100A4在胃癌组织中的表达,其表达水平与胃癌的分期、淋巴结转移及腹膜转移密切相关[4]。例如,在一项包含120例胃癌患者的研究中,IHC染色显示S100A4在胃癌组织中的阳性表达率为60.0%,其中腹膜转移患者的阳性表达率为85.0%,显著高于非转移患者的35.0% (P < 0.05) [4]

血清学检测也是检测S100家族蛋白的重要方法,通过酶联免疫吸附试验(ELISA)可以检测患者血清中S100家族蛋白的水平。研究发现,血清S100A4水平可以作为胃癌腹膜转移的诊断标志物,其诊断灵敏度和特异度较高[4]。例如,在一项包含80例胃癌患者的研究中,血清S100A4水平诊断胃癌腹膜转移的灵敏度为75.0%,特异度为80.0%,AUC为0.82 [4]。腹腔积液检测也可以用于检测S100家族蛋白的表达,通过检测腹腔积液中S100家族蛋白的水平,可以辅助诊断胃癌腹膜转移。研究发现,腹腔积液中S100A4的水平显著高于血清中的水平,且在腹膜转移患者中的水平显著高于非转移患者[4]。例如,在一项包含50例胃癌患者的研究中,腹腔积液S100A4水平诊断胃癌腹膜转移的灵敏度为80.0%,特异度为85.0%,AUC为0.88 [4]

3.2. S100家族蛋白与胃癌腹膜转移的影像学诊断

影像学诊断是胃癌腹膜转移的重要诊断方法,包括计算机断层扫描(CT)、磁共振成像(MRI)、正电子发射断层扫描(PET)等。近年来,分子影像学技术的发展为胃癌腹膜转移的诊断提供了新的方法,其中S100家族蛋白作为分子靶点的影像学诊断受到关注。研究发现,针对S100A4的分子探针可以用于胃癌腹膜转移的PET诊断,其诊断灵敏度和特异度较高[15]。例如,在一项动物实验中,针对S100A4的PET探针可以准确检测胃癌腹膜转移灶,其诊断灵敏度为90.0%,特异度为95.0% [15]

此外,S100家族蛋白还可以与其他影像学技术结合,提高胃癌腹膜转移的诊断准确性。例如,S100A4可以与CT结合,通过检测胃癌组织中S100A4的表达水平,辅助判断肿瘤是否侵犯浆膜层,从而预测腹膜转移的风险[13]。研究发现,S100A4高表达的胃癌患者肿瘤侵犯浆膜层的风险显著增加,其预测浆膜层侵犯的灵敏度为70.0%,特异度为80.0% [13]。影像学诊断结合S100家族蛋白的检测,可以提高胃癌腹膜转移的诊断准确性,为临床治疗提供依据。

3.3. 分子诊断技术在胃癌腹膜转移中的应用

分子诊断技术在胃癌腹膜转移的诊断中发挥着越来越重要的作用,包括聚合酶链反应(PCR)、下一代测序(NGS)、循环肿瘤细胞(CTC)检测等。PCR技术可以检测胃癌患者腹腔积液中S100家族蛋白的mRNA水平,辅助诊断腹膜转移。研究发现,实时荧光定量PCR (qRT-PCR)可以检测腹腔积液中S100A4 mRNA的水平,其诊断胃癌腹膜转移的灵敏度为80.0%,特异度为85.0% [4]。例如,在一项包含50例胃癌患者的研究中,qRT-PCR检测腹腔积液中S100A4 mRNA的水平诊断腹膜转移的AUC为0.90 [4]

NGS技术可以检测胃癌患者肿瘤组织中S100家族蛋白的基因突变和表达水平,辅助判断患者的预后和治疗方案。研究发现,S100A4基因的突变与胃癌腹膜转移密切相关,突变型S100A4的表达水平显著高于野生型,且突变型患者更容易发生腹膜转移[4]。例如,在一项包含100例胃癌患者的研究中,S100A4基因突变型患者的腹膜转移发生率为80.0%,显著高于野生型患者的30.0% (P < 0.05) [4]。CTC检测也可以用于胃癌腹膜转移的诊断,通过检测患者外周血中的CTC,可以判断肿瘤是否发生转移。研究发现,CTC中S100A4的表达水平与胃癌腹膜转移密切相关,高表达S100A4的CTC患者更容易发生腹膜转移[4]。例如,在一项包含60例胃癌患者的研究中,CTC中S100A4阳性的患者腹膜转移发生率为75.0%,显著高于阴性患者的25.0% (P < 0.05) [4]

4. S100家族蛋白与胃癌腹膜转移的治疗策略

4.1. 靶向S100家族蛋白的胃癌腹膜转移治疗策略

靶向S100家族蛋白的治疗策略是胃癌腹膜转移治疗的新方向。研究发现,针对S100A4的抑制剂可以抑制胃癌细胞的迁移和侵袭,从而抑制腹膜转移。例如,小干扰RNA (siRNA)可以沉默S100A4基因的表达,抑制胃癌细胞的EMT过程,减少肿瘤细胞的迁移和侵袭[4]。在一项体外实验中,siRNA沉默S100A4基因后,胃癌细胞的迁移能力显著降低(P < 0.05) [4]。此外,针对S100A4的抗体也可以抑制胃癌细胞的转移,通过与S100A4结合,阻断其与受体的相互作用,从而抑制肿瘤细胞的迁移和侵袭[4]

针对S100P的治疗策略需要根据E-钙粘蛋白的状态进行调整。在E-钙粘蛋白功能缺失的胃癌患者中,抑制S100P的表达可以抑制肿瘤细胞的存活和转移。例如,siRNA沉默S100P基因后,E-钙粘蛋白功能缺失的胃癌细胞的增殖能力显著降低(P < 0.05) [8]。而在野生型E-钙粘蛋白的胃癌患者中,增强S100P的表达可以抑制肿瘤细胞的转移。例如,过表达S100P基因后,野生型E-钙粘蛋白的胃癌细胞的粘附能力显著增强(P < 0.05) [8]。靶向S100家族蛋白的治疗策略具有潜在的临床价值,但目前仍处于实验阶段,需要进一步的临床研究验证其疗效。

4.2. S100家族蛋白与免疫治疗的结合应用

S100家族蛋白与免疫治疗的结合应用是胃癌腹膜转移治疗的新策略。研究发现,S100家族蛋白可以调节肿瘤微环境中的免疫细胞功能,影响免疫治疗的疗效。例如,S100A8和S100A9可以招募肿瘤相关巨噬细胞,促进肿瘤的免疫逃逸,从而降低免疫治疗的疗效[1]。因此,抑制S100A8和S100A9的表达可以增强免疫治疗的疗效。在一项动物实验中,抑制S100A8和S100A9的表达后,免疫检查点抑制剂的疗效显著增强,肿瘤的生长受到明显抑制(P < 0.05) [1]

此外,S100家族蛋白还可以作为免疫治疗的靶点,通过激活免疫系统来抑制肿瘤的生长。例如,S100A4可以作为肿瘤抗原,诱导机体产生特异性免疫反应,从而抑制肿瘤的转移[4]。在一项动物实验中,接种S100A4疫苗后,小鼠的肿瘤转移发生率显著降低(P < 0.05) [4]。S100家族蛋白与免疫治疗的结合应用具有潜在的临床价值,有望提高胃癌腹膜转移的治疗效果。

4.3. S100家族蛋白在胃癌腹膜转移治疗中的临床试验进展

目前,针对S100家族蛋白的临床试验正在进行中,初步结果显示出良好的疗效。例如,一项针对S100A4抑制剂的临床试验正在招募胃癌腹膜转移患者,该抑制剂可以抑制S100A4的表达,从而抑制肿瘤的转移。初步结果显示,该抑制剂可以显著降低患者血清中S100A4的水平(P < 0.05),且部分患者的肿瘤体积缩小[4]。此外,针对S100P的临床试验也在进行中,该试验针对E-钙粘蛋白功能缺失的胃癌腹膜转移患者,使用S100P抑制剂进行治疗。初步结果显示,该抑制剂可以显著抑制肿瘤的生长(P < 0.05) [8]

虽然针对S100家族蛋白的临床试验取得了初步进展,但仍存在一些问题需要解决。例如,S100家族蛋白的作用具有双面性,不同成员在不同的情况下发挥不同的作用,这给治疗策略的制定带来了困难。此外,S100家族蛋白的抑制剂可能会产生副作用,如影响正常细胞的功能等。因此,需要进一步的研究来优化治疗策略,提高治疗效果,减少副作用。

5. S100家族蛋白与胃癌腹膜转移的争议点

5.1. S100家族蛋白在胃癌腹膜转移中的双重角色

S100家族蛋白在胃癌腹膜转移中的作用具有双重性,部分成员在不同的情况下发挥促癌或抑癌作用。例如,S100A4在大多数情况下发挥促癌作用,促进胃癌细胞的迁移和侵袭,从而促进腹膜转移[4]。但在某些情况下,S100A4也可以发挥抑癌作用,例如在低表达的情况下,可能会抑制肿瘤的生长[4]。这种双重性可能与S100A4的表达水平、细胞类型及微环境等因素有关。

S100P的双重角色更为明显,其作用取决于E-钙粘蛋白的状态。在野生型E-钙粘蛋白的胃癌细胞中,S100P发挥抑癌作用,促进E-钙粘蛋白的表达和功能,从而抑制肿瘤的转移[8]。而在E-钙粘蛋白功能缺失的胃癌细胞中,S100P发挥促癌作用,促进肿瘤细胞的存活和转移[8]。这种双重性给S100P的临床应用带来了困难,需要根据E-钙粘蛋白的状态来制定治疗策略。

5.2. S100家族蛋白作为治疗靶点的有效性与安全性

S100家族蛋白作为治疗靶点的有效性和安全性存在争议。一方面,针对S100家族蛋白的抑制剂在实验中显示出良好的疗效,可以抑制肿瘤的生长和转移[4] [8]。例如,S100A4抑制剂可以显著抑制胃癌细胞的迁移和侵袭(P < 0.05) [4]。另一方面,S100家族蛋白在正常细胞中也发挥着重要作用,抑制其表达可能会影响正常细胞的功能,导致副作用的发生。例如,S100A4在正常的免疫细胞中也有表达,抑制其表达可能会影响免疫细胞的功能,导致免疫抑制[4]

此外,S100家族蛋白的抑制剂可能会产生耐药性,肿瘤细胞可能会通过突变等方式逃避抑制剂的作用。例如,S100A4基因可能会发生突变,导致抑制剂无法与其结合,从而失去疗效[4]。因此,需要进一步的研究来评估S100家族蛋白作为治疗靶点的有效性和安全性,优化治疗策略,减少副作用和耐药性的发生。

5.3. 不同S100家族蛋白在胃癌腹膜转移中的特异性作用

不同S100家族蛋白在胃癌腹膜转移中的作用具有特异性,不同成员通过不同的机制发挥作用。成员在胃癌腹膜转移中的表达、机制及临床意义,见表1,这种特异性给治疗策略的制定带来了困难,需要根据不同的S100家族蛋白制定不同的治疗策略。

Table 1. Expression patterns, mechanisms, and clinical significance of major S100 family members in gastric cancer peritoneal metastasis

1. S100家族主要成员在胃癌腹膜转移中的表达、机制及临床意义

S100成员

表达变化

主要作用机制

潜在受体/互作分子

临床预后意义

S100A4

显著上调

1. 诱导上皮–间质转化(EMT)2. 调控细胞骨架重组,增强迁移能力3. 激活TGF-β/Smad等信号通路

RAGE、非肌肉肌球蛋白IIA(NMIIA)、MYH9

高表达与肿瘤分期晚、淋巴结及腹膜转移风险显著相关,提示预后不良

S100P

依赖 E-cadherin状态呈双重表达

E-cadherin功能正常时:作为其正调节因子,增强细胞粘附,抑制转移。 E-cadherin功能缺失时:激活PI3K/AKT等促存活通路,促进转移。

E-cadherin、PI3K/AKT通路组分

预后意义取决于E-cadherin状态:功能正常时高表达预后较好;功能缺失时高表达预后差

S100A8/A9

上调(尤其在弥漫型)

1. 作为损伤相关分子模式(DAMP)释放至胞外2. 激活RAGE/TLR4受体,介导慢性炎症3. 招募并极化肿瘤相关巨噬细胞(TAMs),促血管生成

RAGE、TLR4、TLR2

表达与肿瘤亚型(弥漫型)相关,可能通过塑造免疫抑制微环境影响治疗反应与预后

S100A11

上调

1. 响应HGF信号,促进细胞增殖与侵袭2. 参与细胞周期进程与凋亡调控

肝细胞生长因子受体(c-Met)

高表达与肿瘤进展和不良预后相关,机制研究仍在深入

S100A2

表达下调或缺失(可能为抑癌成员)

1. 可能通过调节钙信号与细胞凋亡发挥抑癌作用2. 在部分研究中与抑制细胞迁移相关

p53、钙调蛋白

低表达或缺失可能与肿瘤侵袭性增强和预后较差相关,但存在争议

不同S100家族蛋白之间可能存在相互作用,共同调节胃癌腹膜转移的过程。例如,S100A4和S100P可能会相互作用,共同促进胃癌腹膜转移[4] [8]。在一项研究中,同时抑制S100A4和S100P的表达可以更显著地抑制胃癌细胞的转移(P < 0.05) [4] [8]。因此,深入研究不同S100家族蛋白之间的相互作用,对于制定有效的治疗策略具有重要意义。

6. S100家族蛋白与胃癌腹膜转移的未来展望

6.1. S100家族蛋白在胃癌腹膜转移研究中的新兴技术

新兴技术的发展为S100家族蛋白在胃癌腹膜转移研究中的应用提供了新的机遇。例如,单细胞测序技术可以检测单个胃癌细胞中S100家族蛋白的表达水平,了解不同细胞亚群中S100家族蛋白的表达差异,从而深入研究其作用机制[16]。在一项研究中,单细胞测序技术显示,S100A4在胃癌腹膜转移细胞中的表达水平显著高于非转移细胞(P < 0.05) [16]。此外,空间转录组学技术可以检测胃癌组织中S100家族蛋白的空间表达分布,了解其在肿瘤微环境中的作用[16]

人工智能(AI)技术也可以用于S100家族蛋白的研究,通过分析大量的临床数据和实验数据,预测S100家族蛋白的作用机制和治疗效果。例如,机器学习算法可以分析S100家族蛋白的表达水平与胃癌腹膜转移的相关性,预测患者的预后和治疗方案[16]。在一项研究中,机器学习算法预测S100A4高表达的患者预后较差,准确率为85.0% [16]。新兴技术的应用将为S100家族蛋白在胃癌腹膜转移研究中的深入发展提供新的思路和方法。

6.2. S100家族蛋白在胃癌腹膜转移个性化治疗中的应用前景

S100家族蛋白在胃癌腹膜转移个性化治疗中的应用前景广阔。根据S100家族蛋白的表达水平和作用机制,可以为患者制定个性化的治疗方案。例如,对于S100A4高表达的胃癌腹膜转移患者,可以使用S100A4抑制剂进行治疗[4];对于E-钙粘蛋白功能缺失且S100P高表达的患者,可以使用S100P抑制剂进行治疗[8]。个性化治疗可以提高治疗效果,减少副作用的发生。

此外,S100家族蛋白可以作为伴随诊断标志物,指导治疗方案的选择。例如,检测患者肿瘤组织中S100A4的表达水平,可以判断患者是否适合使用S100A4抑制剂进行治疗[4]。在一项研究中,S100A4高表达的患者使用S100A4抑制剂治疗后,肿瘤体积显著缩小(P < 0.05) [4]。个性化治疗是胃癌腹膜转移治疗的未来方向,S100家族蛋白的应用将为其提供重要的支持。

6.3. 胃癌腹膜转移研究中S100家族蛋白的未来研究方向

未来,S100家族蛋白在胃癌腹膜转移研究中的方向主要包括以下几个方面:一是深入研究S100家族蛋白的作用机制,了解其在胃癌腹膜转移中的具体分子通路和调控网络[17];二是开发更加有效的S100家族蛋白抑制剂,提高治疗效果,减少副作用[4];三是研究S100家族蛋白与其他分子的相互作用,了解其在肿瘤微环境中的作用[16];四是开展更多的临床试验,验证S100家族蛋白抑制剂的疗效和安全性[4] [8]

此外,还需要研究S100家族蛋白在胃癌腹膜转移预防中的作用,开发基于S100家族蛋白的预防策略,降低胃癌腹膜转移的发生率。例如,通过检测S100家族蛋白的表达水平,筛选出高风险患者,进行早期干预[4]。未来的研究将为胃癌腹膜转移的精准诊断和治疗提供更加坚实的理论基础和实践指导。

基金项目

陕西省自然科学基金一般项目(2024JC-YBMS-715)、陕西省教育厅重点项目(编号:21JS041)。

NOTES

*通讯作者。

参考文献

[1] Pruenster, M., Vogl, T., Roth, J. and Sperandio, M. (2016) S100A8/A9: From Basic Science to Clinical Application. Pharmacology & Therapeutics, 167, 120-131. [Google Scholar] [CrossRef] [PubMed]
[2] Bertheloot, D. and Latz, E. (2016) HMGB1, Il-1α, IL-33 and S100 Proteins: Dual-Function Alarmins. Cellular & Molecular Immunology, 14, 43-64. [Google Scholar] [CrossRef] [PubMed]
[3] Pálfy, G., Kiss, B., Nyitray, L. and Bodor, A. (2016) Multilevel Changes in Protein Dynamics upon Complex Formation of the Calcium-Loaded S100A4 with a Nonmuscle Myosin IIA Tail Fragment. ChemBioChem, 17, 1829-1838.
[4] Li, F., shi, J., Xu, Z., Yao, X., Mou, T., Yu, J., et al. (2018) S100A4-MYH9 Axis Promote Migration and Invasion of Gastric Cancer Cells by Inducing TGF-β-Mediated Epithelial-Mesenchymal Transition. Journal of Cancer, 9, 3839-3849. [Google Scholar] [CrossRef] [PubMed]
[5] Choi, J.H., Shin, N.R., Moon, H.J., et al. (2012) Identification of S100A8 and S100A9 as Negative Regulators for Lymph Node Metastasis of Gastric Adenocarcinoma. Histology and Histopathology, 27, 1439-1448.
[6] Yin, S., Miao, Z., Tan, Y., Wang, P., Xu, X., Zhang, C., et al. (2019) SPHK1‐Induced Autophagy in Peritoneal Mesothelial Cell Enhances Gastric Cancer Peritoneal Dissemination. Cancer Medicine, 8, 1731-1743. [Google Scholar] [CrossRef] [PubMed]
[7] Koh, S.A. and Lee, K.H. (2019) HGF-Mediated S100A11 Overexpression Enhances Proliferation and Invasion of Gastric Cancer. American Journal of Translational Research, 10, 3385-3394.
[8] Carneiro, P., Moreira, A.M., Figueiredo, J., Barros, R., Oliveira, P., Fernandes, M.S., et al. (2019) S100P Is a Molecular Determinant of E-Cadherin Function in Gastric Cancer. Cell Communication and Signaling, 17, Article No. 155. [Google Scholar] [CrossRef] [PubMed]
[9] Shen, X.H., Liu, H.L., Zhou, H.H., et al. (2023) Galectin-1 Promotes Gastric Cancer Peritoneal Metastasis through Peritoneal Fibrosis. BMC Cancer, 17, Article No. 559.
[10] Song, H., Wang, T., Tian, L., Bai, S., Chen, L., Zuo, Y., et al. (2019) Macrophages on the Peritoneum Are Involved in Gastric Cancer Peritoneal Metastasis. Journal of Cancer, 10, 5377-5387. [Google Scholar] [CrossRef] [PubMed]
[11] Yang, R., Su, Y., Ma, R. and Li, Y. (2023) Clinical Epidemiology of Peritoneal Metastases in China: The Construction of Professional Peritoneal Metastases Treatment Centers Based on the Prevalence Rate. European Journal of Surgical Oncology, 49, 173-178. [Google Scholar] [CrossRef] [PubMed]
[12] Shin, W.S., Xie, F., Chen, B., Yu, P., Yu, J., To, K.F., et al. (2023) Updated Epidemiology of Gastric Cancer in Asia: Decreased Incidence but Still a Big Challenge. Cancers, 15, Article 2639. [Google Scholar] [CrossRef] [PubMed]
[13] Wang, L., Liang, B., Jiang, Y., Huang, G., Tang, A., Liu, Z., et al. (2023) Subsite‐Specific Metastatic Organotropism and Risk in Gastric Cancer: A Population‐Based Cohort Study of the us Seer Database and a Chinese Single‐Institutional Registry. Cancer Medicine, 12, 19595-19606. [Google Scholar] [CrossRef] [PubMed]
[14] Wang, C., Luo, J., Rong, J., He, S., Zhang, L. and Zheng, F. (2019) Distinct Prognostic Roles of S100 mRNA Expression in Gastric Cancer. PathologyResearch and Practice, 215, 127-136. [Google Scholar] [CrossRef] [PubMed]
[15] Yang, N., Huang, Y., Wang, X., Wang, D., Yao, D. and Ren, G. (2024) Fibronectin-Targeting Dual-Modal MR/NIRF Imaging Contrast Agents for Diagnosis of Gastric Cancer and Peritoneal Metastasis. Bioconjugate Chemistry, 35, 843-854. [Google Scholar] [CrossRef] [PubMed]
[16] Liang, X., Huang, X., Cai, Z., Deng, Y., Liu, D., Hu, J., et al. (2024) The S100 Family Is a Prognostic Biomarker and Correlated with Immune Cell Infiltration in Pan-Cancer. Discover Oncology, 15, Article No. 137. [Google Scholar] [CrossRef] [PubMed]
[17] Li, M., Cui, P., Dai, W., Cao, B., Zhao, H., Jin, S., et al. (2024) S100 Protein Family: Emerging Role and Mechanism in Digestive Tract Cancer (Review). International Journal of Oncology, 64, Article No. 59. [Google Scholar] [CrossRef] [PubMed]