胆肠吻合术后肝内胆管结石复发机制与治疗的研究进展
Research Progress on the Mechanisms and Treatment of Intrahepatic Bile Duct Stone Recurrence after Choledochoenterostomy
摘要: 肝内胆管结石是一种慢性、易复发的胆道疾病,尤其在胆肠吻合术后,治疗效果常受多种因素影响。尽管影像学技术和手术治疗有所进展,但术后结石复发仍是临床治疗中的重要问题。术后复发率受胆道解剖、胆道动力学异常、胆管狭窄及胆道感染等因素的影响,且复发率随随访时间的延长逐渐增高。本文综述了近年来关于胆肠吻合术后肝内胆管结石复发的机制、危险因素及干预治疗策略,旨在为临床治疗提供参考。未来的研究应着重于术后长期随访,探索复发机制,并结合微创治疗与个性化治疗策略,降低复发率,提高患者的生活质量。
Abstract: Intrahepatic bile duct stones represent a chronic and recurrent biliary disorder, particularly following choledochoenterostomy, where treatment outcomes are frequently influenced by a variety of factors. Despite advancements in imaging technology and surgical treatments, postoperative stone recurrence continues to be a significant challenge in clinical management. The recurrence rate is influenced by factors such as biliary anatomy, abnormalities in biliary dynamics, bile duct strictures, and biliary infections, with the recurrence rate progressively increasing over time with extended follow-up. This review summarizes recent research on the mechanisms, risk factors, and intervention strategies for the recurrence of intrahepatic bile duct stones after choledochoenterostomy, with the goal of providing guidance for clinical treatment. Future research should prioritize long-term postoperative follow-up, explore the underlying mechanisms of recurrence, and incorporate minimally invasive and personalized treatment strategies to reduce recurrence rates and enhance patients’ quality of life.
文章引用:刘洁, 程瑶. 胆肠吻合术后肝内胆管结石复发机制与治疗的研究进展[J]. 临床医学进展, 2026, 16(2): 3006-3015. https://doi.org/10.12677/acm.2026.162712

1. 引言

肝内胆管结石(hepatolithiasis)是指胆汁在肝内胆管系统内形成结石,是一种慢性、复杂并易复发的胆道疾病。该病不仅会导致反复的胆管炎、胆汁淤积甚至胆道梗阻和黄疸,还与肝功能障碍、肝脓肿甚至胆管细胞癌风险增加密切相关[1]。近年来随着影像学技术(如磁共振胰胆管成像、内镜逆行胆胰管造影等)的广泛应用,临床对无症状或轻症患者的识别更加敏感,推动了对其流行病学特征的精细化认识。在全球范围内,肝内胆管结石具有显著的地域分布差异,东亚和东南亚地区的发病率明显高于其它地区,部分数据表明该病在这些地区的患病率可高达20%~30%,因此在临床上,该病也曾被称为“东方胆管肝炎”[1] [2]。这种高患病率与当地较高的寄生虫感染率、胆道细菌感染、营养状况、饮食结构以及社会经济因素密切相关。在西方国家,原发性肝内胆管结石相对罕见,总体发病率 < 2%,其肝内胆管结石更多为继发性,如原发性硬化性胆管炎、胆道术后结构改变等引起[3]。肝内胆管结石的发病风险还受多种临床因素和人口学因素的影响,既往大多数研究显示该病多发于中老年人群,特别是50岁以上者,并且存在性别差异,通常女性患者较多,尤其在东亚地区。此外,慢性胆道感染、胆汁淤积和胆管狭窄等因素被认为是肝内胆管结石形成和复发的主要原因,尤其在伴有严重胆管结构改变的患者中,这些因素的作用更为显著[4]

外科手术是肝内胆管结石的重要治疗方法之一,胆肠吻合术常用于解除梗阻、改善胆汁引流和减少感染。然而,多项临床回顾性研究表明,尽管围手术期已完成结石清除和胆道修复,术后结石复发仍然较为常见[5]。一项多中心研究指出,术后复发率较高,且复发与残留结石、胆管狭窄、胆汁淤积等因素密切相关[2]。因此,本文将系统总结近年来关于胆肠吻合术后结石复发的机制、危险因素及干预治疗策略,以期为临床治疗提供参考。

2. 术后复发的定义与流行病学

肝内胆管结石术后复发是指患者在接受手术治疗后的随访期内(通常是术后6个月以上)再次出现结石或原本清除的结石复发。为区分术中未能完全清除的残留结石和术后新发的结石,通常设置期限为“术后6个月”,此时若影像学检查发现结石,即可认为是复发性结石[6]。大多数临床医生通过临床症状(如反复胆管炎、黄疸等)和影像学检查(如超声、CT、MRCP等)相结合来诊断结石复发,并进行及时干预。

肝内胆管结石的流行病学特征显示,该病在东亚的发病率明显高于欧美地区,且复发率也较高。据研究,东亚地区的肝内胆管结石术后复发率为20%~40%。此外,许多研究回顾性分析了接受胆肠吻合术的肝内胆管结石患者,结果显示在复发病例数量显著,表明术后复发是临床中常见且具有挑战性的问题,但关于术后高复发的时间窗尚缺乏大规模研究验证[7] [8]。不同术式治疗后的肝内胆管结石复发率存在明显差异。一项来自印度三级中心的回顾性分析显示,在完全清除结石的患者中,术后复发率为21.4%,提示术后复发仍是常见的临床问题[9]。另外,综合不同治疗方法的回顾性研究表明,外科手术清除结石后的复发率约为9.5%~16%,而经皮或内镜碎石术后的复发率则高达31%~40%,这表明介入治疗方式的选择与术后复发风险密切相关[10]。此外,各种术式之间的复发率差异较大,整体复发率在6%~22%之间,反映了术后复发与手术方式、胆道状况以及胆管狭窄等因素之间的复杂关系[11]

3. 病理生理机制

3.1. 胆汁淤积与胆道动力异常

胆肠吻合术后,正常胆汁流动路径的改变导致胆汁在胆道中积聚,形成胆汁淤积。长期的胆汁滞留不仅会提高胆汁成分的过饱和度,从而增加结石形成的风险,还会使胆汁中的胆固醇和胆红素等物质更容易结晶,进一步促进结石的生成[12]。在肝内胆管结石的形成过程中,胆汁滞留为结石提供了理想的形成环境。胆道内的胆汁长期停滞会破坏胆道屏障,使细菌有机会在胆道内定植,引发感染并促进结石的进一步形成。细菌在胆道内定植后,能够分泌酶类,如β‑葡萄糖苷酶,去除胆红素与葡萄糖醛酸的结合,从而形成能够沉积的结晶[13]

胆道动力异常也在胆汁淤积中扮演着重要角色。奥迪括约肌在正常情况下有助于控制胆汁和胰液的流动,防止胆汁反流入胆管。然而,在胆肠吻合术后,奥迪括约肌的功能可能受到影响。其收缩和舒张的功能障碍或运动不协调,可能导致胆汁流动不畅,并使得胆汁反流,增加细菌上行入胆道的风险。胆道动力异常通过减弱胆汁排出能力,进一步促进胆汁滞留,进而增加细菌感染的可能性[14]。这些逆行的细菌能够导致局部的慢性炎症,并促进结石的复发。此外,胆汁的滞留和细菌的定植还可能破坏胆道的正常结构,使得结石更容易形成和增大[13]。这种胆道动力障碍与胆汁滞留形成了恶性循环,既加重了胆道的细菌感染,也促进了结石的生成与复发,是术后胆结石复发的重要原因之一。

3.2. 术后胆管狭窄

术后胆管狭窄是胆肠吻合术后常见的并发症,通常由吻合口瘢痕组织的形成及局部炎症反应引起。狭窄的胆管导致胆汁流动受阻,形成胆汁滞留,进而增加胆道内压力并改变胆汁成分,使其更容易沉积和结晶。胆汁淤积为细菌定植提供了有利环境,细菌在胆道内定植后引发感染并加剧局部炎症,进一步恶化胆道纤维化,从而形成恶性循环,增加胆结石复发的风险[15]。术后胆管狭窄是术后胆结石复发的重要机制之一。

3.3. 胆道感染与慢性炎症

胆道感染与慢性炎症是胆结石形成过程中重要的机制之一,尤其在胆肠吻合术后,胆道的正常解剖和生理屏障被破坏,增加了肠源性细菌和病原体进入胆道的机会。术后胆道功能障碍导致胆汁排空不畅,胆汁滞留不仅为细菌定植提供了理想的环境,也促使胆道发生持续的慢性炎症反应。慢性胆道感染常常表现为反复发作的胆管炎,这种反复感染会导致胆管壁的长期炎症性细胞浸润,进而破坏胆道上皮细胞,促进胶原沉积及胆管纤维化。在慢性炎症的作用下,胆管壁结构逐渐改变,导致胆道功能进一步损害,这为结石的形成创造了条件。尤其是在胆汁滞留的情况下,感染的反复发作不仅破坏了胆道内的正常屏障,还引发了胆道组织的不可逆损伤,形成慢性纤维化病变。慢性胆道感染引发的持续炎症反应可以加剧胆汁成分的改变,使其更容易发生结晶。例如,胆汁中的胆固醇和胆红素在长期的慢性炎症作用下,容易沉积和结晶,从而形成结石。而胆道的慢性炎症反应还可以刺激胆道上皮细胞分泌更多的黏液和黏多糖,这些分泌物为微晶体的沉积提供了支架,加速了结石的生成与增大。随着炎症的不断发展,胆道内的粘液和结晶物质积累,进一步形成结石核,为新的结石提供了有利的生长环境[16]

3.4. 微生物作用与炎症介质

胆道微生物群落在胆结石的形成中起着重要作用。过去认为胆汁系统是无菌环境,但近年来高通量测序研究表明胆汁及胆道内存在稳定而独特的微生物群,这些微生物的组成和代谢产物与胆结石形成密切相关。近年来的研究表明,胆结石患者的胆汁微生物群落与健康对照组存在显著差异。通过16S rRNA基因测序发现,这种差异在厚壁菌门和变形菌门的丰度变化上尤为明显。在胆结石患者中,厚壁菌门的丰度显著增加,而变形菌门的比例下降,这表明胆结石的形成与某些细菌群体的富集及其代谢活动密切相关[13]

此外,胆结石患者的胆汁中常见大肠埃希菌和链球菌等致病性细菌的富集,这些细菌的代谢产物还可能通过激活胆道的炎症反应,损伤胆道上皮细胞,促进胆管纤维化,为结石的进一步形成提供有利的生长环境。例如,β‑葡萄糖苷酶等细菌酶可促进胆红素去结合和胆汁酸代谢紊乱,从而改变胆汁的物理化学性质[17]。此外,一些微生物代谢产物(如细菌来源的次级胆汁酸)能够通过激活胆汁酸受体如Takeda G‑protein‑coupled receptor 5 (TGR5)和法尼醇X受体(FXR)等信号通路,调节胆固醇与胆汁酸的合成和排出。TGR5和FXR的异常调控不仅改变胆汁成分,还影响胆囊和胆道的动力学,可能导致胆汁排空延迟和胆汁淤积,有利于结石形成[18]。另一方面,微生态失衡也能间接促进胆道局部炎症介质表达。虽然前面讨论的慢性感染和炎症是更宏观病理事件,但微生物群落的代谢活动本身会调控宿主炎症介质的水平,例如通过影响局部免疫信号通路,使胆道上皮细胞的应答状态改变,进而影响胆道上皮黏液分泌、局部细胞应激反应及胆汁酸调控网络。微生物群调控的代谢和免疫交互作用,为胆结石病因提供了一个解释微生态与炎症介质共同作用的整合机制,强调了微生物及其代谢物在胆汁物理化学环境改变和结石形成中的重要贡献。

4. 临床危险因素与预测指标

术后胆道解剖与功能改变,包括胆管狭窄、胆汁淤积、胆肠吻合术式及吻合口技术因素,与胆结石复发密切相关。一项系统回顾显示胆道扩张(例如胆总管直径 ≥ 15 mm)、胆道角度改变、反复内镜逆行胰胆管造影(ERCP)、胆道支架留置等均显著增加胆管结石复发的风险,提示术后胆汁流动动力学改变是关键驱动因素。特别是较大的胆道直径和不利的解剖结构可能导致胆汁停滞与细菌繁殖,从而提高复发概率[19]。此外,系统性分析也强调胆道形态变化与机械因素(如多次内镜治疗、胆总管切开等)同样是复发的重要临床风险点[20]。在接受胆道手术治疗的患者中,术式选择也能影响长期复发风险。例如,对比一次性手术与先行内镜处理后再手术的队列显示,预先ERCP + 内镜括约肌切开术(EST)后再进行胆总管探查的患者比直接进行手术者复发风险更高,这可能与奥迪括约肌功能破坏及胆道长期干预相关[21]

术后胆汁微生物群的改变与复发事件具有相关性。多项临床观察表明,胆汁培养阳性与胆结石复发风险显著相关,尤其是存在肠道来源的革兰氏阴性杆菌或肠球菌时更易出现反复感染和结石事件。虽然不同研究样本及菌群略有差异,但阳性培养提示胆道微生态失衡和炎性环境,是胆汁淤积与结石再次形成的标志之一[22]。临床队列分析也发现既往胆道手术史是阳性胆汁培养的风险因素之一,这反映了手术干预后解剖屏障破坏与细菌逆行定植的可能性[23]

影像学检查(如超声、CT、MRCP)在预测胆结石复发中具有重要价值。通过评估胆道的结构变化(如胆道扩张、狭窄和结石残留),影像学技术能够提供对胆结石复发风险的早期评估。特别是MRCP在评估胆道解剖、胆汁淤积和胆管狭窄方面显示出较高的敏感性和特异性,帮助临床医生判断复发风险[19]。系统回顾指出,胆道直径、胆管角度及胆道影像学异常等指标能有效帮助判断复发风险,但仍需结合临床背景来综合评估[20]

虽然常规炎症性血清标志物如C反应蛋白(CRP)、白细胞计数(WBC)和中性粒细胞/淋巴细胞比率(NLR)在临床上常用于反映胆道炎症程度,但目前针对胆结石/胆管结石复发风险的前瞻性证据尚不一致。部分回顾性队列研究表明,在常规术前/术后实验室数据中,白细胞计数增高(如WBC ≥ 11,000/µL)与胆管结石复发相关,提示炎症状态可能与复发风险存在联系。然而这些指标尚未作为独立、强效预测因子在大规模前瞻性研究中被一致确认,仍存在争议与不确定性[24]。另一方面,有研究探索更综合的炎症免疫指标(如NLR、系统性免疫炎症指数SII、系统性炎症反应指数SIRI等)在胆道疾病复杂预后中的作用。初步证据显示,高水平的炎症免疫指数可能与复发风险及无复发生存期(RFS)相关,提示基于多参数联合模型(结合炎症指标、影像学特征等)可能在高危患者中具有更高的预测价值,这一方向在近期的队列分析中展现出潜力,但仍需更多前瞻性验证[25]

5. 术后复发的治疗策略

5.1. 手术治疗

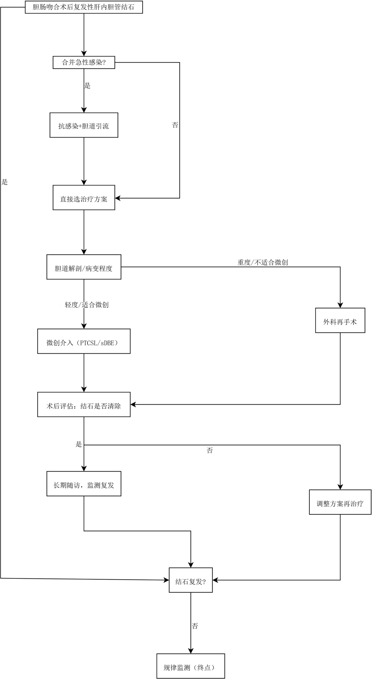
经皮经肝胆道镜碎石术(PTCSL)是处理术后复发结石及复杂胆内结石的核心微创手段之一,是在经皮经肝胆道引流通道下,直接通过胆道镜进入胆管系统,进行碎石与取石操作的技术。多项回顾性研究显示PTCSL对于复杂肝内及胆总管结石清除具有较高的成功率和良好的安全性,适用于传统ERCP或手术难以达成透视或解剖改变患者。PTCSL能够通过直接视觉碎石与冲洗移除结石,并可对并发的狭窄进行扩张或切开,有助于降低残留和复发的风险。在长期随访中,术后复发率因技术迭代和患者选择差异而不同,但本技术相对于传统经皮胆道清除术(PTCS)展现出更低的再发趋势和较少并发症[26]。然而,PTCSL也有局限性,例如在严重瘢痕狭窄、狭窄远端或胆管解剖异常时技术难度增大,且需要专业影像及内镜团队配合;对于肝外大结石或广泛胆道狭窄,单一PTCSL可能仍不足以彻底清除结石。

球囊/双气囊深部小肠镜(sDBE)介入是近年针对术后解剖改变(如肝肠吻合)患者取石与扩张的重要微创方案。与传统ERCP不同,sDBE可借助球囊拉近与粘膜的接触、拉直术后肠袢,从而得以到达胆肠吻合处进行扩张、取石及桥接治疗。回顾研究表明,在肝肠吻合后sDBE介入可实现高成功率的胆道接入及完整取石,同时不良事件发生率较低,住院时间短,是术后复发结石患者特别是伴复杂肠道解剖者的有效选择[27]。此外,在sDBE操作中可联合扩张吻合处狭窄、放置引流支架等治疗,有助于改善胆汁引流并减少复发。

对于胆道严重狭窄或反复复发的病例,再手术治疗可能是必需的。常见的手术选择包括部分肝切除术、胆道扩张吻合术和重新吻合术。这些手术方法能够有效解决胆道狭窄问题,改善胆汁流动,从而降低胆结石的复发风险。尤其在胆道解剖变化明显或反复感染的情况下,再手术治疗可显著改善结石复发的控制(见图1)。

5.2. 感染控制与抗炎管理

在术后复发性胆道感染与慢性胆管炎的治疗中,抗生素治疗是核心策略,尤其是在伴有细菌定植、胆道淤积或反流的情况下。慢性或反复胆管炎不仅会导致症状加重,还会引发胆管的纤维化、胆道功能受损等结构性改变,因此,早期、有效的抗生素治疗及长期管理对于减少复发风险至关重要。

Figure 1. Treatment decision-making flow chart for recurrence of intrahepatic bile duct stones after biliary-enteric anastomosis. Note: PTCSL = Percutaneous Transhepatic Cholangioscopic Lithotripsy; sDBE = Single-balloon/Double-balloon Deep Enteroscopy

1. 胆肠吻合术后肝内胆管结石复发的治疗决策流程图。注:PTCSL = 经皮经肝胆道镜碎石术;sDBE = 球囊/双气囊深部小肠

首先,多项回顾性研究与病例系列提示,在无明显胆道狭窄但存在反复性胆管炎的患者中,逐步“step‑up”(由短程抗生素开始、再至延长疗程,必要时结合手术矫正反流)策略可显著减少感染复发。这一策略初期以有效的抗生素方案控制急性炎症反应,随后根据临床反应延长治疗周期,有时结合功能性或解剖性干预,以阻断肠内容物反流对胆道的刺激,这对于反流性或非狭窄性复发性胆管炎的管理具有临床意义。该系统性方案在77例患者中显示约2/3的复发缓解率,提示抗感染治疗在慢性炎症控制及复发预防中的实用价值[28]。近期研究显示,长期低剂量抗生素维持治疗对减少反复感染和胆管炎复发有显著益处,特别是在慢性胆管炎患者中,尽管如此,关于长期使用抗生素的最佳方案,目前仍需更多高质量的前瞻性研究来验证。对于由胆汁反流引起的胆道感染,抗炎和抗反流干预相结合的策略被认为尤为有效。反流性胆管炎常见于胆肠吻合术后的患者,反流导致胆管受到持续的炎性刺激,从而加重胆道的损伤和结石形成。研究表明,除了抗生素治疗外,延长Roux-en-Y肠袢或其他胆道重建手术可以有效减少胆道反流,改善胆汁流动,并减轻胆管炎症[29]。这种综合干预策略不仅减少了反复感染的发生,还能有效控制胆道中的细菌负荷,降低术后复发率。

慢性胆管炎的抗炎治疗可以通过非甾体抗炎药(NSAIDs)或免疫调节剂实现,有助于缓解局部胆道的慢性炎症反应,减少胆道细胞损伤。特别是对于因反流引发的胆道感染,抗炎治疗联合抗反流干预能有效减少胆道炎症的发生和结石的复发。早期的抗炎干预和有效的胆汁引流是预防复发的重要手段[30]

6. 治疗效果评价与预后

6.1. 结石清除率与再复发率

肝内胆管结石治疗的核心指标包括结石清除率和术后复发率,这对疗效评价至关重要。近年来,有研究采用经球囊内镜辅助经内镜逆行胰胆管造影(BE‑ERCP)在胆肠吻合术后肝内结石患者中进行治疗,结果显示总体全清除率约73%,术后早期不良事件率为9.9%,但在长期随访中结石复发仍较常见,1年、3年、5年复发累积发生率分别为17%、20%和31%,提示复发风险不容忽视[31]。另外,针对复发性结石再手术的回顾性队列显示,通过组合外科手术如胆道探查取石、部分肝切除和Roux‑en‑Y肝空肠吻合等方法,可使再手术患者的结石复发率显著降低,从原始手术后几乎普遍复发到再手术后仅约5.65%,说明彻底清除及纠正胆道结构异常有助于减少复发[32]。此外,在肝切除联合胆道镜探索术治疗复杂肝内结石的系列病例中,初始成功率约85.7%,最终结石清除率可达92.9%,随访期内复发率约为13.5%,提示术式选择和术中彻底清除对降低复发有积极影响[2]。这些数据显示,不同治疗策略虽可实现较高的短期清除率,但长期复发仍然是主要挑战。

6.2. 并发症与胆管癌风险

治疗肝内胆管结石的并发症包括术后胆管炎、胆汁瘘、出血等,且慢性反复炎症与胆管癌相关联。在BE‑ERCP研究中,早期并发症率约10%,包括穿孔等严重事件,提示即便是微创内镜技术亦存在一定风险[31]。更重要的是,肝内胆管结石本身就是继发性胆管癌(CCA)的独立风险因素。例如系统性综述指出,肝内胆管结石通过长期炎症、胆汁淤积及胆管上皮持续刺激可能诱导胆管癌发生,且报道HL‑CCA (肝内胆管结石相关胆管癌)的发生率约为5%~13% [33]。尽管外科切除如肝切除用于清除结石及其致病肝段,但现有证据表明单纯切除对于预防胆管癌的作用有限,术后仍需密切随访早期发现恶性转变[34]

6.3. 随访时间对复发研究的重要性及研究局限性

随访时间对肝内胆管结石术后复发的评估至关重要。由于肝内胆管结石是慢性且易复发的疾病,其症状(如反复胆管炎和结石再形成)通常需要较长时间才能显现,短期随访往往无法全面反映复发动态及并发症风险。研究表明,随访时间不足时,可能低估结石复发和相关并发症的发生率[1]。例如,在一项涵盖2015~2020年的多中心研究中,中位随访时间达到了3.9年,随着随访时间的延长,复发和并发症(如胆管狭窄)才逐渐显现,显示了随访时间对评估复发风险的重要性[8]。这些研究进一步说明,足够的随访时间对于精确评估复发风险并指导临床治疗决策是不可或缺的。

然而,目前针对肝内胆管结石术后复发的研究仍存在局限性。多数研究的随访时间较短,通常不足5年,且常为单中心设计,缺乏统一的复发定义和标准化的随访时间。虽然一些早期的研究数据表明结石复发率可随着随访时间的延长而增加(例如术后5年复发率达30%以上) [31],但这些数据来自较老的队列,且与现代治疗技术不完全匹配。此外,近年来的研究仍然缺乏足够的长期随访,使得晚期复发和并发症(如继发性胆管癌)等问题的评估受到限制。未来的研究需要采用多中心、大样本、标准化随访的设计,并统一复发标准,以更好地评估肝内胆管结石的长期自然病程和影响因素,从而为临床提供更有力的证据。

7. 结语

肝内胆管结石是一种慢性且易复发的胆道疾病,尤其在胆肠吻合术后,其治疗仍面临挑战。尽管影像学和手术治疗有所进展,结石清除率提高,但术后复发仍常见。研究表明,术后复发与胆道解剖改变、胆道动力学异常及慢性胆道炎症密切相关,且复发率随随访时间延长增加。因此,充分的随访时间对评估复发风险和并发症至关重要。然而,目前大多数研究为回顾性分析,随访时间较短,缺乏大样本、多中心的前瞻性研究,影响了结论的准确性和普适性。未来研究应加强长期随访,探索复发的关键机制,并结合新的治疗手段,为临床提供更精确的指导。此外,术后复发的治疗应综合手术、微创介入和感染控制等手段,制定个性化治疗方案,降低复发率,提高患者生活质量。

NOTES

*通讯作者。

参考文献

[1] Motta, R.V., Saffioti, F. and Mavroeidis, V.K. (2024) Hepatolithiasis: Epidemiology, Presentation, Classification and Management of a Complex Disease. World Journal of Gastroenterology, 30, 1836-1850. [Google Scholar] [CrossRef] [PubMed]
[2] Ye, Y., Li, P., Wu, Q., Yang, S., Zhuang, B., Cao, Y., et al. (2024) Evolution of Surgical Treatment for Hepatolithiasis. World Journal of Gastrointestinal Surgery, 16, 3666-3674. [Google Scholar] [CrossRef] [PubMed]
[3] Calomino, N., Carbone, L., Kelmendi, E., Piccioni, S.A., Poto, G.E., Bagnacci, G., et al. (2025) Western Experience of Hepatolithiasis: Clinical Insights from a Case Series in a Tertiary Center. Medicina, 61, Article 860. [Google Scholar] [CrossRef] [PubMed]
[4] Tsui, W., Chan, Y., Wong, C., Lo, Y., Yeung, Y. and Lee, Y. (2011) Hepatolithiasis and the Syndrome of Recurrent Pyogenic Cholangitis: Clinical, Radiologic, and Pathologic Features. Seminars in Liver Disease, 31, 33-48. [Google Scholar] [CrossRef] [PubMed]
[5] Pan, W., Lu, Y., Li, J., Zhang, J. and Chen, S. (2024) Ultrasound-Guided Percutaneous Transhepatic One-Step Biliary Fistulation Combined with Rigid Choledochoscopy for Recurrent Hepatolithiasis. BMC Surgery, 24, Article No. 99. [Google Scholar] [CrossRef] [PubMed]
[6] Mansour, S., Kluger, Y. and Khuri, S. (2022) Primary Recurrent Common Bile Duct Stones: Timing of Surgical Intervention. Journal of Clinical Medicine Research, 14, 441-447. [Google Scholar] [CrossRef] [PubMed]
[7] Cheon, Y.K., Cho, Y.D., Moon, J.H., Lee, J.S. and Shim, C.S. (2009) Evaluation of Long-Term Results and Recurrent Factors after Operative and Nonoperative Treatment for Hepatolithiasis. Surgery, 146, 843-853. [Google Scholar] [CrossRef] [PubMed]
[8] Pu, T., Chen, J., Li, Z., Jiang, D., Guo, Q., Li, A., et al. (2022) Clinical Online Nomogram for Predicting Prognosis in Recurrent Hepatolithiasis after Biliary Surgery: A Multicenter, Retrospective Study. World Journal of Gastroenterology, 28, 715-731. [Google Scholar] [CrossRef] [PubMed]
[9] Jindal, S., Bagwan, A.I., Rathinasamy, R., R, P., Chidambaranathan, S. and O L, N.B. (2022) Hepatolithiasis: A Retrospective Analysis of Surgical Management Options in a Tertiary Care Centre in Southern India. Cureus, 14, e27797. [Google Scholar] [CrossRef] [PubMed]
[10] Hong, K.S., Noh, K.T., Min, S.K. and Lee, H.K. (2011) Selection of Surgical Treatment Types for Intrahepatic Duct Stones. Korean Journal of Hepato-Biliary-Pancreatic Surgery, 15, 139-145. [Google Scholar] [CrossRef] [PubMed]
[11] Wang, W., Yang, C., Wang, J., Chen, W. and Wang, J. (2023) Hepatolithiasis Classification Based on Anatomical Hepatectomy. Journal of Gastrointestinal Surgery, 27, 914-925. [Google Scholar] [CrossRef] [PubMed]
[12] Lu, W., Li, Z., Yang, Z. and Hao, J. (2024) Hepatolithiasis Pathogenesis Update. Hepatology Research, 55, 168-180. [Google Scholar] [CrossRef] [PubMed]
[13] Liu, Y., Yao, B., Yang, X., Sun, Q., Yang, X. and Liang, L. (2025) Research Progress on the Role of Microbiota in the Pathogenesis of Gallstone Disease. Frontiers in Microbiology, 16, Article 1672767. [Google Scholar] [CrossRef
[14] Liu, L., Zhao, Z., Hou, X. and Wu, J. (2022) Effect of Sphincter of Oddi Dysfunction on the Abundance of Biliary Microbiota (Biliary Microecology) in Patients with Common Bile Duct Stones. Frontiers in Cellular and Infection Microbiology, 12, Article 1001441. [Google Scholar] [CrossRef] [PubMed]
[15] Peng, B., Zhang, J. and Xiang, Y. (2025) Mechanisms of Biliary Stricture and Novel Therapeutic Strategies. Frontiers in Medicine, 12, Article 1609461. [Google Scholar] [CrossRef
[16] Gupta, A. and Simo, K. (2022) Recurrent Pyogenic Cholangitis. StatPearls.
[17] Wang, D., Ye, A. and Jiang, N. (2024) The Role of Bacteria in Gallstone Formation. Folia Microbiologica, 69, 33-40. [Google Scholar] [CrossRef] [PubMed]
[18] Cai, J., Rimal, B., Jiang, C., Chiang, J.Y.L. and Patterson, A.D. (2022) Bile Acid Metabolism and Signaling, the Microbiota, and Metabolic Disease. Pharmacology & Therapeutics, 237, 108238. [Google Scholar] [CrossRef] [PubMed]
[19] Wen, N., Wang, Y., Cai, Y., Nie, G., Yang, S., Wang, S., et al. (2023) Risk Factors for Recurrent Common Bile Duct Stones: A Systematic Review and Meta-analysis. Expert Review of Gastroenterology & Hepatology, 17, 937-947. [Google Scholar] [CrossRef] [PubMed]
[20] Kozyk, M., Giri, S., Harindranath, S., Trivedi, M., Strubchevska, K., Barik, R.K., et al. (2023) Recurrence of Common Bile Duct Stones after Endoscopic Clearance and Its Predictors: A Systematic Review. DEN Open, 4, e294. [Google Scholar] [CrossRef] [PubMed]
[21] Gonzálvez-Guardiola, P., Payá-Llorente, C., Domingo-del Pozo, C. and Martínez-Pérez, A. (2022) Predictors for Stone Recurrence after a Successful Common Bile Duct Surgical Exploration for Choledocholithiasis. Langenbecks Archives of Surgery, 407, 1545-1552. [Google Scholar] [CrossRef] [PubMed]
[22] Yuan, W., Zhang, Z., Pan, Q., Mao, B. and Yuan, T. (2024) Risk Factors for Recurrence of Common Bile Duct Stones after Surgical Treatment and Effect of Ursodeoxycholic Acid Intervention. World Journal of Gastrointestinal Surgery, 16, 103-112. [Google Scholar] [CrossRef] [PubMed]
[23] Liu, T., Li, M., Tang, L., Wang, B., Li, T., Huang, Y., et al. (2024) Epidemiological, Clinical and Microbiological Characteristics of Patients with Biliary Tract Diseases with Positive Bile Culture in a Tertiary Hospital. BMC Infectious Diseases, 24, Article No. 1010. [Google Scholar] [CrossRef] [PubMed]
[24] Choi, H.H., Min, S., Lee, H.K. and Lee, H. (2021) Risk Factors of Recurrence Following Common Bile Duct Exploration for Choledocholithiasis. The Journal of Minimally Invasive Surgery, 24, 43-50. [Google Scholar] [CrossRef] [PubMed]
[25] Mao, T., Zhao, X., Jiang, K., Xie, Q., Yang, M., Wang, H., et al. (2025) Preoperative SII Can Predict Postoperative Recurrence and Serious Complications in Patients with Hepatolithiasis. Journal of Inflammation Research, 18, 3321-3331. [Google Scholar] [CrossRef] [PubMed]
[26] Liu, P., Liu, S., Zhang, S. and Xiang, X. (2025) Percutaneous Transhepatic Choledochoscopic Lithotripsy for Bile Duct Stones in Elderly Patients: A Case Report and Technical Summary. Frontiers in Medicine, 12, Article 1672408. [Google Scholar] [CrossRef
[27] Tsutsumi, K., Kato, H., Yabe, S., Mizukawa, S., Seki, H., Akimoto, Y., et al. (2016) A Comparative Evaluation of Treatment Methods for Bile Duct Stones after Hepaticojejunostomy between Percutaneous Transhepatic Cholangioscopy and Peroral, Short Double-Balloon Enteroscopy. Therapeutic Advances in Gastroenterology, 10, 54-67. [Google Scholar] [CrossRef] [PubMed]
[28] Bonomi, A., Overdevest, A.G., Busch, O.R., Kazemier, G., Zonderhuis, B.M., Erdmann, J.I., et al. (2024) Towards a ‘Step-Up Approach’ for the Treatment of Recurrent Non-Stenotic Cholangitis after Hepaticojejunostomy: Systematic Review. HPB, 26, 1114-1122. [Google Scholar] [CrossRef] [PubMed]
[29] Tsalis, K., Antoniou, N., Koukouritaki, Z., et al. (2014) Successful Treatment of Recurrent Cholangitis by Constructing a Hepaticojejunostomy with Long Roux-En-Y Limb in a Long-Term Surviving Patient after a Whipple Procedure for Pancreatic Adenocarcinoma. American Journal of Case Reports, 15, 348-351. [Google Scholar] [CrossRef] [PubMed]
[30] Kuhara, Y., Kitagawa, H., Kaiki, Y., Omori, K., Shigemoto, N., Akita, T., et al. (2025) Microbiological Characteristics of Pathogens Isolated from Blood Cultures of Patients with Acute Cholangitis: Insights from Patients with Biliary‐enteric Anastomosis. Journal of Hepato-Biliary-Pancreatic Sciences, 32, 766-776. [Google Scholar] [CrossRef] [PubMed]
[31] Hakuta, R., Sato, T., Nakai, Y., Kogure, H., Nishio, H., Kurihara, K., et al. (2024) Balloon Endoscopy-Assisted Endoscopic Retrograde Cholangiopancreatography for Hepatolithiasis in Patients with Hepaticojejunostomy. Surgical Endoscopy, 38, 2423-2432. [Google Scholar] [CrossRef] [PubMed]
[32] Xia, H., Zhang, H., Xin, X., Liang, B., Yang, T., Liu, Y., et al. (2023) Surgical Management of Recurrence of Primary Intrahepatic Bile Duct Stones. Canadian Journal of Gastroenterology and Hepatology, 2023, Article ID: 5158580. [Google Scholar] [CrossRef] [PubMed]
[33] Kim, H.J., Kim, J.S., Joo, M.K., et al. (2015) Hepatolithiasis and Intrahepatic Cholangiocarcinoma: A Review. World Journal of Gastroenterology, 21, 13418-13431. [Google Scholar] [CrossRef] [PubMed]
[34] Meng, Z., Han, S., Zhu, J., Zhou, L. and Chen, Y. (2016) Risk Factors for Cholangiocarcinoma after Initial Hepatectomy for Intrahepatic Stones. World Journal of Surgery, 41, 835-843. [Google Scholar] [CrossRef] [PubMed]