β-谷甾醇通过调控CYP17A1/CYP19A1改善多囊卵巢综合征的作用机制研究
Research on the Mechanism of β-Sitosterol in Improving Polycystic Ovary Syndrome by Regulating CYP17A1/CYP19A1 Expression
摘要: 多囊卵巢综合征(PCOS)是一种常见的内分泌代谢性疾病,以高雄激素血症、排卵障碍和卵巢多囊样改变为主要特征。本研究基于网络药理学方法从52个治疗PCOS的中药方剂中筛选出高频活性成分β-谷甾醇,并探讨其通过调控CYP17A1和CYP19A1表达改善PCOS的作用机制。通过构建DHEA诱导的PCOS小鼠模型,以灌胃的方法在给予β-谷甾醇干预后,检测小鼠体重、动情周期、卵巢组织形态及卵巢组织中CYP17A1、CYP19A1和AR的表达变化。结果显示,β-谷甾醇可明显改善PCOS小鼠的体重、恢复动情周期、减少囊状卵泡数量,显著下调卵巢组织中CYP17A1、AR的mRNA和蛋白表达水平,并上调CYP19A1的mRNA和蛋白表达水平。本研究首次系统揭示β-谷甾醇通过调控类固醇激素合成通路关键酶表达改善PCOS的分子机制,为中医药治疗PCOS提供新的理论依据和潜在治疗策略。
Abstract: Polycystic Ovary Syndrome (PCOS) is a common endocrine and metabolic disorder characterized by hyperandrogenemia, ovulatory dysfunction, and polycystic ovarian morphology. Based on network pharmacology analysis of 52 traditional Chinese medicine prescriptions for PCOS, this study identified β-sitosterol as a high-frequency active component and investigated its mechanism in improving PCOS by regulating the expression of CYP17A1 and CYP19A1. A DHEA-induced PCOS mouse model was established, and after intervention with β-sitosterol via oral gavage, changes in body weight, estrous cycle, ovarian morphology, and the expression levels of CYP17A1, CYP19A1, and AR in ovarian tissues were measured. The results showed that β-sitosterol significantly improved body weight, restored the estrous cycle, reduced the number of cystic follicles, markedly downregulated the mRNA and protein expression levels of CYP17A1 and AR in ovarian tissues, and upregulated the mRNA and protein expression levels of CYP19A1. This study systematically reveals for the first time the molecular mechanism by which β-sitosterol ameliorates PCOS by regulating key enzymes in the steroid hormone synthesis pathway, providing a new theoretical basis and potential therapeutic strategy for traditional Chinese medicine in treating PCOS.
文章引用:张平洋, 付利娟. β-谷甾醇通过调控CYP17A1/CYP19A1改善多囊卵巢综合征的作用机制研究 [J]. 药物资讯, 2026, 15(2): 84-93. https://doi.org/10.12677/pi.2026.152011

1. 引言

多囊卵巢综合征(Polycystic Ovary Syndrome, PCOS)是一种常见的内分泌代谢性疾病,以月经不规则、排卵障碍、高雄激素血症和卵巢多囊样改变为主要临床特征,全球约15%的育龄女性受其影响,是导致女性不孕的主要原因之一[1]-[4]。PCOS的发病机制复杂多样,涉及遗传、环境、代谢及神经内分泌等多因素交互作用,其中功能性卵巢高雄激素血症被认为是其核心病理生理环节[5]-[7]。目前临床上主要采用激素类药物对PCOS进行治疗,但存在副作用显著、易产生药物依赖性等局限[5]。中医药在PCOS的治疗中体现出多成分、多靶点、整体调节的独特优势,可通过调控PI3K/Akt、MAPK/ERK、TLR4/NF-κB等多种信号通路改善胰岛素抵抗、抑制炎症与氧化应激、调节内分泌紊乱[7]-[10],然而其药效物质基础及具体作用机制尚不完全明确。近年来,网络药理学作为整合系统生物学与多组学数据的研究方法,为揭示中药复方“多成分–多靶点–多通路”协同作用机制提供了有力工具[11]-[14]。研究表明,细胞色素P450家族酶(尤其是CYP17A1和CYP19A1)在雄激素合成中发挥关键作用,其表达异常与PCOS患者的高雄激素血症密切相关[15]-[22]β-谷甾醇作为植物甾醇的主要活性成分,广泛存在于多种中药中,具有抗炎、抗氧化、调节代谢等多种药理活性[23]-[26]。它是一种安全、天然、绿色和有效的人类营养补充物,且不会产生遗传毒性和细胞毒性[26]。不过其在PCOS治疗中的作用尚未得到系统研究。据此,本研究拟通过网络药理学和分子对接方法筛选β-谷甾醇的作用靶点,并结合动物实验验证其通过调控CYP17A1/CYP19A1表达改善PCOS的作用机制,以期为PCOS的药物治疗提供新思路和实验依据。

2. 仪器与材料

2.1. 实验仪器

凝胶成像系统(美国Bio-Rad公司);PCR仪(美国Bio-Rad公司);荧光定量PCR仪(美国Bio-Rad公司);石蜡切片机(德国Leica公司);正置显微镜(日本Olympus公司)。

2.2. 实验材料

2.2.1. 数据库与软件

中成药传统方剂交叉检索数据库(http://cpmtp.wangk.pro);ETCM中医药百科全书(http://www.tcmip.cn/ETCM);TCMSP数据库(https://www.tcmsp-e.com/);PDB数据库(https://www.rcsb.org.hnucm.opac.vip/)。

2.2.2. 动物

C57BL/6J小鼠(雌性,3周龄,重庆医科大学实验动物中心提供),重庆医科大学医学研究伦理委员会,审批编号:2022109。

2.2.3. 药物和试剂

β-谷甾醇(批号:B21972,上海源叶生物科技有限公司);脱氢表雄酮DHEA (B1227012, Aladdin);苏木素伊红(HE)染色试剂盒(批号:C0105S,碧云天),CYP19A1 Polyclonal antibody (批号:16554-1-AP,Proteintech),CYP17A1 Polyclonal antibody (批号:14447-1-AP,Proteintech),GAPDH Monoclonal Antibody (批号:60004-1-Ig,Proteintech),androgen receptor Monoclonal antibody (批号:66747-1-Ig,Proteintech),Easy PAGE 彩色快速凝胶配制试剂盒(10%) (批号:sw143-02,SEVEN-派锐克),RT Master Mix for qPCR II (批号:HY-K0510A,MCE),2X Universal SYBR Green Fast gPCR Mix (批号:RK21203,ABclonal)。

3. 方法与结果

3.1. 基于网络药理学的核心靶点和通路筛选

通过收集PubMed、CNKI、中成药传统方剂交叉检索数据库、中医药百科全书收录的涉及多囊卵巢综合征治疗的传统中药方剂(检索关键词为“多囊卵巢综合征”、“PCOS”、“中药”等)。统计所有方剂中各药材的出现频率,使用TCMSP数据库检索出现频率前9的药材的化学成分。由于中药药材中会存在一些成分难以被人体吸收发挥作用,因此通过查阅文献及数据库平台推荐,在检索结果中选择口服生物利用度(OB) ≥ 30%、类药性(DL) ≥ 0.18的化合物作为有效化合物成分。进一步筛选出出现频率最高的化合物。从pubchem获取化合物的Canonical SMILES号,导入swisstargetprediction获取化合物的相关基因;从genecards、disgenet基因数据库中获取多囊卵巢综合征的基因靶点,取交集基因导入string数据库得到PPI网络图,导出TSV数据表格,运用Cytoscape 3.10.0、Cytoscape 3.7.0做核心靶点的可视化分析;将交集基因导入david数据库,筛选条件设定为P < 0.05,通过微生信平台(http://www.bioinformatics.com.cn/)进行结果可视化处理进行KEGG和GO分析。从TCMSP数据库获取化合物的2D结构,从PDB数据库获取核心靶点的3D分子结构;使用AutoDock Vina进行分子对接,计算得到相应的结合能数据,将结合能最低的模型运用pymol 2.5 (开源版)软件进行可视化;选定结合能最高的几个基因做后续动物实验验证。

从大量文献中一共筛选收集到52种对PCOS有治疗作用的中药方剂,通过系统筛选治疗PCOS的高频中药方剂,β-谷甾醇在中药中的出现频率最高,从而确定β-谷甾醇为关键活性成分(图1(A)图1(B)),并进行下一步基因筛选。β-谷甾醇的作用靶点与PCOS疾病靶点有23个交集基因(图1(C)),其核心靶点网络显示β-谷甾醇与PCOS这两者相关度最高的两个基因为CYP17A1、CYP19A1 (图1(D)图1(E)),且远远高于其他基因。GO和KEGG富集分析表明,β-谷甾醇可能通过调控“类固醇激素生物合成”等通路影响PCOS (图1(F)图1(G))。分子对接结果证实β-谷甾醇与核心靶点蛋白CYP17A1、CYP19A1和AR具有良好的结合亲和力(结合能 ≤ −5 kcal/mol,表明结合稳定),提示CYP17A1、CYP19A1和AR可能是β-谷甾醇治疗PCOS的关键靶点(图2(A)~(E))。

Figure 1. Core targets and enrichment analysis of β-sitosterol in PCOS. (A) Chinese herbs with a frequency of occurrence ≥ 9; (B) Monomer components with a frequency of occurrence ≥ 3; (C) Venn diagram of β-sitosterol and PCOS genes; (D) Protein-Protein Interaction (PPI) network; (E) Core target network of the disease and drug; (F) Gene Ontology (GO) analysis; (G) Kyoto Encyclopedia of Genes and Genomes (KEGG) pathway analysis

1. β-谷甾醇-多囊卵巢综合征核心靶点及富集分析。(A) 出现次数 ≥ 9的中药;(B) 出现次数 ≥ 3的单体成分;(C) β-谷甾醇与PCOS基因维恩图;(D) PPI网络图;(E) 疾病药物核心靶点图;(F) GO分析图;(G) KEGG分析图

Figure 2. Molecular docking patterns of β-sitosterol with CYP17A1, CYP19A1 and AR. (A) 3D representation of the molecular docking between AR (2amb) and β-sitosterol; (B) 2D representation of the molecular docking between AR (2amb)and β-sitosterol; (C) 3D representation of the molecular docking between CYP19A1 (3s79) and β-sitosterol; (D) 2D representation of the molecular docking between CYP19A1 (3s79) and β-sitosterol; (E) 3D representation of the molecular docking between CYP17A1 (5irq) and β-sitosterol; (F) 2D representation of the molecular docking between CYP17A1 (5irq) and β-sitosterol.(G) Heatmap of molecular docking binding energy values

2. β-谷甾醇与CYP17A1、CYP19A1和AR的分子对接模式。(A) AR (2amb)与β-谷甾醇分子对接3D展示图;(B) AR (2amb)与β-谷甾醇分子对接2D展示图;(C) CYP19A1 (3s79)与β-谷甾醇分子对接3D展示图;(D) CYP19A1 (3s79)与β-谷甾醇分子对接2D展示图;(E) CYP17A1 (5irq)与β-谷甾醇分子对接3D展示图;(F) CYP17A1 (5irq)与β-谷甾醇分子对接2D展示图;(G) 分子对接结合能数值热图

3.2. PCOS模型的建立

从重庆医科大学实验动物中心购买3周龄雌性C57BL/6J小鼠(体重7~9 g),饲养于重庆医科大学动物设施中心IVC级代养室。将所有小鼠随机分为3组:对照组、PCOS模型组、β-谷甾醇治疗组,每组10只小鼠。适应性喂养4天后进行给药。对照组每只鼠0.1 ml芝麻油,皮下注射,喂养普通繁殖饲料(芝麻油加入与PCOS模型组同比例DMSO (二甲基亚砜),控制变量);PCOS模型组,DHEA,6 mg/100g,溶于芝麻油,37℃水浴,每只鼠注射0.1 ml,喂养高脂饲料;β-谷甾醇治疗组每只鼠灌胃0.1 ml (25 mg/kg) β-谷甾醇溶液,DHEA,6 mg/100g,溶于芝麻油,37℃水浴,每只鼠注射0.1ml。在造模第11天,每天同一时间连续10天进行小鼠阴道涂片观察。连续给药20天后,进行取材。

DHEA诱导成功构建了PCOS小鼠模型,表现为体重显著增加、动情周期紊乱及卵巢多囊样改变。PCOS模型组小鼠体重显著高于对照组(图3(A)),PCOS组小鼠阴道涂片显示动情周期停滞于发情期阶段(图3(C)),PCOS组卵巢HE染色显示囊性扩张卵泡增多,颗粒细胞层减少(图3(E))。

3.3. β-谷甾醇对CYP17A1、CYP19A1、AR基因的调控作用

WB:制胶:本实验配制的是10%的SDS-PAGE凝胶。电泳液和电转液的配制。预电泳:60V恒压,25 min。上样:按顺序依次加入蛋白样品,两边加入marker和1X Buffer。电泳:恒定电压80V,跑至能够切开目的条带即可。电转:250 mA恒定电流,依据蛋白的分子质量,1 KDa/min。封闭:37℃摇床,5%的脱脂牛奶封闭1.5 h。一抗孵育:按说明书推荐浓度稀释一抗,加在对应条带上,4℃过夜。二抗孵育:根据一抗的种属特性加入相应的二抗孵育液,37℃孵育1 h。显影:避光配制化学发光显影液,曝光显影,应用软件ImageJ1.53e对各样本条带进行灰度值的分析。RT-qPCR:使用Trizol试剂从卵巢组织中获取总RNA,检测RNA浓度,然后用RT Master Mix将RNA转化为cDNA,添加引物,用2x SYBR绿色qPCR主混合物进行分析,检测CYP17A1、CYP19A1、AR mRNA相对表达量,采用2△△CT法进行相对定量分析,引物序列见表1

注:数字1表示发情间期和前期,数字2表示发情期,数字3表示发情后期。

Figure 3. Effects of β-sitosterol on body weight, estrous cycle, and ovarian morphology in PCOS mice. (A) Changes in body weight of mice, n = 10 per group; (B) Estrous cycle profile of mice in the control group, n = 10 per group; (C) Estrous cycle profile of mice in the PCOS group, n = 10 per group; (D) Estrous cycle profile of mice in the β-sitosterol treatment group, n = 10 per group; (E)~(G) Representative Hematoxylin and Eosin (H&E)-stained ovarian sections from the (E) control, (F) PCOS, and (G) β-sitosterol treatment groups, n = 3 per group

3. β-谷甾醇对PCOS小鼠体重,发情期以及卵巢组织形态的影响。(A) A小鼠体重变化图(n = 10);(B) 对照组小鼠发情期变化图(n = 10);(C) PCOS组小鼠发情期变化图(n = 10);(D) β-谷甾醇药物治疗组发情期变化图(n = 10);(E)~(G) 对照组;PCOS组和β-谷甾醇药物治疗组的卵巢组织HE染色图(n = 3)。

Table 1. Primer information

1. 引物信息

引物名称

引物序列(5’-3’)

AR/F-m

CAGGAGGTAATCTCCGAAGGC

AR/R-m

ACAGACACTGCTTTACACAACTC

CYP19A1/F-m

ACGTGGATGTGTTGACCCTC

CYP19A1/R-m

TCACAATAGCACTTTCGTCCAG

CYP17A1/F-m

GCCCAAGTCAAAGACACCTAAT

CYP17A1/R-m

GTACCCAGGCGAAGAGAATAGA

GAPDH/F-m

AGGTCGGTGTGAACGGATTTG

GAPDH/R-m

TGTAGACCATGTAGTTGAGGTCA

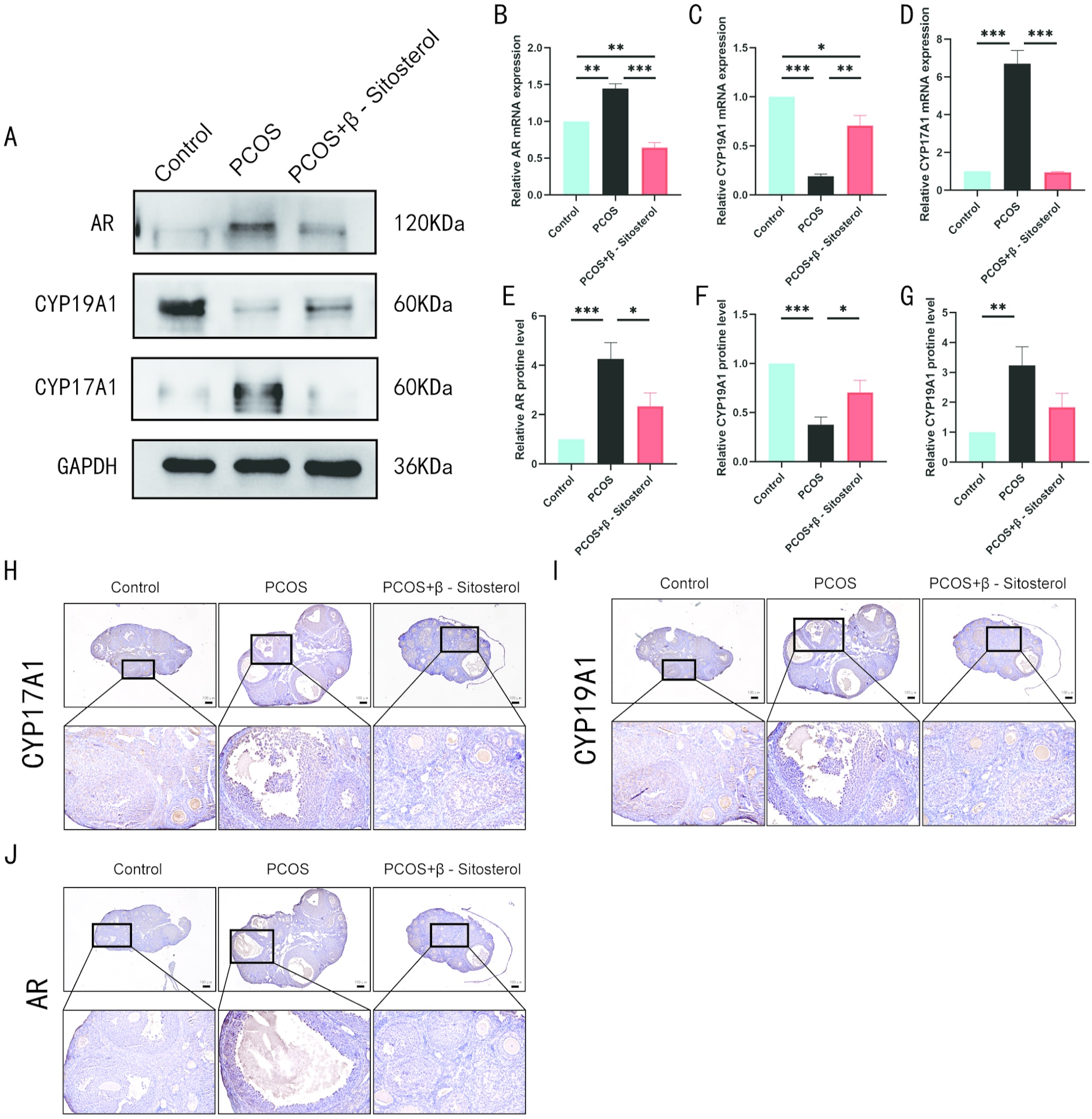
PCOS模型小鼠卵巢组织中雄激素合成关键酶CYP17A1和雄激素受体AR的蛋白和mRNA表达水平较对照组显著升高,CYP19A1蛋白和mRNA表达水平显著降低(图4(A)~(G))。β-谷甾醇治疗能显著改善PCOS小鼠卵巢中CYP17A1、CYP19A1和AR的异常表达:治疗组中CYP17A1和AR蛋白的WB条带灰度值以及mRNA表达水平较PCOS组明显降低,CYP19A1蛋白的WB条带灰度值以及mRNA表达水平较PCOS组明显升高(图4(A)~(G))。IHC (免疫组化)结果显示AR、CYP19A1和CYP17A1蛋白集中在卵巢颗粒细胞中表达(图4(H)~(J))。

4. 讨论与结论部分

本研究通过整合网络药理学、分子对接与动物实验,系统探讨了β-谷甾醇对多囊卵巢综合征(PCOS)的改善作用及其潜在机制。研究结果证实,β-谷甾醇能够显著改善PCOS模型小鼠的卵巢病理形态、恢复动情周期、降低体重,并下调卵巢组织中CYP17A1、CYP19A1及AR的表达水平。

首先,网络药理学分析表明,β-谷甾醇可能通过干预类固醇激素合成通路调控雄激素水平。分子对接结果进一步揭示,β-谷甾醇与CYP17A1、CYP19A1等关键酶具有较高的结合亲和力,提示其可能直接作用于这些靶点,影响其酶活性。这一发现与PCOS的核心病理特征——高雄激素血症高度吻合。CYP17A1是雄激素合成过程中的关键酶,而CYP19A1(芳香化酶)负责将雄激素转化为雌激素,两者表达失衡是导致PCOS患者雄激素水平升高的重要机制之一。本研究首次从系统层面将β-谷甾醇与这两个关键基因联系起来,为理解其药理作用提供了新视角。在动物实验中,β-谷甾醇治疗显著改善了DHEA诱导的PCOS小鼠表型,包括卵巢多囊样改变、动情周期紊乱和体重增加。组织学与分子生物学结果一致显示,β-谷甾醇能够下调CYP17A1、AR并上调CYP19A1的表达,这与网络药理学预测高度一致,说明β-谷甾醇可能通过抑制雄激素合成通路的关键环节,减轻高雄激素状态,从而缓解PCOS症状。

与既往研究相比,本研究不仅验证了β-谷甾醇具有抗炎、改善糖脂代谢等生物活性,还首次明确其在PCOS治疗中通过调控CYP17A1/CYP19A1通路发挥作用的分子机制。此前虽有个别研究提示植物甾醇对内分泌紊乱有调节作用,但缺乏针对PCOS的深入机制探讨。本研究通过多维度方法系统阐明了β-谷甾醇治疗PCOS的作用靶点与通路,弥补了这一空白。然而,本研究仍存在一定局限性。首先,动物模型虽能模拟部分PCOS特征,但与人类PCOS的病理生理存在差异,结果的临床转化需谨慎。其次,β-谷甾醇的具体作用途径是否涉及其他信号通路(如胰岛素信号通路、炎症通路等)尚未完全明确。此外,本研究仅聚焦于CYP17A1/CYP19A1/AR轴,而未考察其对下游激素水平(如睾酮、雌二醇)的直接影响,未来可通过检测血清激素水平进一步验证。

注:与对照组相比,*P < 0.05;**P < 0.01;***P < 0.001。

Figure 4. Effects of β-sitosterol on the protein and mRNA expression of CYP17A1, CYP19A1, and AR in ovarian tissue of PCOS mice. (A) Protein levels of AR, CYP19A1, and CYP17A1 in mouse ovarian tissue as determined by Western blot, n = 6 per group; (B)-(D) Densitometric analysis of protein levels for (B) AR, (C) CYP19A1, and (D) CYP17A1, n = 6 per group; (E)-(G) mRNA expression levels of (E) AR, (F) CYP19A1, and (G) CYP17A1 in mouse ovarian tissue measured by RT-qPCR, n = 4 per group; (H)-(J) Immunohistochemical (IHC) analysis of (H) AR, (I) CYP19A1, and (J) CYP17A1 in mouse ovarian tissues, showing protein expression levels and localization, n = 3 per group.

4. β-谷甾醇对PCOS小鼠卵巢组织中CYP17A1、CYP19A1、AR的蛋白和mRNA表达的影响。(A) Westernblot检测小鼠卵巢组织中AR、CYP19A1和CYP17A1的蛋白水平(n = 6);(B)~(D) 依次为AR、CYP19A1和CYP17A1的蛋白水平灰度值分析(n = 6);(E)~(G) 依次为RT-qPCR检测小鼠卵巢组织中AR、CYP19A1和CYP17A1mRNA的表达研究(n = 4);(H)~(J) 依次检测AR、CYP19A1、CYP17A1在小鼠卵巢中的表达水平和表达位置(n = 3)。

NOTES

*通讯作者。

参考文献

[1] Palomba, S., Piltonen, T.T. and Giudice, L.C. (2020) Endometrial Function in Women with Polycystic Ovary Syndrome: A Comprehensive Review. Human Reproduction Update, 27, 584-618. [Google Scholar] [CrossRef] [PubMed]
[2] Dapas, M. and Dunaif, A. (2022) Deconstructing a Syndrome: Genomic Insights into PCOS Causal Mechanisms and Classification. Endocrine Reviews, 43, 927-965. [Google Scholar] [CrossRef] [PubMed]
[3] Hoeger, K.M., Dokras, A. and Piltonen, T. (2020) Update on PCOS: Consequences, Challenges, and Guiding Treatment. The Journal of Clinical Endocrinology & Metabolism, 106, e1071-e1083. [Google Scholar] [CrossRef] [PubMed]
[4] Rosenfield, R.L. and Ehrmann, D.A. (2016) The Pathogenesis of Polycystic Ovary Syndrome (PCOS): The Hypothesis of PCOS as Functional Ovarian Hyperandrogenism Revisited. Endocrine Reviews, 37, 467-520. [Google Scholar] [CrossRef] [PubMed]
[5] Walters, K.A., Bertoldo, M.J. and Handelsman, D.J. (2018) Evidence from Animal Models on the Pathogenesis of PCOS. Best Practice & Research Clinical Endocrinology & Metabolism, 32, 271-281. [Google Scholar] [CrossRef] [PubMed]
[6] Li, Y., Chen, C., Ma, Y., Xiao, J., Luo, G., Li, Y., et al. (2019) Multi-System Reproductive Metabolic Disorder: Significance for the Pathogenesis and Therapy of Polycystic Ovary Syndrome (PCOS). Life Sciences, 228, 167-175. [Google Scholar] [CrossRef] [PubMed]
[7] Shahid, R., Iahtisham‐Ul‐Haq, Mahnoor, Awan, K.A., Iqbal, M.J., Munir, H., et al. (2022) Diet and Lifestyle Modifications for Effective Management of Polycystic Ovarian Syndrome (PCOS). Journal of Food Biochemistry, 46, e14117. [Google Scholar] [CrossRef] [PubMed]
[8] Gadalla, M.A., Norman, R.J., Tay, C.T., Hiam, D.S., Melder, A., Pundir, J., et al. (2020) Medical and Surgical Treatment of Reproductive Outcomes in Polycystic Ovary Syndrome: An Overview of Systematic Reviews. International Journal of Fertility and Sterility, 13, 257-270.
[9] Zhou, X.Y., Zhou, L. and Sun, Z.Y. (2016) Research Progress in Mechanism of Traditional Chinese Medicine Treatment of Polycystic Ovary Syndrome. China Journal of Chinese Materia Medica, 41, 3715-3720.
[10] 姚曼曼, 马丽亚, 张大伟, 等. 多囊卵巢综合征相关信号通路及其中医药调控研究进展[J]. 中国实验方剂学杂志, 2025, 31(3): 301-312.
[11] Hopkins, A.L. (2007) Network Pharmacology. Nature Biotechnology, 25, 1110-1111. [Google Scholar] [CrossRef] [PubMed]
[12] Wang, N., Zheng, Y., Gu, J., Cai, Y., Wang, S., Zhang, F., et al. (2017) Network-Pharmacology-Based Validation of TAMS/CXCL-1 as Key Mediator of XIAOPI Formula Preventing Breast Cancer Development and Metastasis. Scientific Reports, 7, Article No. 14513. [Google Scholar] [CrossRef] [PubMed]
[13] Lyu, M., Yan, C., Liu, H., Wang, T., Shi, X., Liu, J., et al. (2017) Network Pharmacology Exploration Reveals Endothelial Inflammation as a Common Mechanism for Stroke and Coronary Artery Disease Treatment of Danhong Injection. Scientific Reports, 7, Article No. 15427. [Google Scholar] [CrossRef] [PubMed]
[14] Hong, M., Li, S., Tan, H., Cheung, F., Wang, N., Huang, J., et al. (2017) A Network-Based Pharmacology Study of the Herb-Induced Liver Injury Potential of Traditional Hepatoprotective Chinese Herbal Medicines. Molecules, 22, Article No. 632. [Google Scholar] [CrossRef] [PubMed]
[15] Diamanti-Kandarakis, E. and Dunaif, A. (2012) Insulin Resistance and the Polycystic Ovary Syndrome Revisited: An Update on Mechanisms and Implications. Endocrine Reviews, 33, 981-1030. [Google Scholar] [CrossRef] [PubMed]
[16] Nestler, J.E. (2000) Insulin Resistance and the Polycystic Ovary Syndrome: Recent Advances. Current Opinion in Endocrinology & Diabetes, 7, 345-349. [Google Scholar] [CrossRef
[17] Nisenblat, V. and Norman, R.J. (2009) Androgens and Polycystic Ovary Syndrome. Current Opinion in Endocrinology, Diabetes & Obesity, 16, 224-231. [Google Scholar] [CrossRef] [PubMed]
[18] Reddy, K.R., Deepika, M.L.N., Supriya, K., Latha, K.P., Rao, S.S.L., Rani, V.U., et al. (2014) CYP11A1 Microsatellite (tttta)n Polymorphism in PCOS Women from South India. Journal of Assisted Reproduction and Genetics, 31, 857-863. [Google Scholar] [CrossRef] [PubMed]
[19] Nelson, V.L., Qin, K., Rosenfield, R.L., Wood, J.R., Penning, T.M., Legro, R.S., et al. (2001) The Biochemical Basis for Increased Testosterone Production in Theca Cells Propagated from Patients with Polycystic Ovary Syndrome. The Journal of Clinical Endocrinology & Metabolism, 86, 5925-5933. [Google Scholar] [CrossRef] [PubMed]
[20] Akhtar, M., Wright, J.N. and Lee-Robichaud, P. (2011) A Review of Mechanistic Studies on Aromatase (CYP19) and 17α-Hydroxylase-17,20-Lyase (cyp17). The Journal of Steroid Biochemistry and Molecular Biology, 125, 2-12. [Google Scholar] [CrossRef] [PubMed]
[21] Garg, D. and Merhi, Z. (2016) Relationship between Advanced Glycation End Products and Steroidogenesis in PCOS. Reproductive Biology and Endocrinology, 14, 1-3. [Google Scholar] [CrossRef] [PubMed]
[22] Ashraf, S., Nabi, M., Rasool, S.u.A., Rashid, F. and Amin, S. (2019) Hyperandrogenism in Polycystic Ovarian Syndrome and Role of CYP Gene Variants: A Review. Egyptian Journal of Medical Human Genetics, 20, Article No. 25. [Google Scholar] [CrossRef
[23] Sujith Kumar, M.S., Mawlong, I. and Singh, D. (2016) Phytosterol Recovery from Oilseeds: Recent Advances. Journal of Food Process Engineering, 40, e12466. [Google Scholar] [CrossRef
[24] Feng, S., Belwal, T., Li, L., Limwachiranon, J., Liu, X. and Luo, Z. (2020) Phytosterols and Their Derivatives: Potential Health‐Promoting Uses against Lipid Metabolism and Associated Diseases, Mechanism, and Safety Issues. Comprehensive Reviews in Food Science and Food Safety, 19, 1243-1267. [Google Scholar] [CrossRef] [PubMed]
[25] Ambavade, S.D., Misar, A.V. and Ambavade, P.D. (2014) Pharmacological, Nutritional, and Analytical Aspects of Β-Sitosterol: A Review. Oriental Pharmacy and Experimental Medicine, 14, 193-211. [Google Scholar] [CrossRef
[26] Babu, S. and Jayaraman, S. (2020) An Update on β-Sitosterol: A Potential Herbal Nutraceutical for Diabetic Management. Biomedicine & Pharmacotherapy, 131, Article ID: 110702. [Google Scholar] [CrossRef] [PubMed]