根治幽门螺杆菌感染需要个体化治疗
Eradication of Helicobacter pylori Infection Requires Individualized Treatment
摘要: 幽门螺杆菌(Helicobacter pylori, Hp)作为全球高发的致病菌,其感染与慢性胃炎、消化性溃疡、胃黏膜相关淋巴组织淋巴瘤以及胃癌等多种上消化道疾病密切相关,严重威胁人类健康。近年来,随着抗生素耐药率的不断攀升,传统标准化治疗方案的根除效果显著下降,临床治疗面临严峻挑战。在此背景下,个体化治疗策略逐渐成为提升幽门螺杆菌根除率、降低治疗相关不良反应及减少耐药风险的关键。本文系统综述了幽门螺杆菌感染的流行病学现状,深入剖析了其引起的临床危害与疾病负担,并重点阐述了针对不同人群(包括成人、老年人、儿童及难治性感染患者)的个体化根治疗法。文章进一步探讨了中医辅助治疗在协同增效、减少不良反应及调节整体状态方面的潜在价值。研究表明,基于患者的年龄、基础疾病状况、感染特征、耐药背景及治疗史等多维度信息,制定并实施个体化治疗方案,可显著提高患者的治疗依从性与安全性,从而优化治疗结局。个体化治疗模式代表了当前幽门螺杆菌感染根治的必然趋势与发展方向,是实现精准医疗理念在幽门螺杆菌感染治疗领域的重要实践。
Abstract: As a globally prevalent pathogen, Helicobacter pylori (H. pylori) infection is closely associated with various upper gastrointestinal diseases, including chronic gastritis, peptic ulcers, gastric mucosa-associated lymphoid tissue (MALT) lymphoma, and gastric cancer, posing a serious threat to human health. In recent years, with the continuous rise in antibiotic resistance rates, the eradication efficacy of traditional standard treatment regimens has significantly declined, presenting severe challenges to clinical practice. Against this backdrop, individualized treatment strategies have gradually become crucial for improving H. pylori eradication rates, reducing treatment-related adverse reactions, and mitigating the risk of drug resistance. This article systematically reviews the current epidemiological status of H. pylori infection, deeply analyzes its clinical hazards and disease burden, and focuses on elaborating individualized eradication therapies for specific populations, including adults, the elderly, children, and patients with refractory infections. Furthermore, the article explores the potential value of Traditional Chinese Medicine (TCM) as an adjunctive therapy in synergistically enhancing efficacy, alleviating adverse reactions, and regulating the body’s holistic state. Research indicates that formulating and implementing individualized treatment plans based on multi-dimensional information—such as patient age, underlying health conditions, infection characteristics, antibiotic resistance background, and treatment history—can significantly improve patient compliance and safety, thereby optimizing treatment outcomes. The individualized treatment model represents the inevitable trend and future direction for the eradication of H. pylori infection and serves as a significant application of the precision medicine concept in this therapeutic field.
文章引用:王雪琴, 王蕴慧, 张玮, 刘士勇. 根治幽门螺杆菌感染需要个体化治疗[J]. 临床医学进展, 2026, 16(3): 262-270. https://doi.org/10.12677/acm.2026.163788

1. 幽门螺杆菌感染的流行病学现状与危害

1.1. 全球及中国流行病学特征

幽门螺杆菌(Hp)感染是目前全球最常见的慢性细菌感染之一,其感染率存在显著的地域、年龄和社会经济差异。世界卫生组织(WHO)报告指出,全球约有一半人口感染幽门螺杆菌,而在发展中国家,这一比例可高达70% [1]。我国作为幽门螺杆菌感染的高负担国家,流行病学调查显示总体感染率约为40.3%,但地区悬殊。例如,西部及农村地区的感染率(约84%)显著高于东部沿海城市(约42%) [2]。在胃癌高发区,如山东临朐,成年人的幽门螺杆菌感染率可达74%以上[3]。儿童群体的感染率相对较低,总体约在30%左右,随年龄增长其HP感染率呈上升趋势,12岁儿童的Hp感染水平接近成人[4]。山东临朐儿童Hp感染率高达69%,老年人群Hp感染率随着年龄增长亦呈上升趋势,部分地区60岁以上老年人Hp感染率高达80% [5]

1.2. 抗生素耐药现状

近年来,随着抗生素的广泛使用,Hp对抗生素的耐药问题日益严峻,已成为阻碍Hp根除治疗的核心难题,耐药模式在全球不同地区呈现差异化特征[6] [7]。全球范围内,Hp对一线治疗常用的克拉霉素、左氧氟沙星和甲硝唑的耐药率显著上升。相比之下,仅阿莫西林(非洲部分国家除外)在多数国家保持低耐药水平。我国Hp整体耐药率高,部分抗生素耐药严峻。甲硝唑的原发耐药率高达70%,克拉霉素和左氧氟沙星的原发耐药率也分别达到34%和35%。与之相对,阿莫西林、四环素和呋喃唑酮的耐药率始终维持在低位(约1%~3%)。研究显示[8],Hp对甲硝唑、克拉霉素、左氧氟沙星的单个耐药率分别高达96.5%、45.5%、41.9%,而相应的双重耐药组合也相当普遍;而对阿莫西林、四环素、呋喃唑酮的耐药率仍维持在1%以下。这种高耐药状态显著降低了Hp感染标准化治疗方案的根除率,使得个体化治疗的需求愈发迫切。

1.3. Hp感染的危害

Hp感染的危害具有“广泛性”与“渐进性”双重特点。在胃内,幽门螺杆菌是慢性活动性胃炎和消化性溃疡的主要病因,约90%以上的十二指肠溃疡和70%~80%的胃溃疡与之相关[9]。Hp是唯一被世界卫生组织列为Ⅰ类致癌因子的细菌,与胃癌的发生发展关系密切。全球85%以上的胃癌归因于Hp感染[10]。在我国,2018年约34万癌症病例与Hp感染相关,占感染相关癌症总数的43.6%。Hp感染通过“慢性活动性胃炎–萎缩性胃炎–肠化生–异型增生–胃癌”的病理进程诱发癌变[11]。若在胃黏膜萎缩前根除Hp,可使胃癌发生风险降低40%~60%。此外,Hp感染还与多种胃外疾病相关,如缺铁性贫血、特发性血小板减少性紫癜、巨幼细胞性贫血、淋巴瘤、白血病等血液系统相关疾病关系密切[12]。因此,根除Hp感染意义重大。目前认为,成人无论有无症状和(或)并发症,只要无拮抗因素,都应进行根除治疗。Hp感染的危害程度与人群特征、基础状态密切相关,在选择治疗方案时必须依据个人具体情况,注重个体化治疗。

2. 不同人群的Hp个体化根治疗法

个体化治疗,或称精准治疗,其核心在于根据患者独有的临床特征、细菌学特性及社会心理因素,“量体裁衣”式地制定最优治疗方案。对于Hp感染而言,个体化治疗的实现依赖于以下几个维度的精准评估:

首先,是耐药性评估。这是个体化治疗的基石。选择治疗方案前详细询问患者的抗生素暴露史(尤其是近一年内使用过的克拉霉素、左氧氟沙星、甲硝唑等药物),评估其继发耐药风险;参考本地区最新的Hp耐药流行病学数据,选择本地耐药率低的抗生素组合;对于难治性感染,在条件允许的情况下,应尽可能通过胃黏膜活检标本进行体外药物敏感性试验,也可考虑采用分子生物学方法检测克拉霉素、左氧氟沙星等药物的常见耐药基因突变。

其次,是宿主因素评估。包括:1、年龄与生理阶段:儿童、成年人、老年人生理机能、药物代谢及疾病谱不同,治疗目标与方案选择差异显著。2、合并疾病与用药史:患者是否患有心、肝、肾等重要脏器疾病,是否长期使用抗血小板药、抗凝药、免疫抑制剂等,这些因素会影响治疗方案的安全性及药物相互作用。3、治疗史:详细记录既往Hp根除治疗的次数、具体方案、疗程及治疗反应,是制定后续方案的关键依据。4、个人意愿与依从性:治疗方案的口服药片数量、服用次数、疗程长短、潜在不良反应及成本,都会影响患者的接受度和依从性,从而最终影响疗效。

最后,是优化抑酸方案。胃内pH值对阿莫西林等抗生素的稳定性及抗菌活性至关重要。传统的质子泵抑制剂(PPI)其抑酸效果受CYP2C19基因多态性影响较大,在快代谢型患者中可能抑酸不足。新型钾离子竞争性酸阻滞剂(P-CAB,如伏诺拉生)起效更快、抑酸更强且持久,受基因型影响小,为个体化治疗提供了新的武器,尤其适用于难治性感染或对PPI反应不佳的患者。

基于上述评估,个体化治疗的核心策略体现在:方案选择个体化(如铋剂四联、高剂量二联、三联疗法等的抉择)、抗生素组合个体化(根据耐药风险选择最可能敏感的两种抗生素)、疗程个体化(7天、10天、14天或更长)以及辅助策略个体化(如是否联用益生菌、中药等)。

2.1. 成人Hp感染的个体化治疗

成人Hp感染患者的个体化治疗需以“耐药监测”与“病史评估”为核心。成人作为Hp感染的主要人群,其治疗方案选择需综合考虑既往抗生素使用史、地区耐药模式及合并疾病情况。根据《2022中国幽门螺杆菌感染治疗指南》[13],铋剂四联方案(PPI + 铋剂 + 两种抗生素)和高剂量二联疗法(双倍剂量PPI或P-CAB + 大剂量阿莫西林)均被推荐作为初次和再次根除治疗的首选和主要选择。爱尔兰幽门螺杆菌工作组(Irish Helicobacter pylori Working Group, IHPWG)发布的《2024 IHPWG共识:成人幽门螺杆菌感染的诊断与治疗指南》(简称2024 IHPWG共识) [14]同样推荐铋剂四联疗法(PPI + 铋剂 + 甲硝唑 + 四环素)作为Hp感染初次根除治疗首选。方案抉择需个体化:铋剂四联方案:这是目前国内最主流、循证依据最充分的方案。其优势在于通过铋剂直接抑制Hp、降低耐药风险并保护胃黏膜。选择抗生素组合时,应优先选用耐药率低的药物。在我国,考虑到甲硝唑高耐药,含甲硝唑的方案常需使用较大剂量(如1.6 g/天)。而由PPI、铋剂、阿莫西林和四环素组成的方案,由于两种抗生素耐药率均低,被认为是高耐药背景下的可靠选择。但四联方案每日服药次数多(通常3~4次)、片剂数量多,可能影响依从性。高剂量二联疗法:该方案通过强效抑酸(保证胃内pH > 6)和大剂量、高频次给予阿莫西林(如每日总剂量3.0 g,分3~4次服用)来发挥杀菌作用。其最大优势在于方案简单(仅两种药物)、不良反应发生率相对较低、不易诱发耐药,且对多种耐药菌株仍可能有效。李健等研究[15]显示,其根除疗效与铋剂四联方案相当,但耐受性更佳。尤其适用于服药种类多、担心不良反应、或可能对多种抗生素耐药的患者。其他方案:2024IHPWG共识[14]指出如果克拉霉素敏感性确定,含有克拉霉素的三联疗法(PPI + 阿莫西林 + 克拉霉素)仍可考虑使用。

临床决策时,医生应详细询问病史,包括既往抗生素使用情况(特别是用于呼吸道、泌尿系统感染的药物),评估合并疾病(如过敏史)和用药情况(如华法林、氯吡格雷等)。对于需要服用多种药物的患者,简化方案(如高剂量二联)有助于提高依从性。对于无合并用药、耐受性良好的患者,经典的14天铋剂四联方案仍是坚实的选择。

2.2. 老年人幽门螺杆菌感染的个体化治疗

老年人(通常指≥60岁)Hp感染率高,且常合并多种慢性疾病(如心血管病、糖尿病、肾病)和多重用药情况。其生理机能减退,肝肾功能下降,药物代谢和清除能力减弱,对药物的耐受性差。因此,老年人幽门螺杆菌根治治疗的核心原则是在“疗效”与“安全性”之间寻求最佳平衡,治疗决策需格外审慎。治疗前必须进行全面评估:首先,明确根除治疗的临床指征和预期获益。对于有消化性溃疡、萎缩性胃炎、胃癌家族史等高风险老年患者,根除治疗获益明确,应积极考虑。对于无症状的单纯感染,则需权衡长期获益与短期治疗风险,特别是对于高龄、衰弱、预期寿命有限或合并严重疾病的患者。其次,需系统评估患者的合并症、用药清单、肝肾功能及营养状况。在治疗方案上,尽管铋剂四联方案仍是有效选择,但需根据患者具体情况调整:疗程调整:研究[16]显示,对于老年人,将标准14天疗程缩短至10天,可以在保证较高根除率的同时,显著降低腹泻、恶心等不良反应的发生率,从而提高治疗完成率。方案简化:高剂量二联疗法因其方案简单、不良反应少,在老年人群中显示出良好的应用前景。对于服用药物多、依从性可能较差的老年患者,这是一个有吸引力的选择。新型药物应用:Ang等[17]应用P-CAB (如伏诺拉生),疗程7 d,同样达到了令人满意的治疗效果,减少抗生素总暴露量,对老年人可能更具优势。辅助治疗:中药联合常规方案可提高老年患者的根除率,减少不良反应,并可能通过整体调理改善症状。益生菌的联用也有助于维持肠道菌群平衡,减少抗生素相关腹泻。

总之,老年人幽门螺杆菌治疗应实施精准分层:对一般状况好、耐受性佳的老年患者,可采用标准或略短疗程的强效方案以求“一击即中”;对高龄、衰弱、多重用药或脏器功能不全者,则应优先考虑安全性,选择简化、短程、低不良反应风险的方案,确保治疗能够安全、完整地完成。

2.3. 儿童幽门螺杆菌感染的个体化治疗

儿童Hp感染率低于成人(约30%) [18] [19],绝大多数儿童感染Hp后表现为无症状携带或仅轻度胃炎,部分感染可随年龄增长自行清除。儿童Hp感染的治疗原则与成人有显著不同,其核心在于严格掌握“治疗指征”,并始终将“安全性”置于首位。盲目根除治疗不仅获益有限,还可能带来不必要的药物不良反应、增加耐药风险,并可能影响儿童肠道菌群的正常建立。《中国儿童幽门螺杆菌感染诊治专家共识(2022)》[20]明确指出,仅对符合特定指征的儿童进行根除治疗,包括:消化性溃疡、胃粘膜相关淋巴组织(MALT)淋巴瘤、慢性胃炎伴消化不良症状者。一旦决定治疗,方案选择需谨慎:一线方案:首选“PPI + 阿莫西林 + 克拉霉素”三联疗法,疗程14天。强烈推荐在进行治疗前,尽可能通过胃黏膜培养和抽提胃粘膜DNA进行克拉霉素药敏试验,仅在敏感的情况下使用克拉霉素,以最大限度提高首次根除率,避免无效治疗和耐药产生。如果克拉霉素耐药,则换用“PPI + 阿莫西林 + 甲硝唑 + 铋剂”的四联疗法。需严格按照公斤体重计算药物剂量,避免过量。儿童肝肾功能发育不成熟,药物不良反应风险高于成人。治疗期间应密切观察。联合使用特定的益生菌制剂被证实可以有效预防和减少抗生素相关腹泻,提高治疗耐受性。治疗前向患儿及其监护人强调坚持完成治疗疗程的必要性及治疗中可能出现的不良反应。可以提高患儿治疗依从性,提高Hp根除率。治疗期间及治疗后,应加强家庭卫生宣教,提倡分餐或使用公筷,防止家庭内再感染。儿童Hp感染治疗的核心是安全性,需要儿科医生、消化科医生和家长的共同努力,在明确治疗必要性的前提下,选择最安全、有效的个体化方案。

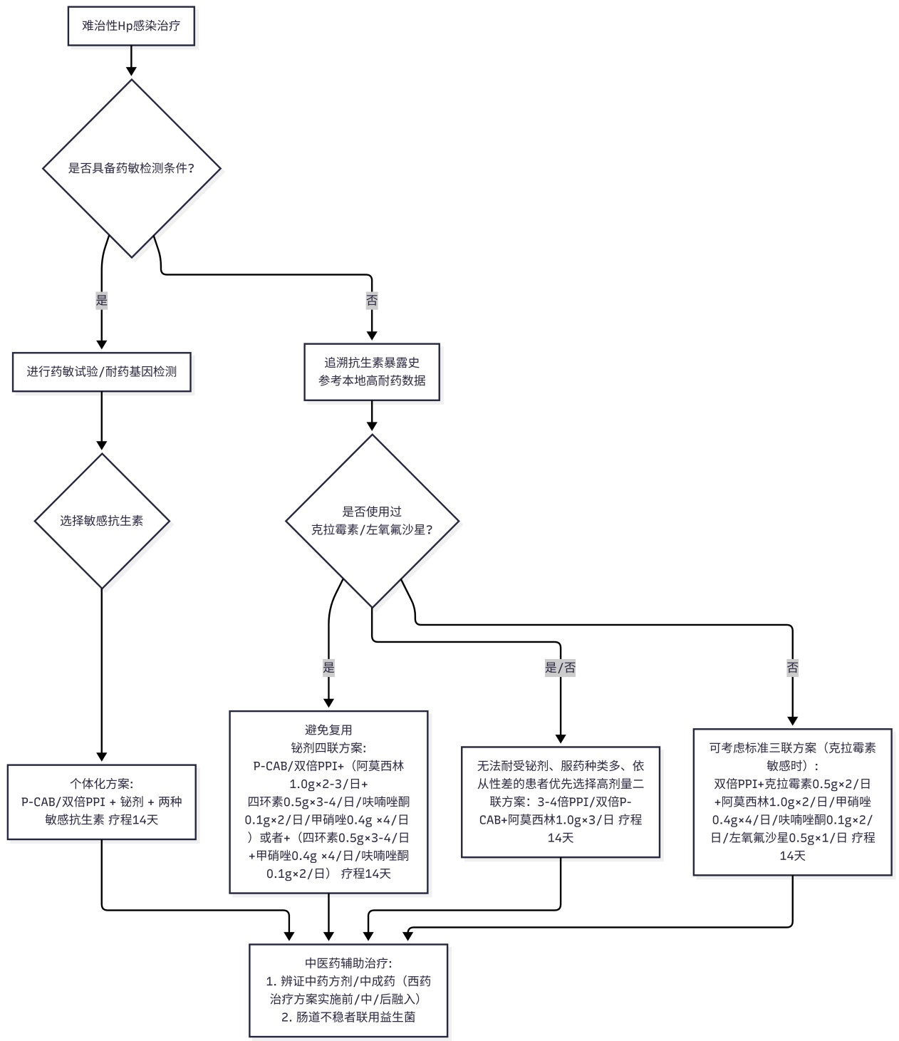
2.4. 难治性幽门螺杆菌感染人群的个体化治疗

Figure 1. Individualized treatment pathway flowchart for refractory H. pylori infection

1. 难治性Hp感染个体化治疗路径流程图

难治性Hp感染[21]通常指经历至少两种不同方案、足疗程治疗后仍未成功根除的情况。其成因复杂,主要包括:细菌因素(如对多种抗生素耐药、形成球形变或生物膜)、宿主因素(如CYP2C19快代谢型导致抑酸不足、依从性差)、以及医源性因素(如方案选择不当、未根据药敏选药)。临床首先需甄别失败原因,许多“难治”病例实为“治疗不当”的结果。难治性感染个体化治疗的关键步骤包括:深入耐药评估:这是制定后续方案的基石。强烈建议进行胃镜复查并取黏膜组织进行药物敏感性试验,或者行耐药基因检测或CYP2C19基因多态性检测。如无条件,则需极其详尽地追溯患者所有的抗生素暴露史(包括用于其他感染的药物),并参考本地区高耐药数据,避免使用任何可能已耐药的药物。需警惕“隐性暴露史”,例如因支原体肺炎使用过阿奇霉素,可能导致幽门螺杆菌对大环内酯类(克拉霉素)交叉耐药[8]。优化抑酸策略:确保胃内充分抑酸是提高抗生素(尤其是阿莫西林)疗效的前提。对于疑似或已知为PPI快代谢型的患者,应换用受基因型影响小、抑酸作用更强更持久的P-CAB (如伏诺拉生) [22]。选择“救援方案”:应选择之前未使用过、且耐药概率极低的抗生素组合。常用方案包括:含铋剂的四联方案:特别是PPI/P-CAB + 铋剂 + 阿莫西林 + 四环素,PPI/P-CAB + 铋剂 + 阿莫西林 + 呋喃唑酮(需注意呋喃唑酮的潜在神经毒性等不良反应)。高剂量二联疗法:对于多次治疗失败者,仍可能有效。提高依从性与辅助治疗:良好的依从性可提高患者Hp根除率[21],向患者详细解释治疗的重要性、服药的精确方法(时间、剂量)、可能的不良反应及应对措施。加强随访(如电话、微信提醒)。联合使用益生菌和/或辨证使用中药,有助于减轻胃肠道副作用,改善患者主观感受,从而提高完成治疗的可能性。难治性Hp感染个体化治疗路径流程图见图1

3. 中医辅助治疗的协同增效作用与整合医学视角

中医药在防治Hp感染相关疾病中有着悠久的历史和独特的理论体系。面对高感染率、高耐药性和高复发率的挑战,中医药以其多靶点、整体调节、不良反应少的优势,为Hp的根治提供了重要的辅助与替代策略,体现了整合医学的理念。基础研究[22] [23]证实,黄连、黄芩、大黄、吴茱萸等多种中药及其有效成分(如小檗碱、黄芩苷)在体外和动物模型中具有直接抑制或杀灭幽门螺杆菌、破坏其生物膜、逆转其耐药性、以及抗炎、保护胃黏膜等多重作用。然而,单纯使用中药根除幽门螺杆菌的临床研究质量参差不齐,根除率波动较大,目前尚不足以推荐作为替代抗生素的一线方案。但在常规抗生素方案基础上,联合辨证施治的中药复方,已成为临床常用模式。多项高质量研究证实[23] [24],中西医结合模式在提升幽门螺杆菌根除率及降低治疗相关不良反应方面具有显著优势。李江等的一项Meta分析指出,联合中药提取物(如小檗碱、黄芩苷)可明显提高根除率(86.7% vs 75.3%; RR = 1.15, 95% CI: 1.10~1.21, P < 0.001),副作用发生率亦显著降低(10.5% vs 25.2%; RR = 0.42, 95% CI: 0.33~0.53, P < 0.001)。Zhang L等的Meta分析进一步支持该结论,在西药方案(铋剂四联或二联疗法)基础上联合中药复方(如含黄连、黄芩等),其根除率显著高于单纯西药组(89.2% vs 78.6%; RR = 1.14, 95% CI: 1.10~1.17, P < 0.001),且治疗相关副作用发生率显著更低(12.3% vs 28.7%; RR = 0.43, 95% CI: 0.35~0.53, P < 0.001)。这种中西医结合模式可以显著提高幽门螺杆菌根除率(平均提高约5%~10%),同时将腹泻、恶心、口苦等不良反应发生率降低25%~30%。不良反应的减少直接提升了患者的治疗依从性,保障了疗程的完成,从而间接提高了根治成功率。用于特殊人群:对于因过敏、严重不良反应或耐药而无法耐受抗生素治疗的患者(尤其是合并多种疾病的老年人)、不愿接受抗生素治疗者,以及难治性幽门螺杆菌感染者,可以考虑以中药为主进行辨证治疗,旨在改善临床症状、控制炎症进展、调节机体状态。贯穿疾病全程管理:中医药可应用于幽门螺杆菌感染管理的不同阶段[25]:治疗前期(“扶正”为主):对于症状明显、体质虚弱的患者,可先予中药调理,改善胃脘胀痛、纳差、乏力等症状,增强机体耐受能力,为接下来的根除治疗创造良好条件。此阶段避免使用强效抑杀幽门螺杆菌的中药,以防诱导耐药。根除治疗期(“祛邪”为主):在抗生素治疗同时,联合使用具有清热解毒、健脾和胃功效的中药,辅助杀菌、减轻西药毒副作用、保护胃气。治疗后期与巩固期(“扶正固本”为主):根除治疗后,对于仍有消化道症状、或胃镜下存在中重度慢性炎症、萎缩、肠化生乃至上皮内瘤变的患者,继续应用中药辨证治疗,可以促进黏膜炎症消退和修复,改善临床症状,理论上可能有助于延缓甚至逆转癌前病变,降低远期胃癌发生风险。调节微生态:一些健脾益胃的中药已被证明可以调节胃肠道菌群结构,促进益生菌生长,抑制有害菌,这有助于纠正抗生素引起的肠道菌群失调,维护长期健康。

尽管前景广阔,中医药在Hp治疗领域仍面临挑战:高质量、大样本、多中心的临床研究证据相对缺乏;中药复方成分复杂,其具体起效的物质基础、药代动力学及与抗生素相互作用机制尚未完全阐明;缺乏全国统一、可操作性强的辨证分型与治疗方案标准。未来需要加强中西医协作,开展设计严谨的临床与基础研究,深入挖掘有效方药的作用靶点,推动中医药在幽门螺杆菌感染防治中的规范化、精准化应用。

4. 讨论与展望

幽门螺杆菌感染的根除已从单一的经验性治疗时代,迈入了以患者和病原体特征为核心的“个体化、精准化”治疗新时代。这一转变是应对全球范围内抗生素耐药危机、提高治疗效率、保障患者安全的必然要求。个体化治疗的成功实施,依赖于对耐药信息的精准把握、对宿主因素的全面评估、对各类治疗方案优劣的深刻理解,以及医患之间的充分沟通与协作。

展望未来,幽门螺杆菌感染的防控与研究将在多个方向深化发展:

4.1. 精准诊断与耐药监测技术的普及

随着分子诊断技术的发展,快速、廉价的基因检测(如PCR检测耐药基因突变、CYP2C19基因分型)有望在基层推广,使“治疗前药敏指导”成为常态,真正实现“精准打击”。

4.2. 新型治疗药物的研发与应用

除了已上市的P-CAB类药物,针对幽门螺杆菌新靶点(如脲酶、粘附素)的药物、新型抗生素(如我国自主研发的全球首创新型分子实体药物利福特尼唑) [26]、以及基于噬菌体或抗菌肽的疗法正在探索中。这些新武器将为克服耐药提供更多选择。

4.3. 疫苗研发的突破

预防性疫苗是彻底控制幽门螺杆菌感染的终极手段。尽管目前仍面临挑战,但全球多个团队正在积极推进相关研究,任何突破都将是里程碑式的。

4.4. 整合医学模式的深化

中西医结合治疗Hp感染将更加规范化、循证化。基于系统生物学和网络药理学的研究,将更清晰地揭示中药复方多成分–多靶点–多通路的作用网络,推动中西医优势互补的全程管理模式建立。

4.5. 公共卫生与健康教育的加强

提高公众对幽门螺杆菌感染危害、传播途径及规范治疗的认识,推广家庭分餐制、使用公筷公勺等卫生习惯,从源头上减少感染和再感染,是实现群体防控的基石。

作为临床医生,应主动更新知识,树立以患者为中心的理念,熟练掌握各类指南共识,并灵活运用于临床实践。综合评估年龄、基础疾病、感染特征、耐药性等多维因素,制定最优个体化方案。唯有如此,才能在根除Hp的治疗中,实现更高的根除率、更低的不良反应和更少的耐药产生,最终为广大患者带来更安全、更有效、更人性化的治疗结局,为降低胃癌等重大疾病负担做出实质性贡献。

参考文献

[1] Magsi, I., Hussain Keerio, S., Kumar, C., Talpur, A.S., Shahzeen, F., Mushtaq Abbasi, Z., et al. (2021) Response of Helicobacter pylori Eradication Treatment in Patients with Normal and Below-Normal Serum Vitamin D Levels. Cureus, 13, e14777. [Google Scholar] [CrossRef] [PubMed]
[2] 张万岱, 胡伏莲, 萧树东, 等. 中国自然人群幽门螺杆菌感染的流行病学调查[J]. 现代消化及介入诊疗, 2010, 15(5): 265-270.
[3] 游伟程. 胃癌及癌前病变的研究与干预——23年胃癌高发现场的实践[J]. 北京大学学报(医学版), 2006, 38(6): 565-570.
[4] 刘伟, 许春娣, 奚容平, 等. 上海地区不同家庭环境中儿童幽门螺杆菌感染的流行病学[J]. 中国实用儿科杂志, 2006, 21(1): 19-21.
[5] Zhang, M., Zhou, Y.Z., Li, X.Y., et al. (2014) Seroepidemiology of Helicobacter pylori Infection in Elderly People in the Beijing Region, China. World Journal of Gastroenterology, 20, 3635-3639. [Google Scholar] [CrossRef] [PubMed]
[6] 吴童, 管爱星, 苏朱娜, 等. 幽门螺杆菌耐药流行病学研究现状[J]. 右江民族医学院学报, 2023, 45(5): 816-821.
[7] Savoldi, A., Carrara, E., Graham, D.Y., Conti, M. and Tacconelli, E. (2018) Prevalence of Antibiotic Resistance in Helicobacter pylori: A Systematic Review and Meta-Analysis in World Health Organization Regions. Gastroenterology, 155, 1372-1382.e17. [Google Scholar] [CrossRef] [PubMed]
[8] 梅浩, 赵喆, 兰春慧, 等. 幽门螺杆菌感染患者耐药的危险因素分析[J]. 胃肠病学, 2022, 27(2): 89-91.
[9] 刘文忠, 谢勇, 陆红, 等. 第五次全国幽门螺杆菌感染处理共识报告[J]. 中华消化杂志, 2017, 37(6): 364-378.
[10] Machlowska, J., Baj, J., Sitarz, M., Maciejewski, R. and Sitarz, R. (2020) Gastric Cancer: Epidemiology, Risk Factors, Classification, Genomic Characteristics and Treatment Strategies. International Journal of Molecular Sciences, 21, Article 4012. [Google Scholar] [CrossRef] [PubMed]
[11] Rawla, P. and Barsouk, A. (2019) Epidemiology of Gastric Cancer: Global Trends, Risk Factors and Prevention. Gastroenterology Review, 14, 26-38. [Google Scholar] [CrossRef] [PubMed]
[12] 刘文慧, 任立伟, 吴涛. 幽门螺杆菌感染与血液系统相关疾病研究进展[J]. 重庆医学, 2024, 53(5): 777-781.
[13] 中华医学会消化病学分会幽门螺杆菌学组. 2022中国幽门螺杆菌感染治疗指南[J]. 中华消化杂志, 2022, 42(11): 745-756.
[14] 姚怡, 李金平. 《2024 IHPWG共识: 成人幽门螺杆菌感染的诊断与治疗指南》与《2022中国幽门螺杆菌感染治疗指南》对比解读[J]. 中国临床医生杂志, 2024, 52(12): 1391-1394.
[15] Zhou, H., Li, Y., Zhang, L., et al. (2023) Shortened 10-Day Therapy for H. pylori in Elderly: A RCT. Digestive and Liver Disease, 55, 102-108.
[16] Ang, D., Koo, S.H., Chan, Y.H., Tan, T.Y., Soon, G.H., Tan, C.K., et al. (2022) Clinical Trial: Seven-Day Vonoprazan versus 14-Day Proton Pump Inhibitor-Based Triple Therapy for First-Line Helicobacter pylori Eradication. Alimentary Pharmacology & Therapeutics, 56, 436-449. [Google Scholar] [CrossRef] [PubMed]
[17] Yuan, C., Adeloye, D., Luk, T.T., Huang, L., He, Y., Xu, Y., et al. (2022) The Global Prevalence of and Factors Associated with Helicobacter pylori Infection in Children: A Systematic Review and Meta-Analysis. The Lancet Child & Adolescent Health, 6, 185-194. [Google Scholar] [CrossRef] [PubMed]
[18] 黎文鸿, 李紫薇, 汪娜, 等. 中国儿童幽门螺杆菌感染现状及其影响因素的Meta分析[J]. 中国全科医学, 2022, 28(25): 3569-3578.
[19] 中华医学会儿科学分会消化学组, 国家儿童医学中心消化专科联盟, 中华儿科杂志编辑委员会. 中国儿童幽门螺杆菌感染诊治专家共识(2022) [J]. 中华儿科杂志, 2023, 61(7): 580-587.
[20] Shah, S.C., Iyer, P.G. and Moss, S.F. (2021) AGA Clinical Practice Update on the Management of Refractory Helicobacter pylori Infection: Expert Review. Gastroenterology, 160, 1831-1841. [Google Scholar] [CrossRef] [PubMed]
[21] Sakurai, K., Suda, H., Ido, Y., Takeichi, T., Okuda, A., Hasuda, K., et al. (2017) Comparative Study: Vonoprazan and Proton Pump Inhibitors in Helicobacter pylori Eradication Therapy. World Journal of Gastroenterology, 23, 668-675. [Google Scholar] [CrossRef] [PubMed]
[22] Zhang, X., Wang, G., Kuang, W., Xu, L., He, Y., Zhou, L., et al. (2024) Discovery and Evolution of Berberine Analogues as Anti-Helicobacter pylori Agents with Multi-Target Mechanisms. Bioorganic Chemistry, 151, Article 107628. [Google Scholar] [CrossRef] [PubMed]
[23] 李江, 成虹, 高文, 等. 不同中药提取物对幽门螺杆菌耐药菌株体外抗菌活性研究[J]. 现代中医临床, 2015, 22(2): 21-23+28.
[24] Zhang, L., Wang, Y., Li, J., et al. (2022) Effect of Chinese Medicine on H. pylori Eradication Rate and Adverse Events: A Meta-Analysis. Frontiers in Pharmacology, 13, Article 857639.
[25] 中国中西医结合学会消化系统疾病专业委员会. 幽门螺杆菌感染中西医结合诊疗专家共识(2025年) [J]. 中国中西医结合消化杂志, 2025, 33(11): 1016-1028.
[26] Song, Z.Q., Zhou, L.Y., Wang, W.H., et al. (2025) Rifasutenizol-Based Triple Therapy versus Bismuth plus Clarithromycin-Based Triple Therapy for First-Line Treatment of Helicobacter pylori Infection in China (EVEREST-HP): A Phase 3, Multicentre, Randomised, Triple-Dummy, Double-Blind, Controlled, Non-Inferiority Trial. The Lancet Infectious Diseases, 26, 101-110.