FN3K抑制铁死亡促进乳腺癌细胞恶性生物学行为的功能及机制研究
Inhibition of Ferroptosis by FN3K Promotes Malignant Phenotypes in Breast Cancer Cells: Functional and Mechanistic Insights
DOI: 10.12677/acm.2026.163814, PDF, HTML, XML,   
作者: 张 樑, 张 彦*:重庆医科大学检验医学院,临床检验诊断学教育部重点实验室,重庆
关键词: 乳腺癌铁死亡FN3KNrf2Breast Cancer Ferroptosis FN3K Nrf2
摘要: 目的:探讨FN3K对乳腺癌细胞增殖、迁移、侵袭的影响及相关的分子机制。方法:基于TCGA数据库分析乳腺癌中癌组织与癌旁组织FN3K的表达情况,构建对照组和过表达FN3K组MDA-MB-231、MCF-7细胞株,Western blot验证FN3K过表达效率;CCK8实验和Transwell实验检测FN3K对乳腺癌细胞增殖、迁移、侵袭的影响;Western blot及流式技术评估在乳腺癌细胞中FN3K与铁死亡信号的关系,并回复验证FN3K介导的Nrf2激活在乳腺癌细胞中的调控作用。结果:FN3K在乳腺癌癌组织中高表达并可以促进乳腺癌细胞的恶性生物学行为,此外FN3K通过调控Nrf2和GPX4的表达抑制ROS生成,而抑制Nrf2可逆转FN3K对乳腺癌细胞恶性生物学行为及ROS生成的影响。结论:FN3K在乳腺癌细胞中异常高表达并调控铁死亡,并介导铁死亡抵抗促进乳腺癌细胞的增殖、迁移、侵袭,提示FN3K是乳腺癌潜在的治疗靶点。
Abstract: Objective: The expression levels of FN3K in breast cancer tissues and paired adjacent normal tissues were analyzed using the TCGA database. Methods: The expression of FN3K in breast cancer tissues and adjacent normal tissues was analyzed. MDA-MB-231 and MCF-7 cell lines with control or FN3K overexpression were constructed, and the overexpression efficiency was verified by Western blot. The effects of FN3K on the proliferation, migration, and invasion of breast cancer cells were detected using CCK-8 and Transwell assays. The relationship between FN3K and the ferroptosis signaling pathway in breast cancer cells was assessed by Western blot and flow cytometry. Furthermore, rescue experiments were performed to validate the regulatory role of FN3K-mediated Nrf2 activation in breast cancer cells. Results: FN3K was highly expressed in breast cancer tissues and promoted the malignant biological behaviors of breast cancer cells. Moreover, FN3K inhibited ROS generation by regulating the expression of Nrf2 and GPX4. Inhibition of Nrf2 could reverse the effects of FN3K on the malignant behaviors and ROS production in breast cancer cells. Conclusion: FN3K is aberrantly overexpressed in breast cancer cells and regulates ferroptosis. It mediates resistance to ferroptosis, thereby promoting the proliferation, migration, and invasion of breast cancer cells, suggesting that FN3K is a potential therapeutic target for breast cancer.
文章引用:张樑, 张彦. FN3K抑制铁死亡促进乳腺癌细胞恶性生物学行为的功能及机制研究[J]. 临床医学进展, 2026, 16(3): 486-494. https://doi.org/10.12677/acm.2026.163814

1. 引言

尽管癌症领域的研究已取得诸多突破性进展,但乳腺癌依旧是威胁全人类健康的重大疾病。世界卫生组织国际癌症研究机构的最新统计数据显示:乳腺癌的发病率在全球恶性肿瘤中位列第二,病死率居第四位;在女性恶性肿瘤患者中,其发病率与死亡率均高居首位[1]。乳腺癌是一种具有高度异质性的疾病,其有着复杂的分子分型和不同的生物学特征。乳腺癌在临床治疗中会根据不同的分子亚型进行针对性治疗,不同的分子亚型往往出现不同的临床结局[2]。因此急需寻找新的治疗靶点,为乳腺癌患者提供更精准的医疗服务。重要的是,大量研究结果表明调节铁死亡可以作为癌症治疗的有效手段。

铁死亡(Ferroptosis)是一种新的程序性细胞死亡机制,其特征是铁依赖性膜脂质过氧化[3]。铁死亡广泛参与机体的各种病理生理中,包括癌症,因此靶向铁死亡被认为是一种新颖的抗癌策略[4]。大量研究表明,铁死亡与乳腺癌的发生发展密切相关,如铁死亡诱导剂可以通过多种机制增加化疗和免疫治疗的疗效[5]。果糖胺-3-激酶(Fructosamine-3-Kinase, FN3K)是介导去糖化修饰的蛋白激酶。蛋白质糖化属于一类非酶促翻译后修饰过程,而果糖-赖氨酸3-激酶(FN3K)可通过对靶蛋白中果糖–赖氨酸残基的特异性磷酸化反应,主动逆转该修饰事件,进而调控靶蛋白的细胞内功能活性。已有研究证实,FN3K与糖化靶蛋白构成的调控通路与糖尿病、恶性肿瘤等疾病的发生发展密切相关,但其潜在的分子机制仍有待进一步阐明[6]。在肿瘤细胞中,FN3K可介导核因子E2相关因子2 (Nrf2)的去糖化修饰,经去糖化修饰的Nrf2蛋白稳定性显著提升,能够激活细胞内抗氧化防御机制,从而抵御氧化应激对细胞的损伤[7]

本研究旨在探究FN3K在乳腺癌发展进程中的生物学意义,并探索其对铁死亡的潜在调控机制,为乳腺癌的临床治疗提供新的理论基础与潜在干预靶点。

2. 材料与方法

2.1. 细胞系和相关试剂

人乳腺癌细胞MDA-MB-231和MCF-7由重庆医科大学检验医学院临床检验诊断学教育部重点实验室保存;胎牛血清购自美国Clark Bioscience公司;DMEM-high glucose培养基购自重庆Saimike生物科技公司;FN3K过表达慢病毒购自武汉和元生物科技股份有限公司;Blasticidin S HCl (灭瘟素S)购自上海碧云天生物科技有限公司;蛋白质印迹法相关试剂购自上海碧云天生物科技有限公司;鼠抗人β-actin抗体,兔抗人GPX4、Nrf2抗体购自Proteintech Group,Inc公司;ML385购自MedChemExpress (MCE)公司。

2.2. 方法

2.2.1. 细胞培养

人乳腺癌细胞MDA-MB-231和MCF-7细胞株分别接种于含10%胎牛血清(FBS)及1%青霉素–链霉素双抗的DMEM-high glucose培养基,置于37℃、5%CO2的培养箱中培养;待细胞密度达到80%~90%左右时,采用胰蛋白酶消化法进行传代操作。

2.2.2. 细胞感染及药物筛选

慢病毒感染:将MDA-MB-231和MCF-7细胞分别接种于6孔板中,待细胞密度至50%~60%时,参照说明书加入转染试剂和慢病毒,6~8 h后换液,使用荧光显微镜初步观察感染情况。用Blasticidin S HCl筛选单克隆细胞。

2.2.3. Western Blot

以MDA-MB-231和MCF-7细胞为研究对象,根据实验要要求分为对照组和实验组,将细胞培养2天,提取总蛋白质。依据说明书于562 nm波长测吸光度计算蛋白质浓度,蛋白质中加入缓冲液,沸水煮10分钟变性,以30 μg蛋白上样量进行West ern blot实验。5% BSA封闭1 h,一抗4℃孵育过夜。TBST洗涤PVDF膜三次,每次10分钟,二抗室温孵育1 h,TBST洗涤PVDF膜三次,每次10分钟。

2.2.4. CCK-8实验

以MDA-MB-231和MCF-7细胞为研究对象,根据实验要求分为对照组和实验组。将细胞培养2~3天后消化传代,均匀铺在96孔板中(2000个细胞/孔),每个组设置5个复孔,于450 nm波长测吸光度4次(0 h, 24 h, 48 h, 72 h),每次测量前加CCK-8试剂(10 μL/孔)孵育2 h。统计数据后用GraphPad Prism 8.0分析,绘制生长趋势图。

2.2.5. Transwell实验

以MDA-MB-231和MCF-7细胞为研究对象,根据实验要求分为对照组和实验组。Transwell实验包括迁移实验和侵袭实验。取出培养好的细胞用胰酶消化后加无血清DMEM-high glucose培养基重悬并计数。在进行迁移实验时将小室置于24孔板中,上室加入350 μL (40,000个细胞/350 μL)无血清DMEM-high glucose培养基,下室加700 L完全DMEM-high glucose培养基,每组设置3个复孔。在进行迁移实验时,需在小室加入稀释后的基质胶(双无培养基:基质胶 = 9:1,37℃孵育1 h,每个小室40 μL稀释后基质胶),上室加入350 μL (60,000个细胞/350 μL)无血清DMEM-high glucose培养基,下室加700 μL完全DMEM-high glucose培养基,每组设置3个复孔。将小室孵育36 h后,用4%多聚甲醛固定20分钟,固定后用结晶紫避光染色20分钟,染色结束后用PBS洗涤,最后用棉签轻轻擦拭小室内膜后用倒置显微镜拍照,记录各组每个视野的细胞数量。

2.2.6. 流式细胞术

以MDA-MB-231和MCF-7细胞为研究对象,根据实验要求分为对照组和实验组。按照要求培养细胞,取出培养并处理好的细胞,细胞刮刮下细胞,重悬细胞后加入探针孵育,孵育结束后洗涤细胞去除未进入细胞的探针,最后上机检测。

2.2.7. 生物信息学分析

基于TCGA数据库,进行FN3K的基因表达差异及与铁死亡相关信号的相关性分析。

2.3. 统计分析

采用GraphPad Prism 8.0 软件对所有得到的实验数据进行统计学分析。结果以 x ¯ ±s 表示,每组实验均独立重复3次,组内两两比较采用Student’s t检验,两组及以上比较采用单因素方差分析。

3. 结果

3.1. FN3K在乳腺癌中高表达

TCGA数据库(https://portal.gdc.cancer.gov/)中的数据分析显示FN3K在乳腺癌中的表达显著高于正常对照组(图1)生物信息学分析结果表明,FN3K可能是乳腺癌发生发展中的关键基因。

*P < 0.05 vs NC group, **P < 0.01 vs NC group, ***P < 0.001 vs NC group.

Figure 1. Analysis of FN3K expression in breast cancer

1. FN3K在乳腺癌中的表达分析

3.2. FN3K促进MDA-MB-231和MCF-7细胞的增殖、迁移和侵袭

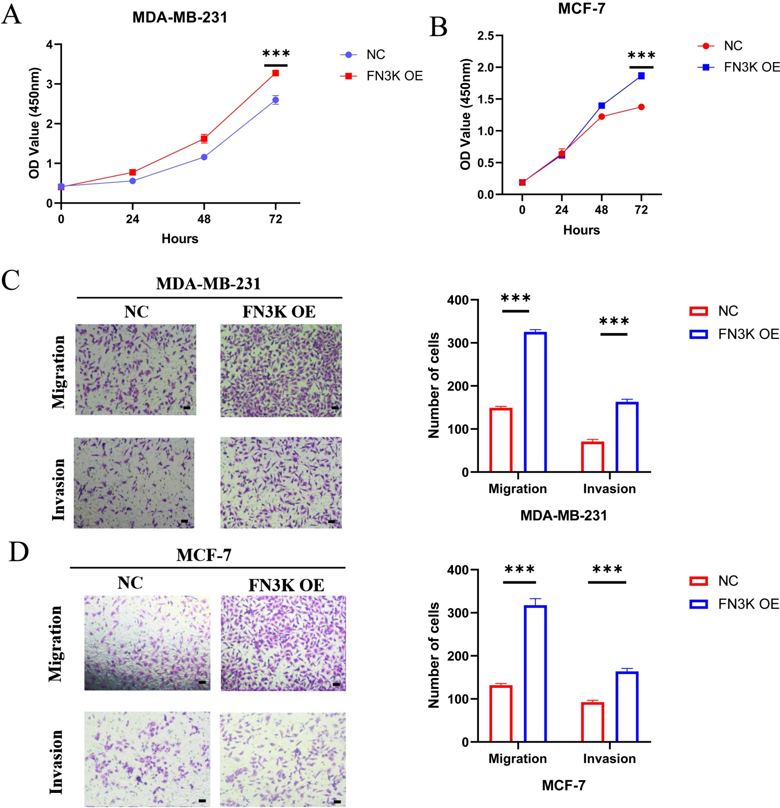
CCK-8实验表明与对照组细胞(MDA-MB-231 NC和MCF-7 NC细胞)相比FN3K过表达组(MDA-MB-231 FN3K OE和MCF-7 FN3K OE细胞)的增殖活性明显提高(图2(A)图2(B))。Transwell实验结果表明,FN3K明显促进了MDA-MB-231和MCF-7细胞的迁移和侵袭能力(图2(C)图2(D))。这些结果表明:FN3K可以促进MDA-MB-231和MCF-7细胞的增殖、迁移和侵袭能力。

3.3. FN3K通过上调GPX4表达水平调控铁死亡

GEPIA2网站在线分析显示在乳腺癌中GPX4的表达与FN3K呈正相关(图3(A))。Western blot结果显示在MDA-MB-231和MCF-7细胞中FN3K可以使GPX4蛋白的表达显著增加(图3(B))。基于TCGA数据库中的RNA-seq数据的分析显示,在乳腺癌中ROS表达与FN3K呈负相关(图3(C))。细胞流式结果也显示在MDA-MB-231和MCF-7细胞中FN3K可以显著抑制ROS的生成(图3(D)图3(E))。

3.4. FN3K通过上调Nrf2的表达水平进而促进GPX4表达

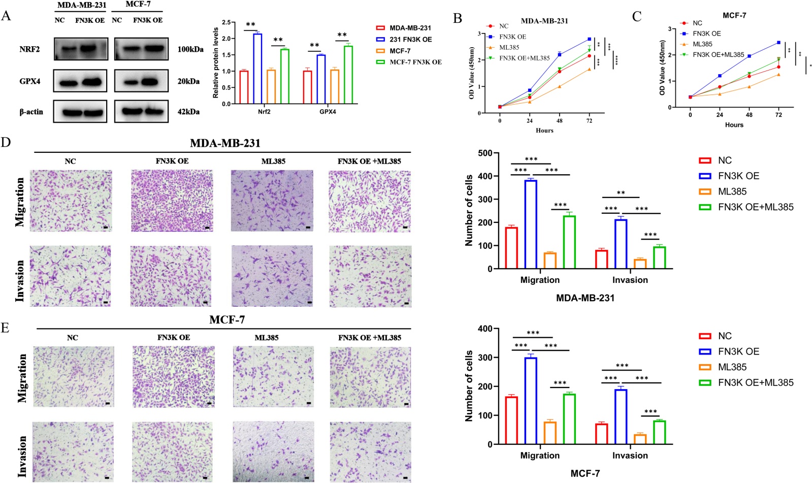
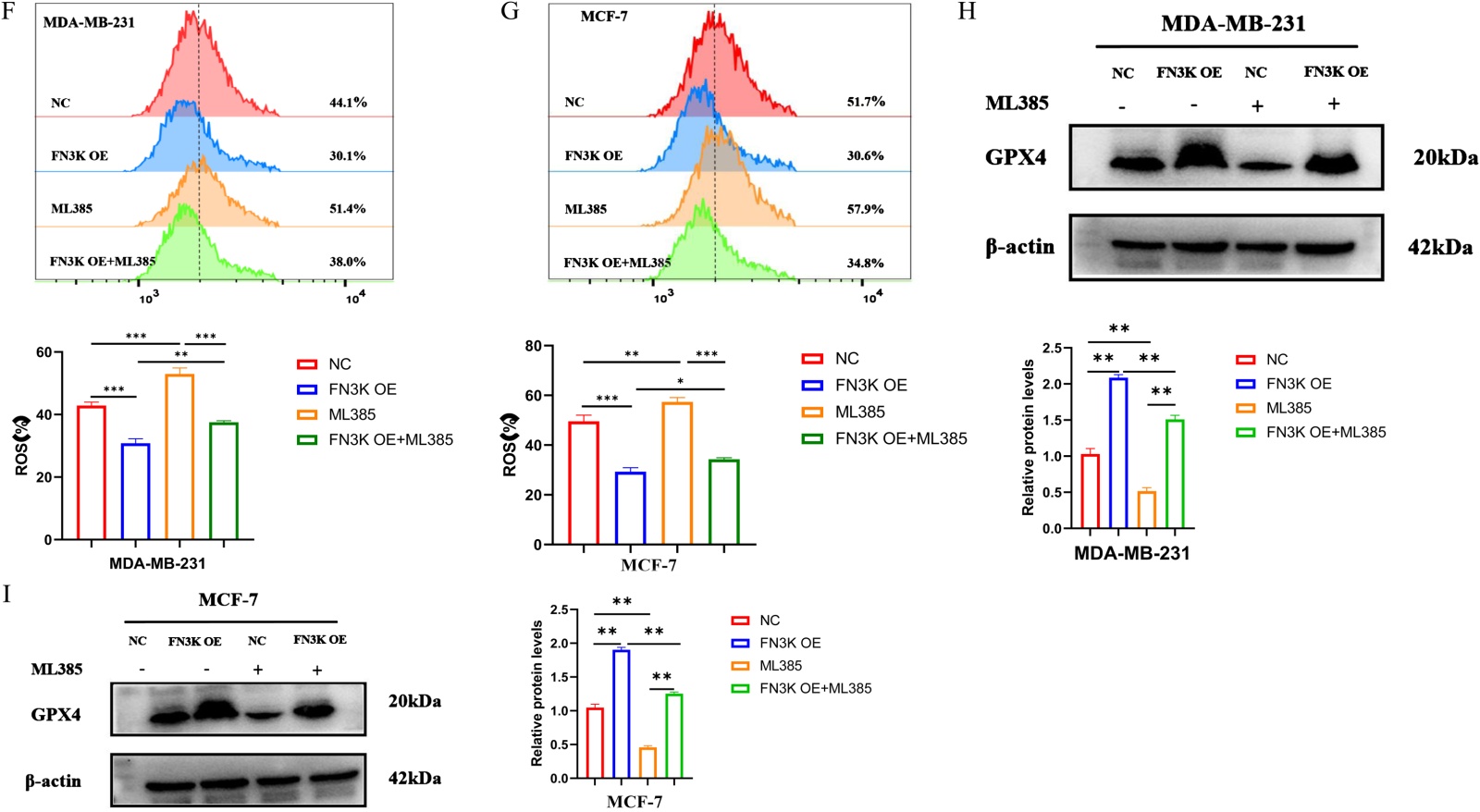
Western blot结果显示在MDA-MB-231和MCF-7细胞中,FN3K过表达处理后细胞的Nrf2和GPX4蛋白的表达显著增加(图4(A))。CCK-8细胞增殖实验结果显示,使用Nrf2抑制剂ML385可有效逆转因FN3K过表达所引发的细胞增殖活性上调效应(图4(B)图4(C))。Transwell实验结果表明,ML385可以有效逆转因FN3K过表达所诱导的细胞迁移、侵袭能力增强效应(图4(D)图4(E))。细胞流式结果显示,ML385可以有效逆转因FN3K表达上调引起的ROS生成抑制效应(图4(F)图4(G))。Western blot结果显示,ML385可有效逆转因FN3K过表达所引发的GPX4蛋白的表达增加(图4(H)图4(I))。

*P < 0.05 vs NC group, **P < 0.01 vs NC group, ***P < 0.001 vs NC group.

Figure 2. (A), (B) CCK8-8 Assay for cell proliferation and viability; (C), (D) Transwell migration and invasion assay. Scale bar: 100 μm

2. (A)、(B) CCK8-8实验检测细胞增殖活力;(C)、(D) Transwell实验检测细胞迁移、侵袭能力。比例尺:100微米

*P < 0.05 vs NC group, **P < 0.01 vs NC group, ***P < 0.001 vs NC group.

Figure 3. (A) Correlation between GPX4 and FN3K was analyzed via the GEPIA database; (B) GPX4 protein expression Was detected by Western blot; (C) ROS and FN3K correlation was analyzed via the GEPIA database; (D), (E) Intracellular ROS was quantified via flow cytometry

3. (A) GEPIA数据库分析GPX4与FN3K的相关性;(B) Western blot实验检测GPX4蛋白表达水平;(C) GEPIA数据库分析ROS与FN3K的相关性;(D)、(E) 流式细胞术实验检测ROS

*P < 0.05 vs NC group, **P < 0.01 vs NC group, ***P < 0.001 vs NC group.

Figure 4. (A) Nrf2 and GPX4 protein expression was detected by Western blot; (B), (C) CCK8-8 assay for cell proliferation and viability; (D), (E) Transwell migration and invasion assay. Scale bar: 100 μm; (F), (G) Intracellular ROS was quantified via flow cytometry; (H), (I) GPX4 protein expression was detected by Western blot

4. (A) Western blot实验检测Nrf2和GPX4蛋白表达水平;(B)、(C) CCK8-8实验检测细胞增殖活力;(D)、(E) Transwell实验检测细胞迁移、侵袭能力;(F)、(G) 流式细胞术实验检测ROS;(H)、(I) Western blot实验检测GPX4蛋白表达水平

4. 讨论

近年来,越来越多的诊断与治疗策略用于乳腺癌,但是乳腺治疗过程中的耐药问题仍是一个重大挑战,其严重影响了乳腺癌患者的生存质量。乳腺癌的发生发展涉及诸多因素,包括基因突变、信号通路失调、药物代谢、细胞异质性以及肿瘤微环境改变等各种因素[8]。因此,深入探究乳腺癌的发病机制,能为乳腺癌的诊断与治疗提供新靶点。本研究证实FN3K在乳腺癌组织中呈现高表达,并通过体内外功能实验揭示其能够显著促进乳腺癌细胞的增殖、迁移与侵袭能力。进一步的机制研究表明,FN3K可通过激活Nrf2信号通路上调下游关键抗氧化蛋白GPX4的表达,从而抑制细胞内ROS积累与铁死亡进程,最终促进乳腺癌的恶性进展。这些结果提示FN3K在乳腺癌发生发展中扮演重要角色,并为其作为潜在治疗靶点提供了实验依据。

FN3K基因序列位于人类1号和17号染色体上,是一种分子量为35kDa的蛋白质单体,其表达的酶可使糖基化蛋白上的果糖赖氨酸残基发生磷酸化反应,从而逆转非酶促糖基化进程[9]。在肾癌中FN3K可以促进肾癌细胞的增殖、侵袭和转移,低表达的FN3K可以增强阿米洛利与舒尼替尼联用抗肾细胞癌的协活性[10]。有研究表明奥沙利铂是FN3K的抑制剂,其可以下调乳腺癌细胞系中FN3K的表达,同时抑制乳腺癌细胞的迁移、集落形成[11] [12]。但在乳腺癌中FN3K作用的具体机制尚不明确。重要的是,在肝癌和肺癌中FN3K的表达缺失会增加Nrf2的糖基化水平,并削弱其拮抗活性氧(ROS)应激的功能[7]。NRF2作为细胞抗氧化反应的总开关,其上游调控机制复杂多样,可能通过去糖化修饰从而介导其对细胞死亡的调控。本研究发现在乳腺癌细胞中FN3K高表达并促进了乳腺癌细胞的恶性生物学能力,我们的发现同样为理解肿瘤中Nrf2通路的异常激活提供了新视角。

铁死亡的主要防御系统包括GPX4抗氧化系统、铁死亡抑制蛋白1/泛醇系统、二氢乳清酸脱氢酶/泛醇系统等。其中GPX4是抗氧化系统的核心调节因子[13]。铁死亡与乳腺癌密切相关,GPX4更扮演着重要作用。研究发现,RelB可以上调GPX4表达,进而抑制铁死亡进程,在乳腺癌中导致他莫昔芬耐药[14]。也有研究表明,脂肪酸合成酶(FASN)可以通过泛素特异性蛋白酶5 (USP5)稳定GPX4蛋白,进而抑制乳腺癌细胞铁死亡[15]。因此,铁死亡是乳腺癌治疗的靶点。GPX4作为铁死亡的关键负调控因子,其表达受NRF2直接调控。FN3K-Nrf2-GPX4轴构成了一个完整的抗氧化防御链条,使乳腺癌细胞能够有效清除脂质过氧化物,逃避铁死亡。这提示靶向FN3K可能打破癌细胞的这种防御,特别是与诱导铁死亡的疗法(如放疗、部分化疗)联用,有望成为克服乳腺癌治疗耐药的新策略。

综上所述,FN3K通过上调Nrf2的表达,进而激活下游GPX4的表达,而GPX4作为铁死亡通路的核心调控分子,其表达升高可显著抑制乳腺癌细胞的铁死亡进程,最终促进乳腺癌细胞的恶性生物学行为。这些发现不仅阐明了FN3K在乳腺癌进展中的重要作用,也为针对FN3K/Nrf2/GPX4轴开发新的治疗策略提供了潜在靶点。

NOTES

*通讯作者。

参考文献

[1] Bray, F., Laversanne, M., Sung, H., Ferlay, J., Siegel, R.L., Soerjomataram, I., et al. (2024) Global Cancer Statistics 2022: GLOBOCAN Estimates of Incidence and Mortality Worldwide for 36 Cancers in 185 Countries. CA: A Cancer Journal for Clinicians, 74, 229-263. [Google Scholar] [CrossRef] [PubMed]
[2] Sarhangi, N., Hajjari, S., Heydari, S.F., Ganjizadeh, M., Rouhollah, F. and Hasanzad, M. (2022) Breast Cancer in the Era of Precision Medicine. Molecular Biology Reports, 49, 10023-10037. [Google Scholar] [CrossRef] [PubMed]
[3] Dixon, S.J. and Olzmann, J.A. (2024) The Cell Biology of Ferroptosis. Nature Reviews Molecular Cell Biology, 25, 424-442. [Google Scholar] [CrossRef] [PubMed]
[4] Yang, J., Zhou, Y., Xie, S., Wang, J., Li, Z., Chen, L., et al. (2021) Metformin Induces Ferroptosis by Inhibiting UFMylation of SLC7A11 in Breast Cancer. Journal of Experimental & Clinical Cancer Research, 40, Article No. 206. [Google Scholar] [CrossRef] [PubMed]
[5] Jing, Z., Huang, W., Mei, J., Bhushan, S., Wu, X., Yan, C., et al. (2025) Advances in Novel Cell Death Mechanisms in Breast Cancer: Intersecting Perspectives on Ferroptosis, Cuproptosis, Disulfidptosis, and Pyroptosis. Molecular Cancer, 24, Article No. 224. [Google Scholar] [CrossRef] [PubMed]
[6] Garg, A., On, K.F., Xiao, Y., Elkayam, E., Cifani, P., David, Y., et al. (2025) The Molecular Basis of Human FN3K Mediated Phosphorylation of Glycated Substrates. Nature Communications, 16, Article No. 941. [Google Scholar] [CrossRef] [PubMed]
[7] Sanghvi, V.R., Leibold, J., Mina, M., Mohan, P., Berishaj, M., Li, Z., et al. (2019) The Oncogenic Action of NRF2 Depends on De-Glycation by Fructosamine-3-Kinase. Cell, 178, 807-819.e21. [Google Scholar] [CrossRef] [PubMed]
[8] Wu, G.Y., Xiao, M.Z., Hao, W.C., et al. (2025) Drug Resistance in Breast Cancer: Mechanisms and Strategies for Management. Drug Resistance Updates: Reviews and Commentaries in Antimicrobial and Anticancer Chemotherapy. Drug Resistance Updates, 83, Article 101288. [Google Scholar] [CrossRef] [PubMed]
[9] Szwegold, B.S., Howell, S. and Beisswenger, P.J. (2001) Human Fructosamine-3-Kinase: Purification, Sequencing, Substrate Specificity, and Evidence of Activity in Vivo. Diabetes, 50, 2139-2147. [Google Scholar] [CrossRef] [PubMed]
[10] Bai, Y., You, Y., Chen, D., Chen, Y., Yin, Z., Liao, S., et al. (2024) Amiloride Reduces Fructosamine-3-Kinase Expression to Restore Sunitinib Sensitivity in Renal Cell Carcinoma. iScience, 27, Article 109997. [Google Scholar] [CrossRef] [PubMed]
[11] Beeraka, N.M., Zhang, J., Zhao, D., et al. (2023) Combinatorial Implications of Nrf2 Inhibitors with FN3K Inhibitor: In Vitro Breast Cancer Study. Current Pharmaceutical Design, 29, 2408-2425. [Google Scholar] [CrossRef] [PubMed]
[12] Beeraka, N.M., Zhang, J., Mandal, S., et al. (2023) Screening Fructosamine-3-Kinase (FN3K) Inhibitors, a Deglycating Enzyme of Oncogenic Nrf2: Human FN3K Homology Modelling, Docking and Molecular Dynamics Simulations. PLOS ONE, 18, e0283705. [Google Scholar] [CrossRef] [PubMed]
[13] Zhou, Q., Meng, Y., Li, D., Yao, L., Le, J., Liu, Y., et al. (2024) Ferroptosis in Cancer: From Molecular Mechanisms to Therapeutic Strategies. Signal Transduction and Targeted Therapy, 9, Article No. 55. [Google Scholar] [CrossRef] [PubMed]
[14] Xu, Z., Wang, X., Sun, W., Xu, F., Kou, H., Hu, W., et al. (2023) RelB-Activated GPX4 Inhibits Ferroptosis and Confers Tamoxifen Resistance in Breast Cancer. Redox Biology, 68, Article 102952. [Google Scholar] [CrossRef] [PubMed]
[15] Qian, Z., Jiang, Y., Cai, Y., Gao, E., Wang, C., Dong, J., et al. (2025) FASN Inhibits Ferroptosis in Breast Cancer via USP5 Palmitoylation-Dependent Regulation of GPX4 Deubiquitination. Journal of Experimental & Clinical Cancer Research, 44, Article No. 289. [Google Scholar] [CrossRef