空地异构机器人协同系统的技术架构与实现路径:面向低空经济驱动的智慧城市治理
Technical Architecture and Implementation Path of Air-Ground Heterogeneous Robot Collaboration Systems: Towards Smart City Governance Driven by the Low-Altitude Economy
DOI: 10.12677/airr.2026.152042, PDF, HTML, XML,   
作者: 刘华颖:广州市低空经济与航空航天产业发展办公室,广东 广州;广州市海珠区市场监督管理局
关键词: 人机协同异构机器人空地协同低空经济智慧城市Human-Robot Collaboration Heterogeneous Robots Air-Ground Collaboration Low-Altitude Economy Smart City
摘要: 低空经济的高速发展催生了城市治理能力现代化的新技术手段,无人机、地面机器人等新一代智能体因能够满足城市公共安全、交通疏导、应急处置等复杂场景下展现出其独特的优势。但单类别的机器人因其物理形态和功能特点而难以单独完成智慧城市治理所需要完成的多元化任务。基于此,本文提出了面向智慧城市治理的空地异构机器人协同系统的理念,将空中单元、地面单元结合在一起,通过空中单元、地面单元间智能协同与能力互补,搭建一种日常运营、应急响应可灵活切换的弹性作业体系,并通过分章节分别对系统的整体框架、核心实现方式以及关键技术等内容进行介绍分析,结合典型案例说明该系统应用于实际城市的可行性。本文为使用精细化、智能化的手段来进行城市治理提供一种可落地执行的技术方案。
Abstract: The rapid development of the low-altitude economy has given rise to new technological means for modernizing urban governance capabilities. Next-generation intelligent agents such as drones and ground robots demonstrate unique advantages in meeting the demands of complex scenarios like urban public safety, traffic management, and emergency response. However, single-category robots struggle to independently fulfill the diverse tasks required for smart city governance due to their physical form and functional limitations. Therefore, this paper proposes the concept of an air-ground heterogeneous robot collaboration system for smart city governance. By integrating aerial and ground units, it establishes a flexible operational system capable of seamless switching between daily operations and emergency responses through intelligent collaboration and complementary capabilities between the units. The paper introduces and analyzes the system’s overall framework, core implementation methods, and key technologies in separate sections, and demonstrates its feasibility for real-world urban applications through typical case studies. This paper provides a practical technical solution for urban governance that employs refined and intelligent means.
文章引用:刘华颖. 空地异构机器人协同系统的技术架构与实现路径:面向低空经济驱动的智慧城市治理[J]. 人工智能与机器人研究, 2026, 15(2): 429-444. https://doi.org/10.12677/airr.2026.152042

1. 引言

低空经济(low-altitude economy)是以真高1000米(含)以下、部分地区可延伸至3000米高度范围的空域为核心,开展的各类开发、利用和保护低空空域的产业活动,以及相关活动的总和。涉及低空飞行、航空旅游、科研教育等行业,产品包括无人机、直升机、eVTOL (电动垂直起降飞行器)等[1]。近年来,随着技术的不断进步和政策的逐步放开,中国低空经济规模已从2023年的5059.5亿元增长至2024年的6702.5亿元,发展速度飞快、潜力巨大[1]。在国家政策层面,低空经济已被列为新质生产力的重要组成部分和战略性新兴产业之一。2021年,《国家综合立体交通网规划纲要》首次将“低空经济”概念写入国家规划[2];2024年1月1日《无人驾驶航空器飞行管理暂行条例》正式实施[3],标志着我国无人机产业进入“有法可依”的规范化发展的新阶段。在中央的部署下,各地政府纷纷出台支持政策扶持低空经济发展。

低空经济并非传统通用航空的简单延伸,而是依托于新质生产力产生的新型综合性的经济形态,具有创新驱动性、空间依赖性、跨界融合性与辐射带动性等特征[4],是无人驾驶飞行器、低空智联网等新技术引领的研发制造、运营服务和飞行保障等环节的全链条产业发展[4],规模化渗透于货运物流、载人出行、文旅活动、生产作业及公共服务等五大领域[5]。当前的智慧城市在治理上面临越来越复杂的挑战。传统治理以地面为主,在立体化信息感知方面、突发的应急事件上无法作出及时反应、在跨部门和跨层级之间协同的方式较为单一,难免出现信息真空、决策效率低下、处置方式过于单一等问题[6]

低空技术的发展正好可以解决上述的诸多问题。具体而言,在交通管理中利用无人机检测交通拥堵、配合快处交通事故、辅助信号控制;在公共安全及应急响应时,无人机用于空中巡逻、灾情评估、搜救等工作;对基础设施运行维护方面可以实现对高压线、桥涵等非接触化精细化巡检[7]。通过引入不同种类、功能互补的空地异构机器人(如空中无人机、地面四足机器人等)形成的综合应用协同系统,以期实现异构机器人在全域治理时空的精准协同,达到增效减负的目的,进一步提高智慧城市的建设程度。本文正是基于以上思路而提出的一种对空地异构机器人协同系统的探索实践、研究和思考。

2. 相关研究进展

以空中机器人为载体的低空经济具备降本提效、替代人力等诸多优点,但受限于其自身的物理特性,单一空中平台往往难以独立完成城市中复杂的治理体系任务,具体表现在:电池能量密度较低,航时较短,有效载荷有限,无法负担远距离、大重量运输任务[8];对强风、雨雪等恶劣气候较为敏感,环境适应性弱[9];传感器易受干扰,安全风险高[9];适用于飞行状态下的动态实时避障、精准导航有待提高[9];其任务范围主要限定在空中观测、实施空中的轻量级作业等方面,存在重物运输能力薄弱的问题等[8]

研究表明,空中机器人与地面机器人在续航能力、载荷规模、环境视野与地形机动性上,两者天然互补[10],对其组合协同的工作模式进行系统性设计,通过异构协同系统进行协同作业,更能发挥其在不同的场景下发挥各自的优势,可以很好地弥补单体的局限性,甚至突破单体的边界,实现“1 + 1 > 2”的群体效应。相比于同构系统而言,良好设计的异构机器人系统的群体效用更高,任务鲁棒性更好,整体能耗更低,系统性能确定性更强[8]。异构协同在低空经济的应用场景中有着很大的优势:例如,“最后一公里由无人机完成空投,最后一百米由地面机器人接力送达用户”形成两种设备的最佳组合[11];“空中广域侦察预警、地面抵近处置取证”则构成了空地立体化协同防护网[12]

针对智慧城市治理中涉及多维的、实时变化的任务场景,单个类型的机器人力不从心。建立空地异构机器人协同系统,融合不同种类的技术模块以及不同的物理载体,利用不同的优势弥补彼此的短板,在其中实现各种技术和各类机器人的智能化协同合作,是突破当前的技术瓶颈,打造出灵活性更高、鲁棒性更强且更为智能的低空运行生态圈的重要手段[8] [10]。这就是一种适应复杂环境场景的技术措施,更是一个充分发挥低空经济价值、促进城市治理模式升级的着力点。

面对这一系列难题,本文提出一种空地异构机器人协同系统的解决方案。运用协调方式整合空中机器人(如多旋翼无人机、复合翼无人机)与地面机器人(如机器狗、轮式/履带式巡检机器人)的优势资源,将两者互相补充的各方面优势汇集为多维、多层的能力组成的智能协同作业群,最终可实现由点及面的协同方式,并形成立体化的信息实时交互、控制流信息反馈闭环通道,发挥不同机器人集群的优势作用,完成“发现–决策–处置”的全流程作业能力协同。

3. 系统总体架构与设计

3.1. 系统设计原则

低空经济网的发展,对异构机器人协同系统的智能决策、高精度协同、弹性调度提出了明确要求[13]。为确保本协同系统能够满足上述核心需求,本文提出弹性快速响应、自主容错恢复、人机协同决策以及平滑持续演进四项设计原则(如表1所示)。

Table 1. Detailed comparison of design principles

1. 设计原则详解对照表

设计原则

核心要义

保障目标

关键技术手段

弹性快速响应

常态任务与突发应急任务的

平滑切换

确保系统在时限内完成常规→应急状态转换,并调配资源应对紧急情况[13]

弹性资源调度机制

快速部署能力

状态转换控制算法

自主容错恢复

节点故障或通信中断时的

持续运行与自愈能力

在异常情况下保持最小规模作业的

连续运转,实现系统自我修复[14]

分布式协同机制

智能合约算法

协同聚类技术

故障发现与任务重组

人机协同决策

人工智能与人类指挥员的

优势互补与协同控制

构建清晰的“人在回路”决策闭环[15],确保任务可控、可信,

指挥人员具有最终决策权[16]

AI动态感知与推理

方案生成与推演

人工边界设定与紧急干预

平滑持续演进

系统各组成部分的独立迭代

与无缝升级

实现不停机更新、平滑部署,保障系统长期可持续演进[8] [17]

全栈模块化设计

松耦合标准化接口

容器化封装

蓝绿部署技术

3.2. 基于“云–边–端”协同的总体架构

为实现异构机器人的高效协同和智能管控,本系统采用逻辑层面分层解耦的思想,建立由云端智能层(云)、边缘协同层(边)、终端(机器人)执行层(端) (“云–边–端”)组成的协同架构[18],各层级间分工明确、权责清晰、连接紧密,通过标准化接口互联成一个有机整体(如图1所示)。

Figure 1. Diagram of “cloud-edge-end” architecture

1. “云–边–端”架构示意图

云端智能层是系统的“大脑”,负责进行全局性的宏观管控、长时间非实时的决策功能[18],主要功能是汇集所有域的信息资源、运维系统级高保真的数字孪生模型为仿真推演、数字应急方案预演、从全局角度进行跨区域、长周期的任务序列规划和资源优化调度、负责复杂的人工智能模型离线训练和离线迭代更新等,并为指挥员提供统一的全局监控和指挥决策平台,是系统长期学习演进和战略决策的核心。

边缘协同层作为“区域神经中枢”,一般部署于靠近任务现场的任务侧固定或移动计算节点(如指挥车) [18],实现对整个作业区域进行实时感知、智能推理及协同控制[18],负责将云端下发的高层指令解构,拆分为一系列由机器人进行具体作业的子任务序列,同时在协调多个机器人单元的基础上实现各自的最优路径规划和行为协同。终端机器人在任务区域内采集到的信息,包括摄像机采集的图像流,LiDAR采样的点云信息等,在上传到边缘协同层后进行采集和融合,生成或修正局部态势感知图,并由其运行部署轻量化AI模型完成目标识别和异常检测等功能,依靠边缘端数据流对任务区域的数据流形成完整的、实时的“感知–决策–控制”闭合回路,在短时的任务区域内,保证端侧系统的整体性能和低延时需求。边缘层还具备一定程度上独立于云端运行的能力,能够在两者通信链路断裂的状态下,维持一定比例的自主运行能力。

终端(机器人)执行层作为前端的“耳目”(感知)和“手脚”(执行),由形态各异、功能不一的空中机器人(如固定翼无人机、多旋翼无人机、无人直升机等)、地面机器人(如轮式机器人、履带式机器人、四足机器人等)等智能体构成。该层负责在物理环境中直接执行作业命令[18],各种机器人具备环境感知、自主避障等反应能力,在接收到来自边缘层的精确指令后实时上传采集到的原始感知数据并执行具体的、精细化的动作。该层的设计目的是在统一调度下保持终端机器人的自主性,在保证所有机器人听从整体安排的前提下保持其在复杂多变的环境中灵活性以应对突发情况,确保在复杂动态环境中能够可靠地完成任务。

3.3. 数据流动和控制机制、系统能力及接口

本系统总体遵循“控制指令下行、感知数据上行、实时决策闭环于边缘[19]”的准则对数据流动和控制机制进行设计(如图2所示)。

控制指令是自上而下传送至控制对象的下行信息流。下行指令流采用分布式调度系统层的分层任务分解的方式[19],任务指令来自云端的战略计划,以宏观目标或任务序列的方式向下传播。指令下达至边缘协同层后,被分解成契合具体机器人能力和当前时域的环境状态的可执行子任务和协同方案,并最后精准地传递给对应执行单位的终端机器人,由机器人完成物理世界的工作,实现各环节协调工作的统一性。

感知识别数据的上行流动,是从物理世界汇集、提取成数字世界的过程:遍布现场的机器人作为系统的“神经末梢”,将多模态(如视觉、激光点云、位置等)原始信息数据实时传送至对应的边缘协同层,边缘层对收到的多源数据流进行融合、滤波及特征提取,并把海量原始的信息抽丝剥茧成结构化的态势感知摘要、事件报告等[19]。经过凝练后的关键信息将与其他边缘数据一起上行同步至云端智能层,用于更新本地区域的全局数字孪生、辅助开展本地区域长期的趋势性分析、并驱动本地区的相关模型更新迭代,进而从底层提升整个体系的知识聚合力。

边缘层的实时决策闭环是本架构实现低延迟响应与智能协同的关键。边缘协同层并非单纯的进行数据中转站,同时也是具备局部智能可以进行自主判断的决策中心[19],基于实时汇总上来的感知信息,在毫秒到秒级的时间内做出局部态势判断、策略制定以及控制调优,并直接对现场的机器人下达指令进行控制,形成无需经过云端指挥即可在边缘侧自行运转的“感知–决策–控制”局部快速闭环,并努力去实现在资源有限边缘侧结合边缘侧端通过终端的实时信息以及云端的知识库进行边端融合,进而提供高质量、自适应的实时决策[20]。同时,经边缘端汇总后的信息上传至云端,云端结合全局感知和全局决策更新优化应急方案并更新知识库,形成全局智能与局部智能的良性协同。

从外部视角来看,本系统作为一个有机整体,其主要呈现以下四方面核心能力:实现立体监控与统一态势的广域协同感知能力、生成方案并调度多模态作业的协同规划与智能任务调度能力、空地机器人功能互补的多模式协同作业能力、部分节点失效或通信异常等情况下的自主降级持续服务能力。本系统通过标准化的数据接口和任务接口,以服务的形式为外部系统提供能力调用,所有外部接口必须经过严格的认证授权访问,并可以完成对数据访问、操作指令的完整审计。

Figure 2. Diagram of “cloud-edge-end” interaction and data flow

2. “云–边–端”交互与数据流示意图

4. 核心实现机制与关键技术

4.1. 弹性系统构建与自主容错恢复机制

本系统采用云原生架构范式,以模块化微服务架构为核心[21],在保证弹性调度能力、可扩展性及运行时安全可靠的同时,使各功能组件具备独立开发、部署与扩展的能力并通过容器化封装服务实现标准化交付与高效运维,最后基于安全加固基础镜像构建容器镜像且遵循最小权限原则进行权限控制从而增强部署单元安全性[22]。在运行时,系统依托服务网格(Service Mesh)技术来管理复杂的服务间通信[23],在微服务周边注入轻量级网络代理去实现服务间的服务发现、负载均衡、熔断等通信逻辑,并把它们从业务逻辑中剥离出去进行统一管控[23],从而达到简化分布式调用链的治理复杂度并提升了系统的可观测性与韧性的目的。

Figure 3. Diagram of autonomous fault-tolerant mode switching

3. 自主容错工作模式切换示意图

上述微服务与容器化构架为保证本系统的长期演进提供了支撑。依据持续交付/持续部署(CI/CD)思想[24],本系统建立了相关的演进部署的自动化代码交付流水线[25],代码通过自动化检测验证后以蓝绿部署等方式将迭代更新后的程序安全平稳推送到生产环境中,可在不影响在线服务的前提下实现软件组件、算法模型的安全、无缝更新与升级,保证在系统的快速迭代中做到可靠、稳定。

为使系统在部分节点出现故障或通信受阻的情况下仍具备持续服务能力,必须建立自主容错恢复的机制(如图3所示)。本系统引进了智能运维(AIOps)的思想,基于分布式智能监控,在实现对机器人工作过程中各种健康状态和指标数据进行实时采集的同时,还可以对机器人的相关的潜在故障进行提前预警[24]。若“端–边”或“边–云”的通信链路中断,此时根据系统的分层架构让整个系统自动降级运转,然后边缘结点根据自身的缓存来做各种智能的决策,而现场的机器人则可以根据自组网的方式来实现人与人、人机协同,保证最基本的作业不中断。

故障发生后的动态恢复能力(即系统的“重构”能力)是实现自主容错的核心。如一台关键无人机故障后,边缘协同层会将同区域其他的任务单元紧急调动,以最少的资源消耗获取最大幅度地对系统工作状态或功能进行调节,在一定时间和范围内的调整为最优的结果[14]。另外,在多机器人编队时,系统可以针对不同情况来进行各种细微的调整,包括队形、角色分配的变化等,保持协同组织的适应性。在整个恢复过程中,遵循着清楚明确的“人在回路”的决策结构,局部故障由对应边缘节点进行处置;当故障涉及全局或复杂异常时,则经报警机制后请求人工参与处置。在软件层面,采用微服务与容器化的方式构建,在某个服务实例发生故障时,利用编排平台能够对其实现自动重启或是流量迁出恢复。

此外,异构硬件的互补设计有助于提高本系统的弹性及容错性。空地机器人上所载的异种传感器(如无人机的广角视觉、地面机器人的激光雷达)构成了感知能力的冗余,协同层在某感知模块失效或环境不利条件下某类感知受限的情况下能主动合理地利用异构单元进行补偿感知以保证态势感知的连续性。例如,在浓雾天气导致无人机视觉识别效能大幅下降时,可增强调度地面机器人使用其不受天气影响的激光雷达与近距离热成像传感器对关键区域进行补充性扫描与定位。

4.2. 异构机器人统一接入与集成框架

本系统为异构机器人提供统一接入和协同管控的方法,以自主可控机器人操作系统为基础构建了一个分层集成框架,采用了异构多机器人领域通用的分层架构思想[8],实现软硬件解耦,具有良好的扩展性和易维护性。

该框架以统一硬件抽象层(Hardware Abstraction Layer, HAL)为基础。参考了物联网、机器人中间件的设计思想[26],对控制指令集、状态反馈接口和数据交换格式等进行统一定义,可以有效地屏蔽各种不同构造的机器人的驱动、传感器以及通信协议方面的低层次异构性[26],从而使任务规划、人机交互等上层应用调用各个机器人所需的功能时无需考虑机器人构造上的不同,在保证任务规划可靠性的前提下,实现机器人系统的“即插即用”快速接入和部署[8] (如图4所示)。

为保证系统的安全性和提高运维效率,平台使用容器化驱动和安全接入代理相结合的方式。每个特定型号机器人的驱动程序以独立的轻量级容器的形式运行于机器人本体或邻近的边缘计算节点上,实现运行环境的隔离与标准化管理,保证每个机器人的运行环境相对是独立且标准的,且每台机器人均有单独的安全接入代理,以代理为机器人与整个系统的核心部分之间的安全网关,使用国密算法完成了双向身份认证以及通信链路的加密,严格限定机器人对系统资源(如地图数据、其他机器人状态)的访问权限以确保接入过程的安全可控[27]

此外,本框架把动态注册、资源发现两者自然、合理地结合起来,采用了分布式服务发现及物联网设备管理架构[26]:机器人启动以后,其安全接入代理端主动向边缘层服务注册中心上报自身唯一的身份标识、实时能力集(所载载荷及所用传感器类型)以及当前状态(位置、电量),经边缘层严格校验无误之后即被正式加入全局统一的动态资源池加以维护。机器人发生故障、移出作业区域或者任务结束下线时,任务调度器便及时将其移出资源池,同时根据新情况获取真实的资源信息并做相应的任务重分配。

Figure 4. Diagram of unified robot access and integration framework

4. 机器人统一接入与集成框架示意图

4.3. 智能协同决策与任务分配机制

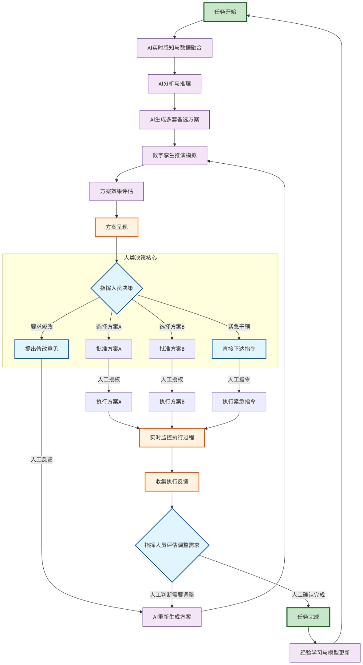
本系统在“云–边–端”整体系统架构基础上[18],建立协同的智能决策及动态任务分配方法[28],采用“人在回路”(Human-in-the-Loop)混合智能协同决策架构[15] (如图5所示),构建适用于任务和环境变化等复杂情况的机器人集群作业平台。即:通过人、机双方共同工作的方式,在AI根据信息计算出多套可供选择的决策方案后,再经过指挥人员的综合考虑评估,其后对下派执行任务指令进行发放,并时刻追踪反馈任务指令执行的效果,如果存在新的问题,则进行循环优化[15]。在保证智能决策科学性及系统自适应优化能力的前提下,利用数字孪生技术实现对系统工作的实时监测及交互,使人在回路中具有最终决定权,避免了事故的发生,提高了系统的安全性与可靠性[16]

从规划角度来看,系统使用分层协同任务规划的方法。云端完成的是全时间段长时序的任务序列及相关的资源配置;边缘层根据云端的指令完成本区域范围内的机器人多机细粒度化路径协同方案、局部方案的生成和部署;终端机器人层则专注于自己任务过程中的局部实时避障、轨迹跟踪以及具体任务操作的实施[29]

在资源调配方面,使用了动态任务分配与调度方式。一方面引入基于市场竞拍的分布式分配方式[30],在边缘层发布任务后,各个机器人根据自己的状态、能力自主“投标”,在线收集完成后由分配中心从中选出综合评分最高的作为最终完成者,降低中心节点的工作量;另一方面系统运用了多智能体强化学习进行自适应调度[30],通过仿真实验,可以促使本系统学到如何分配任务才能让整个任务完成得最好,并且在真正部署时会根据即时情况作出相应的调整,大幅度地增强了系统的鲁棒性以及调度效率。

Figure 5. Schematic diagram of human-in-the-loop decision-making process

5. 人在回路决策流程示意图

空中与地面机器人因物理特性差异而构成的能力互补是本系统实现高效协同的物理基础[8],速度快、视野广、续航短、负载低的空中单元与速度慢、视野窄、续航长、负载高的地面机器人的特点正好互补[10] [31]。本系统通过智能决策引擎进行动态任务规划与分配使这两类优势深度融合形成了两种典型协同范式(如图6所示):

Figure 6. Schematic diagram of air-ground synergistic complementary mechanism

6. 空地协同互补机制示意图

“空中侦察–地面处置”范式是以无人机作为“空中哨兵”对目标区域作快速广域侦察,由边缘节点实时、可靠地识别火灾初燃点、交通拥堵源等异常情况,由此自然、及时地生成带有精确地理坐标及态势标签的“导航先验信息包”,再将该信息包传送给最适宜的地面机器人,让其穿行于复杂地面环境去直接抵达目标点开展抵近核查、物资投送或现场作业,很好地把无人机的全局“发现能力”与地面机器人的局部“执行能力”结合起来。

“地面支撑–空中延伸”范式则是以搭载充电模块的机器人或专用车辆的地面移动平台作为无人机的“移动补给站”和“通信中继节点”[10]。在长时巡检任务中,可通过规划无人机与地面补给站的动态会合点实现自动充电进而扩展无人机编队的整体作业航时与范围[31],或是在复杂电磁环境或遮挡区域中,指挥地面机器人采取升高中继天线、加大信号功率等措施保障无人机集群与控制中心的通信链路畅通。

上述互补机制已自然、妥帖地嵌入到“人在回路”的决策流程中,大语言模型(LLM)介入决策过程以后,其角色也自然而然地从“指令翻译器”演变为“认知协同器”[13]。任务规划器先把高层目标分解为若干原子操作,在“AI生成多策略方案”阶段通过LLM能把复杂任务合理地拆分为有逻辑顺序性、逻辑相关性的大量简单指令[32],然后根据当时的环境状态及资源池信息,把“侦察”、“运输”、“详查”诸种子任务按前面论述的范式动态、合理地分配给性能最优的异构单元,最后用协同控制算法求取具体的协同运动路径及行为序列,真正实现“1 + 1 > 2”的系统效应[31]。具体而言,“排查工业园区东南角异常排放并评价风险”的任务被LLM转化为“查找原因、找出排放口、甄别排放物、采集样本、比对是否达标、撰写报告”诸种明确步骤,并据此完成初步风险评价。LLM还支持多轮次自然语言交互[32],指挥人员可以用“为何仅安排无人机A?”这样的问题主动追问并取得LLM的回答和解释,也因而大大提高了系统对开放性任务的理解能力及决策过程的透明度[32] [33],系统由此在人机融合的过程中建立起真正精细、智慧的人机协同关系。

在应急快速反应方面,对于各种类型的预案(如火情应急,事故应急,活动安保等)都配备数字化预案库,当发生了突发事件时,系统可以自动识别类型的预案并完成匹配,进入“自动化执行与人工干预协同”的模式,在符合自动化执行时,可自动调派距离最近的机器人,并通知相关单位前往进行处置,同时给指挥人员报送融合态势下的处置方案,指挥人员决定是否作出调整或直接使用。通过这一套机制可以大大减少从事件开始到第一批人员到达的时间,有效地提高处置效率。

4.4. 全方位安全防护与可信计算体系

安全是每个信息化系统必需的核心问题,特别是本系统运行于城市复杂环境下,需要全方位立体化的纵深防御体系来保障整个系统从物理硬件层面上、到软件、再到通信以及数据的安全。通过引入可信平台模块(TPM)或国产密码芯片,从硬件启动开始进行安全校验,后续的系统启动、引导程序、加载服务等均需进行安全核验,形成完整的安全可信链,确保底层硬件和固件的完整性[34]

从通信安全角度来看,本系统从网络架构、协议和密码算法三个维度来展开。网络架构上,采用“端–边–云”的三级隔离,终端到边缘,优先采用5G专网或者自适应自组网,边缘和云层之间需要通过VPN或者专用链路进行链接;跨节点之间的通信、尤其是机器人本体和控制系统的命令、数据流,必须走加密隧道才能传送;由于机器人操作系统的原有安全级别较低,在通信的过程中,必须增加数字证书的双向身份验证功能,保证非法节点无法接入控制机器人,也能有效防止非法机器人接入[27]

从数据安全及隐私保护看,系统对数据实施基于敏感程度的数据全生命周期的安全管理。所有采集、产生的敏感数据(包括环境地图、任务日志、身份信息等)存储到数据库的时候都进行了加密,密钥由硬件安全模块(HSM)或集中式密钥管理平台统一切割、保存与下发,确保密钥本身的安全[34]。所有的数据都通过指定的接口输入输出或增删改查,严格按照最小化收集、目的限定的原则,采用基于角色权限的数据访问控制方法以及不可篡改的创建、读取、修改、删除的日志的进行详细审计[34]

5. 典型应用场景与效能指标

5.1. 应用场景效能对比分析

低空经济与智能机器人的结合正在改变城市的传统管理方式,并在城市管理的关键几个领域实现了从“人海战术、固定监控”到“立体感知、智能协同”的过程。

以2021年河南省郑州市特大暴雨灾害为例,在引入无人机后,多架次携带高清和热成像装置的无人机在24小时内完成了初步评估,并精准定位了受困者具体位置。在巩义市米河镇中使用无人机向累计被困群众投送了超过100公斤的救援物资,将救援任务的时间从原来的传统模式的4小时左右缩减至2小时之内完成,效率提高了100% [35]

连云港市公安局在保障“全球公共安全合作论坛(连云港) 2023年大会”时,通过“无人机 + AR增强现实技术”组成的“空中有无人机巡逻、高点有AR球机掌控、低点有视频监控细节”的“三位一体”防护网,组建起“一图指挥”作战方式,有效地提升了情报的直观度和指挥调度效率[12]。在交通指挥方面,深圳交警利用无人机对10多条主干道进行高空的流量的检测,并结合实时数据来对信号灯进行管控,使试点区域的高峰期时段平均拥堵时间减少约12% [35]。在交通事故处置方面,传统的接警勘查需时40分钟以上,杭州交警使用无人机可以在发生事故以后仅仅10分钟就能抵达事故现场完成取证以及建模工作,配合指挥中心实现30分钟以内作出研判并疏导交通,使二次事故率降低20%,事故现场处理的时间减少约25% [35]

在关键基础设施智能巡检方面,传统的电力、能源设施巡检依靠人工爬山、步行巡查,需多人花费数天巡检一座大型变电站,巡检效率极低且存在高空作业的安全风险以及漏检的情况。使用机器人巡检以后,效率大大提高,在变电站场景中,一台智能巡检机器人可以独立完成一台站全部巡检工作,用时约70分钟即可完成以往多个人花费几小时巡检的情况[36]。无人机巡检可以快速高效开展,在对线路路径规划的效率上提高了65%,在整体架设上的成本降低了近5% [36]。无人机还能到达人员难以抵达的区域进行全面覆盖排查,在减少死角的同时保障了人员安全。

根据上述场景实践和数据对比,机器人有智能化、视角广、效率高且保证人员安全的优势,各个层面的表现都可以很好地弥补传统治理方式上的不足,在工作的响应速度、工作效率、安全系数及覆盖面等方面都有着显著的提高。

5.2. 效能评估指标

为量化评估本系统架构的性能,建立了一套多维效能指标体系(如表2所示),主要包括任务效能、系统性能、人机协同与韧性、安全与可靠性四个维度,用以衡量系统完成目标的直接能力、评估系统的实时性、可靠性与鲁棒性,以及系统在复杂人机交互环境下的可用性与安全性。这些指标为后续系统开发、算法优化(如协同规划求解时间的优化)与部署验证提供了明确的度量基准。

Table 2. Performance evaluation metrics

2. 效能评估指标

指标类别

指标名称

指标说明

任务效能指标

任务成功率

成功完成的任务数占总任务数的比例,反映系统完成任务的能力。

平均任务完成时间

从任务开始到完成所需的平均时间,反映系统响应速度。

资源利用率

机器人、载荷等资源的实际使用时间与可用时间的比例,反映 资源利用效率。

目标识别准确率

系统识别目标的准确率(如正确识别目标的数量/总识别目标数), 反映感知系统的准确性。

系统性能指标

系统可用性

系统可正常提供服务的时间比例,通常用百分比表示(如99.9%),反映系统的可靠性。

端到端指令延迟

从指挥人员下达指令到机器人执行响应的平均时间,反映系统的 实时性。

协同规划求解时间

边缘层进行多机器人协同规划所需的平均时间,反映规划算法的 效率。

断联后续作持续时间

在与云端失联的情况下,边缘层和机器人能够自主协同作业的最长时间,反映系统的抗毁性。

人机协同与韧性指标

指挥人员决策负荷

指挥人员在单位时间内需要处理的决策数量或信息量,反映系统的辅助决策能力。

人机交互频次与效率

指挥人员与系统交互的频率以及每次交互的平均耗时,反映人机 界面的友好程度。

单点失效后系统

性能下降比率

在某个关键节点(如一台机器人或一个边缘节点)失效后,系统整体性能下降的百分比,反映系统的容错能力。

故障恢复时间

从故障发生到系统恢复正常的平均时间,反映系统的可维护性和 快速恢复能力。

安全与可靠性指标

安全事件发生率

单位时间内发生的安全事件数量(如未授权访问、数据泄露),反映系统的安全性。

通信加密覆盖率

所有通信链路中启用加密的比例,应为100%,反映系统的通信 安全程度。

系统平均无故障运行时间

系统两次故障之间的平均运行时间,反映系统的可靠性。

6. 结论

本文面向低空经济驱动的智慧城市治理需求,提出了一套空地异构机器人协同系统的整体技术方案。主要完成如下几方面的工作:一是设计了“云–边–端”一体化技术架构,通过全局智慧与局部自主的有效结合结构化地提供弹性资源调度能力来应对复杂任务场景;二是搭建了融合框架,使用异构机器人统一硬件抽象、统一容器化驱动以及安全接入代理等技术手段解决异构机器人标准化接入和即插即用问题,降低了系统集成难度;三是提出了基于“人在回路”的人机共融式混合智能协同决策架构,确保能够实现快速地查漏补缺、修正失误,在满足最终决定的正确性同时保证决策者的最终控制权;四是建立硬件、通信、数据、应用层层防护和国密算法全覆盖的安全防护体系。通过对应急响应、交通疏导等典型场景进行推演及效能评估,证明本系统有着良好的实用价值。

从目前的进展来看,存在的主要问题是:在复杂环境下实现高效、安全、可靠通信的问题;大规模、多种类的机器人如何实现多任务、强约束条件下的协同控制算法;现有的人机交互方式还需要进一步优化,如何使系统拥有更好的人机交互体验也是一个重要的发展方向;同时,面向智慧城市的运维作业机器人还需要不断的根据业务需求去推动功能模块和接口、协议标准的制定,吸纳更多的开发者和设备供应商加入,以提供应用端更加完整丰富的应用场景生态,更好地服务城市的精细化运维管理工作。

参考文献

[1] 王姣娥, 杜德林, 陈卓, 等. 中国低空经济发展指数报告(2025) [R]. 北京: 中国科学院地理科学与资源研究所, 2025.
[2] 中共中央, 国务院. 国家综合立体交通网规划纲要[Z]. 2021.
[3] 国务院, 中央军委. 无人驾驶航空器飞行管理暂行条例[Z]. 2023.
[4] 欧阳日辉. 低空经济助推新质生产力的运行机理与路径选择[J]. 新疆师范大学学报(哲学社会科学版), 2025, 46(1): 118-31.
[5] 樊一江, 李卫波. 我国低空经济阶段特征及应用场景研究[J]. 中国物价, 2024(4): 98-103.
[6] 杨智璇, 周丽媛, 王珺瑶. 数字孪生驱动下智慧城市治理的协同逻辑与实践路径[J]. 房地产世界, 2025(1): 1-5.
[7] 伍刚. 无人机在智慧城市中的应用及发展趋势[J]. 智慧城市, 2024(6): 70-74.
[8] Denguir, M., Touir, A., Gazdar, A. and Qasem, S. (2024) Toward a Generic Framework for Mission Planning and Execution with a Heterogeneous Multi-Robot System. Sensors, 24, Article 6881. [Google Scholar] [CrossRef] [PubMed]
[9] Xiang, S., Xie, A., Ye, M., Yan, X., Han, X., Niu, H., et al. (2024) Autonomous eVTOL: A Summary of Researches and Challenges. Green Energy and Intelligent Transportation, 3, Article ID: 100140. [Google Scholar] [CrossRef
[10] 陈梦清, 陈洋, 陈志环, 等. 路网约束下异构机器人系统路径规划方法[J]. 自动化学报, 2023, 49(4): 718-730.
[11] 于洋, 魏尧, 王靖云, 等. 低空物流关键技术发展及挑战[J]. 长沙理工大学学报(自然科学版), 2025, 22(4): 20-56.
[12] 法安网. AR无人机在重大活动中的创新应用[EB/OL]. 2024-09-13.
https://www.faanw.com/zhihuijingwu/18340.html, 2025-12-11.
[13] Wang, Y., Sun, G., Sun, Z., Wang, J., Li, J., Zhao, C., et al. (2025) Toward Realization of Low-Altitude Economy Networks: Core Architecture, Integrated Technologies, and Future Directions. IEEE Transactions on Cognitive Communications and Networking, 11, 2788-2820. [Google Scholar] [CrossRef
[14] Tu, Y., Wang, D., Liu, C. and Zhang, X. (2025) Reconfigurability Evaluation and Design for Control Systems with Actuator Fault and Saturation. Automatica, 171, Article ID: 111941. [Google Scholar] [CrossRef
[15] Retzlaff, C.O., Das, S., Wayllace, C., Mousavi, P., Afshari, M., Yang, T., et al. (2024) Human-In-The-Loop Reinforcement Learning: A Survey and Position on Requirements, Challenges, and Opportunities. Journal of Artificial Intelligence Research, 79, 359-415. [Google Scholar] [CrossRef
[16] Wang, S., Zhang, J., Wang, P., Law, J., Calinescu, R. and Mihaylova, L. (2024) A Deep Learning-Enhanced Digital Twin Framework for Improving Safety and Reliability in Human-Robot Collaborative Manufacturing. Robotics and Computer-Integrated Manufacturing, 85, Article ID: 102608. [Google Scholar] [CrossRef
[17] Napoleone, A., Andersen, A., Brunoe, T.D. and Nielsen, K. (2023) Towards Human-Centric Reconfigurable Manufacturing Systems: Literature Review of Reconfigurability Enablers for Reduced Reconfiguration Effort and Classification Frameworks. Journal of Manufacturing Systems, 67, 23-34. [Google Scholar] [CrossRef
[18] Yang, C., Wang, Y., Lan, S., Wang, L., Shen, W. and Huang, G.Q. (2022) Cloud-Edge-Device Collaboration Mechanisms of Deep Learning Models for Smart Robots in Mass Personalization. Robotics and Computer-Integrated Manufacturing, 77, Article ID: 102351. [Google Scholar] [CrossRef
[19] Jamil, B., Ijaz, H., Shojafar, M., Munir, K. and Buyya, R. (2022) Resource Allocation and Task Scheduling in Fog Computing and Internet of Everything Environments: A Taxonomy, Review, and Future Directions. ACM Computing Surveys, 54, 1-38. [Google Scholar] [CrossRef
[20] Yang, C., Su, X. and Wu, P. (2023) A Data-Driven Distributionally Newsvendor Problem for Edge-Cloud Collaboration in Intelligent Manufacturing Systems. Engineering Applications of Artificial Intelligence, 126, Article ID: 106995. [Google Scholar] [CrossRef
[21] 赵建华, 杨禹钦, 周家正, 等. 基于微服务架构的丽水市建设局全生命周期平台设计与实现[J]. 现代信息科技, 2025, 9(15): 117-121.
[22] Chevva, P. (2025) Optimizing Micro Service Deployment with Containerization: A Scalable Approach Using Docker and Cloud-Based Registries. Computer Science, Engineering and Technology, 3, 104-112.
[23] Farkiani, B. (2022) Service Mesh: Architectures, Applications, and Implementations. arXiv: 2405.13333.
[24] 查晶晶, 傅康平, 马聚辰, 等. AIOps技术在空基无人平台协同中的应用研究[J]. 中国电子科学研究院学报, 2025, 20(2): 132-137.
[25] Dakkak, A., Bosch, J. and Holmstrom Olsson, H. (2023) Towards AIOps Enabled Services in Continuously Evolving Software‐Intensive Embedded Systems. Journal of Software: Evolution and Process, 36, e2592. [Google Scholar] [CrossRef
[26] Cuadros Zegarra, E., Barrios Aranibar, D. and Cardinale, Y. (2024) IoRT-Based Middleware for Heterogeneous Multi-Robot Systems. Journal of Sensor and Actuator Networks, 13, Article 87. [Google Scholar] [CrossRef
[27] 鲁敬敬, 秦云川, 刘志中, 等. 机器人操作系统ROS安全性研究综述[J]. 软件学报, 2024, 35(2): 1010-1027.
[28] Zhu, Q., Huang, S., Wang, G., Moghaddam, S.K., Lu, Y. and Yan, Y. (2022) Dynamic Reconfiguration Optimization of Intelligent Manufacturing System with Human-Robot Collaboration Based on Digital Twin. Journal of Manufacturing Systems, 65, 330-338. [Google Scholar] [CrossRef
[29] 胡子峰, 陈洋, 郑秀娟, 等. 空地异构机器人系统协作巡逻路径规划方法[J]. 控制理论与应用, 2022, 39(1): 48-58.
[30] 郝肇铁, 郭斌, 赵凯星, 等. 从规则驱动到群智涌现: 多机器人空地协同研究综述[J]. 自动化学报, 2024, 50(10): 1877-1905.
[31] 徐淑芳, 费文轩, 李恒, 高红民. 基于三阶段的无人机-无人车空地协同路径规划方法[J/OL]. 航空学报, 1-20.
https://link.cnki.net/urlid/11.1929.V.20250911.1103.024, 2026-02-11.
[32] Liu, Z. and Peng, Y. (2025) Human-Machine Interactive Collaborative Decision-Making Based on Large Model Technology: Application Scenarios and Future Developments. 2025 2nd International Conference on Artificial Intelligence and Digital Technology (ICAIDT), Guangzhou, 28-30 April 2025, 106-110. [Google Scholar] [CrossRef
[33] Nicoletti, B. and Appolloni, A. (2025) A Digital Twin Framework for Enhancing Human-Agentic AI-Machine Collaboration. Journal of Intelligent Manufacturing. [Google Scholar] [CrossRef
[34] 刘芹, 郭凯圆, 涂航. 基于SM2和SM4的TEE下任务数据迁移方案[J]. 信息网络安全, 2023, 23(1): 9-17.
[35] 未来移动通信论坛数. 低空通导监及气象技术白皮书[R]. 2025.
[36] 毛建旭, 贺振宇, 王耀南, 等. 电力巡检机器人路径规划技术及应用综述[J]. 控制与决策, 2023, 38(11): 3009-3024.