基于扎根理论的政务短视频政民互动影响因素动态模型构建
Construction of a Dynamic Model of Factors Influencing Government-Citizen Interaction in Government Short Videos Based on Grounded Theory
摘要: 在新媒体时代,政务短视频成为政民互动新平台。本文基于新公共服务理论,通过扎根理论方法,深入分析政务短视频的内容创作、受众接受及媒介传播问题,成功构建了政民互动影响因素模型。该模型揭示,政务短视频互动是一个涵盖政府战略性输出、公众反馈性输入、平台调节与关系增值的动态适应过程,为理解数字时代政民对话机制、优化政务新媒体服务提供了重要的理论参考与实践启示。
Abstract: In the new media era, government short videos have emerged as a novel platform for government-citizen interaction. Grounded in the New Public Service theory, this study employs Grounded Theory to analyze issues in content creation, audience reception, and media dissemination of government short videos, successfully constructing a model of factors influencing government-citizen interaction. The model reveals that interaction through government short video is a dynamic adaptive process encompassing strategic output from the government, feedback input from the public, platform regulation, and relational value appreciation, offering significant theoretical references and practical insights for understanding government-citizen dialogue mechanisms and optimizing government new media services in the digital age.
文章引用:吕红芮. 基于扎根理论的政务短视频政民互动影响因素动态模型构建[J]. 社会科学前沿, 2026, 15(3): 31-37. https://doi.org/10.12677/ass.2026.153196

1. 引言

1.1. 研究背景及理论基础

在数字治理与新媒体深度融合的背景下,新公共服务理论以对话为核心,为审视政民关系提供了新视角。短视频平台以其独特优势,重构了公共参与模式,政务短视频成为政民互动重要窗口,却面临内容、互动与运营等多重挑战。本研究立足新公共服务理论“服务而非掌舵”等原则,运用扎根理论方法,通过系统编码公众访谈资料,提炼影响互动的核心范畴,构建政民动态互动模型。该模型揭示了政务短视频互动中政府输出、公众反馈、平台调节及关系增值的动态过程,不仅深化了对数字时代政民对话机制的理论认知,也为政务新媒体提升传播力、构建信任关系提供了切实可行的理论模型。

1.2. 文献综述

新公共服务理论为审视数字时代的政民互动提供了关键框架。国内研究侧重其本土化应用,如分析县级融媒体中心的公共服务逻辑[1]或探讨其与生态型政府建设的契合性[2]。同时,研究关注短视频对信息传播格局的重塑[3],并聚焦政务短视频的影响力策略[4]。国外研究方面,自登哈特夫妇提出核心原则以来[5],该理论持续深化[6]。短视频的应用效果也在多领域得到探讨,如提升图书馆用户参与[7]或体育教学效果[8],为内容设计提供了实证支持。近年来政务短视频研究聚焦互动机制与回应逻辑。研究发现,互动效果依赖内容质量与政府回应能力,回应不足易导致互动消解[9];突发事件中政务新媒体仍存在回应滞后与情绪互动不足[10]。同时,算法推荐显著影响政务信息触达与互动水平[11]。既有研究从理论与媒介实践奠定了基础,但将新公共服务理论系统融入政务短视频的政民互动过程,并构建整合性分析模型的研究仍显不足,且既有研究多偏案例或量化检验,本文基于扎根理论构建动态模型,揭示政民互动生成机制。本研究旨在衔接这一空隙,以深化对数字时代政民对话机制的理解。

2. 政务短视频现状及问题分析

在移动互联网时代,短视频已成为主流媒介。政务短视频自2018年起快速发展,成为政民互动与信息公开的关键渠道。其内容以新闻资讯、主题宣传为主,凭借直观、互动的特点,显著提升了政务传播的覆盖面与亲和力,是政府形象塑造与公众沟通的重要窗口。新公共服务理论强调公共利益与平等对话,这要求政务短视频的内容定位应以人民实事为中心。然而,当前发展面临三重困境:其一,内容定位失准,在严肃性与娱乐性间难以平衡。为吸引流量,部分账号内容与日常生活偏离较大,无法正确充分发挥政务短视频的传播影响作用,导致核心政务信息传达不精准,地方特色服务功能未能充分彰显。其二,专业运营人才匮乏。政务短视频的可持续发展高度依赖专业运营,但目前多由政府工作人员兼职维护,专业性不足,甚至出现过因疏于管护导致账号被盗、发布不实信息的事件,这与其应承担的复杂公共责任不相匹配。其三,多元化受众喜好难以精准把握与满足。政务信息作为主流文化代表,在与社会日益强劲的亚文化碰撞中,面临着受众群体高度分化的挑战。尽管双向互动模式要求根据受众反馈调整内容,但在避免内容缺乏严肃性的前提下,如何有效满足多元需求并把握其界限,成为实践中的显著难题。这些问题的存在,制约了政务短视频作为政民对话平台应发挥的深层价值。

3. 政务短视频中政民互动影响因素模型构建

3.1. 访谈数据收集与整理

3.1.1. 访谈过程

本研究遵循扎根理论的“理论抽样”原则,结合研究问题的需求,随机采访27人,涵盖高校学生、高校老师、公务员及政务新媒体运营人员等多元群体,以确保资料来源的异质性与模型解释的普适性。抽样过程遵循理论饱和原则,直至新收集的数据不再产生新的理论见解为止。同时,为避免仅从受众视角推断政府意图,本研究补充访谈了3名政务短视频运营人员,重点了解其内容生产逻辑与互动回应机制,从而实现“政府端–公众端”的双向互证。现收回利用全部访谈内容,对27份内容根据扎根理论进行编码。

3.1.2. 访谈要素提炼和编码

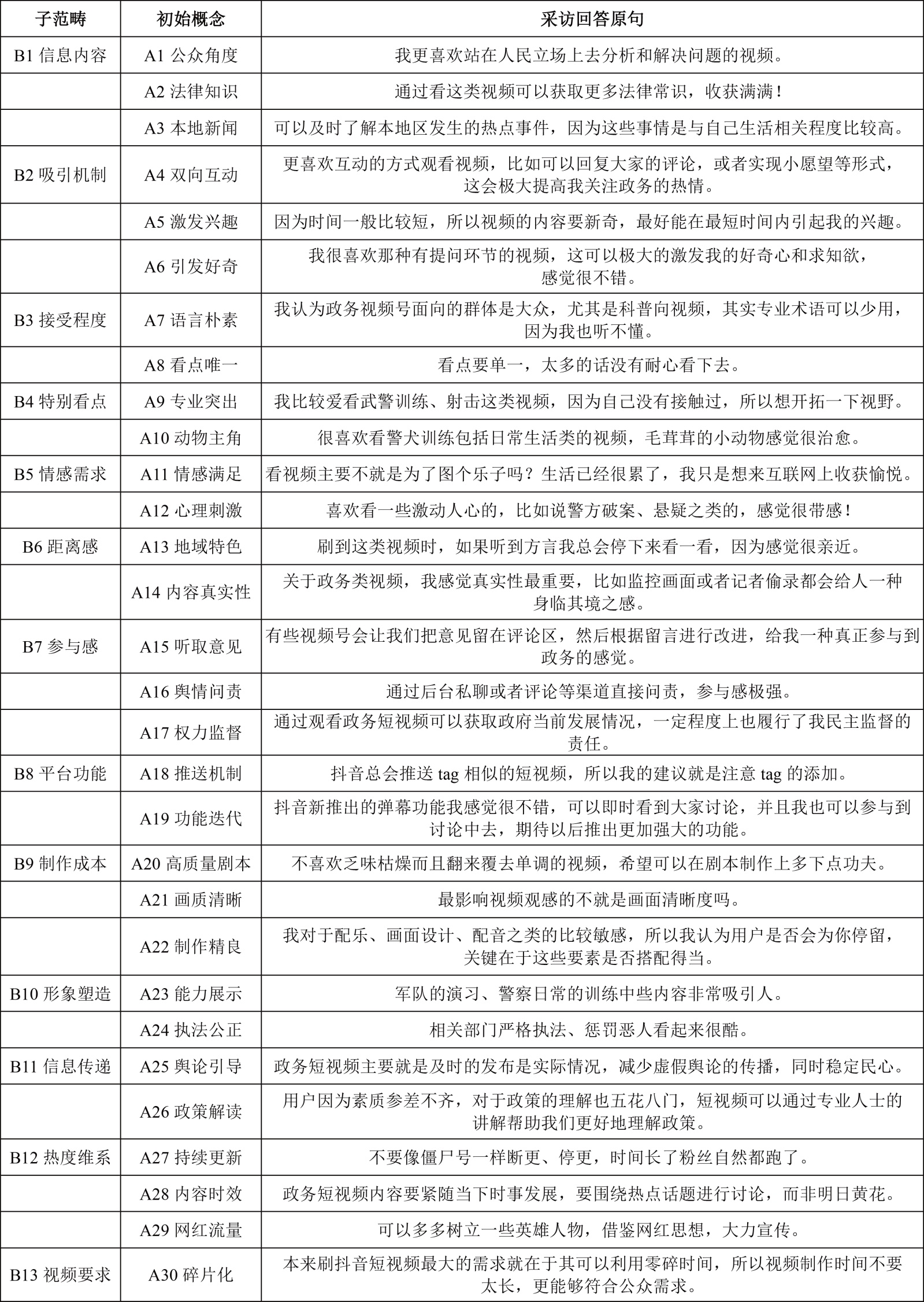
(1) 开放型编码

本次访谈根据对话结果抽取了31个初始概念(A1~A31)以及总结出的子范畴有13个(B1~B13),见图1

(2) 主轴型编码

根据逻辑关系将开放型编码进行汇总和整理,从而把子范畴再提炼为5个主范畴(C1~C5),然后对每个子范畴下定义,具体内容见图2所示。

(3) 选择型编码

对主轴型编码所形成5个主范畴进行归纳和整合,提炼出更加系统的核心范畴。

3.1.3. 三角互证:基于典型案例的内容分析

为提升研究发现的可信度与模型效度,本研究在访谈分析之外,引入方法三角互证,通过对三个具有代表性的政务抖音号(“中国警方在线”、“人民日报”、“央视新闻”)进行了为期一个月(2025年10月~11月)的追踪式内容分析,以交叉验证访谈结论,确保研究发现扎根于多元数据,作为对访谈结论的交叉验证与补充。

分析聚焦于高互动视频的主题与形式特征;政府在评论区的回应模式与频率;公众反馈的主要类型。分析结果与访谈编码所得的核心范畴高度吻合。例如,高互动视频普遍具备“重点突出”(对应子范畴B4:媒介特性)、“贴近民生”(对应B1:受众需求)及“专业权威”(对应B5:内容可信度)等特征;而政府账号的选择性、滞后性回应(对应B9:互动回馈)则印证了访谈中公众对“反馈不足”的感知。同时,案例中观察到的“系列化策划”对维持“优势扩展”(C5)具有显著作用。此交叉验证表明,本研究构建的模型并非研究者主观臆断,其核心范畴能够有效地解释和预测政务短视频实践中的关键互动现象。

Figure 1. Subcategory induction

1. 子范畴归纳

Figure 2. Main categories induction and annotations

2. 主范畴归纳及注释

Table 1. Coding and notes of core categories

1. 核心范畴编码及注释

核心范畴

主范畴

范畴间逻辑关系

D1受众需求

C1受众感受

作为信息传播的受众,他们是短视频制作的核心目的,内容要围绕受众的需求进行不断的调整。

D2作者目的

C3作者目的

作者想要传递什么样的内容发挥怎样的影响力对整个传播过程产生深远 影响。

D3平台特性

C2技术要求

平台的功能对于信息传播起到推动作用。

C4媒介特点

媒介的特点既是受众需求的反映,也是作者内容制作的标准。

D4优势扩展

C5优势扩展

看点特别且热度得以维系。

3.2. 政民互动模型的构建

3.2.1. 基于新公共服务理论的解释

本研究通过对十位抖音用户的深度访谈资料进行三级编码分析,遵循扎根理论程序,从原始语句中凝练出31个初始概念、13个子范畴,并归纳为受众感受、作者目的、技术要求、媒介特点与优势扩展五个核心范畴。其中技术要求与媒介特点同属平台特性,故最终形成四个核心范畴,见表1。构成理解政民互动的基础要素。

为深化理论解释,本文将上述范畴置于新公共服务理论(NPS)的“对话与协商”框架下进行阐释。NPS强调政府应以公民为中心,通过互动协商实现公共价值。然而,在短视频平台语境中,评论区互动并不必然构成充分意义上的公共协商,部分互动更多表现为情绪表达与即时反馈,尚未形成理性讨论与共识建构。因此,政务短视频互动的“协商性”具有碎片化与平台化特征,其公共对话功能有赖于政府端的回应机制与议题引导。

在这一过程中,受众感受对应公民的“反馈性输入”,承载公众诉求与集体评估,体现数字空间中公民身份的初步表达;作者目的对应政府的“战略性输出”,反映政府如何通过内容生产回应公共关切并发起对话。技术要求与媒介特点共同塑造互动规则边界,影响参与体验与传播节奏。优势扩展则指向互动可能带来的信任积累与公共认同提升,体现NPS所强调的公共价值共创路径。

3.2.2. 动态模型构建

基于上述理论化解读,本文提出一个“政民数字对话的动态循环模型”(如图3所示)。该模型旨在揭示,政务短视频中的互动并非简单的信息传播,而是一个涵盖“输出–反馈–调节–增值”的复杂适应性过程。

Figure 3. Construction of the government-citizen interaction model in government-related short videos

3. 政务短视频中政民互动模型构建

首先,循环的发起端是政府的“战略性输出”(作者目的)。例如,访谈中用户对“政策解读”(A26)和“执法公正”(A24)内容的期待,直接驱动政府部门进行针对性的内容创作与形象管理,从而主动发起对话邀约。这体现了政府从“掌舵者”向“服务者与对话发起者”的角色转变。其次,对话的开展始终镶嵌于特定的技术与媒介环境之中。短视频的媒介特点(如要求内容“重点突出”A31、“碎片化”A30)预设了沟通的基本形式;而技术要求(如对“画质清晰”A21的追求)则构成了对话体验的物质基础,平台算法与规则深刻调节着对话的范围与效能。其次,公众的“反馈性输入”(受众感受)是驱动系统演进的核心动力。用户通过点赞、评论、完播率等方式,表达其“情感需求”(A11)或行使“社会反馈”(A17)。这一过程使得单向宣导转变为双向对话,迫使公共行政实践必须得到足够的回应,以免陷入新公共服务理论所批判的“单向传播困境”。最后,成功的互动将产生一定“增值”(优势扩展)。一个因内容“专业突出”(A9)或运营“持续更新”(A27)而赢得公众信任的政务号,其后续的沟通将更为顺畅有效。这种增值的信任资本会形成一种正增强的回路:它不仅强化了政府持续优化沟通的内在激励,也提升了该政务主体在平台生态中的影响力,从而为下一轮更高质量的对话奠定基础,最终指向公共利益与共同价值的培育。

本模型意在揭示政务短视频的政民互动本质上是一个以平台为赋能与约束场域的数字对话循环。该循环始于政府的作者目的,即基于公共服务与价值倡导创作内容并主动发起对话。互动具体发生于短视频内容之中,并完全承载和受制于平台的媒介特点与技术要求。公众的受众感受并非终点,而是作为关键的“反馈性输入”回流至政府端,驱动其调整与优化,从而开启新一轮对话,深刻体现了新公共服务理论的“回应”核心。成功的对话循环能产生“优势扩展”,如信任提升与形象优化等关系性资产增值。这些增值资产反过来会强化政府的对话动机,并优化互动发生的平台环境,由此形成一个推动对话持续深化、向善发展的正向增强回路。

4. 模型优化及未来展望

未来研究可围绕本模型进一步深化与拓展。首先,可对模型中的五个核心范畴(受众感受、作者目的、技术要求、媒介特点、优势扩展)进行更细致的维度划分与量表开发,并开展大样本实证检验,从而构建可测量、可比较的政民互动效能指标体系。其次,模型的动态循环机制有待在多情境下验证,例如,可纵向追踪典型案例,探究“优势扩展”产生的信任资产如何具体影响下一轮“作者目的”的设定与资源投入,以揭示其增强回路的具体作用路径与边界条件。再者,可进行跨平台(如抖音、视频号、快手)的比较研究,探讨不同“技术–媒介复合环境”对互动模式与效果的调节作用,丰富对平台赋能与约束机制的理解。最后,可尝试将新公共服务理论与更前沿的治理理论(如协同治理、数字治理)进行对话与整合,从而在更宏大的理论脉络中定位并发展此模型,为构建更具适应性、包容性与回应性的数字时代政民对话框架提供持续的理论支持。

5. 总结

本研究立足数字治理前沿,创新性地将新公共服务理论融入政务短视频分析,并通过规范的扎根理论,从公众体验中提炼出政民互动的五个关键范畴。所构建的政民互动动态模型,超越了静态因素罗列,生动揭示了政府输出、公众反馈、平台赋能与关系增值之间复杂的适应性互动过程。研究不仅为理解新媒体时代的政民对话提供了有价值的分析框架,也为政务新媒体实现从流量运营到信任构建的深度转型提供了切实的理论指引与实践启示。本研究仍存在一定局限:访谈样本虽已扩展,但仍以平台活跃用户为主,区域差异与平台差异尚未充分覆盖。未来可进一步开展跨地区、跨平台的大样本验证研究,以提升模型的普适性。

参考文献

[1] 陈曦. 新公共服务理论视域下山西省县级融媒体中心公共服务建设研究[D]: [硕士学位论文]. 济南: 山东大学, 2021.
[2] 叶勇, 谭博文. 新公共服务理论视域下我国生态型政府建设研究[J]. 华北电力大学学报(社会科学版), 2022(5): 54-65.
[3] 严小芳. 移动短视频的传播特性和媒体机遇[J]. 东南传播, 2016(2): 90-92.
[4] 王程伟, 马亮. 政务短视频如何爆发影响力: 基于政务抖音号的内容分析[J]. 电子政务, 2019(7): 31-40.
[5] Denhardt, R.B. and Denhardt, J.V. (2000) The New Public Service: Serving Rather than Steering. Public Administration Review, 60, 549-559. [Google Scholar] [CrossRef
[6] Denhardt, J.V. and Denhardt, R.B. (2015) The New Public Service Revisited. Public Administration Review, 75, 664-672. [Google Scholar] [CrossRef
[7] Alley, A. and Hanshew, J. (2022) A Long Article about Short Videos: A Content Analysis of U.S. Academic Libraries’ Use of TikTok. The Journal of Academic Librarianship, 48, Article ID: 102611. [Google Scholar] [CrossRef
[8] 马亮. 政务短视频的现状、挑战与前景[J]. 电子政务, 2019(7): 2-10.
[9] 彭鑫. 抖音消防类政务新媒体互动机制研究[D]: [硕士学位论文]. 保定: 河北大学, 2022.
[10] 唐雪艳, 汪奇兵. 政务新媒体对重大突发危机事件的舆情回应机制[J]. 新闻潮, 2023(8): 33-35.
[11] 窦云莲, 张鹏, 刘静, 等. 基于信息生态理论与算法推荐的公安政务抖音号传播互动影响研究[J]. 运筹与管理, 2024, 33(5): 9-15.