肺栓塞的诊治进展
Advances in the Diagnosis and Treatment of Pulmonary Embolism
摘要: 肺栓塞(Pulmonary Embolism, PE)是继卒中和心肌梗死之后全球第三大常见可导致死亡的心血管疾病,最近10年PE在我国的发病率不断上升,由于其潜在的致死风险,临床医师在危重PE的管理上需要保持高度警惕。近年来在PE的诊断和治疗方面取得了一些重要进展,结合临床评分、影像学和实验室指标进行风险分层是对PE进行高质量管理的关键。目前,抗凝和全身溶栓是应用最为广泛的治疗方式,但对于中危或者高危PE患者,经皮介入治疗呈现出更精准的疗效和相对小的出血风险。除此之外肺栓塞快速反应团队(Pulmonary Embolism Response Team, PERT)理念在部分医疗中心的实施也为PE的快速诊断、风险评估及紧急救治提供了完善的诊治流程。本文总结了国内外有关PE诊断及治疗的最新研究进展,旨在为PE的高质量管理提供新思路,进一步精准快速地识别高风险PE,优化治疗策略。
Abstract: Pulmonary Embolism (PE) is the third most common fatal cardiovascular disease worldwide following stroke and myocardial infarction. The incidence of PE in China has been on a steady rise over the past decade. Given its potential life-threatening risk, clinicians must maintain a high level of vigilance in the management of high-risk PE. In recent years, significant advances have been made in the diagnosis and treatment of PE, and risk stratification combining clinical scores, imaging and laboratory indicators has become the key to high-quality PE management. At present, anticoagulation and systemic thrombolysis remain the most widely used therapeutic approaches, yet for intermediate-risk or high-risk PE patients, percutaneous interventional therapy offers more precise efficacy with a relatively lower bleeding risk. In addition, the implementation of the Pulmonary Embolism Response Team (PERT) concept in some medical centers has provided a well-established diagnostic and therapeutic process for the rapid diagnosis, risk assessment and emergency treatment of PE. This paper summarizes the latest research advances in the diagnosis and treatment of PE at home and abroad, aiming to provide new insights for the high-quality management of PE, further identify high-risk PE accurately and rapidly, and optimize therapeutic strategies.
文章引用:王培燊, 殷呈永, 杨百晖. 肺栓塞的诊治进展[J]. 临床医学进展, 2026, 16(3): 859-868. https://doi.org/10.12677/acm.2026.163857

1. 引言

肺栓塞(Pulmonary Embolism, PE)和深静脉血栓形成(Deep Venous Thrombosis, DVP)是静脉血栓栓塞症(Venous Thromboembolism, VTE)在不同时期、不同部位的两种表现形式。近年来,PE因为其较高的发病率和死亡率逐渐引起重视,随着各种风险评估工具、新型药物以及高级治疗方法的出现,PE的管理正在逐步优化和完善。同时,为了提高对危重PE的诊断与救治水平,肺栓塞快速反应团队(Pulmonary Embolism Response Team, PERT)模式在全国范围内迅速兴起[1]。本综述描述了PE的流行病学、病理生理学,对急性肺血栓栓塞症(Acute Pulmonary Embolism, APE)的诊断和评估、当前和新兴治疗策略进行讨论,旨在进一步规范化APE的诊疗流程,为临床医师提供更完善的管理思路。

1.1. 流行病学

PE的发病率和死亡率因年龄、性别、种族和健康状况而异。总体上,男性PE的发病率略高于女性,随着人口年龄的增长,PE的发病率和死亡率均显著升高,目前亚洲人群VTE的发病率和死亡率要低于欧美国家[2]。在美国,PE的发病率约为115/10万人,死亡率则在19.4/10万至32.3/10万之间,与欧洲部分地区相似[3]。我国的VTE流行病学数据绝大部分来源于住院患者,2021年,《柳叶刀》上发表的一项全国性医院研究结果表明,在中国PE合并或不合并DVT的发病率为14.2/10万人,单纯PE的发病率为8.6/10万人,PE的发病率在五年间增长了一倍[4]。并且我国的PE发病率还在持续升高,发病率和死亡率皆高于同时期亚洲的流行病学数据,逐渐接近西方地区的发病率水平[5]

1.2. 病理生理学

PE是指由内源性或外源性栓子阻塞肺动脉及其分支,从而导致肺循环和右心功能障碍,栓子包括血栓、脂肪、羊水、肿瘤等,其中下肢深静脉血栓脱落引起的肺血栓栓塞最为常见[6]。19世纪,德国医生维尔肖描述了静脉血栓形成的三大要素:内皮损伤、血液瘀滞和高凝状态,这是VTE的病理生理学基础[7]。栓子形成以后随血液循环到达肺动脉,不仅堵塞了肺血管,并且通过一系列炎症反应,释放血栓素-A2、5-羟色胺等因子,引起血管收缩和阻力增加,进一步减少肺动脉血流,从而导致了不同程度的肺动脉高压、右心功能不全和气体交换障碍[8] [9]。其中肺动脉高压是导致PE预后不良的最重要原因[10]

2. 诊断和评估

PE常见的症状包括胸痛、不同程度的呼吸困难、咳嗽、咯血等,还有约3%的PE表现为晕厥[11]。患者往往出现心率明显加快、呼吸频率增加和顽固性血氧饱和度下降,体格检查还可发现颈静脉充盈或怒张、第二心音亢进、下肢水肿等右心功能不全的表现,当出现持续性低血压、心脏骤停时则提示血流动力学的崩溃[12]。由于PE的临床表现多样化,症状缺乏特异性甚至可无明显症状,临床上在对PE进行诊断时要依赖可能性评估、排除标准评估、D-二聚体检测和影像学检查[13]

临床评估常用的工具包括Wells评分、Geneva评分和肺栓塞排除标准(Pulmonary Embolism Rule-Out Criteria, PERC) [14] [15],这些评分系统都为诊断肺栓塞提供了客观的依据。其中Wells评分系统是使用最频繁且经过良好验证的评分之一,该评分将患PE的可能性分为高、中、低三个等级或者高、低两个等级,Wells大于6分或者简化Wells大于1分提示急性肺栓塞高度可能,中华医学会心血管病分会2025年指南建议当Wells评分提示高度可能时患者需要进一步完善CT肺动脉造影[16]。D-二聚体检测在疑似PE的诊断中同样发挥重大作用,虽然D-二聚体水平升高对PE诊断特异性较低,但在血流动力学稳定且Wells评分提示中低度可能的患者中,D-二聚体阴性可以安全地排除肺栓塞诊断[17] [18]。D-二聚体会随着年龄的增长而升高,对于50岁以上的患者,最新的研究结果支持使用年龄 × 0.01 mg/L作为校正后的界值[19] [20]。“YEARS”模型是近年来应用越来越广泛的评估工具,“YEARS”模型联合D-二聚体检测能够更安全地排除疑似肺栓塞患者的肺栓塞诊断,减少CT肺动脉造影的不必要使用[21] [22]。一项荟萃分析也表明,运用客观的临床评估工具结合D-二聚体检测做出临床决策是可靠的,并且比经验和直觉判断更具特异性[23]

计算机断层扫描肺动脉造影(Computed Tomography Pulmonary Angiography, CTPA)是可能性评分为高度的PE患者首选的影像学检查方法,具有高度的特异性和敏感性[13]。急性肺栓塞的患者CTPA典型征象为管腔内充盈缺损,管腔完全阻塞时则伴随远端血管不显影[6]。CTPA还可以用于评估PE的严重程度,通过计算右心室/左心室(RV/LV)直径比值来评估右心室负荷大小,方法是在标准横断面图像上(二尖瓣和三尖瓣水平)测量左右心室最宽处内壁到内壁的直径,当RV/LV > 1.0时提示存在右心功能障碍[24]。随着CT技术的不断发展,其对较小的亚段肺栓塞的敏感性不断提高,同时也带来了CTPA对肺栓塞误诊和“过度诊断”的问题,多达25%的CT报告解读尤其是段及亚段水平的肺栓塞报告是假阳性,临床实践中如何减少误诊和合理使用这项技术是目前被研究的热点问题[25] [26]。除了CTPA以外,PE的影像学检查还包括心电图、胸部X片、放射性核素V/Q显像、磁共振肺动脉成像、超声心动图、肺动脉造影等,其中超声心动图同样可以观察到血栓形成和右心室功能障碍的直接或间接征象[27]-[29],肺动脉造影则因为是有创操作而较少作为肺栓塞的首选诊断检查[6]

3. 肺栓塞的治疗

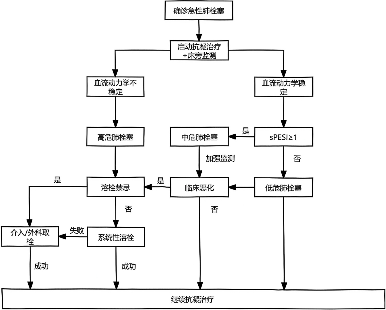
危险分层在APE患者的管理中至关重要,欧洲心脏病学会2014年指南率先提出了基于风险的治疗理念,中华医学会心血管病分会2025年指南同样推荐,对于APE患者,应综合临床表现、影像学和实验室资料进行危险分层和预测早期死亡风险[6]。目前存在多种预测PE短期死亡风险的评分,其中肺栓塞严重指数(Pulmonary Embolism Severity Index, PESI)和其简化版(sPESI)是应用最广泛的,这些评分可根据病史和床旁的观察结果得出,对APE短期结果的预测具有很高的敏感性[30]。根据指南,当APE患者出现血流动力学不稳定的表现,如持续性低血压或者休克,此时无论PESI评分为多少,都归为高危APE。当血流动力学稳定时,经评估后PESI评分III~IV级或者sPESI ≥ 1分则为中危APE,否则为低危APE,中华医学会最新指南又将中危APE进一步细分为中高危和中低危两个亚组[6]

超声心动图常被用于评估右心功能,APE导致右心后负荷增加时超声可见三尖瓣环收缩期位移距离减少,收缩峰值速度减慢,右心室扩大,心室壁收缩或舒张运动障碍等表现。另外,心脏生物标志物异常则与短期死亡风险增加相关,多项研究表明,肌钙蛋白、N末端B型利钠肽原和二者衍生物在APE进程中具有良好的风险预测价值[31]

3.1. 低危肺栓塞

抗凝是低危PE的主要治疗手段,常见的抗凝药物包括普通肝素、低分子肝素、新型口服抗凝药物(DOACs)、华法林等。低分子肝素皮下注射桥接华法林口服曾是标准的抗凝方案,但近年来在癌症相关的静脉血栓栓塞研究中提出,DOACs拥有不亚于低分子肝素/华法林的疗效,出血风险却似乎更低[32]。并且与华法林相比,DOACs具有无需常规监测国际标准化比值,给药剂量稳定的优点,患者的依从性更高。对于APE,在充分评估无抗凝禁忌的情况下,应立即启动抗凝治疗,及时的抗凝治疗是减少死亡率和预防肺栓塞复发的关键[6]。大多数指南建议APE抗凝的疗程至少为3个月,是否需要延长抗凝时间则由是否有复发性PE病史,持续性危险因素以及不明原因的PE决定[33]

若患者接受了抗凝治疗仍反复发生PE,或存在高出血风险无法耐受抗凝治疗时,可以考虑置入下腔静脉滤器。一项荟萃研究结果表明,下腔静脉滤器可以降低短期内发生APE的风险,但对总体死亡率并无明显影响[34]。长期使用滤器有增加DVT发生的风险,当患者接受评估后不再需要滤器时,应尽快取出[35]

3.2. 中危和高危肺栓塞

注:sPESI为简化版肺栓塞严重指数。

Figure 1. Risk stratification and treatment pathway for acute pulmonary embolism

1. 急性肺栓塞风险分层与治疗路径

抗凝是治疗肺栓塞的基石,但中危和高危APE患者往往肺动脉主干阻塞情况较重,仅靠抗凝治疗并不能降低其慢性肺动脉高压发生率,长期的肺动脉高压严重影响患者远期生活质量并增加心肺功能不全的发生风险。因此,中高危APE治疗策略的选择所面临的最大挑战在于如何识别出需要启动再灌注治疗的APE患者。目前得到广泛认可的意见是,对于血流动力学不稳定的高危肺栓塞,或者是在接受初始抗凝治疗后病情仍然持续恶化的中危肺栓塞,应及时启动再灌注治疗(图1),改善肺动脉灌注,右心室功能以及整体血流动力学[36]。再灌注治疗包括系统性溶栓(Systemic Thrombolysis, ST)、经导管介入治疗(Catheter-directed Therapy, CDT)以及外科肺动脉血栓清除术(Surgical Pulmonary Embolectomy, SPE)。

3.2.1. 系统性溶栓

ST是指通过静脉通路使用尿激酶、链激酶、纤溶酶原激活剂、尿激酶原等药物,达到溶解血栓恢复肺血管灌注的目的。目前有多项关于APE溶栓效果的研究,但ST治疗的死亡率获益和风险比较结果各不相同。一项ST试验研究对比了替奈普酶联合肝素与安慰剂联合肝素在1006例中危APE患者中的疗效,数据显示溶栓组的全因死亡率降低,但同时伴随大出血和颅内出血风险升高[37]。然而另外一项荟萃分析却得出了不同的结论,对于血流动力学稳定的APE,接受ST联合抗凝治疗的患者总死亡率没有明显降低,大出血、致命性出血和颅内出血的发生率却显著增加[38]。总体来说,ST治疗有较高的出血风险且存在严格的时间窗口,溶栓启动时间越早对血栓的溶解效果越好,中华医学会2025年指南建议溶栓时间窗最迟为发病后2周以内[6]。另外,在进行溶栓治疗之前排除溶栓禁忌证可降低严重并发症发生风险,卒中、活动性出血、3周内有重大创伤和手术史、易出血体质都是溶栓的绝对禁忌证。

3.2.2. 经导管介入治疗

由于抗凝和ST的局限性,CDT被越来越多地应用到APE患者中,其优势在于能够更快速地,针对性地减少血栓负荷,但相对ST来说出血风险却大大降低[39]。APE的介入治疗包括经导管溶栓、超声辅助溶栓(Ultrasound-Assisted Catheter-Directed Thrombolysis, USAT)和经导管机械取栓术。导管溶栓是指利用一种有多侧孔的专用导管或是猪尾导管,经静脉系统到达栓塞部位,将低剂量(通常仅为系统性溶栓的1/3至1/4)的溶栓药物直接输注到肺动脉或血栓内。为了提高减容效果,还可以在药物注射前或注射期间进行导管机械碎栓。这种经导管局部溶栓的办法,增加了血栓和溶栓药物之间的接触面积,同时能避免药物分流至血流阻力更小、血流量更大的非栓塞肺动脉段。理论上,导管溶栓不仅有比ST更低的出血风险,还有和ST相似甚至是更好的治疗效果[40]。此外,美国一项关于APE介入治疗成本的研究数据显示,导管溶栓术是所有介入治疗手段中最经济的一种,其平均治疗总成本为3889美元,仅为USAT平均成本的一半,经导管机械取栓术的1/3 [41]

USAT是指在常规导管溶栓的基础上,运用高频能量超声波破碎血栓,解离纤维蛋白聚合物,从而在更短的时间里以更低的药物剂量实现溶栓[42]。USAT常用的导管是Ekosonic血管内系统,这种导管具有两种管腔,一个腔内装有多根带有超声换能器的细丝,负责发出脉冲式超声波,另一个腔则是带有多个侧孔的通道,用于输送溶栓药物。《美国心脏协会杂志》刊登的一项最新研究数据显示,USAT能够显著降低右心室负荷和肺动脉压力,且成功率高达88%。其中右心室/左心室比值平均降低0.37,肺动脉压力平均下降8.5 mmHg,表明USAT是一种能有效改善心脏功能的干预手段,但该研究同时也强调了谨慎选择患者和制定给药方式的重要性,低剂量的溶栓药物也会带来出血风险[43]。另一项随机对照研究结果显示,对于中危APE,USAT比单纯使用肝素抗凝疗效更好且不会增加出血风险[44]

经导管机械取栓术是一类使用各种技术和导管机械破环和取出栓子的治疗方式,包括导管血栓碎裂术、流变型血栓清除和导管抽吸取栓术,其基本原理都是通过直接清除血栓栓塞负荷,来增加肺血管灌注,缓解右心室压力,恢复血流动力学。其中单纯机械碎栓是应用较广泛的一种技术,其优点是操作简便,但只是简单地碎栓可能会导致血栓碎片位移至下游的通畅分支内,造成远端栓塞[39]。Angiojet系统是一种流变型血栓清除装置,该导管采用双腔结构,一个腔用于喷射高压生理盐水破坏血栓,另一个腔利用盐水高速喷洒时产生的真空效应抽吸破碎的血栓。Angiojet治疗APE的安全性仍待进一步验证,有研究指出与其他介入治疗方式相比,其存在更高的并发症发生率,如心动过缓、肺动脉痉挛、低血压甚至心搏骤停等,这可能与血小板诱导腺苷、缓激肽和钾离子释放有关[45]。除此之外,血栓抽吸取栓术也是目前比较常见和具有前景的技术,支持该技术的装置有AngioVac系统、Flowtriever系统和Indigo系统等。Flowtriever系统是一种大口径的血栓抽吸装置,其结构包括16 Fr、20 Fr、24 Fr三种口径的抽吸导管,一个60 ml注射器和一根带有三个自膨式镍钛合金网盘的导管。一项随机对照研究显示,在治疗中危APE方面,使用Flowtriever系统机械取栓的临床病情恶化率和术后重症监护室使用率均低于经导管溶栓术,二者在死亡率和出血事件上则无明显差异[46]。尽管Flowtriever系统治疗中危或高危APE的有效性和安全性已得到验证[47],但成功抽吸所需的大尺寸导管和相对坚硬的材质仍阻碍了其适应性,需要经验丰富的医师进行操作才能取得最佳获益。在使用大口径机械取栓装置时,血栓快速清除后,肺血管床突然开放可导致再灌注损伤,表现为急性肺水肿、低氧血症和血流动力学不稳定(表1),同时血栓碎片脱落引起的炎症反应和血管活性物质释放还可能导致急性右心功能衰竭[48]。与之相比,Indigo血栓抽吸系统则提供了更小、更灵活的导管尺寸,该系统与计算机辅助持续负压吸引装置相连,内含具有血栓清除算法的处理器,能够帮助术者精确识别血栓,还能自动控制阀门,有效减少术中失血。一项前瞻性多中心研究结果表明,Indigo抽吸系统与中高危PE患者的RV/LV比显著降低和较低的不良事件发生率相关,且98.3%的患者术中无需联合使用溶栓治疗[49]。目前,经导管机械取栓术作为APE介入治疗的新型技术,其临床疗效和安全性仍然缺乏大规模、多中心、随机对照试验的高级别证据支持,其证据等级在现行国内外指南中多为Ⅱb类推荐、C级证据[6] [13]。临床上需严格把握其治疗指征,结合患者的血栓负荷、右心功能、出血风险及医疗中心的技术水平综合决策,避免盲目推崇新技术。

Table 1. Comparison of catheter-directed thrombolysis and mechanical thrombectomy

1. 经导管溶栓与机械取栓对比

项目

经导管溶栓

机械取栓

主要适应证

1. 血流动力学尚稳定但右心负荷显著的中高危PE2. 系统溶栓失败或无法耐受系统溶栓剂量者

1. 血栓负荷大、需快速减容改善血流动力学和右心负荷2. 溶栓绝对禁忌或高出血风险3. 溶栓失败

主要禁忌证

1. 有活动性出血、近期颅内出血及卒中、近期重大手术史及严重创伤等2. 无法建立静脉通路或严重凝血障碍

1. 血管解剖位置异常,无合适入路2. 严重心肺功能不全无法耐受手术

优点

1. 出血风险低于全身溶栓(局部低剂量)2. 技术普及度高,设备成本较低

1. 即刻清除血栓,血流动力学迅速改善2. 无溶栓药物(单纯抽吸时),适用于绝对溶栓禁忌患者3. 可与少量局部溶栓联合,实现个体化策略

局限/缺点

1. 仍存在出血风险(尤其合并高龄、脑血管病史等)2. 起效依赖给药时间窗与血栓组织学特性

1. 可能造成血管损伤、肺动脉穿孔、内膜撕裂,对术者经验要求高2. 对亚段以远小血栓清除效果有限3. 快速开通后可能发生再灌注损伤

主要并发症

1. 穿刺部位出血及血肿2. 小至中度出血、罕见颅内出血3. 肺动脉损伤/咯血、对比剂相关不良反应

1. 溶血导致血红蛋白尿、肾损伤2. 肺动脉痉挛、穿孔、心律失常、刺激迷走神经引起血压下降3. 再灌注相关急性肺水肿及低氧血症

3.2.3. 外科肺动脉取栓术

SPA是旨在通过切开肺动脉的方式清除血栓,对于部分高危APE患者,这是一种有效的办法,但各地的医疗中心和外科医师对手术指征的把握存在很大差异。早期由于外科取栓带来的巨大创伤,大多数指南仅建议其作为治疗APE患者的挽救性措施,美国一项纳入了2700例病例的研究报道,在1999年至2008年期间,SPA的院内死亡率高达27.2% [50]。然而随着外科治疗的发展,SPA的死亡率在明显改善,更新的研究报告显示,2003年至2014年其院内死亡率介于6%至12%之间[51] [52]。随着外科医疗技术与理念的更新,目前部分医疗中心会在患者血流动力学失衡之前就进行外科取栓,而不是让其作为PE患者的最后治疗手段[53]

4. 肺栓塞快速反应团队

APE的治疗方式正在快速发展,但目前仍然缺乏各种治疗方式之间的对照试验,这种知识空缺使临床医生在制定治疗方案时可能会受到自身偏见与经验的影响[54]。为了填补这个空白,PERT应运而生,其目的是综合多个学科(包括心脏病科、影像科、血管病科、放射介入科、肺科等)的专业知识,以帮助临床医生进行精准治疗。PERT将快速反应与团队合作的理念相结合,能够对病情危重、时间紧迫的患者进行快速评估和治疗,同时多学科医生参与治疗决策的方式也减少了专科特定偏见。自PERT问世以来,关于其临床价值的讨论从未停止,多项研究和分析显示PERT的实施提高了先进疗法的使用率,接受PERT治疗的患者平均住院时间更短,短期死亡率更低[55]-[57]。中华医学会心血管病学分会2025年指南已将PERT纳入APE的标准治疗流程,作为评估CDT适应证、禁忌证和可行性的关键环节[6]

5. 总结

APE的领域正在快速发展,但患者的诊断和管理仍然充满挑战性。PERT模式在一定程度上能够帮助临床医师作出合理的决策,临床评估和风险分层对于快速识别高风险APE更是至关重要。多数情况下,抗凝和溶栓治疗仍然是APE首选的治疗方案,但不断更新的介入手段也因其精准治疗和相对低出血风险的优势逐渐被越来越多地应用到实践当中。

NOTES

*通讯作者。

参考文献

[1] 梁颖, 王晓, 缪黄泰, 等. 肺栓塞快速反应团队(PERT)模式对急性肺栓塞患者治疗策略和远期预后的影响——PERT实施一年研究结果[J]. 中国呼吸与危重监护杂志, 2023, 22(11): 782-788.
[2] Lutsey, P.L. and Zakai, N.A. (2023) Epidemiology and Prevention of Venous Thromboembolism. Nature Reviews Cardiology, 20, 248-262. [Google Scholar] [CrossRef] [PubMed]
[3] Wendelboe, A.M. and Raskob, G.E. (2016) Global Burden of Thrombosis: Epidemiologic Aspects. Circulation Research, 118, 1340-1347. [Google Scholar] [CrossRef] [PubMed]
[4] Zhen, K., Tao, Y., Xia, L., et al. (2025) Epidemiology of Pulmonary Embolism in China, 2021: A Nationwide Hospital-Based Study. The Lancet Regional HealthWestern Pacific, 54, Article 101258.
[5] Law, Y., Chan, Y.C. and Cheng, S.W.K. (2018) Epidemiological Updates of Venous Thromboembolism in a Chinese Population. Asian Journal of Surgery, 41, 176-182. [Google Scholar] [CrossRef] [PubMed]
[6] 中华医学会心血管病学分会, 中华心血管病杂志编辑委员会. 急性肺栓塞诊断和治疗指南2025 [J]. 中华心血管病杂志, 2025, 53(6): 587-619.
[7] Bagot, C.N. and Arya, R. (2008) Virchow and His Triad: A Question of Attribution. British Journal of Haematology, 143, 180-190. [Google Scholar] [CrossRef] [PubMed]
[8] Huisman, M.V., Barco, S., Cannegieter, S.C., Le Gal, G., Konstantinides, S.V., Reitsma, P.H., et al. (2018) Pulmonary Embolism. Nature Reviews Disease Primers, 4, Article 18028. [Google Scholar] [CrossRef] [PubMed]
[9] Elliott, C.G. (1992) Pulmonary Physiology during Pulmonary Embolism. Chest, 101, 163S-171S. [Google Scholar] [CrossRef] [PubMed]
[10] Freund, Y., Cohen-Aubart, F. and Bloom, B. (2022) Acute Pulmonary Embolism: A Review. Journal of the American Medical Association, 328, Article 1336. [Google Scholar] [CrossRef] [PubMed]
[11] Pollack, C.V., Schreiber, D., Goldhaber, S.Z., et al. (2011) Clinical Characteristics, Management, and Outcomes of Patients Diagnosed with Acute Pulmonary Embolism in the Emergency Department: Initial Report of EMPEROR (Multicenter Emergency Medicine Pulmonary Embolism in the Real World Registry). Journal of the American College of Cardiology, 57, 700-706.
[12] Lim, W., Le Gal, G., Bates, S.M., Righini, M., Haramati, L.B., Lang, E., et al. (2018) American Society of Hematology 2018 Guidelines for Management of Venous Thromboembolism: Diagnosis of Venous Thromboembolism. Blood Advances, 2, 3226-3256. [Google Scholar] [CrossRef] [PubMed]
[13] Konstantinides, S.V., Meyer, G., Becattini, C., Bueno, H., Geersing, G., Harjola, V., et al. (2019) 2019 ESC Guidelines for the Diagnosis and Management of Acute Pulmonary Embolism Developed in Collaboration with the European Respiratory Society (ERS). European Heart Journal, 41, 543-603. [Google Scholar] [CrossRef] [PubMed]
[14] Kline, J.A., Mitchell, A.M., Kabrhel, C., Richman, P.B. and Courtney, D.M. (2004) Clinical Criteria to Prevent Unnecessary Diagnostic Testing in Emergency Department Patients with Suspected Pulmonary Embolism. Journal of Thrombosis and Haemostasis, 2, 1247-1255. [Google Scholar] [CrossRef] [PubMed]
[15] Wells, P.S., Anderson, D.R., Rodger, M., Stiell, I., Dreyer, J.F., Barnes, D., et al. (2001) Excluding Pulmonary Embolism at the Bedside without Diagnostic Imaging: Management of Patients with Suspected Pulmonary Embolism Presenting to the Emergency Department by Using a Simple Clinical Model and D-Dimer. Annals of Internal Medicine, 135, 98-107. [Google Scholar] [CrossRef] [PubMed]
[16] Warren, D.J. and Matthews, S. (2012) Pulmonary Embolism: Investigation of the Clinically Assessed Intermediate Risk Subgroup. The British Journal of Radiology, 85, 37-43. [Google Scholar] [CrossRef] [PubMed]
[17] Wolf, S.J., Hahn, S.A., Nentwich, L.M., Raja, A.S., Silvers, S.M. and Brown, M.D. (2018) Clinical Policy: Critical Issues in the Evaluation and Management of Adult Patients Presenting to the Emergency Department with Suspected Acute Venous Thromboembolic Disease. Annals of Emergency Medicine, 71, e59-e109. [Google Scholar] [CrossRef] [PubMed]
[18] Raja, A.S., Greenberg, J.O., Qaseem, A., Denberg, T.D., Fitterman, N. and Schuur, J.D. (2015) Evaluation of Patients with Suspected Acute Pulmonary Embolism: Best Practice Advice from the Clinical Guidelines Committee of the American College of Physicians. Annals of Internal Medicine, 163, 701-711. [Google Scholar] [CrossRef] [PubMed]
[19] Righini, M., Van Es, J., Den Exter, P.L., Roy, P., Verschuren, F., Ghuysen, A., et al. (2014) Age-Adjusted D-Dimer Cutoff Levels to Rule out Pulmonary Embolism: The ADJUST-PE Study. Journal of the American Medical Association, 311, 1117-1124. [Google Scholar] [CrossRef] [PubMed]
[20] Farm, M., Siddiqui, A.J., Onelöv, L., Järnberg, I., Eintrei, J., Maskovic, F., et al. (2018) Age‐Adjusted D‐Dimer Cut‐Off Leads to More Efficient Diagnosis of Venous Thromboembolism in the Emergency Department: A Comparison of Four Assays. Journal of Thrombosis and Haemostasis, 16, 866-875. [Google Scholar] [CrossRef] [PubMed]
[21] van der Hulle, T., Cheung, W.Y., Kooij, S., et al. (2017) Simplified Diagnostic Management of Suspected Pulmonary Embolism (the YEARS Study): A Prospective, Multicentre, Cohort Study. The Lancet (London, England), 390, 289-297.
[22] Goumeniouk, N. and Lang, E. (2022) In Suspected PE, YEARS Rule +-Dimer Was Noninferior to D-Dimer Alone to Rule out PE. Annals of Internal Medicine, 175, JC43. [Google Scholar] [CrossRef] [PubMed]
[23] Lucassen, W., Geersing, G., Erkens, P.M.G., Reitsma, J.B., Moons, K.G.M., Büller, H., et al. (2011) Clinical Decision Rules for Excluding Pulmonary Embolism: A Meta-Analysis. Annals of Internal Medicine, 155, 448-460. [Google Scholar] [CrossRef] [PubMed]
[24] Zhang, L.J., Lu, G.M., Meinel, F.G., McQuiston, A.D., Ravenel, J.G. and Schoepf, U.J. (2015) Computed Tomography of Acute Pulmonary Embolism: State-of-the-Art. European Radiology, 25, 2547-2557. [Google Scholar] [CrossRef] [PubMed]
[25] Hutchinson, B.D., Navin, P., Marom, E.M., Truong, M.T. and Bruzzi, J.F. (2015) Overdiagnosis of Pulmonary Embolism by Pulmonary CT Angiography. American Journal of Roentgenology, 205, 271-277. [Google Scholar] [CrossRef] [PubMed]
[26] Tan, S. and Haramati, L.B. (2016) Overdiagnosis Versus Misdiagnosis of Pulmonary Embolism. American Journal of Roentgenology, 206, W59. [Google Scholar] [CrossRef] [PubMed]
[27] Henzler, T., Roeger, S., Meyer, M., Schoepf, U.J., Nance, J.W., Haghi, D., et al. (2012) Pulmonary Embolism: CT Signs and Cardiac Biomarkers for Predicting Right Ventricular Dysfunction. European Respiratory Journal, 39, 919-926. [Google Scholar] [CrossRef] [PubMed]
[28] Khemasuwan, D., Yingchoncharoen, T., Tunsupon, P., Kusunose, K., Moghekar, A., Klein, A., et al. (2015) Right Ventricular Echocardiographic Parameters Are Associated with Mortality after Acute Pulmonary Embolism. Journal of the American Society of Echocardiography, 28, 355-362. [Google Scholar] [CrossRef] [PubMed]
[29] Sun, N., Cong, Y. and Wu, B. (2024) Thrombus Straddling a Patent Foramen Ovale. European Heart Journal, 46, 101. [Google Scholar] [CrossRef] [PubMed]
[30] Yaman, M., Orak, M., Durgun, H.M., Tekin, V., Ülgüt, Ş.G., Belek, S., et al. (2024) The Prognostic Value of HALP Score and Spesi in Predicting In-Hospital Mortality in Patients with Pulmonary Thromboembolism. Postgraduate Medical Journal, 101, 60-65. [Google Scholar] [CrossRef] [PubMed]
[31] Janisset, L., Castan, M., Poenou, G., Lachand, R., Mismetti, P., Viallon, A., et al. (2022) Cardiac Biomarkers in Patients with Acute Pulmonary Embolism. Medicina, 58, Article 541. [Google Scholar] [CrossRef] [PubMed]
[32] van der Hulle, T., Huisman, M.V. and Klok, F.A. (2014) Meta-Analysis of the Efficacy and Safety of New Oral Anticoagulants in Patients with Cancer-Associated Acute Venous Thromboembolism: Reply. Journal of Thrombosis and Haemostasis, 12, 2138-2139. [Google Scholar] [CrossRef] [PubMed]
[33] Stevens, S.M., Woller, S.C., Kreuziger, L.B., et al. (2021) Antithrombotic Therapy for VTE Disease: Second Update of the CHEST Guideline and Expert Panel Report. Chest, 160, e545-e608.
[34] Bikdeli, B., Chatterjee, S., Desai, N.R., et al. (2017) Inferior Vena Cava Filters to Prevent Pulmonary Embolism: Systematic Review and Meta-Analysis. Journal of the American College of Cardiology, 70, 1587-1597.
[35] Balakrishna, A.M., Reddi, V., Belford, P.M., Alvarez, M., Jaber, W.A., Zhao, D.X., et al. (2022) Intermediate-Risk Pulmonary Embolism: A Review of Contemporary Diagnosis, Risk Stratification and Management. Medicina, 58, Article 1186. [Google Scholar] [CrossRef] [PubMed]
[36] Rali, P.M. and Criner, G.J. (2018) Submassive Pulmonary Embolism. American Journal of Respiratory and Critical Care Medicine, 198, 588-598. [Google Scholar] [CrossRef] [PubMed]
[37] Meyer, G., Vicaut, E., Danays, T., et al. (2014) Fibrinolysis for Patients with Intermediate-Risk Pulmonary Embolism. The New England Journal of Medicine, 370, 1402-1411.
[38] Marti, C., John, G., Konstantinides, S., Combescure, C., Sanchez, O., Lankeit, M., et al. (2015) Systemic Thrombolytic Therapy for Acute Pulmonary Embolism: A Systematic Review and Meta-Analysis. European Heart Journal, 36, 605-614. [Google Scholar] [CrossRef] [PubMed]
[39] Osho, A.A. and Dudzinski, D.M. (2022) Interventional Therapies for Acute Pulmonary Embolism. Surgical Clinics of North America, 102, 429-447. [Google Scholar] [CrossRef] [PubMed]
[40] Giri, J., Sista, A.K., Weinberg, I., et al. (2019) Interventional Therapies for Acute Pulmonary Embolism: Current Status and Principles for the Development of Novel Evidence: A Scientific Statement from the American Heart Association. Circulation, 140, e774-e801.
[41] Callese, T.E., Moriarty, J.M., Maehara, C., Cusumano, L., Mathevosian, S., Enzmann, D., et al. (2023) Cost Drivers in Endovascular Pulmonary Embolism Interventions. Clinical Radiology, 78, e143-e149. [Google Scholar] [CrossRef] [PubMed]
[42] Mangi, M.A., Rehman, H., Bansal, V. and Zuberi, O. (2017) Ultrasound Assisted Catheter-Directed Thrombolysis of Acute Pulmonary Embolism: A Review of Current Literature. Cureus, 9, e1492. [Google Scholar] [CrossRef] [PubMed]
[43] Draxler, D.F., Johannes, J.K., Nakase, M., et al. (2025) Clinical Outcomes in Patients with Acute Pulmonary Embolism Undergoing Ultrasound-Assisted Catheter-Directed Thrombolysis. Journal of the American Heart Association: Cardiovascular and Cerebrovascular Disease, 14, e035916.
[44] Kucher, N., Boekstegers, P., Müller, O.J., Kupatt, C., Beyer-Westendorf, J., Heitzer, T., et al. (2014) Randomized, Controlled Trial of Ultrasound-Assisted Catheter-Directed Thrombolysis for Acute Intermediate-Risk Pulmonary Embolism. Circulation, 129, 479-486. [Google Scholar] [CrossRef] [PubMed]
[45] Zhu, D.W.X. (2008) The Potential Mechanisms of Bradyarrhythmias Associated with AngioJet Thrombectomy. The Journal of Invasive Cardiology, 20, 2A-4A.
[46] Jaber, W.A., Gonsalves, C.F., Stortecky, S., et al. (2025) Large-Bore Mechanical Thrombectomy versus Catheter-Directed Thrombolysis in the Management of Intermediate-Risk Pulmonary Embolism: Primary Results of the PEERLESS Randomized Controlled Trial. Circulation, 151, 260-273.
[47] Tu, T., Toma, C., Tapson, V.F., Adams, C., Jaber, W.A., Silver, M., et al. (2019) A Prospective, Single-Arm, Multicenter Trial of Catheter-Directed Mechanical Thrombectomy for Intermediate-Risk Acute Pulmonary Embolism: The FLARE Study. JACC: Cardiovascular Interventions, 12, 859-869. [Google Scholar] [CrossRef] [PubMed]
[48] Aggarwal, V., Giri, J. and Nallamothu, B.K. (2020) Catheter-Based Therapies in Acute Pulmonary Embolism: The Good, the Bad, and the Ugly. Circulation: Cardiovascular Interventions, 13, 1-4. [Google Scholar] [CrossRef] [PubMed]
[49] Sista, A.K., Horowitz, J.M., Tapson, V.F., et al. (2021) Indigo Aspiration System for Treatment of Pulmonary Embolism: Results of the EXTRACT-PE Trial. JACC: Cardiovascular Interventions, 14, 319-329.
[50] Kilic, A., Shah, A.S., Conte, J.V. and Yuh, D.D. (2013) Nationwide Outcomes of Surgical Embolectomy for Acute Pulmonary Embolism. The Journal of Thoracic and Cardiovascular Surgery, 145, 373-377. [Google Scholar] [CrossRef] [PubMed]
[51] Zarrabi, K., Zolghadrasli, A., Ostovan, M.A. and Azimifar, A. (2011) Short-Term Results of Retrograde Pulmonary Embolectomy in Massive and Submassive Pulmonary Embolism: A Single-Center Study of 30 Patients. European Journal of Cardio-Thoracic Surgery, 40, 890-893. [Google Scholar] [CrossRef] [PubMed]
[52] Alqahtani, F., Munir, M.B., Aljohani, S., Tarabishy, A., Almustafa, A. and Alkhouli, M. (2019) Surgical Thrombectomy for Pulmonary Embolism: Updated Performance Rates and Outcomes. Texas Heart Institute Journal, 46, 172-174. [Google Scholar] [CrossRef] [PubMed]
[53] Keeling, W.B., Sundt, T., Leacche, M., Okita, Y., Binongo, J., Lasajanak, Y., et al. (2016) Outcomes after Surgical Pulmonary Embolectomy for Acute Pulmonary Embolus: A Multi-Institutional Study. The Annals of Thoracic Surgery, 102, 1498-1502. [Google Scholar] [CrossRef] [PubMed]
[54] Giri, J., Sista, A.K., Weinberg, I., Kearon, C., Kumbhani, D.J., Desai, N.D., et al. (2019) Interventional Therapies for Acute Pulmonary Embolism: Current Status and Principles for the Development of Novel Evidence: A Scientific Statement from the American Heart Association. Circulation, 140, e744-e801. [Google Scholar] [CrossRef] [PubMed]
[55] Caceres, J. and Barnes, G.D. (2025) Pulmonary Embolism Response Teams. Medical Clinics of North America, 109, 875-885. [Google Scholar] [CrossRef] [PubMed]
[56] Hobohm, L., Farmakis, I.T., Keller, K., Scibior, B., Mavromanoli, A.C., Sagoschen, I., et al. (2023) Pulmonary Embolism Response Team (PERT) Implementation and Its Clinical Value across Countries: A Scoping Review and Meta-Analysis. Clinical Research in Cardiology, 112, 1351-1361. [Google Scholar] [CrossRef] [PubMed]
[57] Maqsood, M.H., Zhang, R.S., Rosenfeld, K., Moriarty, J.M., Rosovsky, R.P., Horowitz, J.M., et al. (2025) Do Pulmonary Embolism Response Teams for Acute Pulmonary Embolism Improve Outcomes? Insights from a Meta-Analysis. The American Journal of Cardiology, 249, 71-82. [Google Scholar] [CrossRef] [PubMed]