空间栽培与智能协同下的城市生产性生态系统理论模型与实践探索
Theoretical Model and Practical Exploration of Urban Productive Ecosystems under Spatial Cultivation and Intelligent Synergy
DOI: 10.12677/jc.2026.143063, PDF, HTML, XML,    科研立项经费支持
作者: 谢析颖:南通理工学院传媒与设计学院,江苏 南通;鲁 瑶:重庆市潼南区农业科技推广中心,重庆;韦 玮:苏州镭氪文化传媒有限公司,江苏 苏州
关键词: 生态设计智慧栽培可持续性社区系统协同资源循环Ecological Design Intelligent Cultivation Sustainable Community System Synergy Resource Circulation
摘要: 面对全球气候变化、粮食安全的双重压力及我国绿色转型与数字发展战略,传统农业高消耗模式与城市生态脆弱性矛盾亟需创新解决方案。文章提出“智能生态融合体”概念,探索环境设计、现代农业技术与人工智能深度融合路径,构建资源高效、低碳循环、具备韧性的生产生活系统。首先,梳理各领域独立发展的瓶颈与协同必要性,并系统构建空间载体、生物模块、数字大脑三位一体理论模型,阐释其架构与运行机制;其次,结合国内外案例与实证数据,分析其在提升资源利用效率、增强系统自适应能力及促进社区参与方面的优势;最后,探讨其与“双碳”目标、乡村振兴等国家战略的契合点,提出相应政策建议与实施展望,为人居生态环境智能化、生产性转型提供新理论框架与实践思路。
Abstract: Confronted with the dual pressures of global climate change and food security, and in alignment with China’s strategic focus on green transformation and digital development, there is an urgent need for innovative solutions to address the inherent conflict between the high-consumption model of traditional agriculture and the fragility of urban ecosystems. This paper proposes the concept of an “Intelligent Ecological Integrative System” to explore pathways for the deep integration of environmental design, modern agricultural technology, and artificial intelligence, aiming to construct a resource-efficient, low-carbon, circular, and resilient production-living system. First, the article reviews the bottlenecks in the independent development of each field and the necessity of synergy. It systematically constructs a tripartite theoretical model comprising a spatial carrier, biological modules, and a digital “brain”, elucidating its architecture and operational mechanisms. Second, drawing on domestic and international case studies and empirical data, it analyzes the model’s advantages in enhancing resource utilization efficiency, strengthening systemic adaptive capacity, and promoting community participation. Finally, it discusses the model’s alignment with national strategies such as the “Dual Carbon” goals and rural revitalization, proposing corresponding policy recommendations and implementation prospects. This work offers a novel theoretical framework and practical insights for advancing the intelligent and productive transformation of human settlement ecological environments.
文章引用:谢析颖, 鲁瑶, 韦玮. 空间栽培与智能协同下的城市生产性生态系统理论模型与实践探索[J]. 新闻传播科学, 2026, 14(3): 39-48. https://doi.org/10.12677/jc.2026.143063

1. 绪论

1.1. 时代背景与战略需求

当前社会发展面临结构性困境,工业化农业在保障粮食供给的同时引发水土污染、生物多样性下降等生态问题;快速城市化进程吞噬农田,削弱居民与食物的直接联系,形成脆弱的线性代谢系统。我国作为人口大国,耕地资源有限,粮食安全压力显著。在“十四五”规划强调“推动经济社会发展全面绿色转型”的指引下[1],亟需探索兼顾生态、社会与经济效益的新型发展模式。智慧农业、绿色建筑与数字化技术虽各有进展,但彼此间的藩篱尚未打破。因此,整合环境设计的空间智慧、农业栽培的精准逻辑与人工智能的数据决策能力,构建“智能生态融合体”,是对现有问题的回应,也是对未来可持续社会的主动构建。

1.2. 学术研究进展与融合空白

现有研究呈现专业化深入但跨界融合不足的特点。农业科学聚焦于利用传感器、无人机等技术实现大田作物精准管理,应用场景多局限于乡村或农场,缺乏与城市建筑、社区的系统整合[2]。环境设计领域虽倡导可持续设计、绿色基础设施,但生产性功能常处于附属地位[3]。人工智能在作物表型分析、温室优化等方面成果显著,但多针对单一目标或封闭系统,缺乏在复杂城市生态中多目标协同调控的探索。因此,设计一个实现空间形式、生物生产与数字智能无缝耦合的一体化系统,是当前学术研究的一个显著空白,也是本文的核心议题。

1.3. 研究路径与方法论

为实现上述目标,本文采用了一种递进式的研究路径。首先,通过跨学科的文献综述与理论分析,厘清环境设计、农业栽培与人工智能三者之间潜在的耦合机理与协同价值。其次,运用系统思维和设计思维,构建一个概念性的“智能生态融合体”模型,阐明其组成部分、交互关系与运行流程。再次,选取国内外具有代表性的前沿案例进行剖析,通过对比与综合,验证模型关键环节的可行性并提炼成功要素。最后,将理论模型与我国现行的政策导向相结合,提出具有可操作性的阶段性发展建议。

2. 三大领域的交汇与共生

2.1. 环境设计的功能拓展

当代环境设计正从塑造视觉景观转向提供综合生态系统服务,需将生产功能纳入空间规划[4]。建筑表皮、屋顶、废弃角落及社区公共空间均可转化为具有生产力的“活”的系统。例如,建筑立面可结合结构创新与材料科学,成为兼具遮荫隔热与种植功能的垂直农场[5];社区绿地可从观赏草坪转变为融合果木、蔬菜与生态栖息地的“可食地景”[6]。这种设计思维的转变,为农业生产嵌入城市肌理提供了物理基础与美学合法性。

2.2. 农业栽培的空间解放

Figure 1. Structural section and architectural diagram of the rooftop farm

1. 屋顶农场构造剖面架构图

无土栽培、垂直农业等现代农技使作物生长逐步摆脱对传统耕地的依赖。水培、气雾培等技术通过精准控制水、肥、光、气,不仅大幅提升了单位面积产量与资源效率,更因其清洁、轻便、模块化的特性,能够灵活植入建筑、室内等非农空间[7]。这些技术演进的核心是控制与优化,为人工智能介入创造了天然接口[8],栽培过程的数字化与可控化是农业融入智能生态系统的技术前提。屋顶农场构造剖面架构图如图1所示。

2.3. 人工智能的角色升维

在“智能生态融合体”中,人工智能承担“神经中枢”与“决策核心”角色,其作用贯穿三个层面:感知层面,通过传感器网络收集环境与作物数据,形成系统“数字感官”;决策层面,利用机器学习算法分析数据,识别病虫害、预测生长趋势,基于多目标优化生成调控策略[9];执行与学习层面,将策略转化为具体指令控制设备运行,并根据反馈数据持续优化模型,使系统具备自我进化能力。

3. 三元协同系统的模型构建

3.1. 智能生态融合体概念模型

基于前述理论梳理,本文尝试构建一个“智能生态融合体”的概念模型(见图2)。该模型强调物质流、能量流与信息流在三个层级间的闭环循环与动态交互[10]

Figure 2. Schematic diagram of the tripartite synergistic architecture of the intelligent ecological integrative system

2. 智能生态融合体三元协同架构示意图

以智慧调控层为核心,负责整合所有传感器信息的数据中台、计算生长模型并优化算法的算法模型库、数字孪生仿真系统、智能控制终端。

以精准栽培层执行核心决策,建立生物生产单元,例如可精准调控的光、温、水、肥设备,搭建垂直农场、水培床等模块化种植系统,创造适生作物群落,构建如鱼菜共生、堆肥的资源循环子系统。

以生态设计层为基础,提供物理空间载体,例如整合建筑表皮、屋顶、室内、庭院等多尺度空间,采用自然通风、雨水收集、微气候营造等被动式生态调节设计,结合光伏、小型风电可再生能源接口。

三元协同架构示意图中的运行机理围绕“三流”展开。物质流旨在构建循环网络,将养殖废水、植物残体与社区厨余等,通过微生物转化与智能堆肥等技术,再生成可利用的水肥资源,实现内部物质的高效循环。能量流追求匹配与增效,通过整合光伏等可再生能源,并利用AI算法调度补光、环控等高耗能设备的运行,实现能源的自洽与节约。信息流则贯穿全程,从作物生长的视觉识别到环境数据的动态分析,形成监测、分析、调控、再优化的持续反馈闭环。

上述架构与机理的深度交织,最终催生系统性的协同效应,建筑空间为农业生产提供物理和微气候支持,农业生产活动则反馈调节建筑能耗与环境;数据智能不断学习并优化生物过程的管理策略。这种跨领域的紧密耦合,使系统整体涌现出远超各部分之和的韧性、高效与可持续性,实现了从简单叠加到有机融合的质变。

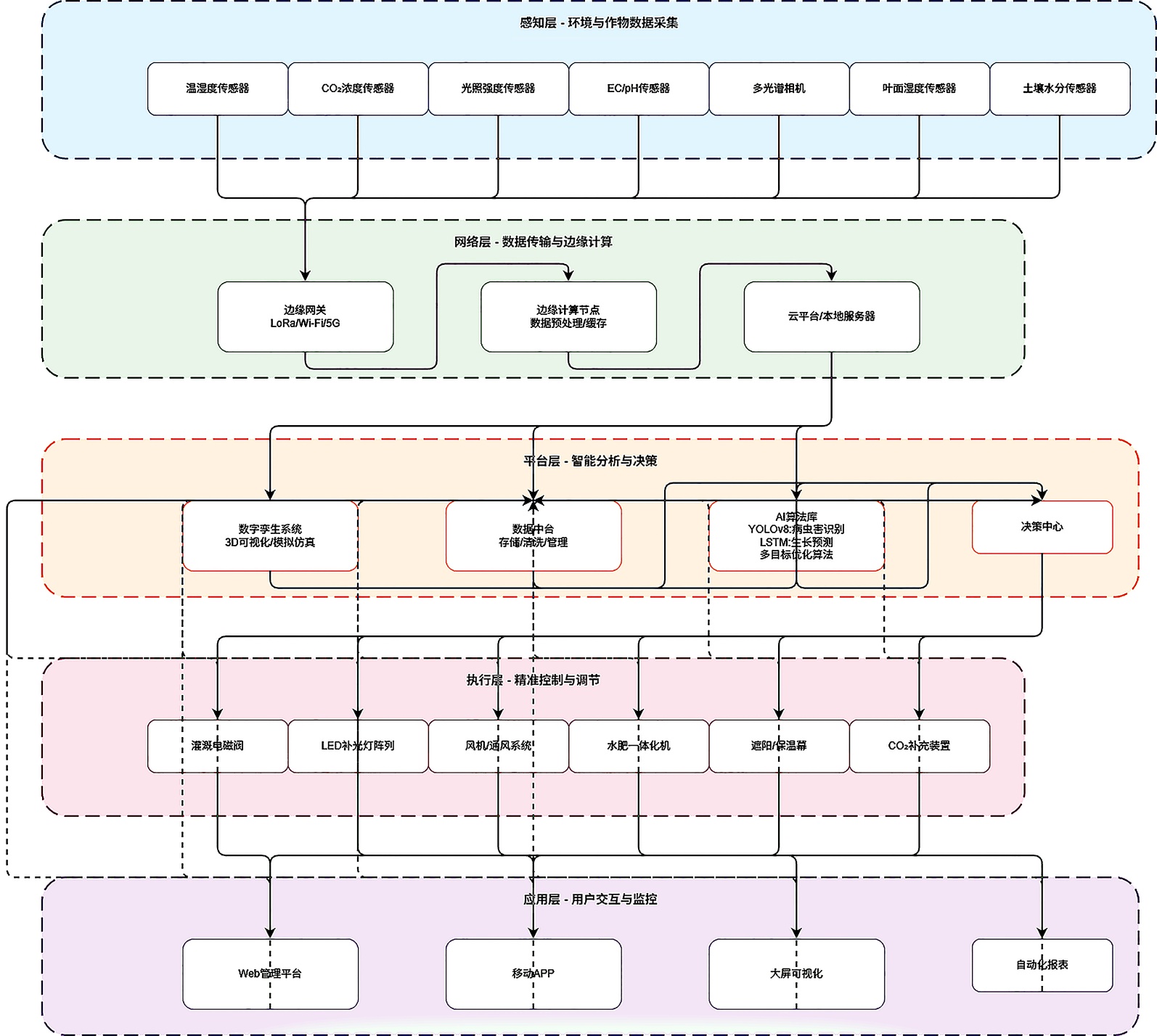
基于三元协同架构示意图进一步衍生和补充以下基于物联网的三层架构示意图(见图3)。

Figure 3. Schematic diagram of the three-element collaborative architecture of the intelligent ecosystem

3. 智能生态融合体三元协同架构示意图

3.2. 系统效能的多维评估体系

为科学量化智能生态融合体的综合效益,需建立涵盖资源、生态、经济社会的多维评估体系,将隐性价值显性化[11]

第一,评估资源利用率。通过闭环水肥设计系统评估水资源循环利用率,雨水、循环用水的利用率需高于90%,显著高于传统灌溉。计算农产品综合能耗,通过光伏和智能调控,用电量较传统设施农业有望降低15%~25%。通过土地当量比(LER)衡量立体种植的空间效率,基于垂直农业实践,其LER可达到10~30,实现土地生产力的大幅度提升。

第二,评估生态贡献性。计算年度净碳汇量,需全生命周期核算植物固碳与系统碳排放的净值,通过清洁能源与高效生产设计可实现净碳汇。观测局部热岛缓解效果,通过大面积绿化实测能有效降低建筑表面和周边温度,提升居住舒适度并间接降低能耗。评估生物多样性支持度,通过配置蜜源植物与栖息微环境,提升传粉昆虫丰富度,并进行定期监测验证。

第三,评估经济和社会效益。进行生命周期成本效益分析,把建设、运营成本,与产出的食物、节省的公共开支、创造的碳汇价值以及居民健康收益都纳入计算,评估其长期综合价值。计算社区食物自给能力,计算“景观菜园”能满足社区日常营养需求的百分比,是提升社区抵御风险能力的重要体现。评估健康与福祉促进效果,可通过参与度调查或健康指标追踪进行量化,衡量它带来的邻里交往增多、身心愉悦等无形价值。

该体系通过上述可量化指标,为融合体的规划、优化与政策支持提供了超越传统账本的全面评估蓝图。

3.3. 核心调控算法

Figure 4. Flowchart of the multi-objective environmental control algorithm

4. 多目标环境调控算法流程图

系统核心为多目标智能调控算法,其流程包括:全面感知与数据汇集、预测未来趋势、计算最优调控方案、精准执行指令、效果评估与自我学习(见图4)。算法如同“AI农场管家”,在多目标间寻求动态平衡,实现精细化、智能化自主管理,是系统高效协同的关键技术支撑[12]

4. 智慧农业的本土化实践案例

正如赵春江[13]所指出,我国智慧农业正从关键技术研发走向系统集成与产业化应用,本章所探讨的本土化实践正是这一趋势的体现。在我国智慧农业的实践中,以安徽芜湖中联智慧农业水稻数字化种植项目与中国电子科技集团“穗问”农业大模型为代表的探索,从生产流程重塑与知识服务赋能两个维度,为“智能生态融合体”提供了扎实的本土化范本。

中联智慧农业的核心在于将水稻全生育期的农艺经验转化为可执行的数字模型。该项目把种植过程系统解构为播种、灌溉、施肥等13个关键环节与49个决策点,并依托10大算法与23类模型构建决策系统。系统通过田间传感器与气象数据,动态分析作物长势,生成水肥、植保等精准作业处方,并由智能农机执行。这种基于模型的精准管理,在实现化肥农药减量的同时,使水稻平均增产10%~15%,且全流程数据接入区块链,实现了产地的透明化溯源。此案例表明,通过标准化、数字化的模型驱动,传统大田生产能够系统性地迈向精准化与可追溯。除上述以粮食生产和知识服务为核心的案例外,在综合性生态农庄的景观规划层面,亦有实践探索将智慧农业理念融入设计,体现了技术、生产与景观的初步融合[14]。这为“智能生态融合体”中生态设计层与精准栽培层的结合提供了启发。

如果说中联的实践聚焦于生产单元的深度优化,那么“穗问”农业大模型则致力于农业知识的普惠化服务。该模型汇聚海量农业数据,经过训练后能理解农户的自然语言提问。农户通过手机上传作物异常图像,模型可在秒级内完成识别,对常见病虫害的诊断精度达95%以上,并能结合环境信息生成定制防治方案。这实质上是将专家经验转化为可广泛调用的数字服务,极大降低了精准农业技术的使用门槛,使广大种植者能便捷获得近专家级的决策支持[15]

这两个案例共同揭示了一个重要趋势——智慧农业正从依赖硬件,转向以数据模型与算法为核心驱动力的系统性升级。它们分别从生产过程优化与农技知识普及层面,构成了“智能生态融合体”智慧调控层在不同场景下的生动实践,为我国探索高产高效、环境友好与知识普惠的农业现代化路径提供了关键实证。

5. 国家战略背景下的实施价值

本文所构建的“智能生态融合体”模型,并非一项孤立的技术构想,而是对国家多重战略需求的系统性回应[16]

在目标层面,它通过在城市内部及社区尺度实现本地化、高效率的食物生产,直接增强了应对突发风险的韧性,夯实了粮食安全的微观基础,也是城市更新与完整社区建设中提升品质的有效工具;其倡导的资源循环与可再生能源利用模式,则指向了生产单元的低碳化,及其建筑节能与绿化增汇,是响应“双碳”目标的具体实践[17]

在路径层面,该模型强调环境设计、农业技术与人工智能的深度协同,为乡村振兴提供了“生态产业化、产业生态化”的具体抓手,创造新型就业,本质上也是推动农业生产力的绿色化与智能化革新,与发展“新质生产力”的核心内涵高度一致;其通过数据与算法驱动生产闭环,是数字中国建设在民生与生态领域的生动实践,也是“人工智能+”行动在农业领域的生动体现。近期山西省等地出台的智慧农业行动计划,明确要求推广人工智能、物联网等技术,也印证了这一方向。因此,这一融合体可视为将乡村振兴、绿色低碳、科技创新等宏观战略,转化为可落地、可评估的社区级解决方案的一次集成性探索,为政策在基层的协同实施提供了有价值的参考模板。

6. 经济可行性、运营模式与政策建议

6.1. 全生命周期成本综合分析

全生命周期成本分析涵盖初始投资、运营成本与综合收益。初始投资包括智能化硬件、种植设施、建筑改造及软件费用;运营成本以能源消耗为主,水肥循环可大幅节约资源;收益包括农产品产出、碳汇价值、生态服务及社会健康效益。尽管初始投入较高,但其资源效率、空间产出及多维效益具备长期经济可行性[18]

为直观对比,图5构建了一个简化的LCC分析框架。为保证比较的公平性与科学性,该框架以“单位生产面积(例如1平方米或1公顷)在一年内的运营周期”为基准,对两种模式的成本与收益进行标准化核算与对比。

Figure 5. Comparative LCC analysis framework: traditional agricultural model vs. intelligent ecological integrative system model

5. 传统农业模式与智能生态融合体模式LCC对比分析框架

尽管智能生态融合体面临较高的初始投资与特定的能耗挑战,但其在资源利用效率、单位空间产出以及所产生的多维综合效益上具有传统模式难以比拟的优势。其经济可行性不仅体现在长期的财务平衡上,更体现在对城市环境、社会与公共健康的广泛贡献上,是一种典型的降本、增效、创值系统性解决方案。

6.2. 能耗挑战与优化路径

人工补光与气候调节是主要能耗来源。优化路径包括推进“光伏 + 储能”微电网建设;利用AI预测与调度降低峰值用电;选用低功耗设备与技术。通过“开源、节流、提效”策略,缓解能耗压力,提升系统可持续性。

通过上述开源、节流、提效三位一体的能源优化策略,可显著缓解系统的能耗压力,提升其环境与经济效益,使其更加契合国家“双碳”战略目标[19]

6.3. 可持续运营模式创新建议

技术可行性与经济合理性的最终实现,有赖于可持续的运营模式。基于国内外社区支持农业(CSA)、城市农业等实践探索,本文提出以下三种可供借鉴的运营模式,以保障“智能生态融合体”的长期健康运行[20]:1) 订阅制农业模式以居民定期付费获取农产品及附加服务,该模式能稳定现金流;2) 社区合作社模式以居民入股共建,采取民主管理,增强社区归属感;3) 政府、企业、社区三方合作模式以政府引导支持、企业专业运营、社区参与受益,适合公共项目推广。

可根据项目具体区位、规模、目标群体及资源条件进行组合或创新。核心在于建立权责清晰、利益共享、风险共担的治理机制,确保智能生态融合体不仅是一个技术系统,更是一个充满活力的社会、经济、生态复合系统,从而实现其长期的可持续发展。

7. 结论与展望

本文系统性地论证了整合环境设计、农业栽培与人工智能以构建“智能生态融合体”的理论必要性、技术可行性与广阔应用前景。这一模式超越了单一技术的简单叠加,它代表了一种系统性的革新,旨在创造一种能够自我调节、资源循环,并与人居需求紧密互动的智慧生态系统。这不仅是应对当前资源环境挑战的务实方案,更是对我们未来城市形态和生活方式的积极探索。

当然,本文构建的模型仍需在实践中接受更复杂的检验。其大规模推广的经济可行性、不同气候区域的适应性,以及长期运营的社会接受度,都是未来需要深入研究的课题。展望未来,随着物联网、机器人、基因编辑等技术的持续突破,智能生态融合体的形态和效能必将不断进化。期待未来城市将不再是自然生态的消耗者,而是能够与自然协同共生的、富有生产力的生命共同体。实现这一愿景,需要设计师、农学家、工程师、政策制定者和市民社会的共同智慧与努力。

基金项目

南通理工学院第二批中青年骨干教师培养专项课题(ZQNGGJS202247)。

参考文献

[1] 中华人民共和国国民经济和社会发展第十四个五年规划和2035年远景目标纲要[EB/OL]. 2021-03-13.
http://www.moe.gov.cn/jyb_xwfb/xw_zt/moe_357/2021/2021_zt01/yw/202103/t20210315_519738.html, 2025-12-26.
[2] Benke, K. and Tomkins, B. (2017) Future Food-Production Systems: Vertical Farming and Controlled-Environment Agriculture. Sustainability: Science, Practice and Policy, 13, 13-26. [Google Scholar] [CrossRef
[3] 候婕. 城市居住区中生产性景观的可行性分析与设计研究[D]: [硕士学位论文]. 西安: 西安建筑科技大学, 2017.
[4] 王美娜, 李昊. 面向城市生态空间的智慧城市体系与建设策略研究[J]. 上海城市管理, 2024, 33(6): 11-18.
[5] 逯朋, 赵世萍, 万平平. 垂直绿化在城市园林建设中的应用[J]. 现代园艺, 2025, 48(6): 138-140.
[6] 吴萍, 闫玉玉. 高密度城市社区“可食景观”的适应性研究[J]. 上海国土资源, 2023, 44(4): 117-122.
[7] 李宗耕, 周成波, 胡江涛, 等. 人工光植物工厂节能技术研究进展[J]. 照明工程学报, 2024, 35(5): 41-46.
[8] 农业农村部, 中央网络安全和信息化委员会办公室. 数字农业农村发展规划(2019-2025年) [EB/OL].
http://big5.www.gov.cn/gate/big5/www.gov.cn/zhengce/zhengceku/2020-01/20/5470944/files/b001fe6ca9e345f4ad4f954276d35fee.pdf, 2025-12-26.
[9] 杨其长, 魏灵玲, 刘文科. 植物工厂系统与实践[M]. 第2版. 北京: 化学工业出版社, 2023.
[10] 朱莹, 谭利伟, 张春英, 等. “双碳”目标背景下光伏与农业结合发展的现状与建议[J]. 农业工程技术, 2022, 42(11): 43-44+46.
[11] Liu, T., Yuan, Q.Y., Ding, X.M., Wang, Y.G. and Zhang, D.P. (2023) Multi-Objective Optimization for Greenhouse Light Environment Using Gaussian Mixture Model and an Improved NSGA-II Algorithm. Computers and Electronics in Agriculture, 205, Article 107612. [Google Scholar] [CrossRef
[12] 相常青. 临江市智能化农机在智慧农业中的推广应用[J]. 农业工程技术, 2025, 45(14): 102-103.
[13] 赵春江. 智慧农业的发展现状与未来展望[J]. 华南农业大学学报, 2021, 42(6): 1-7.
[14] 谢冬梅. 融合智慧农业理念的鸿尾生态农庄景观规划设计[D]: [硕士学位论文]. 福州: 福建农林大学, 2019.
[15] 电科太极“穗问农业大模型算法”通过国家网信办算法备案[EB/OL].
https://www.cetc.com.cn/zgdk/1593322/1593325/2109857/index.html, 2025-12-27.
[16] 中共中央 国务院关于完整准确全面贯彻新发展理念做好碳达峰碳中和工作的意见[EB/OL].
https://www.gov.cn/zhengce/2021-10/24/content_5644613.htm, 2025-12-27.
[17] 中共中央 国务院关于全面推进乡村振兴加快农业农村现代化的意见[EB/OL].
https://www.gov.cn/zhengce/2021-02/21/content_5588098.htm, 2025-12-27.
[18] 曹冰雪, 赵春江, 李瑾, 等. 中国智慧农业技术发展现状、挑战与展望[J]. 农业工程学报, 2025, 41(21): 1-10.
[19] 国家能源局关于加快推进能源数字化智能化发展的若干意见[EB/OL].
https://www.gov.cn/zhengce/zhengceku/2023-04/02/content_5749758.htm, 2025-12-27.
[20] 苏志豪. CSA在中国: 认知变迁、实践样态与发展走向[J]. 河北青年管理干部学院学报, 2023, 35(4): 78-85.