基于主动式压力保护技术的高海拔长大单线隧道动车组客室压力变化特征初步研究
Characteristics of Pressure Change in an EMU Cabin Passing through a High-Altitude, Long, Steep-Gradient, Single-Track Tunnel: A Preliminary Study on Active Pressure Protection Technology
摘要: 动车组行驶通过隧道时,车外压力会发生剧烈压力波动。当车外压力波动通过列车通风系统进、排风口和车体气密缝隙传播到客室内时,会造成客室内压力变化,引起乘客耳胀、耳鸣等不适感受。在高海拔低气压、高寒环境下客室压力舒适性问题更加严重。为保证客室压力环境舒适,动车组设有压力保护系统来减弱车外压力波动对车内的影响。文章构建了主动式压力保护系统下的车内压力计算模型,并通过实测数据对计算方法进行了对比验证。通过一维可压缩非定常不等熵流动模型得到了动车组不同行驶工况下的车外压力,研究了隧道长度、线路坡度和海拔高度对车内压力变化和风量变化的影响。该研究进一步为高速列车车内压力变化分析和压力保护系统设计提供了理论分析依据和数据支持。
Abstract: When a high-speed train passes through a tunnel, the external pressure undergoes significant fluctuations. When these external pressure fluctuations propagate into the passenger cabin through the train’s ventilation system’s inlets and outlets, as well as the airtight gaps in the train body, they cause pressure changes in the cabin, leading to discomfort such as ear fullness and tinnitus among passengers. In high-altitude, low-pressure, and high-cold environments, the pressure comfort issues in the cabin become even more severe. To ensure a comfortable cabin pressure environment, high-speed trains are designed with a pressure protection system to mitigate the impact of external pressure fluctuations on the interior. This paper constructs a calculation model for cabin pressure under an active pressure protection system and compares and validates the calculation method using measured data. Through a one-dimensional compressible unsteady isentropic flow model, the external pressure of the high-speed train under different operating conditions is obtained, and the effects of tunnel length, track slope, and altitude on cabin pressure changes and airflow variations are studied. This research further provides a theoretical analysis basis and data support for the analysis of cabin pressure changes and the design of pressure protection systems in high-speed trains.
文章引用:谢振华, 范宇浩, 梅元贵. 基于主动式压力保护技术的高海拔长大单线隧道动车组客室压力变化特征初步研究[J]. 力学研究, 2026, 15(1): 35-43. https://doi.org/10.12677/ijm.2026.151004

1. 引言

动车组进入隧道时会产生隧道压力波,该压力波沿隧道方向传播并在隧道出口发生反射,导致隧道内压力剧烈变化。当隧道压力波作用于列车时,会造成车内压力变化,车内稳定的压力环境被破坏,使乘客产生耳鸣、耳胀等耳感舒适性问题[1] [2]。而在高海拔、大坡度线路条件下,复杂车外压力变化叠加低气压、高寒环境,使乘客舒适性面临更为严峻的挑战[3]。为了保证车内压力环境稳定舒适,动车组设有车内压力保护系统,来减弱或隔绝车外压力波动通过空调系统进、排风口对车内压力造成的影响[4]

李树典和周新喜[5]基于CRH2型动车组车内压力波动控制要求,提出了主动式和被动式两种车内压力波动控制方法,并分析了两种压力保护方式的优缺点。占俊[6]基于CRH2型车模型和通风系统设备参数,利用三维数值仿真软件得到了列车外部压力变化,并通过一维流体仿真软件搭建了车内通风系统仿真控制模型,计算了不同工况下的车内压力。罗禄林[7]基于主动式和被动式车内压力保护方式,分别构建了车内压力解耦算法,分析了列车速度、隧道长度等因素对车内压力变化的影响。王宗昌[8]通过研究高速列车所采用的主动式和被动式压力保护系统,从工作原理、系统组成、系统控制、性能等方面对两种压力保护方向进行了对比分析。储成龙等[9]通过分析现有动车组主动式和被动式压力保护系统的实现机理和适用线路特点,提出了主动式压力保护系统和制氧系统匹配的方案。陶林等[10]通过一维可压缩非定常不等熵流动模型的广义黎曼变量特征线法和考虑连续换气风机工作的车内压力计算方法,对动车组以主动式压力保护技术通过高原环境不同隧道时的车内压力变化进行了仿真计算,并对比了采用高静压风机和低静压风机的车内压力保护效果。孙耿杰等[11]通过在贵广铁路进行实车试验,采集了不同压力保护方式下列车以300 km/h速度通过隧道时的车内外压力数据,对不同车型车内压力每1 s变化量的最值和每3 s变化量的最值进行了统计。

综上所述,目前对于高海拔长大隧道下的客室压力分析仍是研究重点。主动式压力保护系统可以有效解决列车通过长隧道时车内二氧化碳浓度累积问题,因此有必要基于高海拔长大隧道环境,研究主动式压力保护方式的适用性。

2. 计算方法和验证

2.1. 主动式压力保护技术原理

动车组主动式压力保护系统通过高静压风机的性能曲线来减弱车外压力波动对车内压力造成的影响,通过风机的自适应能力保证车内压力环境稳定。高静压风机工作时的风机曲线和系统阻力曲线如图1所示。

Figure 1. High static pressure fan performance curve and system resistance curve

1. 高静压风机曲线和系统阻力曲线

图1可以看出,当车内外压差增加时,高静压风机的风量变化 Δ Q 2 小于普通风机的风量变化 Δ Q 1 ,车厢内进排风量更稳定。更高的风机压头可以在车外压力波动较大时保证一定的气流流入,避免失效。

2.2. 主动式车内压力计算模型

将动车组简化为空调系统和车体泄漏作用下的单节车车内压力计算模型,简化模型如图2所示。

Figure 2. Calculation model of pressure in the high-speed trains

2. 车内压力计算模型

图中 P i 为车内压力, P e 为车外压力, Q fre 为新风量, Q exh 为排风量, Q leak 为泄漏流量。当主动式压力保护系统工作时,高静压新风机的性能曲线分别和系统阻力曲线联立,即可求解得到新风流量和废排流量[12],如式(1)和式(2)所示:

A 1 Q fre 2 + B 1 Q fre + C 1 = k 1 Q fre 2 + P i P e (1)

A 2 Q exh 2 + B 2 Q exh + C 2 = k 2 Q exh 2 + P e P i (2)

式中 A B C 为高静压风机性能曲线参数, k 为对应系统的阻力系数。在不同海拔高度下,受空气密度变化的影响,同一体积流量下的风机静压会对应改变。

车体泄漏流量计算式为[13]

Q leak =αS 2ρ| Δp | (3)

式中 α 为泄漏孔的泄漏系数, S 为等效泄漏孔的面积, Δp= p e p i 为车内外压差。

分析车内空气质量进出的平衡关系,建立车内压力计算模型为:

V RT d p i dt = ρ e Q fre ρ i Q exh ±αS ( 2| Δp | ρ i ) 1/2 (4)

式中 ρ e ρ i 分别为车外空气密度和车内空气密度, V 是车厢内体积, R 是气体常数, T 是温度。

2.3. 方法验证

通过文献[14]中提供的CRH2型车高静压风机性能曲线和实测车内外压力曲线,进行车内压力计算方法的验证。图3给出了头车过隧道时车内外空气压力实测曲线与车内空气压力仿真曲线。由图可知,仿真计算的车内压力与实测车内压力基本一致。

Figure 3. Simulation result verification of the internal pressure curve when the train head car passes through the tunnel

3. 头车过隧道时车内压力曲线仿真结果验证

3. 计算结果分析

通过一维可压缩不等熵非定常流动模型的广义黎曼变量特征线法数值模拟得到单列车通过隧道时的车外压力数据,高静压风机参数和工作点采用文献[15]中工作频率80 Hz对应参数。分析列车采用主动式压力保护系统在不同影响因素下的车内外压力变化规律和风量变化特征。

3.1. 隧道长度的影响

本小节研究列车以200 km/h通过不同长度单线隧道时,头车车内外压力的影响特征,隧道长度分别为5 km、10 km、20 km、30 km,隧道入口处海拔为2 km,隧道坡度为20‰上坡。为了更直观地展示不同隧道长度下的压力变化规律,对时间轴进行了无量纲化处理。图4给出了列车通过不同长度隧道时,头车车外压力变化时间历程曲线,图5给出了车内压力变化时间历程曲线。

Figure 4. The external pressure changes of high-speed trains passing through different tunnel lengths

4. 动车组通过不同隧道长度车外压力变化

Figure 5. The inside pressure changes of high-speed trains passing through different tunnel lengths

5. 动车组通过不同隧道长度车内压力变化

由图分析可知,在同一隧道入口海拔和坡度下,车内外压力最大负压值随隧道长度增加逐步变大,这反映了列车行驶过程中海拔高度变化对车外压力的影响。在不同隧道长度下,车内外压力发生波动的无量纲时刻相同,呈现了相似的压力波动规律。

图6给出了列车通过不同长度隧道时车内外压差的变化曲线,图7给出了新风量变化曲线。由图分析可以发现,新风量变化规律与车内外压差变化规律基本相同。在车内外压差增加时,高静压型风机需要克服的阻力减小,新风量增大。列车通过不同长度隧道时,受车外压力波动影响,新风量发生动态变化,短时剧烈的压力波动使风量由额定值最大下降了3.5 m3/min。在列车驶出隧道时,由于车外压力快速恢复,新风量也发生较大变化。

Figure 6. High-speed train passes through tunnel with different length of pressure difference inside and outside

6. 动车组通过不同隧道长度的车内外压差

Figure 7. The fresh air volume of high-speed trains passing through different tunnel lengths change

7. 动车组通过不同隧道长度的新风量变化

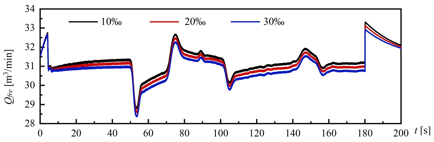
3.2. 线路坡度的影响

本小节研究隧道坡度分别为10‰、20‰、30‰上坡,单列车以200 km/h通过入口处海拔2 km、长度10 km的单线隧道时,隧道坡度对车内外压力变化的影响。

Figure 8. Pressure changes outside the train when passing through tunnels with different gradients

8. 动车组通过不同坡度隧道时的车外压力变化

Figure 9. Pressure changes inside the train when passing through tunnels with different gradients

9. 动车组通过不同坡度隧道时的车内压力变化

图8给出了列车通过不同坡度隧道时头车车外压力变化时间历程曲线,图9给出了车内压力变化时间历程曲线。由图分析可知,随着列车上坡时线路海拔高度的不断升高使得车外压力下降,不同坡度下的车内外压力变化规律基本相同。上坡坡度越大时,同一时间内车外压力的下降越大,车内外压力最大负压值也越大。

图10给出了列车通过不同坡度隧道时头车新风量变化曲线。由图分析可知,动车组在通过带坡度隧道时,由于坡度叠加隧道压力波带来的车外压力变化,新风量会发生不同程度的改变,且车外压力波动越剧烈,对应风量变化也更大。但由于通过不同坡度时车外压力变化规律基本一致,因此新风量也保持了一致的变化规律。在通过坡度30‰的隧道时,新风量由额定值最大下降了3.1 m3/min。

Figure 10. High-speed train’s fresh air volume changes through tunnels with different gradients

10. 动车组通过不同坡度隧道时的新风量变化

3.3. 海拔高度的影响

本小节研究了在隧道入口海拔为1000 m、2000 m、3000 m和4000 m下,单列车以200 km/h通过长度10 km、坡度为20‰上坡隧道时,隧道入口海拔高度对车内外压力变化的影响。图11给出了列车通过不同入口海拔隧道时,头车车外压力变化时间历程曲线,图12给出了车内压力变化时间历程曲线。

由图分析可知,列车通过隧道全程的车外压力变化量随着隧道入口海拔的升高而降低,且车外压力受到隧道压力波影响而产生的压力变化量随着海拔升高存在减小的趋势,这与随着海拔不断升高后空气密度的降低有关。列车通过不同入口海拔隧道时,车内压力变化趋势基本一致,随着入口海拔的升高,车内外压力最大负压值均减小。

Figure 11. Variation of external pressure on multiple unit trains passing through tunnels at different entrance altitudes

11. 动车组通过不同入口海拔隧道时的车外压力变化

Figure 12. Variation of internal pressure on multiple unit train passing through tunnels at different entrance altitudes

12. 动车组通过不同入口海拔隧道时的车内压力变化

图13给出了动车组通过不同入口海拔隧道时新风量变化曲线。由图分析可知,动车组在通过不同入口海拔的隧道时,车外压力有明显差异,但车内外压差基本一致,因此车外新风量变化趋势和变化幅值保持了基本相同的变化。在通过入口海拔4000 m的隧道时,新风量由额定值最大下降了3.0 m3/min。

Figure 13. The fresh air volume changes when high-speed trains pass through tunnels at different entrance altitudes

13. 动车组通过不同入口海拔隧道时的新风量变化

4. 结论

本论文介绍了主动式压力保护系统的工作原理,建立了对应的车内压力计算模型,并通过实车测试数据进行了计算方法验证。借助一维数值计算方法得到车外压力,研究了隧道长度、线路坡度和入口海拔对车内外压力和风量的影响。通过对计算结果的初步分析,得到以下结论:

1) 动车组通过高海拔、大坡度的长隧道时,车外压力持续受到运行中海拔高度变化带来的影响。在通过不同长度隧道时,隧道长度越长,列车通过隧道所需时间也更长,车内外压力会有更大的负压波动。在通过不同坡度隧道时,相同时间内列车在大坡度隧道内的海拔高度变化更大,车内外压力变化也会更显著。在通过不同入口海拔高度的隧道时,随着海拔高度增加带来的空气状态参数改变,车外压力波动有不同程度的减小。

2) 在主动式压力保护方式下,车内压力变化受到高静压风机保护,车内压力幅值变化相比车外压力有明显衰减作用。列车通过隧道过程中新风量的变化规律与车内外压差变化规律基本一致,在车外压力升高时,新风量同步增大。隧道长度对新风量变化的影响强于线路坡度和海拔高度,这与不同隧道长度下车外压力波动的变化规律有关。

参考文献

[1] 小澤智. 高速列車の空気力学的諸問題[J]. 日本流体力学会誌「ながれ」, 2002(21): 346-353.
[2] 田红旗. 中国高速轨道交通空气动力学研究进展及发展思考[J]. 中国工程科学, 2015(4): 30-41.
[3] 陈晖. 川藏铁路特长超长隧道压力波及气动阻力特征初步研究[D]: [硕士学位论文]. 兰州: 兰州交通大学, 2021.
[4] 张玉刚, 刘渠海. 高速动车组车内压力保护系统分析[J]. 山东工业技术, 2019(1): 43.
[5] 李树典, 周新喜. CRH2型200 km/h动车组车内压力波动控制研究[J]. 机车电传动, 2009(2): 6-7.
[6] 占俊. 高速列车气动效应的数值模拟和仿真研究[D]: [硕士学位论文]. 成都: 西南交通大学, 2016.
[7] 罗禄林. 高速列车车内压力保护装置在隧道压力波下的适应性研究[D]: [硕士学位论文]. 兰州: 兰州交通大学, 2016.
[8] 王宗昌. 主动式与被动式车内压力保护系统对比分析[J]. 铁道车辆, 2017, 55(6): 30-32+5.
[9] 储成龙, 郭丹, 周新喜, 等. 高原铁路动车组压力波保护方式与制氧系统匹配控制方案探讨[J]. 铁道车辆, 2022, 60(6): 54-56+63.
[10] 陶林, 王志钧, 王宗昌, 等. 高原动车组主动压力保护技术分析研究[J]. 铁道车辆, 2023, 61(3): 132-138.
[11] 孙耿杰, 刘磊, 白鑫, 等. 贵广铁路提速隧道空气动力学效应科学研究试验[J]. 中国铁路, 2024(10): 163-171.
[12] 蔡增基, 龙天渝. 流体力学泵与风机[M]. 北京: 中国建筑工业出版社, 2009.
[13] 张相, 梅元贵, 周朝晖. 高速列车车内压力波动值计算方法初探[J]. 铁道机车车辆, 2008(4): 33-35.
[14] 陈春俊, 聂锡成, 唐猛. 车外空气压力作用下的CRH2型动车组车内空气压力传递函数模型[J]. 中国铁道科学, 2013, 34(4): 84-88.
[15] 王志均. 高速列车车内压力计算方法及川藏铁路动车组拟用压力保护技术比较研究[D]: [硕士学位论文]. 兰州: 兰州交通大学, 2022.