系统性风险下的电商平台订单准入均衡与社会福利:基于双服务商排队模型研究
Order Admission Equilibrium and Social Welfare for E-Commerce Platforms under Systemic Risk: A Study Based on a Dual-Server Queuing Model
DOI: 10.12677/ecl.2026.153297, PDF, HTML, XML,   
作者: 郑 意:南京信息工程大学数学与统计学院,江苏 南京
关键词: 电商平台双服务商准入均衡社会福利E-Commerce Platform Dual-Server Admission Equilibrium Social Welfare
摘要: 本文从排队论视角出发,构建了电商平台在系统性风险下的订单准入排队模型,重点研究双渠道服务同时中断场景下的订单准入均衡策略与社会福利。模型假设电商平台信息透明且订单持续到达,分析了订单到达决策者在个体理性下形成的纳什均衡准入行为,并进一步探讨了电商平台在全局最优阈值策略下的系统稳态拥堵水平与社会福利函数。通过解析推导与数值模拟,揭示了不同需求强度与风险参数组合下均衡的动态特征,以及供应渠道恢复率、停止服务率等关键运营参数对社会福利的影响机制。本研究为电商平台在应对系统性风险时的双渠道协同管理、订单准入策略制定以及社会福利优化提供了理论依据与决策参考。
Abstract: From the perspective of queueing theory, this paper constructs an order admission queueing model for an e-commerce platform’s dual channels under systemic risk, and studies the equilibrium order admission strategy and social welfare when both supply channels of the platform may simultaneously stop providing services. The model assumes that the e-commerce platform operates with transparent information and continuous order arrivals, analyzes the Nash equilibrium admission behavior formed by order-arriving decision-makers under individual rationality, and further explores the steady-state congestion level and social welfare function of the system under the platform’s globally optimal threshold strategy. Through analytical derivation and numerical simulations, the dynamic characteristics of equilibrium under different combinations of demand intensity and risk parameters are revealed, as well as the impact mechanisms of key operational parameters such as service recovery rate and service interruption rate on social welfare. This study provides theoretical foundations and decision-making references for e-commerce platforms in coordinating dual channels, formulating order admission strategies, and optimizing social welfare when responding to systemic risks.
文章引用:郑意. 系统性风险下的电商平台订单准入均衡与社会福利:基于双服务商排队模型研究[J]. 电子商务评论, 2026, 15(3): 476-486. https://doi.org/10.12677/ecl.2026.153297

1. 引言

近年来,平台经济快速发展,电商平台作为其核心业态,在供应链与渠道管理中广泛采用“双服务台”或“双供应商”冗余架构以提升系统韧性。该架构通过同时接入两家或多家服务提供商(如并行使用顺丰与京东物流、同时运营自营与第三方商品渠道、对接多个支付系统等),旨在增强服务能力、缓解订单拥堵,并提升整体运营的稳定性。

系统性风险就是“牵一发而动全身”的风险。在许多领域都被研究过,刘宇君[1]等研究了银行领域在系统性风险下应采取的服务机制;闫鹏[2]研究了系统性风险对低空经济的影响;罗琰[3]等研究了保险行业在系统性风险下该如何风控。在电商平台的运营实践中,同样也面临系统性风险挑战:多个服务商或渠道因不可控因素可能同时停止营业,引发电商平台订单积压、履约中断与用户信任下降。此类风险在物流[4]、支付、云服务等电商关键支撑体系中尤为突出。现实案例表明,极端天气、监管政策突变、区域性网络攻击等事件,已多次导致电商平台的双物流商、双支付通道或双云服务同时失效。例如,2023年京津冀暴雨灾害中,双分拨中心同时瘫痪,造成十余万电商快件滞留[5]。2024年10月,阿里云新加坡可用区因火灾导致服务中断,再次印证了云基础设施的系统性风险[6]。这些事件凸显,在系统性风险下,电商平台的双服务台架构依然脆弱,其失效机理与应对策略亟需深入研究。从供应链管理理论视角审视,现有文献对多源采购与冗余策略的研究主要聚焦于独立中断风险假设。Tang [7]提出了供应链中断风险的鲁棒性策略框架,强调多源采购在风险缓解中的价值;Yang等[8]研究了信息不对称下的双源采购决策,探讨了竞争与分散化的权衡;然而,这些研究隐含假设各供应源的中断风险相互独立,忽视了系统性风险下的关联性失效问题。

在此背景下,本文基于排队理论,构建一个电商双服务台在系统性风险下同时停止营业与同时恢复运营的动态模型。聚焦于订单持续到达且平台,信息透明的典型电商环境,本研究重点探讨:在服务中断风险下,订单的准入决策如何形成系统均衡?不同准入策略下,系统的稳态拥堵水平与平台整体社会福利如何变化?通过理论分析与数值仿真,旨在揭示风险参数与平台运营策略对系统性能的影响机制,从而为电商平台在风险管理、渠道协调与供应链韧性建设方面提供理论依据与管理启示。

2. 模型构建与分析

2.1. 模型描述

本研究聚焦于一个典型电商平台的物流服务体系。在该体系中,电商平台同时接入两家同质物流服务商,构成“双渠道”履约架构。该体系遵循电商订单“先到先服务”的基本规则。当双渠道均正常运营时,来自平台消费者的订单以速率 λ 持续到达;每家物流服务商的订单处理能力均为 μ

在实际运营中,整个物流体系可能因极端天气灾害、重大政策调整或网络基础设施中断等同一系统性风险事件冲击,导致两家物流服务商同时停止服务。模型假设此类同时停止服务事件的发生服从参数为 α 的泊松过程。物流服务商停止营业期间,电商平台下架产品,订单处理能力均降为零。在平台协调与外部干预下,系统启动风险应对与恢复流程,该恢复过程所需时间服从参数为 β 的指数分布。恢复完成后,两家物流服务商同时恢复正常运营,电商平台订单处理能力得以全面恢复。

I( t )=0,1 分别表示两个服务商均停止服务与均正常运营的情况;用 X( t ) 表示 t 时刻的电商平台订单积压水平。那么电商平台订单的净输入率为:

dX( t ) dt ={ λ     I( t )=0 λ2μ   I( t )=1 (1)

根据稳态条件 πQ=0 ,两个服务商处于不同状态的稳态概率为:

π 0 = α α+β          π 1 = β α+β (2)

2.2. 纳什均衡策略分析

假设电商平台订单进入系统后,此时系统状态为 [ X( t ),I( t ) ]=( x,i ) ,则电商平台订单的收益函数为:

B i ( x )=RC S i ( x )        i=0,1 (3)

S i ( x ) 表示订单在进入系统后,系统状态为 ( x,i ) 时的积压时间, R 为每个订单完成后所得到的收益, C 为每个订单因在系统中积压单位时间内消耗的拥堵成本[9]

定理1系统性风险下,只考虑单个订单收益,系统则存在准入均衡止步策略:

[ x e ( 0 ), x e ( 1 ) ]=[ 2μβR ( α+β )C μ α+β , 2μβR ( α+β )C ] (4)

证明:系统处于状态 ( x,i ) 时,接收的电商平台订单在系统中的平均积压时间为:

S 0 ( x )= 1 2β + S 1 ( x ) (5)

S 1 ( x )= x 2μ e α μ x + 0 x 2μ ( t+ S 0 ( x2μt ) )2α e 2αt dt (6)

式(6)中令 y=x2μt ,变换为式(7)。

S 1 ( x )= 1 2α 1 2α e α μ x + α μ e α μ x 0 x S 0 ( y ) e α μ y dy (7)

将式(5)代入到式(7)中,且式(7)两边乘以 2μ e α μ x ,并对 x 进行两边求导,可以得到式(8)。

d S 1 ( x ) dx = α 2μβ + 1 2μ (8)

由边界条件 S 0 ( 0 )=0, S 1 ( 0 )=0 ,可以得到 S i ( x ) 的表达式如下:

S 0 ( x )= 1 2β +( α 2μβ + 1 2μ )x (9)

S 1 ( x )=( α 2μβ + 1 2μ )x (10)

根据报酬成本函数 RC S i ( x )=0 可以得到准入均衡止步策略的显式解。

2.3. 电商平台订单的积压概率分布

若按照个体准入均衡止步策略处理订单,则单位时间内平均社会收益未必是全局最优。我们假设随机过程 ( x,i ) 趋于稳定时系统的拥堵水平遵循全局最优准入止步阈值 [ x * ( 0 ), x * ( 1 ) ] ,若 x< x * ( i ) ,则订单可进入系统等待处理,否则不能进入,即电商平台暂时下架该产品。

在任意时刻 t 系统处于状态 i 时订单积压水平的瞬时联合概率分布为[10]

F i ( t,x )=P{ X( t )<x,I( t )=i },   x0,i=0,1 (11)

定理2在制度完全透明的情况下,系统内所有订单均采用全局最优停止策略时,系统内拥堵水平将达到如下稳态概率分布:

情形1: λ>2μ ,系统的拥堵水平稳定在 x * ( 1 )

情形2: λ=2μ ,系统的拥堵水平稳定在 x * ( 0 )

情形3: λ<2μ ,系统的拥堵水平在 [ 0, x * ( 0 ) ] 震荡,且稳态概率分布如下所示

F 0 ( x )={ 0                                                               x<0 α α+β e z 1 x β( λ2μ )+λα e z 1 x * ( 0 ) β( λ2μ )+λα              0x< x * ( 0 ) π 0                                                           x x * ( 0 ) (12)

F 1 ( x )={ 0                                                               x<0 α α+β λβ( 1 e z 1 x ) e z 1 x * ( 0 ) β( λ2μ )+λα              0x< x * ( 0 ) π 1                                                            x x * ( 0 ) (13)

其中 z 1 =( 2β λ + 2α λ2μ )

证明:为了便于分析不同情况下的电商平台订单积压水平变化情况,我们假设初始系统拥堵水平为0,以双服务商均正常运营的情况来开始进行分析。

情形1:当 λ>2μ 时,电商平台订单拥堵水平首先以 λ2μ 的速率增长。当系统从状态1转变为状态0时,若此时的位拥堵水平已经超过状态0的阈值 x * ( 0 ) ,输入量与输出量均为0,拥堵水平则保持恒定;若没有超过阈值 x * ( 0 ) ,则以速率 λ 增长;系统再次转变为状态1时,订单积压水平任以 λ2μ 的速率增长直到达到阈值 x * ( 1 ) ,拥堵水平将停止上升;最终拥堵水平将稳定在 x * ( 1 ) 并保持恒定,具体变化情况如图1所示。

Figure 1. Variation of order backlog level in Case 1

1. 情形1订单积压水平变化情况

情形2:当 λ=2μ 时,系统处于状态1,电商平台订单的进入速率等于两个服务商的处理速率,拥堵水平保持恒定;当处于状态0时,拥堵水平以速率 λ 增长,并在达到阈值 x * ( 0 ) 后停止上升。最终系统拥堵水平将稳定在 x * ( 0 ) ,如图2所示。

Figure 2. Variation of order backlog level in Case 2

2. 情形2订单积压水平变化情况

情形3:当 λ<2μ 时,当系统处于状态1,电商平台订单的进入速率小于两个服务商的处理速率,导致拥堵水平以速率 λ2μ 下降;当处于状态0且拥堵水平还未到达阈值 x * ( 0 ) 时,拥堵水平以速率 λ 上升。最终系统的拥堵水平将在 [ 0, x * ( 0 ) ] 内周期性振荡,如图3所示。

图3拥堵水平的动态变化来构建相应的微分方程组如下:

{ λ d F 0 ( x ) dx =2β F 0 ( x )+2α F 1 ( x ) ( λ2μ ) d F 1 ( x ) dx =2β F 0 ( x )2α F 1 ( x ) (14)

Figure 3. Variation of order backlog level in Case 3

3. 情形3订单积压水平变化情况

将以上微分方程组写成矩阵形式:

[ F 0 ( x ) F 1 ( x ) ]= M 0 [ F 0 ( x ) F 1 ( x ) ] (15)

其中: M 0 =[ 2β λ 2α λ 2β λ2μ 2α λ2μ ]

M 0 的特征值为: z 0 =0, z 1 =( 2β λ + 2α λ2μ ) ,根据特征值求出对应的特征向量故有

[ F 0 ( x ) F 1 ( x ) ]= D 1 [ 1 β α ]+ D 2 [ 1 λ λ2μ ] e z 1 x (16)

再根据边界条件 F 0 ( x * ( 0 ) )= π 0 , F 1 ( 0 )=0 ,解得

D 1 = α α+β λα e z 1 x * ( 0 ) β( λ2μ )+λα , D 2 = α α+β β( λ2μ ) e z 1 x * ( 0 ) β( λ2μ )+λα (17)

即得到拥堵水平的稳态概率分布 F 0 ( x ), F 1 ( x )

3. 社会福利分析

在所有电商平台订单都遵循全局最优阈值策略 [ x * ( 0 ), x * ( 1 ) ] ,即整体达到最优则期望社会福利函数为 B[ x * ( 0 ), x * ( 1 ) ]= λ e RCE( x ) ,其中 λ e 是电商平台订单有效进入率,等于原始到达率乘以进入系统的概率; E( x ) 是电商平台订单的平均拥堵水平[11]

对于情形1 和情形2,订单的有效进入率与阈值无关,系统以最大速率处理平台订单。因此,在任何阈值策略下,平台订单的有效流入率等于平均订单处理率。

情形1,电商平台订单的有效进入率为: λ e =2 π 1 μ ,电商平台订单的平均拥堵水平 E( x )= x * ( 1 ) ,所以社会福利函数为 B[ x * ( 0 ), x * ( 1 ) ]=2μ π 1 RC x * ( 1 )

情形2,电商平台订单的有效进入率为: λ e =2 π 1 μ ,电商平台订单的平均拥堵水平 E( x )= x * ( 0 ) ,所以社会福利函数为 B[ x * ( 0 ), x * ( 1 ) ]=2μ π 1 RC x * ( 0 )

情形3,当电商平台订单拥堵水平处于 [ 0, x * ( 0 ) ] 时,其不同状态对应的密度函数为:

f 0 ( x )= α α+β e z 2 x z 2 β( λ2μ ) e z 2 x * ( 0 ) β( λ2μ )+λα (18)

f 1 ( x )= α α+β λβ z 2 e z 2 x e z 2 x * ( 0 ) β( λ2μ )λα (19)

这种情形下电商平台订单的有效进入率为: λ e =λ[ 0 x * ( 0 ) 2β e 2βt dt + π 2 ]=λ[ 1 e β x * ( 0 ) + α α+β ]

电商平台订单的平均拥堵水平为: E( x )= x * ( 0 ) P 0 ( x * ( 0 ) )+ 0 x * ( 0 ) x( f 0 ( x )+ f 1 ( x ) )dx

社会福利函数为: B[ x * ( 0 ), x * ( 1 ) ]=λ[ 1 e β x * ( 0 ) + α α+β ]RCE( x )

4. 数值例子

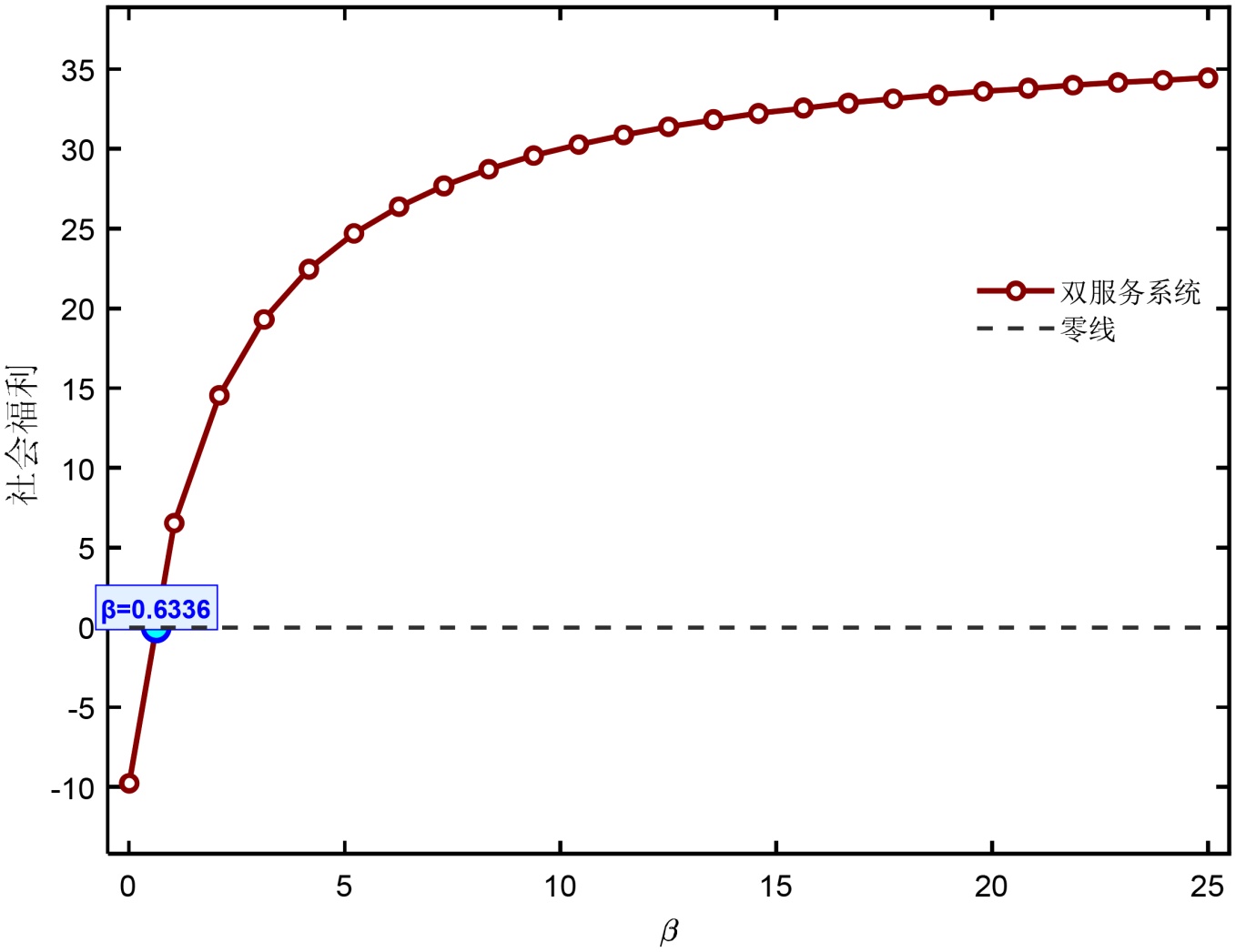
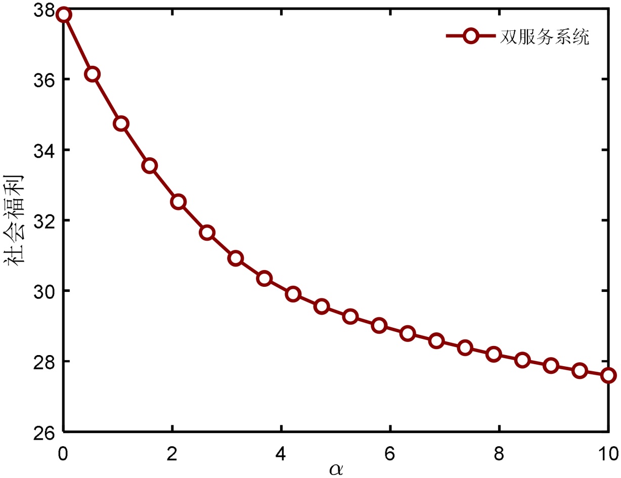
情形1: λ>2μ ,此时,电商平台订单量相对较大,由第3节可知,社会福利函数与订单量进入率无关,我们设置参数 μ=3,α=2,R=8,C=2, x * ( 1 )=5 ,由图4可知,可以清晰地观察到社会福利随 β 的增加而呈现出现上升的趋势。零线与变化曲线相交在 β=0.633 ,因此,风险应对的恢复率维持在0.633以上,社会福利就为正。为了研究社会福利随着停摆事件发生率 α 的变化趋势,我们将 β 取值为2,其他参数取值与上述相同,如下图5所示零线与变化曲线相交在 α=7.62 ,为了使社会福利为正,需使得同时停止服务事件的发生率小于7.62。

Figure 4. Trend of social welfare with respect to β in Case 1

4. 情形1社会福利随 β 变化趋势

Figure 5. Trend of social welfare with respect to α in Case 1

5. 情形1社会福利随 α 变化趋势

情形2: λ=2μ ,由第3节可知,社会福利函数与订单量进入率无关,电商平台订单的积压水平最终稳定在 x * ( 0 ) ,如下图6所示,我们取各参数 μ=3,α=2,R=8,C=2, x * ( 0 )=2 可以清晰地观察到社会福利随 β 的增加而呈现上升趋势。零线与变化曲线相交在 β=0.25 ,为了使社会福利大于0,风险应对的恢复率要大于0.25;如图7所示,零线与变化曲线相交在 α=22 处,同样为了使社会福利大于0,同时停止服务的事件发生率要维持在22以下。

情形3: λ<2μ ,电商平台订单量相对较小,取各参数 λ=4,μ=3,α=6,R=5,C=2, x * ( 0 )=1 ,如图8,可以清晰地观察到社会福利随参数 β 的增加而呈现出稳定增长的趋势。当 β 小于4时,社会福利随着 β 的增大呈现出较为明显的上升态势,当 β 超过4后,社会福利逐渐趋于稳定,增长幅度显著收敛,表明此时通过调整系统恢复率所带来的边际收益提升已接近饱和。如图9所示,我们取各参数 λ=4,μ=3,β=5,R=5,C=2, x * ( 0 )=1 ,可以看到社会福利随着 α 的增加呈现出明显的递减趋势。

5. 结论

社会福利受系统恢复率与系统性风险下停摆事件发生率的影响显著。数值分析表明,提升渠道恢复能力始终对社会福利具有正向作用,尤其在电商平台订单量较大时效果更为明显;而降低停止服务的风险同样是改善社会福利的关键途径。特别地,当恢复能力低于某一临界值时,社会福利可能转为负值,凸显了风险应对能力建设的必要性。

本研究为电商平台在双渠道架构下的运营与风险管理提供了以下启示:1) 电商平台应建立与风险暴露程度相匹配的弹性恢复机制,降低双渠道服务同时失效的概率;2) 在电商平台订单准入管理中,平台可兼顾用户自主选择与系统整体效率。可通过前端界面实时公示各渠道的服务状态、预估等待时间与

Figure 6. Trend of social welfare with respect to β in Case 2

6. 情形2社会福利随 β 变化趋势

Figure 7. Trend of social welfare with respect to α in Case 2

7. 情形2社会福利随 α 变化趋势

Figure 8. Trend of social welfare with respect to β in Case 3

8. 情形3社会福利随 β 变化趋势

Figure 9. Trend of social welfare with respect to α in Case 3

9. 情形3社会福利随 α 变化趋势

拥堵等级,并提供“建议通道”或“优先处理”选项,引导用户选择当前负载较低或恢复能力较强的服务商;3) 在电商平台订单高峰或风险高发期,可依据本文模型,根据现实的实际参数实施动态准入控制,以缓解拥堵、提升整体社会福利。

参考文献

[1] 刘宇君, 赵志华, 刘三阳. 银行清算机制的债务结构优化与系统性风险缓释[J/OL]. 系统科学与数学, 2025: 1-20.
https://link.cnki.net/urlid/11.2019.o1.20251223.1509.018, 2026-01-02.
[2] 闫鹏. 低空经济崛起中的系统性风险挑战——倒逼治理体系现代化的时代必然[J]. 中国应急管理科学, 2025(11): 1-12.
[3] 罗琰, 张子玥. 保险业系统性风险防控及分类监管研究[J]. 西南金融, 2025(7): 87-100.
[4] 董璐璐. 我国物流行业系统性风险研究——来自我国物流行业上市公司的经验数据[J]. 现代国企研究, 2016(14): 123.
[5] 同济大学中国交通研究院, 京东物流, 中交兴路. “2023·7”特大雨洪灾害对于京津冀区域物流的冲击影响: 全景复盘与韧性提升[R]. 北京: 同济大学中国交通研究院, 2024-01-18.
[6] 极点商业. 阿里云迷失在“低价”噱头里[Z]. 2024-03-13.
[7] Tang, C.S. (2006) Robust Strategies for Mitigating Supply Chain Disruptions. International Journal of Logistics Research and Applications, 9, 33-45. [Google Scholar] [CrossRef
[8] Yang, Z., Aydın, G., Babich, V. and Beil, D.R. (2012) Using a Dual-Sourcing Option in the Presence of Asymmetric Information about Supplier Reliability: Competition vs. Diversification. Manufacturing & Service Operations Management, 14, 202-217. [Google Scholar] [CrossRef
[9] 孙荣恒, 李建平. 排队论基础[M]. 北京: 科学出版社, 2002.
[10] 张怡通, 徐秀丽. 工作休假的流体故障排队的优化策略分析[J]. 应用数学学报, 2025, 48(2): 153-183.
[11] 王金亭. 排队博弈论基础[M]. 北京: 科学出版社, 2016.