IL1A介导的视黄醇代谢重编程在反流相关胃癌中的预后价值及潜在机制研究
Prognostic Value and Potential Mechanism of IL1A-Mediated Reprogramming of Retinol Metabolism in Reflux-Related Gastric Cancer
摘要: 背景:胃癌是全球常见恶性肿瘤之一。近年来研究表明,胆汁反流可持续刺激胃黏膜并诱导慢性炎症,从而促进肠上皮化生甚至癌变。炎症因子尤其是白细胞介素-1 (IL-1)家族在胃癌发生中发挥重要作用,其中IL1基因区域变异已被证实与胃癌易感性相关。同时,视黄醇代谢通路作为维生素A信号的重要组成部分,在肿瘤细胞分化、干性维持及增殖调控中具有关键作用。方法:基于TCGA数据库筛选具有反流史的胃癌患者并进行差异表达分析,构建预后模型并开展分子分型。进一步结合功能富集、蛋白互作网络及相关性分析,明确关键基因及潜在分子机制,并在AGS细胞中采用IL-1α中和抗体进行体外验证。结果:共筛选出反流相关预后基因并构建风险模型,成功将患者分为不同分子亚型,其中不良预后亚型显著富集于视黄醇代谢通路。IL1A在反流史患者及高危亚型中显著上调,并与视黄醇代谢活性呈正相关。免疫荧光实验显示,阻断IL-1α后ALDH1A3、CRABP2、RDH10及CYP26B1表达明显下降,提示IL1A可能参与视黄醇代谢调控。
Abstract: Background: Gastric cancer is one of the most common malignant tumors worldwide. In recent years, studies have shown that bile reflux can continuously stimulate the gastric mucosa and induce chronic inflammation, thereby promoting intestinal metaplasia and even cancerousness. Inflammatory factors, especially the interleukin-1 (IL-1) family, play an important role in gastric cancer development, and regional variants in the IL1 gene have been confirmed to be associated with gastric cancer susceptibility. At the same time, the retinol metabolism pathway, as an important component of vitamin A signaling, plays a key role in tumor cell differentiation, stem maintenance and proliferation regulation. Methods: Based on the TCGA database, patients with gastric cancer with a history of reflux were screened and differentially analyzed, and a prognostic model was constructed and molecular typing was carried out. Further combined with functional enrichment, protein interaction network and correlation analysis, key genes and potential molecular mechanisms were identified, and IL-1α neutralizing antibody was used in AGS cells for in vitro verification. Results: Reflux-related prognostic genes were screened and a risk model was constructed, and the patients were successfully divided into different molecular subtypes, among which the unfavorable prognostic subtypes were significantly enriched in the retinol metabolism pathway. IL1A was significantly upregulated in patients with a history of reflux and high-risk subtypes, and was positively correlated with retinol metabolic activity. Immunofluorescence assays showed that the expression of ALDH1A3, CRABP2, RDH10 and CYP26B1 decreased significantly after blocking IL-1α, suggesting that IL1A may be involved in the regulation of retinol metabolism.
文章引用:郭中叙, 周连帮. IL1A介导的视黄醇代谢重编程在反流相关胃癌中的预后价值及潜在机制研究[J]. 临床医学进展, 2026, 16(3): 1789-1803. https://doi.org/10.12677/acm.2026.163965

1. 引言

胃癌在全球癌症相关死亡中仍占重要比例,其发生通常遵循“慢性胃炎–萎缩–肠化–异型增生–癌变”的进展模式[1]。除幽门螺杆菌感染外,胆汁反流被认为是另一重要致癌因素,可破坏胃黏膜屏障并诱导慢性炎症反应[2] [3]。研究显示,胆汁酸可通过MAPK等信号通路上调癌基因表达,从而促进胃癌发生[4]

炎症微环境在胃癌发生中具有核心作用。IL-1家族是重要的促炎细胞因子,其基因多态性已被证实与胃癌风险密切相关[5] [6],尤其是IL1A基因区域变异与肠型胃癌易感性存在显著关联[7]。因此,炎症信号可能是连接反流刺激与肿瘤转化的重要桥梁。

另一方面,视黄醇(维生素A)代谢产物视黄酸(retinoic acid, RA)通过结合核受体调控细胞分化和谱系决定[8]。RA信号异常被认为参与多种肿瘤的发生发展,其低剂量可诱导细胞周期阻滞,高剂量可促进肿瘤细胞凋亡[8]。在胃癌中,全反式视黄酸可阻断细胞周期、促进凋亡并降低癌症干细胞特性[9]。此外,RA还能抑制经典Wnt信号并促进分化,从而影响肿瘤干性维持[10]

越来越多证据提示,视黄醇代谢关键酶(如ALDH家族)与肿瘤干细胞密切相关,RA靶向治疗被认为可能通过抑制ALDH活性改善抗肿瘤疗效[11] [12]。同时,RA通路紊乱还可促进上皮–间质转化及肿瘤进展[13]

尽管炎症与代谢重编程均被认为是胃癌的重要驱动因素,但反流相关炎症是否通过特定代谢通路促进肿瘤进展仍缺乏系统研究。基于此,本研究利用TCGA数据库筛选反流相关预后基因,构建风险模型并进行分子分型,重点探讨IL1A与视黄醇代谢之间的潜在联系,并通过细胞实验进行验证,以期为反流相关胃癌提供新的分子机制及治疗靶点。

2. 材料与方法

2.1. 数据来源与预处理

本研究所使用的胃癌转录组数据及对应临床资料均来源于The Cancer Genome Atlas (TCGA)数据库。纳入标准包括具有完整RNA测序数据、生存随访信息及反流史记录的胃癌患者;对于临床资料缺失或总体生存时间不足30天的样本予以剔除,以减少非肿瘤相关死亡对分析结果的干扰。原始表达矩阵统一转换为TPM (Transcripts Per Million)格式,并进行log2(TPM + 1)标准化处理,从而降低不同样本测序深度差异带来的系统偏倚。随后对表达数据与临床特征进行匹配整合,构建后续分析所需的研究队列。

2.2. 差异表达基因筛选

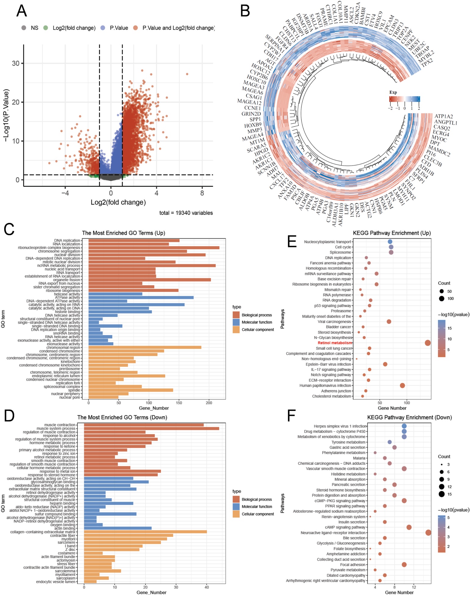
为明确反流史相关的转录组改变,采用R软件中的DESeq2包对有反流史与无反流史胃癌患者进行差异表达分析。该方法基于负二项分布模型,可有效校正测序数据的离散性并提高统计稳定性。差异基因的筛选标准设定为|log2FoldChange| > 1且校正后P值(adjusted P value) < 0.05。筛选结果通过火山图进行可视化,以直观展示显著上调和下调基因的分布特征。

2.3. 预后相关基因鉴定与交集筛选

为评估基因表达与患者生存结局之间的关系,采用单因素Cox比例风险回归模型分析所有基因对总体生存(overall survival, OS)的影响,并筛选P < 0.05的基因作为预后相关候选基因。随后将这些基因与反流相关差异表达基因取交集,从而获得既参与反流相关分子改变又具有预后意义的关键基因,为后续风险模型构建提供基础。

预后风险模型构建

为建立稳健的预后预测工具,本研究采用最小绝对收缩与选择算子(Least Absolute Shrinkage and Selection Operator, LASSO) Cox回归模型对候选基因进行降维分析。该方法通过引入惩罚参数压缩部分回归系数至零,从而减少多重共线性并避免模型过拟合。通过10折交叉验证确定最佳惩罚参数λ,最终选择λmin = 0.0332构建风险模型,并获得18个基因组成的最优基因组合。根据各基因回归系数与表达水平计算风险评分(RiskScore),并以中位数为界将患者划分为高风险组和低风险组,用于后续生存分析。

风险模型的评估与独立预后分析

采用Kaplan-Meier方法绘制生存曲线,并通过log-rank检验比较不同风险组之间的生存差异。同时利用timeROC包绘制时间依赖性受试者工作特征(ROC)曲线,以评估模型对1年、3年及5年生存的预测能力。为进一步验证风险模型是否为独立预后因素,将风险评分与年龄、性别及肿瘤分期等临床变量纳入单因素和多因素Cox回归分析中,从而校正潜在混杂因素的影响。

2.4. 列线图构建与校准

基于多因素Cox回归筛选得到的独立预后指标构建列线图(nomogram),用于量化预测胃癌患者个体化生存概率。模型预测性能通过一致性指数(C-index)进行评估,并绘制校准曲线比较预测生存率与实际观察结果之间的一致性,从而验证模型的可靠性与临床应用潜力。

2.5. 一致性聚类与分子分型

为探讨风险模型基因在胃癌中的分子异质性,采用ConsensusClusterPlus R包进行无监督一致性聚类分析。通过多次重采样计算样本间一致性,并结合累积分布函数(CDF)曲线及Delta area变化趋势确定最佳聚类数。当聚类数为4时模型稳定性最佳,因此将患者划分为四个分子亚型。随后利用主成分分析(PCA)对分型结果进行降维验证,以评估各亚组在转录组层面的分离程度。

2.6. 功能富集分析

为进一步阐明不同亚组的潜在生物学机制,采用clusterProfiler R包对差异基因进行Gene Ontology (GO)及Kyoto Encyclopedia of Genes and Genomes (KEGG)通路富集分析。GO分析主要涵盖生物过程、分子功能及细胞组分三个层面,而KEGG分析用于识别显著富集的信号通路。以校正后P值 < 0.05作为统计学显著标准,并对结果进行可视化展示。

2.7. 蛋白互作网络与相关性分析

为识别关键调控分子,将预后模型基因导入STRING数据库构建蛋白–蛋白互作(protein-protein interaction, PPI)网络,并基于节点连接度评估基因在网络中的中心性。随后采用Spearman相关性分析评估IL1A表达与视黄醇代谢通路活性之间的关系,以探索炎症信号与代谢重编程之间的潜在联系。

2.8. 基于视黄醇代谢基因集的风险分析

选取视黄醇代谢通路中的核心基因构建基因集评分,并根据评分中位值将患者划分为高风险组与低风险组。通过Kaplan–Meier方法评估不同风险组的生存差异,并利用时间依赖ROC曲线分析该基因集对患者预后的预测能力,从而验证该代谢通路在胃癌中的临床意义。

2.9. 细胞培养与IL-1α阻断实验

人胃癌细胞系AGS购自正规细胞资源库,在含10%胎牛血清的RPMI-1640培养基中,于37℃、5% CO2恒温培养箱内培养。为探讨IL-1α对视黄醇代谢的调控作用,采用IL-1α中和抗体Bermekimab对细胞进行处理,对照组给予等体积培养基。处理一定时间后收集细胞用于后续免疫荧光检测。

2.10. 免疫荧光染色

将处理后的AGS细胞固定于4%多聚甲醛中,随后进行透化与封闭处理,并分别加入ALDH1A3、CRABP2、RDH10及CYP26B1一抗孵育过夜。次日加入荧光标记二抗,并使用DAPI染色细胞核。最终在荧光显微镜下采集图像并比较各蛋白在处理前后的表达变化,以评估IL-1α阻断对视黄醇代谢通路的影响。

2.11. 临床样本获取与分组

本研究收集安徽医科大学第二附属医院行手术切除并经病理确诊的胃癌患者临床样本,按照术前病史及内镜/病历记录是否存在反流相关表现分为反流组与非反流组,每组各6例(6v6)。所有纳入患者均具有完整的临床资料与病理诊断信息,采集的肿瘤组织在切除后由病理科常规处理,其中用于免疫组织化学的组织经10%中性福尔马林固定并石蜡包埋,部分新鲜肿瘤组织在无RNA酶条件下迅速液氮速冻并保存于−80℃用于后续RNA提取与RT-qPCR检测。本研究遵循赫尔辛基宣言原则并获得医院伦理委员会审批(LLSC20200503),所有受试者均签署知情同意书。

2.12. 免疫组织化学(IHC)染色与评分

石蜡包埋组织切片(约4 μm)经二甲苯脱蜡、梯度乙醇复水后进行抗原修复,随后采用3%过氧化氢封闭内源性过氧化物酶活性,并使用封闭液减少非特异性结合。切片分别加入一抗孵育(4℃过夜),本研究检测指标包括IL-1α (IL1A)及视黄醇代谢相关蛋白ALDH1A3、CRABP2、RDH10、CYP26B1,次日加入HRP标记二抗孵育后使用DAB显色,苏木精复染细胞核并脱水封片。染色结果由两名对分组信息盲法的病理人员独立评估,采用半定量方法对染色强度与阳性细胞比例进行综合评分,并用于后续组间比较与相关性分析;如两名观察者评分差异较大,则共同复核并达成一致,IHC结果以代表性图像展示。

2.13. RNA提取与RT-qPCR检测

使用TRIzol法或等效商业试剂提取总RNA,并通过分光光度计检测RNA浓度与纯度(A260/A280)以评估质量。随后采用反转录试剂盒将等量RNA逆转录为cDNA,并以SYBR Green体系进行实时荧光定量PCR。根据研究目的,本研究检测的mRNA指标包括IL1A及视黄醇代谢关键基因(如ALDH1A3、CRABP2、RDH10、CYP26B1等),引物由Primer-BLAST设计并经熔解曲线验证特异性。内参基因选用GAPDH或ACTB用于归一化,采用2−ΔΔCt方法计算相对表达量。每个样本设置技术重复并在不同批次进行生物学重复,最终结果用于反流组与非反流组之间的差异比较,以及与IHC/功能实验结果的综合解释。

2.14. 统计学分析

所有统计分析均在R软件中完成。连续变量比较采用Wilcoxon秩和检验或Kruskal-Wallis检验,分类变量采用卡方检验。相关性分析采用Spearman方法。生存分析通过Kaplan-Meier法及Cox回归模型进行,双侧P < 0.05被认为具有统计学意义。

3. 结果

3.1. 基于反流史相关差异基因构建胃癌预后风险模型

为系统筛选与反流史相关且具有预后价值的关键分子,首先基于TCGA胃癌队列比较有无反流史患者的转录组差异。DESeq2分析共鉴定出640个差异表达基因,其中上调基因占多数,提示反流史可能伴随广泛的转录重编程(图1(A))。随后对TCGA队列进行单因素Cox回归分析,共获得2785个与总体生存显著相关的基因。将其与差异基因取交集后得到49个候选基因,这些基因可能同时参与反流相关分子改变及患者预后调控(图1(B))。

为进一步建立稳健的预后评估工具,对49个候选基因进行 LASSO Cox 回归分析。随着惩罚参数λ的增大,部分基因回归系数逐渐收缩至零(图1(C))。通过十折交叉验证确定最佳惩罚参数λmin = 0.0332,在降低模型复杂度的同时保证预测性能(图1(D))。最终构建包含18个基因的风险评分模型,其计算公式为:lambdamin = 0.0332 Riskscore = (0.0686) * THPO + (0.0363) * IL1A + (0.0638) * CFHR3 + (0.0401) * VSTM2L + (0.0972) * LGALS12 + (0.0807) * LHX9 + (0.0041) * ANGPTL4 + (0.0458) * SHOX2 + (0.1455) * ADRA1B + (0.0056) * NDUFA4L2 + (0.0961) * TMSB4XP2 + (−0.0829) * ENTPD8 + (0.0816) * F5 + (0.1961) * HBD + (0.0021) * AC092490.1 + (0.139) * AC007728.3 + (0.033) * FLJ16779 + (−0.1142) * Metazoa_SRP + (−0.0415) * AD000090.1。

(A) TCGA胃癌队列中有无反流史患者的差异表达基因火山图。(B) 差异基因与预后相关基因的交集分析,共筛选出49个候选基因。(C) LASSO Cox 回归系数路径图,不同颜色代表不同基因。(D) 十折交叉验证确定最佳惩罚参数(λmin = 0.0332)。(E) 患者风险评分分布、生存状态散点图及模型基因表达热图。(F) 高风险组与低风险组的Kaplan-Meier总体生存曲线。(G) 时间依赖性ROC曲线评估风险模型对1年、3年和5年总体生存的预测效能。

Figure 1. Construct a prognostic risk model for gastric cancer based on differential genes related to reflux history

1. 基于反流史相关差异基因构建胃癌预后风险模型

高风险组患者死亡事件明显集中,且随着风险评分升高,死亡比例呈递增趋势。热图结果显示,两组在模型基因表达模式上存在明显差异,提示该模型具有良好的生物学区分能力(图1(E))。

Kaplan-Meier生存分析结果表明,高风险组总体生存显著低于低风险组(log-rank P < 0.001),且生存曲线在随访早期即出现分离,提示模型具有稳定的预后分层能力(图1(F))。

时间依赖ROC曲线分析显示,该模型在1年、3年及5年总体生存预测中均具有较好的区分度,AUC值处于可接受范围,表明模型具有一定的临床应用潜力(图1(G))。

3.2. 风险模型基因的独立预后分析及列线图构建

为进一步评估风险模型中各基因的独立预后价值,首先对模型基因及临床变量进行单因素Cox回归分析。结果显示,多数模型基因与总体生存显著相关,同时肿瘤分期等临床指标亦表现出较强的预后提示作用,表明这些因素可能共同影响胃癌患者的生存结局(图2(A))。

(A) 模型基因及Don’t other clinical variables 的单因素Cox回归分析森林图。(B) 多因素Cox回归分析评估各变量的独立预后价值。(C) 基于独立预后因素构建的列线图,用于预测胃癌患者1年和3年总体生存概率,C-index = 0.637。(D) 列线图1年和3年总体生存的校准曲线,展示预测值与实际观察值之间的一致性。

Figure 2. Independent prognostic analysis of risk model genes and nomogram construction

2. 风险模型基因的独立预后分析及列线图构建

随后将具有潜在意义的变量纳入多因素Cox回归模型以校正混杂因素。分析结果表明,部分模型基因在调整年龄、性别及肿瘤分期后仍保持稳定的风险效应,提示其可作为独立预后指标。此外,年龄及肿瘤分期依然是影响患者生存的重要临床因素,进一步验证了模型的临床适用性(图2(B))。

基于独立预后因素构建列线图(nomogram),整合关键模型基因与临床指标,通过量化评分系统预测患者个体化生存概率。该列线图的C-index为0.637 (95% CI: 0.585~0.689, P < 0.001),表明模型具有中等但稳定的预测能力(图2(C))。

为评价列线图的预测准确性,进一步绘制校准曲线。结果显示,1年和3年总体生存的预测概率与实际观察结果高度接近,曲线整体贴近理想对角线,提示该模型具有良好的校准度和可靠性(图2(D))。

3.3. 基于风险模型基因的TCGA胃癌分子分型及预后差异

为进一步探讨风险模型基因在胃癌中的分子异质性,基于模型基因表达谱对TCGA胃癌患者进行一致性聚类分析。累积分布函数(CDF)曲线显示,随着聚类数(k值)的增加,曲线逐渐趋于平滑,其中k = 4时模型稳定性最佳(图3(A))。Delta area曲线进一步证实,当k从3增加至4时曲线下面积的增幅开始减小,而继续增加聚类数对模型稳定性的提升有限,因此最终确定将患者划分为4个分子亚型(图3(B))。

一致性聚类热图显示,样本在四个亚型中具有较高的组内一致性和较低的组间相关性,提示该分型具有良好的聚类效果和可靠性(图3(C))。主成分分析(PCA)结果进一步表明,不同亚组在空间分布上呈现出相对独立的聚类趋势,反映出显著的转录组差异(图3(D))。

随后对各亚组的模型基因表达模式进行比较,热图显示不同亚型之间存在明显的表达谱异质性,提示这些基因可能参与驱动胃癌的分子分型(图3(E))。Kaplan-Meier生存分析结果表明,各亚组患者的总体生存存在显著差异,其中G4亚组预后最差,生存时间明显短于其他亚组,提示该分型具有重要的预后分层价值(图3(F))。

3.4. 不同分子亚型的免疫微环境特征分析

鉴于G4亚组患者预后最差,为深入探讨其潜在分子基础,将G4亚组与TCGA正常组织(NC)进行差异表达分析。火山图结果显示,两组之间存在明显的转录组差异,大量基因在G4亚组中显著上调,同时亦有部分基因呈下调趋势,提示该亚组可能经历广泛的基因表达重编程(图4(A))。环形热图进一步揭示了差异基因在肿瘤与正常组织中的表达模式,整体呈现出清晰的分群特征,反映出G4亚组特异性的分子表达谱(图4(B))。

为明确差异基因的功能意义,对上调基因进行GO富集分析。结果表明,这些基因主要参与DNA复制、核分裂、染色体分离及细胞周期调控等生物过程,同时涉及ATP结合、催化活性及染色质结构相关功能,提示G4亚组可能具有增强的细胞增殖能力和更高的基因组不稳定性(图4(C))。

KEGG通路分析显示,上调基因显著富集于多条肿瘤相关通路,其中视黄醇代谢(Retinol metabolism)为最显著上调的通路,提示脂溶性代谢重塑可能是驱动该亚组恶性进展的重要分子事件。此外,上调基因还涉及细胞周期、DNA复制及同源重组等经典增殖相关通路,进一步支持G4亚组具有高度活跃的肿瘤生物学特征(图4(D))。

下调基因的GO分析结果显示,其功能主要集中于肌肉系统过程、平滑肌收缩及细胞外基质结构组成等,与组织结构维持及细胞力学功能相关的生物过程受到抑制(图4(E))。KEGG分析进一步发现,下调基因富集于多种代谢相关通路,包括药物代谢–细胞色素P450、酪氨酸代谢及胃酸分泌等,提示G4亚组可能伴随正常生理代谢功能的减弱(图4(F))。因此,G4亚组不仅表现出显著增强的增殖信号,还呈现以视黄醇代谢为代表的代谢通路异常激活,这种“增殖–代谢”协同重编程可能是其不良预后的重要分子基础。

(A) 一致性聚类分析的累积分布函数(CDF)曲线,用于评估不同聚类数的稳定性。(B) Delta area曲线展示不同k值下CDF曲线下面积的相对变化,确定最佳聚类数为4。(C) 一致性聚类热图,颜色由浅至深表示样本间一致性由低到高。(D) 主成分分析(PCA)图显示不同亚组在转录组水平上的分离趋势。(E) 不同分子亚型的模型基因表达热图。(F) 不同亚组的Kaplan-Meier总体生存曲线,G4亚组预后最差。

Figure 3. Molecular typing and prognostic differences in TCGA gastric cancer based on risk model genes

3. 基于风险模型基因的TCGA胃癌分子分型及预后差异

(A) G4亚组与TCGA正常组织(NC)的差异表达基因火山图。(B) 差异基因环形热图,展示肿瘤与正常组织之间的表达差异。(C) 上调差异基因的GO富集分析。(D) 上调差异基因的KEGG通路富集分析,其中视黄醇代谢为最显著上调通路。(E) 下调差异基因的GO富集分析。(F) 下调差异基因的KEGG通路富集分析。

Figure 4. Differential expression and functional enrichment analysis of G4 subgroup and normal tissues

4. G4亚组与正常组织的差异表达及功能富集分析

3.5. IL1A作为关键枢纽基因与视黄醇代谢异常激活及不良预后相关

基于前述分型结果与功能富集分析,为进一步明确关键驱动因子及其与视黄醇代谢异常激活之间的关联,本研究聚焦于风险模型中的核心基因IL1A及视黄醇代谢相关基因集进行深入分析。首先,利用STRING数据库对预后模型基因构建蛋白互作网络,结果显示IL1A与多种模型基因存在紧密互作关系,且其互作强度(连接权重/中心性)最为突出,提示IL1A可能处于该分子网络的关键枢纽位置(图5(A))。

进一步对临床分层进行验证,IL1A在有反流史患者中表达水平显著高于无反流史患者,提示IL1A的异常激活与反流相关病程背景密切相关(图5(B))。同时,在一致性聚类获得的四个分子亚组(G1~G4)中,IL1A表达存在显著差异,其中G4亚组的IL1A表达最高,支持IL1A与预后不良分型特征之间存在一致性关联(图5(C))。

鉴于前述差异基因富集分析提示视黄醇代谢通路显著上调,进一步采用Spearman相关性分析评估IL1A与视黄醇代谢通路活性之间的关系。结果显示IL1A表达与视黄醇代谢通路评分呈显著正相关,提示二者可能存在协同激活或共同上游驱动的分子联系(图5(D))。

为从预后层面验证视黄醇代谢异常的临床意义,本研究将视黄醇代谢通路基因作为基因集构建风险评分并将患者分为高风险与低风险组。风险评分分布及生存状态显示,高风险组患者死亡事件更为集中,且相关基因集在两组间呈现明确的表达差异(图5(E))。Kaplan-Meier生存分析进一步表明,视黄醇代谢基因集高风险组总体生存显著更差,提示该通路具有不良预后指示意义(图5(F))。时间依赖ROC曲线显示该基因集对1年、3年及5年生存均具有一定的预测能力,进一步支持其潜在的预后分层价值(图5(G))。

综上,IL1A不仅在反流史患者及不良预后分型中显著升高,还与视黄醇代谢通路活性呈正相关;同时,视黄醇代谢基因集本身与不良预后密切相关,提示“IL1A-视黄醇代谢轴”可能参与驱动反流相关胃癌的恶性进展。

3.6. IL-1α阻断抑制视黄醇代谢并影响胃癌细胞增殖

为进一步验证IL1A与视黄醇代谢通路之间的潜在调控关系,本研究首先在临床胃癌组织中检测相关蛋白表达。免疫组织化学结果显示,与无反流患者相比,反流患者肿瘤组织中IL1A、ALDH1A3、CRABP2、RDH10及CYP26B1均呈现更强的阳性染色,提示反流相关胃癌可能伴随视黄醇代谢通路的整体激活(图6(A))。

随后,在AGS胃癌细胞中采用IL-1α中和抗体Bermekimab进行干预,并通过免疫荧光检测关键视黄醇代谢酶的表达变化。结果显示,与对照组相比,Bermekimab处理后ALDH1A3、CRABP2、RDH10及CYP26B1的红色荧光信号均明显减弱,细胞内阳性表达显著减少(图6(B))。该结果表明阻断IL-1α可同步下调视黄酸合成、转运及降解相关蛋白,提示IL1A可能位于该代谢网络的上游调控位置。为评估视黄醇代谢在IL-1α介导肿瘤细胞行为中的功能意义,进一步开展挽救实验(rescue experiment)。CCK-8检测结果显示,Bermekimab显著抑制AGS细胞增殖,而外源性视黄酸(RA)处理可部分恢复细胞活力(图6(C)),提示IL-1α阻断所致的增殖抑制至少部分依赖于视黄醇代谢信号的下降。

进一步检测增殖标志物Ki67发现,Bermekimab处理后Ki67表达明显降低,而RA补充可逆转该变化(图6(D))。上述结果从功能层面支持视黄醇代谢通路在IL-1α驱动的肿瘤细胞增殖中发挥重要作用。

结合临床样本、生物信息学分析及体外功能实验,本研究从多层面证实IL1A与视黄醇代谢之间存在紧密联系,提示“IL1A-视黄醇代谢轴”可能参与反流相关胃癌的发生发展。

(A) STRING数据库构建的预后模型基因蛋白互作网络,IL1A显示最强互作强度/中心性。(B) IL1A在有反流史(Yes)与无反流史(No)患者中的表达差异。(C) IL1A在分子亚组G1~G4中的表达比较,G4亚组表达最高。(D) IL1A表达与视黄醇代谢通路活性的Spearman相关性分析。(E) 基于视黄醇代谢通路基因集的风险评分分布、生存状态及基因表达热图。(F) 视黄醇代谢基因集高/低风险组的Kaplan-Meier总体生存曲线。(G) 视黄醇代谢基因集对1年、3年及5年总体生存的时间依赖ROC曲线评估。

Figure 5. IL1A, as a key pivot gene, is associated with abnormal activation of retinol metabolism and poor prognosis

5. IL1A作为关键枢纽基因与视黄醇代谢异常激活及不良预后相关

(A) 免疫组织化学检测反流相关胃癌组织中IL1A及视黄醇代谢关键蛋白(ALDH1A3、CRABP2、RDH10和CYP26B1)表达。(B) AGS细胞经IL-1α中和抗体Bermekimab处理后,免疫荧光检测显示上述蛋白表达明显下降。DAPI(蓝色)标记细胞核,Merge为通道叠加图。(C) CCK-8实验检测Bermekimab及Bermekimab + RA处理对AGS细胞活力影响。(D) rt-qPCR检测Bermekimab及Bermekimab + RA处理对AGS细胞MKI67表达影响。

Figure 6. IL-1α blockade inhibits retinol metabolism and affects gastric cancer cell proliferation

6. IL-1α阻断抑制视黄醇代谢并影响胃癌细胞增殖

4. 讨论

本研究基于多组学数据分析发现,视黄醇代谢是反流相关胃癌不良预后的最显著上调通路之一,并首次提出IL1A可能参与该代谢轴的调控。

胆汁反流可持续刺激胃黏膜并诱导慢性炎症,被认为与肠化及胃癌发生密切相关[2] [3]。同时,胆汁酸能够激活多条致癌信号通路并上调原癌基因表达[4],提示反流相关炎症可能为肿瘤提供促增殖微环境。

IL-1介导的炎症反应在胃癌发生中具有重要作用。既往研究表明,IL1基因多态性与胃癌风险增加相关[5],而IL1A区域遗传变异同样被证实与肠型胃癌易感性有关[7]。这些证据支持本研究中IL1A在高危人群中上调的观察结果。

值得注意的是,本研究发现IL1A与视黄醇代谢通路显著正相关。RA信号在肿瘤中具有双重作用,但总体上可通过促进分化和抑制干性影响肿瘤行为[8] [10]。ATRA已被证实可抑制胃癌细胞增殖并增强凋亡,同时降低干细胞标志物表达[9]。此外,RA还能减少ALDH阳性肿瘤干细胞并抑制肿瘤形成[12]

值得进一步讨论的是,本研究同时观察到视黄酸合成关键酶ALDH1A3与降解酶CYP26B1均呈上调趋势。传统观点认为ALDH上调提示视黄酸生成增强,而CYP26家族的升高则加速其代谢清除,因此二者共上调并不一定意味着细胞内视黄酸绝对水平升高,而更可能反映一种高通量代谢状态。已有研究表明,视黄酸信号可通过负反馈诱导CYP26表达,从而维持细胞内视黄酸稳态,这种合成与降解同步增强的动态平衡在多种肿瘤中被认为与信号持续激活有关。由此推测,反流相关炎症可能并非单纯提高视黄酸含量,而是通过增强视黄醇代谢周转率维持RAR信号的持续激活,从而促进肿瘤细胞适应性重编程。

本研究的体外实验进一步显示,阻断IL-1α后多种视黄醇代谢关键蛋白表达下降,提示炎症信号可能位于该代谢通路上游。类似研究表明,RA-ALDH轴不仅影响肿瘤细胞行为,还可调控免疫细胞功能,从而改变抗肿瘤免疫反应[14]-[16]

从临床角度看,RA通路已被视为潜在治疗靶点。既往研究显示靶向RA信号可增强抗肿瘤免疫并改善治疗效果[17] [18]。因此,IL1A-介导的代谢重编程可能为联合抗炎与代谢干预提供新的策略。

本研究仍存在一定局限。首先,本研究主要基于公共数据库分析,尽管进行了细胞实验验证,但仍需更多体内实验支持。其次,IL1A调控视黄醇代谢的具体分子机制尚未完全明确,未来可进一步探索其是否通过NF-κB或MAPK等炎症通路实现调控。

总体而言,本研究提出“炎症–视黄醇代谢”协同驱动模型:反流诱导的慢性炎症可能通过IL1A激活视黄醇代谢,从而促进肿瘤进展并导致不良预后。这一发现不仅加深了对反流相关胃癌机制的理解,也为精准治疗提供了潜在方向。

NOTES

*第一作者。

#通讯作者。

参考文献

[1] Qu, X. and Shi, Y. (2022) Bile Reflux and Bile Acids in the Progression of Gastric Intestinal Metaplasia. Chinese Medical Journal, 135, 1664-1672. [Google Scholar] [CrossRef] [PubMed]
[2] He, Q., Liu, L., Wei, J., Jiang, J., Rong, Z., Chen, X., et al. (2022) Roles and Action Mechanisms of Bile Acid-Induced Gastric Intestinal Metaplasia: A Review. Cell Death Discovery, 8, Article No. 158. [Google Scholar] [CrossRef] [PubMed]
[3] Kim, Y.S., Unno, T., Park, S., Chung, J.O., Choi, Y., Lee, S., et al. (2024) Effect of Bile Reflux on Gastric Juice Microbiota in Patients with Different Histology Phenotypes. Gut Pathogens, 16, Article No. 26. [Google Scholar] [CrossRef] [PubMed]
[4] Lee, S., Park, M., Park, S., Choi, Y., Chung, J., Kim, D., et al. (2022) Primary Bile Acid Activates Egr-1 Expression through the MAPK Signaling Pathway in Gastric Cancer. Molecular Medicine Reports, 25, Article No. 129. [Google Scholar] [CrossRef] [PubMed]
[5] El-Omar, E.M., Carrington, M., Chow, W., McColl, K.E.L., Bream, J.H., Young, H.A., et al. (2000) Interleukin-1 Polymorphisms Associated with Increased Risk of Gastric Cancer. Nature, 404, 398-402. [Google Scholar] [CrossRef] [PubMed]
[6] Camargo, M.C., Mera, R., Correa, P., Peek, R.M., Fontham, E.T.H., Goodman, K.J., et al. (2006) Interleukin-1β and Interleukin-1 Receptor Antagonist Gene Polymorphisms and Gastric Cancer: A Meta-Analysis. Cancer Epidemiology, Biomarkers & Prevention, 15, 1674-1687. [Google Scholar] [CrossRef] [PubMed]
[7] Durães, C., Muñoz, X., Bonet, C., García, N., Venceslá, A., Carneiro, F., et al. (2014) Genetic Variants in the IL1A Gene Region Contribute to Intestinal‐Type Gastric Carcinoma Susceptibility in European Populations. International Journal of Cancer, 135, 1343-1355. [Google Scholar] [CrossRef] [PubMed]
[8] Osei-Sarfo, K. and Gudas, L.J. (2014) Retinoic Acid Suppresses the Canonical Wnt Signaling Pathway in Embryonic Stem Cells and Activates the Noncanonical Wnt Signaling Pathway. Stem Cells, 32, 2061-2071. [Google Scholar] [CrossRef] [PubMed]
[9] Bouriez, D., Giraud, J., Gronnier, C. and Varon, C. (2018) Efficiency of All-Trans Retinoic Acid on Gastric Cancer: A Narrative Literature Review. International Journal of Molecular Sciences, 19, Article 3388. [Google Scholar] [CrossRef] [PubMed]
[10] Mezquita, B. and Mezquita, C. (2019) Two Opposing Faces of Retinoic Acid: Induction of Stemness or Induction of Differentiation Depending on Cell-Type. Biomolecules, 9, Article 567. [Google Scholar] [CrossRef
[11] Yao, W., Wang, L., Huang, H., Li, X., Wang, P., Mi, K., et al. (2020) All-Trans Retinoic Acid Reduces Cancer Stem Cell-Like Cell-Mediated Resistance to Gefitinib in NSCLC Adenocarcinoma Cells. BMC Cancer, 20, Article No. 315. [Google Scholar] [CrossRef] [PubMed]
[12] Modarai, S.R., Gupta, A., Opdenaker, L.M., Kowash, R., Masters, G., Viswanathan, V., et al. (2018) The Anti-Cancer Effect of Retinoic Acid Signaling in CRC Occurs via Decreased Growth of ALDH+ Colon Cancer Stem Cells and Increased Differentiation of Stem Cells. Oncotarget, 9, 34658-34669. [Google Scholar] [CrossRef] [PubMed]
[13] Brown, G. (2023) Targeting the Retinoic Acid Pathway to Eradicate Cancer Stem Cells. International Journal of Molecular Sciences, 24, 2373. [Google Scholar] [CrossRef] [PubMed]
[14] Lavudi, K., Nuguri, S.M., Olverson, Z., Dhanabalan, A.K., Patnaik, S. and Kokkanti, R.R. (2023) Targeting the Retinoic Acid Signaling Pathway as a Modern Precision Therapy against Cancers. Frontiers in Cell and Developmental Biology, 11, Article ID: 1254612. [Google Scholar] [CrossRef] [PubMed]
[15] Jin, D., Huang, K., Xu, M., Hua, H., Ye, F., Yan, J., et al. (2022) Deoxycholic Acid Induces Gastric Intestinal Metaplasia by Activating STAT3 Signaling and Disturbing Gastric Bile Acids Metabolism and Microbiota. Gut Microbes, 14, Article 2120744. [Google Scholar] [CrossRef] [PubMed]
[16] Yu, J., Zheng, J., Qi, J., Yang, K., Wu, Y., Wang, K., et al. (2019) Bile Acids Promote Gastric Intestinal Metaplasia by Upregulating CDX2 and MUC2 Expression via the FXR/NF-κB Signalling Pathway. International Journal of Oncology, 54, 879-892. [Google Scholar] [CrossRef] [PubMed]
[17] Zhang, M., Zhong, J., Shen, Y. and Song, Z. (2025) Crosstalk between Bile Acids and Gut Microbiota: A Potential Target for Precancerous Lesions of Gastric Cancer. Frontiers in Pharmacology, 16, Article ID: 1533141. [Google Scholar] [CrossRef] [PubMed]
[18] Posteraro, B., Persiani, R., Dall’Armi, V., Biondi, A., Arzani, D., Sicoli, F., et al. (2014) Prognostic Factors and Outcomes in Italian Patients Undergoing Curative Gastric Cancer Surgery. European Journal of Surgical Oncology (EJSO), 40, 345-351. [Google Scholar] [CrossRef] [PubMed]