信息源类型与词义解释类型协同影响幼儿的选择性信任:机制与展望
The Synergistic Influence of Information Source Type and Word Meaning Explanation Type on Young Children’s Selective Trust: Mechanisms and Prospects
摘要: 在信息时代,幼儿面临多元信息源的挑战,其选择性信任能力成为早期社会认知与学习的关键。现有研究多孤立探讨信息源类型(“谁在说”)与词义解释类型(“怎么说”)的影响,缺乏对二者协同作用的考察。本综述提出,信息源与解释质量通过协同作用共同塑造幼儿的信任判断,并构建“双线索加工模型”,阐明幼儿如何动态权衡社会–媒介线索与内容质量线索,并依据认知负荷在启发式与系统性加工路径间切换。分析表明,高质量解释可能补偿弱信息源的可信度,高权威信息源或能缓冲低质解释的信任损耗,但相关交互效应仍缺乏直接实证证据。未来需通过多因子实验直接检验交互作用,并借助跨文化比较与神经科学技术深化机制探索,从而开发整合性的教育干预方案,支持幼儿在复杂信息环境中的理性判断与健康成长。
Abstract: In the information age, young children face challenges from diverse information sources, making their ability of selective trust crucial for early social cognition and learning. Existing research often examines the effects of information source type (“who says it”) and word meaning explanation type (“how it is explained”) in isolation, lacking investigation into their synergistic impact. This review proposes that information source and explanation quality jointly shape young children’s trust judgments through synergistic effects. We construct a “dual-cue processing model” to clarify how children dynamically weigh social-media cues and content quality cues, and switch between heuristic and systematic processing pathways based on cognitive load. The analysis suggests that high-quality explanations may compensate for the credibility of weak information sources, while high-authority information sources may buffer the trust loss caused by low-quality explanations. However, direct empirical evidence for such interaction effects remains scarce. Future research should directly examine these interactions through multi-factor experimental paradigms and deepen mechanistic exploration with cross-cultural comparisons and neuroscientific techniques, thereby developing integrated educational intervention programs to support young children’s rational judgment and healthy development in complex information environments.
文章引用:刘雅慧, 宋静, 徐玥, 李柯颖 (2026). 信息源类型与词义解释类型协同影响幼儿的选择性信任:机制与展望. 心理学进展, 16(3), 488-498. https://doi.org/10.12677/ap.2026.163164

1. 引言

在信息时代,幼儿所处的媒介与社交环境日趋复杂。他们不仅需要向父母(Corriveau et al., 2009)、教师(Corriveau & Harris, 2010)等传统人类信息源学习,还广泛接触以绘本为代表的印刷品信息源(Corriveau et al., 2014; Einav et al., 2013; Eyden et al., 2014),以及由动画、教育应用等构成的数字信息源(Danovitch & Alzahabi, 2013; Dio et al., 2019; Eisen & Lillard, 2016)。面对多元且有时相互冲突的信息输入,幼儿能否以及如何甄别可靠信息,成为其早期社会认知与高效学习的关键。这一核心能力在心理学中被称为“选择性信任”,即幼儿基于一定线索,有区别地信任并采纳某些信息提供者信息的过程(Tippenhauer et al., 2020; 李雨池,2020)。这种能力并非被动的接收,而是一种主动的、基于评估的认知决策,充当着幼儿在“信息爆炸”环境中的高效认知过滤器,对其知识获取(Tippenhauer et al., 2020)、风险防范(段丹,2022陈水平等,2023)及社会判断(唐卫海等,2019)均具有深远影响。

为理解这一复杂能力,研究者们从不同维度进行了深入探索,主要形成了两大焦点。一方面,研究关注信息源类型本身的影响。幼儿的社会认知能力使其能够评估不同来源的可靠性(Crivello et al., 2021; Palmquist et al., 2022)。例如,他们不仅依赖人际线索,如熟悉度、权威性,还能对非人类信息源形成差异化信任。研究发现,尽管幼儿可能更倾向于向熟悉的卡通角色询问信息,但在最终采纳时,年长儿童会更认可陌生但陈述合理的来源,显示出对信息本身质量的权衡(Tong et al., 2021)。另一方面,研究聚焦于信息内容的特征,特别是词义解释类型的质量。幼儿的认知发展使其评估解释质量的能力不断增强(Tippenhauer et al., 2020)。研究表明,4~6岁幼儿已能初步区分高质量的“非循环解释”与低质量的“循环解释”,并更愿意向能提供充实、信息性解释的说话者学习新词汇(陈水平等,2023)。这两条研究脉络分别从“谁在说”和“怎么说”的角度,揭示了影响幼儿选择性信任的重要机制。

然而,现有研究大多将“信息源类型”与“词义解释类型”作为孤立变量进行考察,这一做法可能存在局限。在真实情境中,信息的来源与其呈现的解释质量是密不可分、同时作用于幼儿的。例如,当一位权威教师(高可信度人类信息源)给出一个循环解释(低质量内容)时,幼儿的信任会受到多大影响?反之,一个平板电脑发出的声音(低社会性线索的数字信息源)若总能提供精准、非循环的解释,幼儿是否会逐渐建立起对其的信任?目前,对于这两类关键线索如何协同作用,即信息源的属性(如社会性、媒介形态)是否会调节幼儿对解释质量的敏感度,而解释质量的高低又是否会改变幼儿对不同信息源的初始信任倾向,尚缺乏系统的理论与实证梳理。这种分离探讨,限制了我们全面理解幼儿在复合信息环境下的判断机制。

因此,本综述旨在整合现有证据,提出并剖析一个核心问题:在不同类型的信息源(如人类、印刷品、数字设备)背景下,词义解释类型(如非循环解释vs.循环解释)的质量如何调节幼儿的选择性信任判断?二者是否存在显著的交互效应?对这一问题的探讨,不仅有助于构建更贴近现实的选择性信任发展模型,也能为在多媒体时代设计更有效的儿童教育内容与媒介干预策略提供关键的科学依据。

2. 核心概念界定

选择性信任是发展心理学,特别是幼儿社会认知研究领域的核心概念。综合已有文献,其核心内涵是指个体在面对多个潜在的信息提供者时,能够依据一定的线索或标准,有区别地相信并采纳其中某些提供者的信息,而忽略或拒绝其他提供者(李雨池,2020)。这并非一种被动的、全盘的接受,而是一种主动的、基于评估的认知决策过程。

国内研究者张兰萍和周晖较早对该概念进行了界定,强调信息准确性在判断中的作用,将其定义为个体根据信息提供者先前传达信息的正确性,有选择地相信那些正确率更高的信息传达者(张兰萍,周晖,2009)。也有研究从更广义的线索出发,将其界定为“幼儿面对多个信息提供者提供的信息时,按照一定依据做出信任判断的过程”(袁鸣等,2013)。这一界定突出了幼儿作为信息接收者的主动性,以及其判断所依据线索的多样性(包括信息提供者线索、信息本身线索及接收者自身线索)。本研究采用的定义综合了以上观点,将幼儿选择性信任操作性地界定为:4~6岁幼儿在面对由不同信息源提供的、可能存在差异或冲突的信息时,能够依据信息内容的特征及信息源的特征,进行可靠性评估,并据此有选择地相信某一信息提供者或采纳其信息的行为过程。这一定义强调了幼儿的评估能力、选择行为及其发展性,为本研究探讨词义解释类型与信息源类型如何影响这一过程奠定了基础。

词义解释是语言理解和知识传递的基本环节。在本研究语境下,词义解释类型特指在向幼儿解释词语含义时,根据解释所提供信息的逻辑性与信息增量所划分的不同类别。这一概念建立在更广泛的“解释类型”研究基础之上,主要区分如下两种:第一种循环词义解释:指在解释词语时,仅简单地重复被解释词本身,或未提供任何超出原词的新信息、有效信息的陈述方式(Wu et al., 2024)。例如,将“睡觉”解释为“睡觉就是睡觉”。这种解释因未增加新知而被视为一种中性的、低质量的解释。非循环词义解释:指在解释词语时,能够提供额外的、有效的、有助于理解原词含义的新信息或特征的陈述方式(Corriveau & Kurkul, 2014)。例如,将“睡觉”解释为“睡觉就是休息”。这种解释因其提供了有价值的信息而被视为一种高质量的、正确的解释方式。

词义解释的中心在于对词语含义的揭示(杨慕,1979)。本研究即聚焦于上述两种词义解释类型,考察幼儿能否以及如何在不同信息源背景下,甄别并偏好提供非循环词义解释的信息来源,从而探讨其选择性信任能力的发展机制。研究中,提供非循环解释通常被视为“正确”或“更可靠”的信息提供者特征。

总体来看,幼儿选择性信任研究中的间接信息来源可以分为三大类别:人类、印刷品类和科技产品类。相关研究主要集中于人类,包括父母(Corriveau et al., 2009)、教师(Corriveau & Harris, 2010)、同族等(Gaither et al., 2014),幼儿在发育早期就知道不同的人知道不同的事情,他们善于利用这些信息来选择适当的信息来源(Lutz & Keil, 2002)。其次是印刷品类(Corriveau et al., 2014; Einav et al., 2013; Eyden et al., 2014),随着幼儿年龄的增长,幼儿的阅读能力和文字意识逐渐发展(李瑞琴,2016),书面文字成为幼儿获取信息的另一个重要来源(王旭红,2019)。之后逐渐开始热衷关注于互联网科技产品类,主要包括计算机(Danovitch & Alzahabi, 2013)、机器人(Dio et al., 2019)、触摸屏设备等(Eisen & Lillard, 2016),互联网科技不仅是最大的信息来源,同样也是与他人共享和交换信息的最佳途径。

3. 信息源类型对幼儿选择性信任的独立影响:从“谁在说”到“什么在说”

3.1. 人类信息源的影响机制

在人类信息源的研究中,社会性线索被确认为是幼儿信任判断的主要驱动因素。研究者Koenig和Harris通过系列实验发现,幼儿在面对冲突信息时,会倾向于信任那些过去表现出可靠性的成人信息源,而对经常出错的来源表现出本能的怀疑(Koenig & Harris, 2005)。这种“谁在说”的判断机制主要受一些社会性线索支配,例如,熟悉度,熟悉的面孔或声音往往被视为安全的信号。幼儿倾向于相信家庭成员或经常接触的教师,而对陌生人持保留态度;权威性,成人的身份地位赋予了他们更高的信任度。实验表明,幼儿普遍认为成人(尤其是教师或父母)比同伴拥有更丰富的知识储备,因此在知识获取上更值得信赖(Sabbagh & Baldwin, 2001);过往准确性,幼儿能够记忆并评估信息源的历史表现。研究表明,3~4岁的儿童会基于先前的经验来判断信息源的可信度,倾向于相信过去准确的来源,并对经常出错的来源产生怀疑。

3.2. 非人类信息源的影响机制

随着信息技术的快速发展,幼儿接触信息的渠道不再局限于人际互动,非人类信息源的影响力日益凸显。非人类信息源的影响机制主要由媒介形态线索支配,关注点从“谁在说”转向“什么在说”。Einav等研究者指出,幼儿会将印刷品视为一种“客观知识载体”,这种信任并不完全依赖于信息源的社会身份,而是基于媒介本身的“客观性”线索。这种独立效应往往不依赖于信息源的社会属性,而是基于媒介本身的“客观性”线索。例如,幼儿可能会认为书本上的文字比口头描述更可靠,因为书本是“文字的容器”,这是一种独立于信息源身份的信任偏好(李喆等,2023)。随着信息技术的深度融入幼儿教育场景,平板电脑、智能玩具等数字媒介已成为幼儿接触知识的重要渠道。Danovitch和Alzahabi (2013)的研究揭示了幼儿对这类非人类信息源的独特信任机制,主要表现为“屏幕效应”与拟人化感知,并受到媒介熟悉度的显著调节。

首先,平板电脑中的语音或视频内容往往会触发幼儿的“屏幕效应”,即他们倾向于将技术媒介中的声音和图像自动拟人化为有意图和情感的“人”。研究发现,当幼儿通过平板电脑听到“神奇的盒子”发声时,他们会像对待真人老师一样,对其发出的建议和事实陈述赋予高度可信度。这种效应表明,幼儿在处理技术信息源时,并不会完全剥离情感和人际互动的维度,而是倾向于将技术视为具有社会属性的“另一个人”(Danovitch & Alzahabi, 2013)。

然而,尽管存在这种拟人化倾向,幼儿对数字信息源的信任并非盲目。Danovitch和Alzahabi (2013)同时指出,幼儿对技术性信息源(如电脑)的信任程度往往取决于他们对该媒介的熟悉程度和过去的使用经验。例如,幼儿在判断电脑的可靠性时,会优先考虑电脑的“过往准确性”而非其外在的社会属性。如果他们曾经多次使用平板电脑,并且电脑过去的“建议”往往是准确的,那么他们对电脑的信任度会显著提升;反之,如果他们对平板电脑的使用经验有限,或曾经被误导,他们对其内容的信任会受到抑制。这一调节作用表明,数字媒介的“屏幕效应”并非绝对,而是受到幼儿对媒介形态(如设备的稳定性和准确性)的感知所调节(Danovitch & Alzahabi, 2013)。

当前的研究清晰地表明,信息源类型通过提供不同的线索(社会性vs.媒介形态)来塑造幼儿的信任判断。人类信息源主要提供社会性线索(熟悉度、权威性、过往准确性),而非人类信息源则通过媒介形态线索(客观性、技术感)影响幼儿的初始信任倾向。

4. 词义解释类型对幼儿选择性信任的独立影响:评估“怎么说”的能力

词义解释类型作为信息内在质量的核心线索,深刻影响着幼儿的选择性信任判断。本部分旨在梳理幼儿解释评估能力的发展轨迹,并分析不同词义解释类型如何塑造其信任决策。

4.1. 幼儿解释评估能力的发展轨迹

幼儿对解释质量的评估能力随年龄增长而显著发展,呈现出从依赖表面特征到关注内在逻辑的演变趋势。研究发现,这种能力在2岁时已开始萌芽,至4~6岁期间则进入快速发展与分化阶段(Mercier et al., 2018)。具体到词义解释领域,年龄差异尤为明显。魏艳苹(2022)的研究发现,在面临循环与非循环词义解释时,4岁的小班幼儿选择偏好处于随机水平,而5~6岁的中、大班幼儿则能稳定地选择并提供非循环解释(魏艳苹,2022)。Tippenhauer等人的研究也印证了这一点,发现3岁幼儿尚不能有效区分词义解释类型,而5岁幼儿已能明确偏好非循环解释(Tippenhauer et al., 2020)。这一发展轨迹背后,离不开认知资源的支撑。研究指出,工作记忆与执行功能的发展使幼儿能够更好地记住并比较不同的解释内容,而元语言能力的提升则帮助幼儿开始关注语句的逻辑结构本身,从而识别出循环解释“未提供新信息”或“在同语反复”的本质(魏艳苹,2022)。幼儿语言理解与表达能力的增强,也使其能更准确地评估解释的信息含量。

4.2. 不同词义解释类型的信任效应

高质量的“非循环解释”与低质量的“循环解释”对幼儿信任判断产生截然不同的效应。非循环解释通过提供超越原词的新信息、因果逻辑或具体特征,有效促进了幼儿的信任。Corriveau和Kurkul的经典研究表明,幼儿更倾向于向能提供非循环解释的信息提供者学习新知识,因为这类解释被视为“讲得更清楚”、“更有道理”(Corriveau & Kurkul, 2014)。在干预研究中,幼儿在接受教育后能明确表示非循环解释是“正确的”(魏艳苹,2022)。相反,循环解释因仅重复原词而未增加任何有效信息,常会引发幼儿的困惑、质疑甚至排斥。研究观察到,当听到循环解释时,部分幼儿会发笑并指出“这个老师在重复”(魏艳苹,2022)。这种解释不仅降低了信息提供者当下的可信度,从长远来看,还可能削弱幼儿对该提供者作为知识源的普遍信任,因为其揭示了提供者在传递实质性知识上的无能或敷衍。

词义解释类型充当了关键的“内容质量线索”,直接作用于幼儿的信息加工深度与可信度评估。与非社会性的媒介线索或社会性的人物特征线索不同,解释质量要求幼儿对信息内容本身进行更为“理性”的剖析。随着认知与语言能力的发展,幼儿逐渐掌握这一“理性工具”,能够辨别并青睐那些提供实质性信息、符合逻辑的非循环解释,而摒弃空洞无物的循环解释。这一能力是幼儿从被动接收者转向主动评估者,构建个人知识体系并发展批判性思维的重要标志。

5. 信息源类型与词义解释类型的协同影响机制

尽管已有研究分别揭示了信息源类型(“谁在说”)和词义解释类型(“怎么说”)对幼儿选择性信任的独立影响,但现实情境中的信息判断往往是这两种线索交织并存的结果。真实的学习情境极其复杂,幼儿并非在真空中独立评估单一线索,而是必须在同一时间内整合“权威的光环”(Authority)与“证据的逻辑”(Evidence)这两种甚至相互冲突的信号。例如,幼儿既可能面对一位权威教师(高可信度信息源)给出的模糊解释(低质量内容),也可能从一个平板电脑(低社会性线索信息源)中听到一个逻辑清晰、信息丰富的讲解(高质量内容)。因此,探究两类线索如何协同作用,是理解幼儿在复杂信息环境中判断机制的必然要求。本章节旨在构建一个整合性的理论框架,剖析其协同作用的具体表现,并评述现有证据与核心缺口。

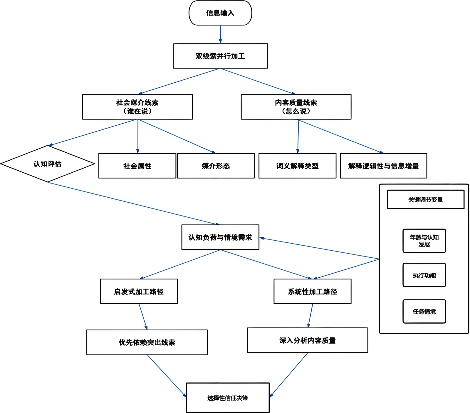
5.1. 理论整合视角:双线索加工模型

为解释两类线索的协同影响,我们提出一个初步的“双线索加工模型”。该模型认为,幼儿在进行选择性信任判断时,并非单一地依赖某类线索,而是并行加工两类核心信息:1) 社会–媒介线索:源自信息源本身,包括其社会属性(如权威性、熟悉度)和物理媒介属性(如人类面孔、书本形态、电子屏幕);2) 内容质量线索:源自信息本身的特征,核心即词义解释的逻辑性与信息增量(循环vs.非循环)。在“权威–证据冲突”情境下(例如,一位权威教师提供了循环解释;或者一位非权威信息源提供了高质量解释),模型进一步预测了两类线索的动态调节机制:权威光环效应(Authority Halo Effect):高社会地位或熟悉度可能为低质内容提供“心理缓冲”,降低幼儿对解释错误的敏感度;证据理性修正(Rational Evidence

Figure 1. Dual-cue processing model

1. 双线索加工模型

Override):当内容质量显著高于预期(如非循环解释的逻辑性极强),可能会冲击幼儿对信息源权威性的初始印象,促使其重新评估源属性。幼儿的最终信任决策,是在权衡这两类线索权重的基础上形成的。这一权衡过程可能受到认知发展阶段与情境需求的调节。在认知资源有限或线索矛盾显著的情境下,幼儿可能倾向于依赖启发式加工,优先采纳更突出、更易处理的社会–媒介线索(例如,无条件信任熟悉的老师或闪亮的屏幕)。随着认知能力的发展,尤其在信息内容直接关乎知识获取有效性时,幼儿可能更多地启用系统性加工,深入分析内容质量线索,并以此修正或超越对信息源的初始印象。两种加工路径的动态竞争与协作,构成了协同影响的内在心理机制。

图1这一模型的提出并非空中楼阁,而是基于大量跨领域研究的综合。例如,Koenig和Harris (2005)发现,幼儿在面对冲突信息时,会倾向于信任过去表现出可靠性的成人信息源,而对经常出错的来源表现出本能的怀疑;而Sabbagh等(2003)的研究则表明,幼儿更倾向于从“了解”信息的发言者学习新词,而非从“无知”的发言者学习。这些研究共同暗示了当“权威”与“证据”不一致时,幼儿会依据不同线索进行复杂的权衡。

5.2. 协同作用的具体表现

基于双线索加工模型,我们可以推测并需要验证以下几类具体的协同效应。

第一种,解释质量对弱信息源的补偿作用,高质量的内容能否弥补信息源自身可信度的不足?具体而言,一个低权威的人类信息源(如一个陌生的年轻人)或一个陌生的科技设备(如一款新型学习机器人),如果持续提供准确、非循环的解释,其可信度是否能得到提升,甚至最终超越一个高权威但提供循环解释的信息源?这检验了内容质量线索在多大程度上能够“覆盖”或扭转基于社会–媒介线索的初始偏见。Sabbagh等(2003)的研究显示,幼儿更倾向于从“了解”信息的发言者学习新词,这暗示了内容质量(了解的知识)在一定程度上可以补偿发言者的社会属性。此外,Koenig和Harris (2005)的研究进一步证实,幼儿在面对冲突时,会倾向于选择可靠的发言者,这一过程本质上是对“准确性”(内容质量)的权衡。

第二种,信息源权威性对低质解释的缓冲作用,高权威信息源的社会光环能否缓冲其提供低质信息带来的信任损耗?当一位备受尊敬的教师给出一个循环解释时,幼儿是立即降低对其的信任,还是因为其权威身份而选择宽容或忽视这一错误?相比之下,同样的循环解释若由一个同伴或一个卡通角色给出,其引发的信任下降是否更剧烈?这揭示了社会性线索对内容质量线索负面效应的调节能力。Koenig和Harris (2005)的实验表明,幼儿在面对冲突信息时,会倾向于信任过去表现出可靠性的成人信息源,而对经常出错的来源表现出本能的怀疑,这暗示了权威(可靠性)对解释质量的调节作用。同时,Sabbagh和Baldwin (2001)也发现,幼儿的信任判断与其评估发言者的知识状态密切相关,这进一步支持了“权威”对“证据”的调节效应。

第三种,媒介形态的调节效应,信息呈现的媒介是否会改变解释质量效应的强度?例如,同样的非循环解释,由人类面对面讲述、通过绘本文字图画呈现、或由动画视频演绎,其对幼儿信任的促进作用是否存在差异?有研究提示,幼儿对屏幕媒介可能有特殊的“光环效应”或警惕性,这可能调节他们处理其中所载信息内容时的专注度与批判性,使得解释质量线索在不同媒介环境中的效力发生变化。Einav等人的研究发现,幼儿会将印刷品视为“客观知识载体”,这种对媒介的独立信任并不完全依赖于信息源的社会身份,而是基于媒介本身的“客观性”线索。此外,Danovitch和Alzahabi (2013)进一步指出,幼儿对技术性信息源的信任往往取决于其对媒介的熟悉程度和过去的使用经验,这种“屏幕效应”调节了他们对内容质量的感知。

5.3. 现有证据与争议

5.3.1. 现有证据

1) 认知神经科学证据

尽管直接针对“协同效应”的神经影像研究尚少,但相关证据表明,幼儿在进行信任判断时,涉及的脑区活动模式极其复杂。Koenig和Harris (2005)的研究表明,幼儿在评估信息可靠性时,涉及前额叶皮层(负责逻辑推理和冲突监控)和颞顶联合区(负责社会认知和人物识别)的协同激活。这为“协同加工模型”提供了神经生理学基础:当“权威”与“证据”冲突时,幼儿的前额叶皮层可能需要承担更多的认知负荷,以抑制社会光环效应。

2) 跨文化研究视角

此外,跨文化比较研究也为该模型提供了有力的检验平台。例如,研究发现,在强调集体权威与服从的文化背景下(如东亚部分地区),幼儿可能更倾向于信任权威信息源,即使其解释质量较低;而在强调个人主义与独立思考的文化背景下(如西方某些地区),幼儿可能更早发展出对“证据质量”的敏感性。这种文化差异进一步验证了信息源与内容质量在幼儿信任形成中并非绝对独立,而是受社会文化环境共同调节的。

5.3.2. 现有争议

目前,直接、系统地检验上述协同作用的研究尚处于起步阶段,形成了本领域的一个核心论证缺口。支持协同作用的间接证据散见于相关研究:例如,研究表明幼儿能够整合信息提供者特质与信息正确性进行综合判断,并且在面对冲突信息时,年长幼儿更倾向于超越单纯的社会性偏好(如熟悉度)而采纳更可靠的证言。干预研究也证明,通过教育活动可以增强幼儿对解释质量的敏感性,这暗示了内容线索的权重可以通过学习而提高。然而,关键的争议与空白在于,绝大多数现有研究采用了变量孤立的设计范式,要么固定信息源考察解释类型的影响,要么固定信息内容考察信息源的影响。严格操纵“信息源类型”与“词义解释类型”两个因子,直接检验其交互效应的实验研究极为匮乏。我们尚不清楚,当一位“权威教师”说出一句“循环解释”,与一个“平板电脑”说出同一句“循环解释”时,幼儿的信任跌落幅度是否相同;也不明确,一个“生动的动画角色”提供的“非循环解释”,其说服力是否强于一位“平淡的真人录像”提供的相同解释。正是这一交互作用实证研究的缺失,使得我们对幼儿在真实、多维信息流中的判断过程理解尚不完整,也构成了本综述呼吁未来研究着力探索的核心方向。

6. 结论与未来展望

6.1. 结论

首先,信息源类型(“谁在说”)与词义解释类型(“怎么说”)并非独立作用的因素,而是通过复杂的交互协同塑造幼儿的选择性信任。幼儿的信任判断并非简单地叠加两类线索,而是基于一个动态的评估过程。一方面,信息源的社会性(如权威性)与媒介形态(如人类、屏幕)为幼儿提供了初始信任倾向的启发式线索;另一方面,词义解释的内在质量(循环与非循环)则为深入的内容评估提供了系统性线索。本文提出的“双线索加工模型”初步描绘了这一协同机制:幼儿的认知系统在不同情境下,灵活地在依赖信息源特征的启发式加工与分析解释内容的系统性加工之间进行权衡与切换。例如,高质量的解释可能补偿弱信息源的可信度不足,而高权威信息源的光环也可能缓冲低质解释带来的信任损耗。因此,理解幼儿的选择性信任,必须将其置于“线索协同”而非“线索孤立”的框架下考察。

其次,幼儿的信任判断是一个高度依赖情境的动态发展过程。年龄是影响线索权重分配的关键变量。研究表明,年幼幼儿(如4岁)更依赖社会性线索,对解释质量的评估能力有限;而年长幼儿(5~6岁)则能更多地关注并有效利用内容质量线索进行判断。此外,任务性质、认知负荷及个体执行功能差异等因素,也会影响幼儿在具体情境中是倾向于快速启发式判断,还是进行深度系统性分析。这种动态性凸显了幼儿选择性信任能力的可塑性与情境适应性。

6.2. 未来研究方向

尽管已有研究为理解两类线索的影响奠定了基础,但本领域仍存在显著空白,未来研究可在以下方向深化探索。

6.2.1. 实证研究缺口

直接检验交互效应的实验范式,当前研究大多孤立考察单一变量。未来亟需采用严格的实验设计,如2 (信息源类型:人类vs.科技设备) × 2 (词义解释类型:高质量/非循环vs.低质量/循环)的因子设计,直接量化两者对幼儿信任选择的交互效应。这将为“双线索加工模型”提供直接的实证检验,精确揭示在何种条件下内容线索能超越社会线索,或反之。

6.2.2. 拓展研究维度

从机制到应用的多层次探索,发展轨迹研究,纳入更精细的年龄梯度(如3~6岁每半岁一组),纵向追踪幼儿对信息源与解释质量线索的整合能力如何随年龄及核心认知能力(心理理论、执行功能)的发展而变化;跨文化比较研究,探讨不同文化背景(如强调集体权威vs.鼓励独立质疑)和教育理念下,幼儿对社会性线索与内容性线索的初始权重分配是否存在差异,从而揭示社会文化环境对信任判断模式的塑造作用;认知神经机制研究:借助功能性近红外光谱成像(fNIRS)、脑电图(EEG)等技术,探索幼儿在进行信任判断时,大脑中负责社会认知(如颞顶联合区)与负责冲突监控、逻辑推理(如前额叶皮层)的脑区如何协同激活,从神经层面揭示“协同加工”的实时动态。

6.2.3. 深化应用研究

开发与评估协同优化的干预方案。基于对协同机制的理解,未来应用研究的重点应从培养单一技能转向设计整合性干预课程。此类课程应同时涵盖,提升幼儿对不同信息源(人、书、屏)特征的认识;训练幼儿对不同质量解释的辨析能力;创设两类线索冲突的复杂情境,引导幼儿练习动态权衡。例如,设计让幼儿对比“亲切但解释模糊的老师”与“严肃但解释清晰的视频”的活动。同时,必须对这类干预课程的效果进行长期追踪评估,检验其能否持久提升幼儿在真实信息环境中的批判性思维与理性信任能力,并促进其知识获取与社会安全。

综上所述,幼儿选择性信任研究正从一个关注独立因素的阶段,迈向一个探索多线索协同交互的复杂系统的新阶段。未来的研究需要融合发展心理学、认知科学、神经科学及教育学的多元方法,在深化理论机制理解的同时,致力于将科学发现转化为能够有效支持幼儿在数字时代健康成长的教育实践。

基金项目

“2024年度四川省心理学会年度科研规划项目成果”——《词义解释类型对4-6岁幼儿基于信息源的选择性信任的影响及干预研究》(SCSXLXH202403032)。

参考文献

[1] 陈水平, 魏艳苹, 黄晨珊(2023). 词义解释类型对小班幼儿选择性信任能力提升的干预效果研究. 成都师范学院学报, 39(4), 83-90.
[2] 段丹(2022). 选择性信任对儿童防诱拐教育的影响. 科教导刊-电子版(中旬), (11), 282-283.
[3] 李瑞琴(2016). 4-6岁幼儿对不同知识来源信任度的研究. 硕士学位论文, 金华: 浙江师范大学.
[4] 李雨池(2020). 3-6岁幼儿选择性信任研究综述. 幼儿教育, (15), 38-41.
[5] 李喆, 刘浙豫, 毛珂妤, 李婉婷, 李婷玉, 李晶(2023). 3-6岁幼儿对智能语音助手在不同领域的知识性信任. 心理学报, 55(9), 1411-1423.
[6] 唐卫海, 钟汝波, 许晓旭, 刘希平(2019). 面孔吸引力和信息正确性对幼儿选择性信任的影响. 心理学报, 51(1), 71-84.
[7] 王旭红(2019). 4-6岁幼儿的文字意识发展对不同类型信息信任及运用的影响. 硕士学位论文, 金华: 浙江师范大学.
[8] 魏艳苹(2022). 幼儿选择性信任的现状及干预研究. 硕士学位论文, 南昌: 江西科技师范大学.
[9] 杨慕(1979). 浅谈词语解释. 青海师范大学学报(哲学社会科学版), 1(2), 32-40.
[10] 袁鸣, 邓铸, 季培(2013). 儿童社会认识论: 儿童对信息提供者的选择性信任. 心理科学进展, 21(3), 480-486.
[11] 张兰萍, 周晖(2009). 幼儿基于信息判断的选择性信任的发展——其持续性及与人际信任的关系. 心理发展与教育, 25(3), 9-14.
[12] Corriveau, K. H., & Kurkul, K. E. (2014). “Why Does Rain Fall?”: Children Prefer to Learn from an Informant Who Uses Noncircular Explanations. Child Development, 85, 1827-1835.[CrossRef] [PubMed]
[13] Corriveau, K. H., Einav, S., Robinson, E. J., & Harris, P. L. (2014). To the Letter: Early Readers Trust Print-Based over Oral Instructions to Guide Their Actions. British Journal of Developmental Psychology, 32, 345-358.[CrossRef] [PubMed]
[14] Corriveau, K. H., Fusaro, M., & Harris, P. L. (2009). Going with the Flow: Preschoolers Prefer Non-Dissenters as Informants. Psychological Science, 20, 372-377.[CrossRef] [PubMed]
[15] Corriveau, K., & Harris, P. L. (2010). Young Children’s Trust in What Other People Say. In K. J. Rotenberg, (Ed.), Interpersonal Trust during Childhood and Adolescence (pp. 87-109). Cambridge University Press.[CrossRef
[16] Crivello, C., Grossman, S., & Poulin-Dubois, D. (2021). Specifying Links between Infants’ Theory of Mind, Associative Learning, and Selective Trust. Infancy, 26, 664-685.[CrossRef] [PubMed]
[17] Danovitch, J. H., & Alzahabi, R. (2013). Children Show Selective Trust in Technological Informants. Journal of Cognition and Development, 14, 499-513.[CrossRef
[18] Dio, C. D., Manzi, F., Peretti, G. et al. (2019) Shall I Trust You? From Child Human-Robot Interaction to Trusting Relationships. Frontiers in Psychology, 11, Article 469.
[19] Einav, S., Robinson, E. J., & Fox, A. (2013). Take It as Read: Origins of Trust in Knowledge Gained from Print. Journal of Experimental Child Psychology, 114, 262-274.[CrossRef] [PubMed]
[20] Eisen, S., & Lillard, A. S. (2016). Just Google It: Young Children’s Preferences for Touchscreens versus Books in Hypothetical Learning Tasks. Frontiers in Psychology, 7, Article 1431.[CrossRef] [PubMed]
[21] Eyden, J., Robinson, E. J., & Einav, S. (2014). Children’s Trust in Unexpected Oral versus Printed Suggestions: Limitations of the Power of Print. British Journal of Developmental Psychology, 32, 430-439.[CrossRef] [PubMed]
[22] Gaither, S. E., Chen, E. E., Corriveau, K. H., Harris, P. L., Ambady, N., & Sommers, S. R. (2014). Monoracial and Biracial Children: Effects of Racial Identity Saliency on Social Learning and Social Preferences. Child Development, 85, 2299-2316.[CrossRef] [PubMed]
[23] Koenig, M. A., & Harris, P. L. (2005). Preschoolers Mistrust Ignorant and Inaccurate Speakers. Child Development, 76, 1261-1277.[CrossRef] [PubMed]
[24] Lutz, D. J., & Keil, F. C. (2002). Early Understanding of the Division of Cognitive Labor. Child Development, 73, 1073-1084.[CrossRef] [PubMed]
[25] Palmquist, C. M., Floersheimer, A., Crum, K., & Ruggiero, J. (2022). Social Cognition and Trust: Exploring the Role of Theory of Mind and Hostile Attribution Bias in Children’s Skepticism of Inaccurate Informants. Journal of Experimental Child Psychology, 215, Article ID: 105341.[CrossRef] [PubMed]
[26] Mercier, H., Sudo, M., Castelain, T., Bernard, S., & Matsui, T. (2018). Japanese Preschoolers’ Evaluation of Circular and Non-Circular Arguments. European Journal of Developmental Psychology, 15, 493-505.[CrossRef
[27] Sabbagh, M. A., & Baldwin, D. A. (2001). Learning Words from Knowledgeable versus Ignorant Speakers: Links between Preschoolers’ Theory of Mind and Semantic Development. Child Development, 72, 1054-1070.[CrossRef] [PubMed]
[28] Sabbagh, M. A., Wdowiak, S. D., & Ottaway, J. M. (2003). Do Word Learners Ignore Ignorant Speakers? Journal of Child Language, 30, 905-924.[CrossRef] [PubMed]
[29] Tippenhauer, N., Sun, Y., Jimenez, S. R., Green, M., & Saylor, M. M. (2020). Developmental Differences in Preschoolers’ Definition Assessment and Production. Journal of Experimental Child Psychology, 199, Article ID: 104925.[CrossRef] [PubMed]
[30] Tong, Y., Danovitch, J., Wang, F., Williams, A., & Li, H. (2021). Unsafe to Eat? How Familiar Cartoon Characters Affect Children’s Learning about Potentially Harmful Foods. Appetite, 167, Article ID: 105649.[CrossRef] [PubMed]
[31] Wu, Y., Danovitch, J. H., & Wang, F. (2024). “Who Said” versus “What Was Said”: Selective Trust in Teachers and Books. Journal of Applied Developmental Psychology, 95, Article ID: 101709.[CrossRef