肠杆菌科细菌性肝脓肿的病理生理机制: 从肠道定植到全身耗竭
Pathophysiological Mechanisms of Enterobacteriaceae-Associated Pyogenic Liver Abscess: From Intestinal Colonization to Systemic Exhaustion
DOI: 10.12677/acm.2026.1631153, PDF, HTML, XML,   
作者: 杜连聪, 阿永俊*:昆明医科大学研究生院,云南 昆明;金文祥:昆明医科大学第二附属医院肝胆胰外科,云南 昆明
关键词: 细菌性肝脓肿细菌易位定植肠–肝轴细胞因子风暴免疫营养耗竭治疗Pyogenic Liver Abscess (PLA) Bacterial Translocation and Colonization Gut-Liver Axis Cytokine Storm Immunometabolic Exhaustion Therapy
摘要: 细菌性肝脓肿(PLA)是由细菌引起的严重感染性疾病,其发病率及不良预后风险近年来持续上升,尤以高毒力肺炎克雷伯菌和产ESBLs菌株为主要挑战。研究显示,肠道菌群失调及肠屏障破坏促使细菌经门静脉易位至肝脏,是肝脓肿发生的起始环节;随后肠–肝轴双向紊乱加剧炎症反应并形成恶性循环。感染失控可触发以细胞因子风暴为特征的全身炎症反应综合征,继而导致淋巴细胞减少、免疫功能抑制及营养代谢耗竭,最终进展为脓毒症和多器官功能障碍。本文系统综述了肠杆菌科细菌性肝脓肿从肠道定植到全身免疫营养耗竭的病理生理机制,并探讨了微生物调节、免疫调控及强化营养支持等辅助治疗策略,为优化临床管理和改善预后提供理论依据。
Abstract: Pyogenic liver abscess (PLA) is a severe bacterial infection, whose incidence and risk of poor prognosis have been on the rise in recent years. Hypervirulent Klebsiella pneumoniae and extended-spectrum β-lactamase (ESBLs)-producing strains pose the most prominent challenges in this regard. Studies have demonstrated that intestinal dysbiosis and intestinal barrier disruption facilitate bacterial translocation to the liver via the portal vein, which constitutes the initial step in the development of liver abscess. Subsequent bidirectional dysfunction of the gut-liver axis exacerbates the inflammatory response and forms a vicious cycle. Uncontrolled infection can trigger systemic inflammatory response syndrome (SIRS) characterized by cytokine storm, which in turn leads to lymphopenia, immunosuppression, and metabolic exhaustion. The condition may eventually progress to sepsis and multiple organ dysfunction syndrome (MODS). This review systematically summarizes the pathophysiological mechanisms of Enterobacteriaceae-associated pyogenic liver abscess, ranging from intestinal colonization to systemic immunometabolic exhaustion, and further discusses adjuvant therapeutic strategies such as microbial modulation, immunoregulation, and intensive nutritional support. It is expected to provide a theoretical basis for optimizing clinical management and improving patient prognosis.
文章引用:杜连聪, 金文祥, 阿永俊. 肠杆菌科细菌性肝脓肿的病理生理机制: 从肠道定植到全身耗竭[J]. 临床医学进展, 2026, 16(3): 3468-3478. https://doi.org/10.12677/acm.2026.1631153

1. 引言

细菌性肝脓肿(Pyogenic Liver Abscess, PLA)是由细菌侵入肝脏导致的肝内局限性化脓性病变,全球发病率持续攀升,美国PLA年发病率约为2.3/10万,亚洲部分国家年发病率达12/10万~18/10万,且好发于中老年男性群体[1]。目前,目前,肺炎克雷伯菌已成为亚洲地区PLA最主要的致病菌;我国一项多中心研究纳入897例PLA患者,其中经病原学确诊为肺炎克雷伯菌感染者达733例(占81.7%) [2]。其病原学谱正面临高毒力肺炎克雷伯菌(hypervirulent Klebsiella pneumoniae, hvPK)和产超广谱β-内酰胺酶肠杆菌科细菌日益严峻的挑战,若未能早期诊断并及时干预,感染易进展并诱发迁徙性感染(如内源性眼内炎、肺脓肿)、感染性休克、多器官功能衰竭等严重并发症,甚至危及患者生命[3]

当前临床实践中,治疗多聚焦于抗菌药物升级与脓肿引流,对感染触发的、贯穿疾病全程的宿主内在病理生理机制——即从局部感染失控,到引发全身性过度炎症反应与免疫营养耗竭,最终导致器官功能损失的连锁反应过程,缺乏针对性的干预。本文将从肠道细菌定植、肠–肝轴调控、细胞因子风暴和免疫营养耗竭四个关键环节,系统综述肠杆菌科肝脓肿的病理生理机制,并探讨针对这些环节的辅助治疗策略。

2. 肠道细菌的定植与易位:肝脓肿的启动环节

2.1. 肠道屏障破坏与细菌易位

肠杆菌科细菌所致肝脓肿的主要病原体为肺炎克雷伯菌与大肠埃希菌,二者均为常见的肠道共生菌或条件致病菌。肠道菌群失调是此类细菌发生易位的关键起始因素。在健康个体中,肠道菌群处于相对稳定的微生态平衡,其中厚壁菌门与拟杆菌门占据主导地位。当长期广谱抗生素、质子泵抑制剂、长期高脂高糖饮食或患有某些基础疾病时,这种平衡便会被打破,导致条件致病菌的过度增殖。You等人发现抗生素的使用削弱了IL-22对hvKp诱导的肝脓肿的保护作用[4]。使用质子泵抑制剂者发生化脓性肝脓肿的风险增加7.59倍[5]。该屏障系统由机械屏障、化学屏障、免疫屏障及生物屏障共同构成。在炎症性肠病(尤其是克罗恩病)、肝硬化门脉高压、肠道缺血再灌注损伤等病理条件下,肠黏膜上皮细胞间的紧密连接结构遭到破坏,上皮细胞凋亡增多,黏膜通透性异常升高,从而使肠道细菌更易穿过黏膜层,经门脉系统迁移至肝脏[6]。此外,肠道蠕动功能减弱也会增加细菌与黏膜的接触时间,促进易位发生。因此,肝脏是腹腔内化脓性脓肿最常见发生部位。

许多研究表明,肠道菌群的改变是导致全身性疾病(包括肝脓肿)的关键因素,大肠是外来肺炎克雷伯菌引起肝脏感染的起始部位[7]。HAN等人通过比较健康个体和PLA患者的肠道菌群,证实肠道菌群是PLA的关键潜在感染源,肺炎克雷伯菌被鉴定为与风险相关的菌属,在脓液微生物组测序中显示出最高的检出率。韦荣球菌、肺炎克雷伯菌和链球菌在PLA患者的粪便和口腔样本中富集。与肠道菌群相关的糖酵解通路与PLA风险呈正相关,并在患者粪便中升高,提示其在疾病发病机制中的潜在作用。相反,与PLA风险呈负相关的拟杆菌和双歧杆菌在肠道菌群中减少,表明其可能是预防和治疗的潜在靶点[7]。CHEN等人在肺炎克雷伯菌K1型菌株感染健康小鼠的研究中发现,盲肠微生物群会迅速发生变化,微生物群的改变是KP诱导PLA潜在致病机制的一部分[8]。肠道微生物群的耗竭损害了机体对肺炎克雷伯菌肝脓肿的防御能力[4]

2.2. 病原体毒力因子与肝内定植

肠杆菌科细菌成功易位至肝脏后,必须克服肝脏的固有免疫防御才能在肝内定植并形成脓肿。这一过程有赖于细菌表面多种毒力因子和肝脏免疫功能受损。肝脏中富含的Kupffer细胞和相关免疫细胞是机体清除门静脉来源细菌的第一道防线,Kupffer细胞比脾脏和腹腔巨噬细胞具有更高的细菌摄取能力,能在流动条件下捕获细菌,疾病状态下,Kupffer细胞会产生促炎细胞因子和趋化因子反向调节中性粒细胞和单核细胞向肝脏浸润,以达到杀菌和控制感染的目的[9]。在慢性肝病、糖尿病、恶性肿瘤等疾病状态下,Kupffer细胞的吞噬功能受损,无法有效清除入侵的细菌,导致细菌在肝内滞留和繁殖。以高毒力肺炎克雷伯菌(hvPK)为例,铁载体、荚膜血清型、高粘液表型、菌毛被认为其高毒力因子[10]。肺炎克雷伯菌以时间依赖性方式及通过TLR4-PI3Kα-AKT信号轴诱导中性粒细胞外陷阱(NETs)的形成及补体C3沉积。NETs捕获并杀灭细菌,过度积累则导致血栓静脉炎及内皮损伤。补体C3的大量沉积与内皮损伤密切相关[11],见图1

2.3. 宿主遗传易感性

除了细菌的毒力因素和机体免疫功能下降外,宿主遗传背景也在肝脓肿发生发展中起重要作用。一项针对大肠杆菌的研究发现,宿主遗传和免疫因素共同决定脓肿形成的易感性。这一领域的研究尚处于起步阶段,现有证据表明,遗传易感性是多基因、性别依赖性状,其核心机制可能在于TLR4等天然免疫信号通路的遗传调控差异,导致了个体在感染后出现过度炎症反应[12]

Figure 1. Molecular mechanisms underlying bacterial translocation to the liver in the context of gut microbiota dysbiosis

1. 肠道菌群失调导致细菌易位至肝脏的分子机制

3. 肠–肝轴的双向调控与疾病恶化

3.1. 肠–肝轴的概念与生理功能

1998年,国际重症外科学专家马歇尔教授率先系统阐述了“肠–肝轴”理论,指出肠道及其共生微生物群与肝脏之间存在密切的双向交流机制,该机制主要借助门静脉、胆道及体循环实现。在生理条件下,约75%的肠道血液回流经门静脉进入肝脏,携带包括短链脂肪酸、胆汁酸代谢物等在内的肠道菌群衍生物,这些物质对维持肝脏正常结构与代谢功能具有重要作用。与此同时,肝脏通过胆管向肠道输送胆汁酸及多种免疫活性分子至肠道,从而调节肠道菌群生态与肠黏膜屏障完整性。肠-肝轴是机体维持代谢平衡和免疫稳定的重要基础[13]

3.2. 感染状态下的肠–肝轴紊乱

在肠杆菌科肝脓肿发生发展过程中,肠–肝轴的双向紊乱既是因也是果。一方面,感染状态下,肠道屏障的损伤加重肝损伤[14]。另一方面,肝脏感染引发的全身炎症反应又进一步促进肠屏障破坏,形成恶性循环[15]

在感染状态下,肠道黏膜屏障功能受损可导致其吸收功能障碍,致使膳食源性营养素及肠道菌群代谢生成的有益产物难以通过肠上皮转运至门静脉系统,从而对肝脏的结构完整性与生理功能产生不利影响。同时,肠道中的微生物组分及其代谢毒素可经门静脉移位至肝脏,并与肝脏驻留的免疫细胞(如Kupffer细胞)发生相互作用。细菌和毒素主要通过细胞间连接渗透、细胞内运输、免疫细胞介导转运等方式进入肝脏,不仅直接损伤肝内多种细胞,还可激活肝脏中免疫细胞并产生大量炎症因子,进一步加重脓毒症中的肝功能障碍。研究表明,TLRs/NF-κB通路的激活是免疫细胞响应细菌迁移的核心机制,其介导的炎症反应在保护宿主的同时,也导致组织损伤和肠道屏障功能障碍[16]。炎症状态伴随着TNF-α、IL-1β和IL-6的分泌增加,这些细胞因子反过来会触发细菌毒力基因的上调。体外培养研究显示,与外源性TNF-α或IL-6共培养的HvKP通过qRT-PCR和荚膜染色检测发现,其荚膜调控基因rmpA上调3倍,铁载体基因iucA上调2.5倍。这种上调不仅增加了荚膜合成,还增强了生物膜的保护特性,从而提高了细菌的存活能力,并促进其在宿主组织内的传播[17]。研究[18]表明,脓毒症可导致肠道黏蛋白MUC2表达下调,该变化可能通过影响肝脏硬脂酰辅酶A去饱和酶活性,进而促使肝脏内细菌负荷增加并诱发肝损伤。

感染状态下发生的肝损伤,会影响机体免疫、凝血和代谢等多项功能,并通过肠–肝轴进一步加重肠屏障损伤。肝细胞死亡释放的大量损伤相关分子模式(DAMPs),不仅能激活肝内免疫细胞并促发炎症因子产生,还可通过肠–肝轴进入肠道,破坏其免疫屏障的完整性。肝细胞死亡也可导致LPS结合蛋白合成减少,致使循环中脂多糖(LPS)水平升高,从而直接损伤肠黏膜屏障。胆汁代谢障碍在肠屏障损伤中亦发挥重要作用。例如,脓毒症合并肝损伤患者中,多重耐药蛋白(MRP2)表达下调,导致胆汁酸肝肠循环异常,表现为循环胆汁酸增多而肠腔内胆汁酸减少,从而破坏肠上皮中的法尼酯X受体(FXR)调控的肠屏障稳态,引发肠粘膜萎缩和肠道菌群紊乱(条件致病菌的过度生长) [19]。胆红素也经肠–肝轴进行交换,已有研究[20]发现,脓毒症患者的血清胆红素水平与肠道菌群紊乱具有相关性,但其具体作用机制尚不明朗。

4. 脓毒症的核心病理生理演变过程:“细胞因子风暴加剧伴免疫营养耗竭”

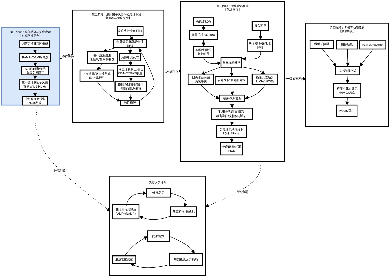
未及时治疗的PLA易并发脓毒症、感染性休克等严重并发症,可在短期内致死且预后不佳[3]。目前关于PLA进展为脓毒症的病理生理机制研究尚不充分,这一过程并非单纯由细菌毒力、患者身体状况或脓肿大小决定,而是一个由感染触发、宿主反应失调驱动的、多阶段递进的恶性循环。参考脓毒症(特别是腹腔感染或血流感染所致脓毒症)的现有研究模型,该过程可精准地概括为“细胞因子风暴加剧伴免疫营养耗竭”,其演变涵盖以下四个相互关联、逐级放大的阶段。

4.1. 第一阶段:局部感染与炎症启动

肠杆菌通过胆道逆行、门静脉播散途径易位定植于肝脏,通过病原体相关分子模式(PAMPs)或损伤相关分子模式(DAMPs)激活肝脏定居免疫细胞(主要是kupffer细胞)的模式识别受体(pattern recognition receptors, PRRs),启动先天免疫应答。这些受体的激活会触发一系列信号转导通路,导致大量促炎性细胞因子如肿瘤坏死因子(tumor necrosis factor-α, TNF-α)、白介素-1β (interleukin-1β, IL-1β)和IL-6的产生,导致第一波炎症因子风暴[21]。这些细胞因子招募中性粒细胞、单核细胞等炎性细胞浸润肝脏,这些细胞试图清除病原体,但在这一过程中也释放活性氧物质、蛋白酶和其他组织损伤介质,导致细胞坏死和脓肿形成。

4.2. 第二阶段:细胞因子风暴与免疫细胞减少

当局部炎症失控,大量炎症介质过度释放并涌入循环系统,引发全身炎症反应综合征(systemic inflammatory response syndrome, SIRS)。此阶段的核心特征是免疫系统持续、过度的活化及相关免疫细胞死亡。一方面,除了细胞因子介导的炎症损伤,氧化应激也是肝脓肿损伤重要机制,从受损或死亡细胞释放的DAMPs可激活炎症信号通路,增强促炎细胞因子表达;过度活化的中性粒细胞发生“呼吸爆发”,释放大量活性氧、蛋白酶及中性粒细胞胞外陷阱,进一步加剧氧化应激,NETs捕杀细菌的同时,也广泛损伤血管内皮,促进微血栓形成,消耗血小板[11]。PAMPs、DAMPs和促炎细胞因子形成一种自我放大的回路,其中炎症促进免疫细胞死亡,而死亡细胞的产物加剧细胞因子释放,一个自我放大的恶性循环[22]。另一方面,更为关键的是,在细胞因子风暴期间,会发展出严重的淋巴细胞减少症——这是脓毒症的第二个免疫学特征。循环系统和次级淋巴器官中的淋巴细胞会经历凋亡、焦亡,导致脓毒症患者的绝对淋巴细胞计数显著减少[23],以及CD4 T细胞、CD8 T细胞、B细胞和NK细胞数量减少。同时导致骨髓造血功能向髓系偏移,淋巴细胞生成受抑,表现为进行性的淋巴细胞减少症。人们认为淋巴细胞减少症有助于平衡细胞因子风暴,但淋巴细胞减少的程度因宿主而异,因此它既可以预测脓毒症事件后的不良预后,也会导致不良预后[24]。此时,患者处于一种矛盾状态:全身炎症肆虐,但对抗病原体的特异性免疫应答能力却已开始衰竭。

4.3. 第三阶段:免疫营养耗竭

感染早期,机体处于高代谢状态,能量消耗可比基线增加30%~50%。这种代谢变化由促炎细胞因子(如TNF-α、IL-6、IL-1β等)和应激激素(如儿茶酚胺、皮质醇和胰高血糖素等)共同驱动,旨在为免疫系统提供能量和底物。然而,持续的高代谢状态导致能量储备快速耗竭,供需不平衡下,迫使机体依赖糖异生提供能量。糖异生主要利用氨基酸(尤其是支链氨基酸)作为底物,导致肌肉蛋白分解加速,特别是骨骼肌蛋白被大量分解,导致肌肉明显消耗,表现为负氮平衡。与此同时,肝脏将关键氨基酸(谷氨酰胺、精氨酸)等大量用于糖异生,造成微环境氨基酸耗竭,直接影响淋巴细胞代谢和增殖。脂肪的分解也增加,提供游离脂肪酸作为能量。炎症介质(如前列腺素、细胞因子)直接作用于下丘脑和胃肠道,导致厌食、胃轻瘫和吸收功能障碍,使营养摄入不足的矛盾雪上加霜,从而步入“营养耗竭”。

淋巴细胞等免疫细胞的增殖、分化与功能执行是高度耗能过程,需要大量氨基酸、葡萄糖和脂质作为底物,营养底物的缺乏和代谢环境紊乱,直接打击免疫细胞。在营养底物普遍匮乏和免疫细胞持续减少的基础上,机体进入“免疫麻痹”或“耗竭”状态。此时不仅表现为免疫细胞数量持续减少,还表现为免疫细胞功能抑制、病原体清除能力下降及炎症因子释放失衡的状态。在淋巴细胞减少症期间维持的免疫细胞以及通过淋巴细胞减少症后增殖恢复的免疫细胞会经历重新编程,使其对后续刺激反应迟钝,这种重编程表现为糖酵解增强、线粒体功能受损,进而影响细胞增殖和免疫应答能力[25]。临床上,这个脓毒症阶段被定义为持续性炎症、免疫抑制和分解代谢综合征(PICS)。此时,这些患者由于免疫抑制状态,更容易发生继发性感染,患者的血清关键免疫抑制标志物(如可溶性PD‑L1和IL‑10)以及代谢与炎症应激标志物(如CRP和GLP‑1)浓度增加[23]。同时,这些患者造血生长因子(如GM‑CSF)的量减少,GM-CSF由CD4+ T细胞产生,不仅促进髓系细胞分化,还参与调节炎症反应。此外,与健康对照组相比,脓毒症患者的T细胞在TCR信号刺激下产生IFN-γ的能力较弱,在LPS刺激下单核细胞产生IL‑6、TNFα和IL‑1β的能力也较弱[26] [27]。研究表明,脓毒症患者在出院后1年的预后(与非脓毒症的重症患者相比)更差。肝脏作为代谢中枢,其脓肿本身也直接损害了自身的合成与代谢功能,进一步加剧了低白蛋白血症和代谢紊乱,形成正反馈。

4.4. 第四阶段:器官功能障碍与预后终点

在脓毒症的病理生理进展中,上述三个阶段的级联反应通过微循环障碍、组织灌注不足、细胞缺氧及线粒体功能障碍等机制共同导致多器官功能障碍、死亡等预后结局[28]。同时伴有,铁死亡、焦亡等新型细胞程序性死亡途径的大量激活[29]

Figure 2. Four-stage evolutionary model from localized abscess to systemic immunometabolic exhaustion

2. 从局部脓肿到全身免疫代谢耗竭的四阶段演变模型

上述机制参考了一般脓毒症病理生理演变进展,基于PLA以肝脏为原发感染灶,其代谢和免疫紊乱具有器官特异性特征。首先肝脏作为感染核心器官,肝脓肿直接损害肝细胞功能,影响糖异生、蛋白质合成、胆汁代谢等,可能加速“代谢崩溃”;第二,局部脓肿的存在持续释放炎症介质:即使血流感染控制,脓肿本身仍可持续释放PAMPs/DAMPs,导致持续性炎症;第三,更易诱发肠–肝轴紊乱:肝内感染通过胆汁分泌改变、门脉血流异常等进一步加重肠道屏障损伤,形成恶性循环[19];最后,免疫代谢耗竭更突出:肝脏是氨基酸、脂质代谢中枢,其功能受损可加剧免疫细胞功能障碍和全身营养供给。目前基于肝脓肿病理机制研究多来自脓毒症动物模型,未来应开展针对PLA患者的特异性免疫代谢研究,明确肝脏作为脓肿中心对代谢崩塌的独特贡献,见图2

5. 辅助治疗策略与未来展望

5.1. 微生物调节治疗

基于肠–肝轴在肠杆菌科肝脓肿发病机制中的核心作用,微生物调节治疗成为潜在新策略。旨在通过益生元、益生菌、合生元、粪菌移植(FMT)等干预措施恢复肠道菌群平衡,增强肠道屏障完整性,并调节全身炎症[30]。益生元是一种非消化性膳食纤维,能促进有益肠道细菌的生长,已被证明在恢复肠道菌群平衡方面具有潜力。通过促进产短链脂肪酸细菌的生长,益生元可以改善肠道屏障的完整性,降低肠道通透性,并调节炎症反应[31]。有报道称,特定菌株的乳酸杆菌和双歧杆菌可以减少微生物移位,降低全身炎症,并在脓毒症动物模型中提高存活率[31]。合生元,即益生元和益生菌的组合,旨在通过同时促进有益菌生长和引入特定益生菌菌株,协同发挥这些疗法的益处。在实验研究中,合生元与减少细胞因子产生、改善肠道通透性和增强微生物多样性有关[31]。粪菌移植(FMT),涉及将健康供体的粪便移植给受者,以恢复其肠道菌群的平衡,在改善肠道菌群失调和改善实验性败血症模型结果方面显示出潜力[32]。尽管这些干预措施前景光明,但多种挑战限制了针对肠道菌群的治疗在败血症中的临床应用。一个主要限制是个体间肠道菌群组成的异质性,受遗传、饮食、年龄和抗生素使用等因素影响。对某些个体有益的益生菌菌株,在另一些个体中可能效果有限或产生不良反应,这取决于现有的肠道菌群组成和患者的免疫状态。另一个挑战在于缺乏精确的诊断工具来评估肠道菌群失调或与菌群相关的炎症,这些治疗的实施仍然依赖经验且针对性较差。

5.2. 免疫调节治疗:平息炎症风暴

免疫调节治疗旨在通过调控全身炎症反应与增强免疫功能,重建机体促炎与抗炎反应的动态平衡,从而改善患者预后[33]。目前主要干预策略包括:针对炎性失衡的细胞因子拮抗剂、Toll样受体(TLR)拮抗剂、胱天蛋白酶抑制剂等;以及针对免疫抑制的细胞因子和共抑制分子抑制剂等。例如,抗IL-6受体抗体托珠单抗(tocilizumab)在COVID-19相关细胞因子风暴的治疗中效果显著,为脓毒症的免疫调控提供了新的思路[34]。JAK1/JAK2抑制剂如巴瑞克替尼(baricitinib)可减少IL-6、IL-1β及TNF-α的水平,从而改善脓毒症患者的预后[35]。抑制TLR4信号通路可以通过减少促炎细胞因子的释放来缓解脓毒症[21],其特异性抑制剂TAK-242 (resatorvid)可减轻脓毒症小鼠的器官功能障碍,并降低死亡率[36]。caspase-1的抑制可以显著降低NLRP1炎性小体、caspase-1、GSDMD及IL-1β、IL-18的表达水平,从而减轻脓毒症诱导的急性肾损伤[37]。在逆转免疫抑制方面,外源性重组IL-7能够增加脓毒症患者体内的淋巴细胞数量,粒细胞集落刺激因子(G-CSF)或粒细胞–巨噬细胞集落刺激因子(GM-CSF)也有助于改善免疫抑制状态、促进免疫的恢复[38]。共抑制分子在获得性免疫应答中发挥重要负向调节作用,其主要通过T细胞受体介导的信号通路,抑制T细胞的过度活化及效应细胞因子的释放,程序性死亡1 (PD-1)受体和相应配体(PD-L1)作为负性共刺激途径中的关键组成,阻断PD-1/PD-L1信号通路可有效减少T细胞凋亡,恢复免疫功能[39]。除此之外,广谱炎症调节剂:低剂量糖皮质激素(如氢化可的松每日200~300 mg)在脓毒症休克中的使用已有指南推荐,可能通过抑制NF-κB通路减轻炎症风暴,但其在BLA中的具体应用时机和剂量需个体化权衡感染风险。

5.3. 强化营养代谢支持:纠正免疫营养耗竭

针对免疫营养耗竭,个体化营养支持成为肝脓肿综合治疗的重要组成部分,营养支持的目标不仅是提供热量和氮源,更是进行“免疫营养”,即提供能特异性调节免疫功能和炎症反应的营养素。肠内营养是首选途径,早期肠内营养能维持肠道屏障功能,减少细菌易位风险。对于能够进行肠内营养的脓毒症或脓毒性休克患者,建议早期(72小时内)进行肠内营养[40]。而且肝脏是氨基酸与脂质代谢中枢,PLA患者可能更早出现营养耗竭,应更积极进行早期肠内营养干预。“免疫营养配方”建议富含以下成分:提供足量蛋白质以满足合成代谢和免疫需求;补充谷氨酰胺有助于维持肠道屏障和淋巴细胞功能;精氨酸可促进一氧化氮合成和淋巴细胞增殖;提供适量ω-3多不饱和脂肪酸(鱼油),发挥抗炎作用;核苷酸支持快速增殖的细胞(如肠粘膜细胞、免疫细胞)的合成;充足微量元素(包括维生素C、维生素E、硒、锌),保护免疫细胞免受氧化损伤[41]。代谢调节也是免疫营养支持的重要方面,限时进食(TRF)能重塑肠道菌群,富集有益菌鼠乳杆菌(Lactobacillus murinus),并通过肠肝轴驱动肝脏产生保护性代谢物3-羟基丁酸(3-HB)。3-HB通过激活特定信号通路,有效抑制肝细胞的铁死亡,从而减轻脓毒症相关肝损伤[42]。这提示,通过饮食模式干预或直接补充3-HB等保护性代谢物,可能成为BLA,特别是合并肝损伤患者的一种辅助治疗策略。

6. 小结

肠杆菌科细菌性肝脓肿是一个复杂的多环节病理过程,涉及从肠道细菌定植到全身免疫营养耗竭的连锁反应。肠道屏障破坏导致肠杆菌科细菌易位至肝脏,启动感染过程;肠–肝轴紊乱形成恶性循环,加剧疾病进展;细胞因子风暴引起肝组织损伤和脓肿形成;而免疫营养耗竭则导致疾病慢性化和并发症发生。理解这一综合机制不仅有助于解释肝脓肿的临床表现和病程演变,也为开发新的治疗策略提供了理论依据。

未来的肝脓肿治疗应基于“引流 + 抗生素”,辅助更全面的综合策略:通过微生物调节维护肠道屏障功能;通过免疫营养支持打破代谢耗竭的恶性循环;通过精准炎症调控平衡免疫应答。同时,基于患者个体特征(包括遗传背景、肠道菌群组成和代谢状态)的个体化治疗将提高治疗效果,改善患者预后。随着对肠杆菌科肝脓肿病理生理机制理解的不断深入,我们有望开发出更有效、更安全的预防和治疗策略,最终降低这一严重疾病的发病率和死亡率。

NOTES

*通讯作者。

参考文献

[1] Zhang, J., Gao, Y., Du, Z., Ren, Y., Bi, J., Wu, Z., et al. (2021) Clinical Features and Prognosis of Gas-Forming and Non-Gas-Forming Pyogenic Liver Abscess: A Comparative Study. Surgical Infections, 22, 427-433. [Google Scholar] [CrossRef] [PubMed]
[2] 惠鹏, 朱鹏, 廖威, 等. 细菌性肝脓肿菌群分布与耐药性分析的多中心回顾性研究(附897例报告) [J]. 中华消化外科杂志, 2019, 18(10): 924-933.
[3] Long, Q., Zhao, X., Chen, C., Hao, M. and Qin, X. (2024) Clinical Features and Risk Factors for Pyogenic Liver Abscess Caused by Multidrug-Resistant Organisms: A Retrospective Study. Virulence, 15, Article ID: 2356680. [Google Scholar] [CrossRef] [PubMed]
[4] You, X., Wang, L., Wang, H., Xu, Y., Chen, Y., Xu, H., et al. (2024) Liver Abscess Induced by Intestinal Hypervirulent Klebsiella pneumoniae through Down-Regulation of Tryptophan-IPA-IL22 Axis. iScience, 27, Article ID: 110849. [Google Scholar] [CrossRef] [PubMed]
[5] Lin, H., Liao, K., Chang, C., Lin, C. and Lai, S. (2017) Correlation between Proton Pump Inhibitors and Risk of Pyogenic Liver Abscess. European Journal of Clinical Pharmacology, 73, 1019-1025. [Google Scholar] [CrossRef] [PubMed]
[6] Tsiaoussis, G.I. (2015) Intestinal Barrier Dysfunction in Cirrhosis: Current Concepts in Pathophysiology and Clinical Implications. World Journal of Hepatology, 7, 2058-2068. [Google Scholar] [CrossRef] [PubMed]
[7] Han, J., Yu, H., Xue, H., Lu, Y., Li, S., Zhang, Q., et al. (2025) Disentangling the Causal Role of Gut Microbiota in Bacterial Liver Abscess: A Mendelian Randomization Study with Clinical Validation. Pathogens, 14, Article 1173. [Google Scholar] [CrossRef
[8] Chen, N., Ling, Z., Jin, T., Li, M., Zhao, S., Zheng, L., et al. (2018) Altered Profiles of Gut Microbiota in Klebsiella pneumoniae-Induced Pyogenic Liver Abscess. Current Microbiology, 75, 952-959. [Google Scholar] [CrossRef] [PubMed]
[9] Hoh, C.H., Tan, Y.H. and Gan, Y. (2019) Protective Role of Kupffer Cells and Macrophages in Klebsiella pneumoniae-Induced Liver Abscess Disease. Infection and Immunity, 87, e00369-19. [Google Scholar] [CrossRef] [PubMed]
[10] Lee, C., Lee, J.H., Park, K.S., Jeon, J.H., Kim, Y.B., Cha, C., et al. (2017) Antimicrobial Resistance of Hypervirulent Klebsiella pneumoniae: Epidemiology, Hypervirulence-Associated Determinants, and Resistance Mechanisms. Frontiers in Cellular and Infection Microbiology, 7, Article 483. [Google Scholar] [CrossRef] [PubMed]
[11] Wang, H., Chen, L., Wang, C. and Chang, Z. (2025) Neutrophil Extracellular Trap-Borne C3-Driven Endothelial Dysfunction in Klebsiella pneumoniae Liver Abscess. Virulence, 16, Article ID: 2580104. [Google Scholar] [CrossRef
[12] Hullahalli, K., Dailey, K.G., Hasegawa, Y., Torres, E., Suzuki, M., Zhang, H., et al. (2023) Genetic and Immune Determinants of E. coli Liver Abscess Formation. Proceedings of the National Academy of Sciences of the United States of America, 120, e2310053120. [Google Scholar] [CrossRef] [PubMed]
[13] Ma, L., Wang, H., Jin, Q., Sun, Z., Yu, S. and Zhang, Y. (2025) The Gut-Liver Axis: Molecular Mechanisms and Therapeutic Targeting in Liver Disease. International Journal of General Medicine, 18, 7531-7546. [Google Scholar] [CrossRef
[14] Wang, T., Yu, H., Yu, J., et al. (2024) Research Progress in the Mechanism of Intestinal Environmental Disturbance on the Occurrence and Development of Sepsis-Associated Liver Injury. Chinese Critical Care Medicine, 36, 660-663.
[15] 肖红艳, 梁华平, 朱俊宇. 肠-肝互作在感染性肠/肝损伤中的作用及机制[J]. 中华危重病急救医学, 2024, 36(6): 656-659.
[16] Tripathi, A., Debelius, J., Brenner, D.A., Karin, M., Loomba, R., Schnabl, B., et al. (2018) The Gut-Liver Axis and the Intersection with the Microbiome. Nature Reviews Gastroenterology & Hepatology, 15, 397-411. [Google Scholar] [CrossRef] [PubMed]
[17] Walker, K.A. and Miller, V.L. (2020) The Intersection of Capsule Gene Expression, Hypermucoviscosity and Hypervirulence in Klebsiella pneumoniae. Current Opinion in Microbiology, 54, 95-102. [Google Scholar] [CrossRef] [PubMed]
[18] Kumar, M., Leon Coria, A., Cornick, S., Petri, B., Mayengbam, S., Jijon, H.B., et al. (2020) Increased Intestinal Permeability Exacerbates Sepsis through Reduced Hepatic SCD-1 Activity and Dysregulated Iron Recycling. Nature Communications, 11, Article No. 483. [Google Scholar] [CrossRef] [PubMed]
[19] Shi, L., Jin, L. and Huang, W. (2023) Bile Acids, Intestinal Barrier Dysfunction, and Related Diseases. Cells, 12, Article 1888. [Google Scholar] [CrossRef] [PubMed]
[20] Liu, Z., Li, N., Fang, H., Chen, X., Guo, Y., Gong, S., et al. (2019) Enteric Dysbiosis Is Associated with Sepsis in Patients. The FASEB Journal, 33, 12299-12310. [Google Scholar] [CrossRef] [PubMed]
[21] Kumar, V. (2020) Toll-Like Receptors in Sepsis-Associated Cytokine Storm and Their Endogenous Negative Regulators as Future Immunomodulatory Targets. International Immunopharmacology, 89, Article ID: 107087. [Google Scholar] [CrossRef] [PubMed]
[22] Gong, T., Liu, L., Jiang, W. and Zhou, R. (2019) DAMP-Sensing Receptors in Sterile Inflammation and Inflammatory Diseases. Nature Reviews Immunology, 20, 95-112. [Google Scholar] [CrossRef] [PubMed]
[23] Stortz, J.A., Mira, J.C., Raymond, S.L., Loftus, T.J., Ozrazgat-Baslanti, T., Wang, Z., et al. (2018) Benchmarking Clinical Outcomes and the Immunocatabolic Phenotype of Chronic Critical Illness after Sepsis in Surgical Intensive Care Unit Patients. Journal of Trauma and Acute Care Surgery, 84, 342-349. [Google Scholar] [CrossRef] [PubMed]
[24] Drewry, A.M., Samra, N., Skrupky, L.P., Fuller, B.M., Compton, S.M. and Hotchkiss, R.S. (2014) Persistent Lymphopenia after Diagnosis of Sepsis Predicts Mortality. Shock, 42, 383-391. [Google Scholar] [CrossRef] [PubMed]
[25] 刘红升, 张庆红. GLP-1调控脓毒症T淋巴细胞功能障碍的免疫代谢机制研究进展[J]. 解放军医学杂志, 2025, 50(4): 483-489.
[26] Mazer, M.B., C. Caldwell, C., Hanson, J., Mannion, D., Turnbull, I.R., Drewry, A., et al. (2021) A Whole Blood Enzyme-Linked Immunospot Assay for Functional Immune Endotyping of Septic Patients. The Journal of Immunology, 206, 23-36. [Google Scholar] [CrossRef] [PubMed]
[27] Ertel, W., Kremer, J., Kenney, J., Steckholzer, U., Jarrar, D., Trentz, O., et al. (1995) Downregulation of Proinflammatory Cytokine Release in Whole Blood from Septic Patients. Blood, 85, 1341-1347. [Google Scholar] [CrossRef
[28] Shen, Y., He, Y., Pan, Y., Liu, L., Liu, Y. and Jia, J. (2024) Role and Mechanisms of Autophagy, Ferroptosis, and Pyroptosis in Sepsis-Induced Acute Lung Injury. Frontiers in Pharmacology, 15, Article 1415145. [Google Scholar] [CrossRef] [PubMed]
[29] Silva, E.E., Skon-Hegg, C., Badovinac, V.P. and Griffith, T.S. (2023) The Calm after the Storm: Implications of Sepsis Immunoparalysis on Host Immunity. The Journal of Immunology, 211, 711-719. [Google Scholar] [CrossRef] [PubMed]
[30] Wang, J.D.J., Suan, E., Li, S.S. and Shelat, V.G. (2025) Sepsis and the Diverse Organ-Gastrointestinal Tract Axis. World Journal of Critical Care Medicine, 14, Article ID: 105547. [Google Scholar] [CrossRef
[31] Abhari, K., Shekarforoush, S.S., Sajedianfard, J., et al. (2015) The Effects of Probiotic, Prebiotic and Synbiotic Diets Containing Bacillus coagulans and Inulin on Rat Intestinal Microbiota. Iranian Journal of Veterinary Research, 16, 267-273.
[32] McQuade, J.L., Ologun, G.O., Arora, R. and Wargo, J.A. (2020) Gut Microbiome Modulation via Fecal Microbiota Transplant to Augment Immunotherapy in Patients with Melanoma or Other Cancers. Current Oncology Reports, 22, Article No. 74. [Google Scholar] [CrossRef] [PubMed]
[33] 王婷婷, 秦海东. 脓毒症相关细胞因子风暴的机制与治疗策略[J]. 基础医学与临床, 2025, 45(2): 263-267.
[34] Galván-Román, J.M., Rodríguez-García, S.C., Roy-Vallejo, E., et al. (2021) IL-6 Serum Levels Predict Severity and Response to Tocilizumab in COVID-19: An Observational Study. Journal of Allergy and Clinical Immunology, 147, 72-80.e78.
[35] Bronte, V., Ugel, S., Tinazzi, E., Vella, A., De Sanctis, F., Canè, S., et al. (2020) Baricitinib Restrains the Immune Dysregulation in Patients with Severe Covid-19. Journal of Clinical Investigation, 130, 6409-6416. [Google Scholar] [CrossRef] [PubMed]
[36] Ono, Y., Maejima, Y., Saito, M., Sakamoto, K., Horita, S., Shimomura, K., et al. (2020) TAK-242, a Specific Inhibitor of Toll-Like Receptor 4 Signalling, Prevents Endotoxemia-Induced Skel等 Muscle Wasting in Mice. Scientific Reports, 10, Article No. 694. [Google Scholar] [CrossRef] [PubMed]
[37] Yang, M., Fang, J., Zhang, N., Qin, L., Zhuang, Y., Wang, W., et al. (2021) Caspase‐1‐Inhibitor AC‐YVAD‐CMK Inhibits Pyroptosis and Ameliorates Acute Kidney Injury in a Model of Sepsis. BioMed Research International, 2021, Article ID: 6636621. [Google Scholar] [CrossRef] [PubMed]
[38] Liu, D., Huang, S., Sun, J., Zhang, H., Cai, Q., Gao, C., et al. (2022) Sepsis-Induced Immunosuppression: Mechanisms, Diagnosis and Current Treatment Options. Military Medical Research, 9, Article No. 56. [Google Scholar] [CrossRef] [PubMed]
[39] Nakamori, Y., Park, E.J. and Shimaoka, M. (2021) Immune Deregulation in Sepsis and Septic Shock: Reversing Immune Paralysis by Targeting PD-1/PD-L1 Pathway. Frontiers in Immunology, 11, Article 624279. [Google Scholar] [CrossRef] [PubMed]
[40] Evans, L., Rhodes, A., Alhazzani, W., et al. (2021) Surviving Sepsis Campaign: International Guidelines for Management of Sepsis and Septic Shock 2021. Critical Care Medicine, 49, e1063-e1143.
[41] Beale, R.J., Bryg, D.J. and Bihari, D.J. (1999) Immunonutrition in the Critically Ill: A Systematic Review of Clinical Outcome. Critical Care Medicine, 27, 2799-2805. [Google Scholar] [CrossRef] [PubMed]
[42] Hu, J., Deng, F., Sun, Q., Xiong, Q., Min, Y., Feng, S., et al. (2025) Time-Restricted Feeding Protects against Septic Liver Injury by Reshaping Gut Microbiota and Metabolite 3-Hydroxybutyrate. Gut Microbes, 17, Article ID: 2486515. [Google Scholar] [CrossRef] [PubMed]