岩藻多糖改善结肠炎相关性结直肠癌小鼠肠道菌群的16S rRNA测序研究
Fucoidan Modulates Gut Microbiota in CAC Mice Revealed by 16S rRNA Sequencing
摘要: 目的:基于16S rRNA测序系统评估岩藻多糖(fucoidan, FU)对AOM/DSS诱导结肠炎相关性结直肠癌(colitis-associated colorectal cancer, CAC)小鼠肠道菌群多样性、组成及功能潜能的影响,为其改善肠道微生态失衡提供证据。方法:C57BL/6J小鼠建立AOM/DSS诱导CAC模型,分为NC组、AOM/DSS组、FU低剂量组(FL, 600 mg/kg)和FU高剂量组(FH, 1200 mg/kg)。采集结肠内容物提取微生物DNA并进行16S rRNA高通量测序。分析α多样性(Chao1, Observed_species, Faith_pd, Shannon, Simpson, Pielou_e)、β多样性(Bray-Curtis, Jaccard, weighted/unweighted UniFrac, PCoA/NMDS)、属水平菌群组成与差异菌群(LEfSe),并采用PICRUSt2预测功能谱,结合metagenomeSeq进行差异通路分析。结果:α多样性分析显示,丰富度相关指标在组间差异不显著,而AOM/DSS组的多样性/均匀度指标发生显著改变,提示模型诱导菌群生态结构异常重排;FU干预后相关指标呈一定程度的调整趋势。β多样性分析显示,AOM/DSS组与NC组菌群结构明显分离,FU干预后FL与FH组样本在排序空间中发生位移并呈更集中聚类趋势,提示FU可重塑CAC背景下菌群群落结构。属水平分析与热图结果显示,FU干预可重构优势菌属谱系并形成剂量相关的菌群特征;LEfSe进一步筛选出不同组别的特征菌群标志物。功能预测提示各组以代谢相关模块为主,FU干预可影响整体功能谱结构;差异通路分析显示AOM/DSS相对NC存在多条代谢/转运相关通路异常改变。结论:岩藻多糖可在CAC模型背景下调节肠道菌群多样性与群落结构,重塑特征菌群组成,并影响预测功能与代谢相关通路,提示其改善CAC微生态失衡可能是其发挥保护作用的重要机制之一。
Abstract: To systematically evaluate the effects of fucoidan (FU) on the diversity, composition, and functional potential of the gut microbiota in an azoxymethane/dextran sodium sulfate (AOM/DSS)-induced colitis-associated colorectal cancer (CAC) mouse model based on 16S rRNA sequencing, and to provide evidence for its role in improving intestinal microbial dysbiosis, a CAC model was established in C57BL/6J mice using AOM/DSS, and the animals were divided into four groups: normal control (NC), AOM/DSS model group, fucoidan low-dose group (FL, 600 mg/kg), and fucoidan high-dose group (FH, 1200 mg/kg). Colonic contents were collected for microbial DNA extraction followed by 16S rRNA high-throughput sequencing. Alpha diversity indices (Chao1, Observed_species, Faith_pd, Shannon, Simpson, and Pielou_e) and beta diversity metrics (Bray-Curtis, Jaccard, weighted/unweighted UniFrac, PCoA/NMDS) were analyzed. Genus-level microbial composition and differential taxa were identified using LEfSe analysis, while functional profiles were predicted using PICRUSt2 and differential pathway analysis was performed with metagenomeSeq. The results showed that richness-related alpha diversity indices did not differ significantly among groups, whereas diversity and evenness indices in the AOM/DSS group were markedly altered, indicating an abnormal restructuring of the microbial ecological community induced by the model; these indices showed a tendency toward restoration after FU intervention. Beta diversity analysis revealed a clear separation in microbial community structure between the AOM/DSS and NC groups, while samples in the FL and FH groups shifted in the ordination space and exhibited a more concentrated clustering pattern after FU treatment, suggesting that FU could reshape the gut microbial community structure under CAC conditions. Genus-level composition analysis and heatmap results demonstrated that FU intervention reconstructed dominant bacterial genera and produced dose-dependent microbial characteristics, and LEfSe analysis further identified specific microbial biomarkers among different groups. Functional prediction indicated that metabolic-related modules predominated across groups, and FU intervention influenced the overall functional profile, while differential pathway analysis revealed that multiple metabolism- and transport-related pathways were significantly altered in the AOM/DSS group compared with the NC group. Overall, fucoidan can modulate gut microbiota diversity and community structure in the CAC model, reshape characteristic microbial taxa, and influence predicted microbial functions and metabolism-related pathways, suggesting that the improvement of intestinal microbial dysbiosis may represent an important mechanism underlying the protective effects of fucoidan against CAC.
文章引用:叶泓钰, 阳成乾, 张文洁, 徐艳霞. 岩藻多糖改善结肠炎相关性结直肠癌小鼠肠道菌群的16S rRNA测序研究[J]. 临床医学进展, 2026, 16(3): 3523-3534. https://doi.org/10.12677/acm.2026.1631159

1. 引言

结直肠癌(colorectal cancer, CRC)是全球范围内发病率和死亡率均居前列的恶性肿瘤[1],炎症在其发生发展过程中发挥着关键作用[2]。结肠炎相关性结直肠癌(colitis-associated colorectal cancer, CAC)是指发生于溃疡性结肠炎或克罗恩病等慢性炎症性肠病(IBD)基础上的特殊类型结直肠癌,其发病机制与长期慢性炎症密切相关,与散发性CRC在临床表现及分子机制上均存在显著差异[2]

近年来,肠道菌群在宿主免疫、代谢及肠上皮稳态调控中的作用逐渐受到关注。肠道菌群失调(dysbiosis)被认为是促进IBD进展及CAC发生的重要因素,其特征常表现为菌群多样性与结构稳定性受损、有益菌减少以及促炎/条件致病菌异常增殖等[3] [4]。研究发现,某些细菌如脱硫弧菌(Desulfovibrio)、阿克曼菌(Akkermansia)等可加剧肠黏膜炎症并促进肿瘤发生[5]-[7],而阿克曼菌属(Akkermansia)在不同宿主背景与疾病阶段可能呈现双向效应,在部分炎症/肿瘤模型中与炎症加重或肿瘤负担增加相关,相对而言,乳酸杆菌属(Lactobacillus)、双歧杆菌属(Bifidobacterium)等益生菌可通过增强屏障功能、调节免疫反应等发挥保护作用[8] [9]。因此,调节肠道菌群被视为干预CAC的重要潜在策略。

岩藻多糖(fucoidan, FU)是一种来源于褐藻的天然硫酸化多糖,具有良好的抗炎、抗肿瘤、免疫调节及调控肠道菌群等多种生物学功能[10]-[12]。既往研究表明,FU可在多种疾病模型中缓解结肠炎症、延缓肿瘤进展,可能与其改善肠道菌群生态、维持肠道稳态有关[13] [14]。然而,其在CAC模型中对肠道菌群组成与功能的具体调节作用尚不明确。

本研究基于AOM/DSS诱导的小鼠CAC模型,采用16S rRNA高通量测序技术,从菌群α/β多样性、群落组成、差异菌群筛选及功能预测等层面系统评估FU对CAC相关肠道菌群失衡的调控作用,旨在阐明其通过微生态途径发挥抗炎抗肿瘤作用的潜在机制,为FU在结肠炎相关性肿瘤防治中的应用提供理论依据。

2. 研究方法

2.1. 实验动物与分组

选用6~8周龄SPF级雄性C57BL/6J小鼠,体重(20 ± 2) g,由正规实验动物中心提供。小鼠饲养于SPF屏障环境,温度(22 ± 2)℃、相对湿度(50% ± 10%),12 h明暗交替,自由摄食饮水。适应性饲养1周后,采用随机数字表法分为4组(每组n = 8):正常对照组(NC组)、模型组(AOM/DSS组)、FU低剂量组(FL组,600 mg/kg)和FU高剂量组(FH组,1200 mg/kg)。

2.2. CAC小鼠模型建立及干预

参照AOM/DSS方法建立CAC模型。除NC组外,其余各组于实验第1周腹腔注射叠氮甲烷(azoxymethane, AOM) 10 mg/kg;AOM注射后第2周开始给予2.5%葡聚糖硫酸钠(dextran sulfate sodium, DSS)饮水7 d,随后恢复普通饮水14 d,DSS饮水与普通饮水交替共3个周期。FU干预从第2个DSS周期开始:FL组与FH组分别每日灌胃FU溶液,剂量为600 mg/kg与1200 mg/kg,持续至实验结束;NC组与AOM/DSS组每日灌胃等体积生理盐水。实验结束后处死小鼠取材用于后续分析。

2.3. HE染色(Hematoxylin-Eosin)

取各组小鼠结肠组织,PBS冲洗去除内容物后置于4%多聚甲醛固定48 h,按常规组织学流程进行梯度乙醇脱水、二甲苯透明、石蜡包埋,并切片(厚度约4 μm)。切片经二甲苯脱蜡、梯度乙醇复水后,苏木精染色3 min~5 min,流水冲洗后进行分化并返蓝;随后伊红染色1 min~3 min。染色完成后切片依次经梯度乙醇脱水、二甲苯透明并以中性树胶封片。采用光学显微镜观察并采集图像,用于组织学评估与病理评分。

2.4. 肠道内容物采集及DNA提取

实验末期在无菌条件下剖腹取材,分离结肠后轻挤中段肠内容物(或结肠内容物),置于无菌冻存管中,液氮速冻后转存于−80℃备用。采用商业化粪便/肠道微生物DNA提取试剂盒提取微生物基因组DNA,按说明书操作。使用NanoDrop检测DNA浓度及纯度(A260/A280),并通过1%琼脂糖凝胶电泳评估DNA完整性。

2.5. 16S rRNA高通量测序与分析

扩增细菌16S rRNA基因V3~V4区(341F/806R),构建文库并在Illumina平台进行双端测序;对原始序列进行质控、去噪与去嵌合体处理,生成ASV表用于后续分析。

2.6. 物种注释与菌群组成分析

采用SILVA数据库(如v138)对ASV进行分类注释;统计不同分类层级(重点为属水平)相对丰度并绘制堆叠柱状图;选取差异/代表性菌属绘制聚类热图展示组间变化趋势。

2.7. α多样性分析(Alpha Diversity)

基于ASV表计算Chao1、Observed_species、Faith_pd、Shannon、Simpson与Pielou_e等α多样性指标,并计算Good’s coverage评估测序覆盖度。

2.8. β多样性分析(Beta Diversity)

基于Bray-Curtis、Jaccard及unweighted/weighted UniFrac距离构建距离矩阵,采用PCoA与NMDS进行降维与可视化。

2.9. 差异菌群筛选(LEfSe)

采用LEfSe方法筛选组间显著差异类群(Kruskal-Wallis检验P < 0.05,LDA阈值 > 2.0)。

2.10. 菌群功能预测(PICRUSt2)

采用PICRUSt2基于16S数据预测KO/KEGG/MetaCyc功能谱,并进行功能谱PCoA与通路相对丰度展示;差异通路分析使用metagenomeSeq筛选显著变化通路。

2.11. 统计学分析

统计学分析使用R语言与GraphPad Prism;正态分布数据采用one-way ANOVA (Tukey事后检验),非正态数据采用Kruskal-Wallis检验;P < 0.05为差异有统计学意义。

3. 研究结果

3.1. 岩藻多糖降低AOM/DSS诱导CAC小鼠肿瘤负荷并改善结肠组织病理损伤

与NC组相比,AOM/DSS组小鼠结肠明显缩短,肉眼可见结肠整体外观损伤加重;在岩藻多糖干预后,FL组与FH组结肠外观损伤程度均有所减轻,结肠长度较AOM/DSS组显著回升(图1(A))。进一步评估结肠肿瘤负荷发现,AOM/DSS组结肠黏膜表面可见多发结节样隆起,提示肿瘤形成明显,而岩藻多糖干预后结节数量减少,并且病灶范围减轻(图1(B)),提示岩藻多糖能够有效抑制CAC肿瘤发生、降低肿瘤负荷。HE染色结果进一步证实,NC组结肠黏膜结构完整、腺体排列规则,而AOM/DS组出现黏膜结构紊乱、腺体/隐窝破坏与异常增生并伴明显炎性细胞浸润;经岩藻多糖干预后,FL组与FH组的组织结构破坏明显减轻,炎性浸润减少,腺体/隐窝形态趋于恢复,相应病理评分亦显著降低,且高剂量组改善更为明显(图1(C))。

Figure 1. Fucoidan reduces tumor burden and alleviates colonic histopathological injury in AOM/DSS-induced CAC mice. (A) Representative gross images of colons from each group and quantification of colon length. (B) Representative images of the colonic mucosal surface after longitudinal opening and quantification of tumor number. (C) Representative H&E-stained colon sections and histological score quantification. Scale bar = 200 μm. **p < 0.01, ****p < 0.0001

1. 岩藻多糖降低AOM/DSS诱导CAC小鼠肿瘤负荷并改善结肠组织病理损伤。(A) 各组小鼠结肠代表性整体外观图及结肠长度统计。(B) 纵向剪开后结肠黏膜面代表性图像及肿瘤数目统计。(C) 结肠组织HE染色代表性切片图及组织学评分统计,标尺 = 200 μm。p < 0.01 (**),p < 0.0001 (****)

3.2. 岩藻多糖干预影响CAC小鼠肠道菌群α多样性

计算Chao1、Observed_species、Faith_pd、Shannon、Simpson与Pielou_e等α多样性指标并评估Good’s coverage (图2)。结果显示,Chao1与Observed_species等丰富度指标组间差异不显著;AOM/DSS组多样性/均匀度指标发生显著改变,提示模型诱导菌群分布格局重排;FU干预后相关指标呈一定调整趋势。各组Good’s coverage均较高,说明测序覆盖度良好。

Figure 2. Effects of FU on the α-diversity of the gut microbiota in CAC mice. Based on 16S rRNA sequencing data, Chao1 and Observed_species (richness indices), Faith_pd (phylogenetic diversity index), Shannon and Simpson (diversity indices), and Pielou_e (evenness index) were calculated, and Good’s coverage was used to evaluate sequencing depth/coverage

2. FU对CAC小鼠肠道菌群α多样性的影响。基于16S rRNA测序数据计算Chao1与Observed_species (丰富度指标)、Faith_pd (系统发育多样性指标)、Shannon与Simpson (多样性指数)、Pielou_e (均匀度指数),并以Good’s coverage评价测序覆盖度

3.3. 岩藻多糖干预显著调节CAC小鼠肠道菌群β多样性与群落结构

基于Bray-Curtis、Jaccard及weighted/unweighted UniFrac距离的β多样性分析显示,NC组与AOM/DSS组在NMDS与PCoA中明显分离;FU干预后FL与FH组在排序空间发生位移并呈更集中聚类趋势(图3),提示FU可在CAC背景下重塑菌群群落结构。

Figure 3. FU modulates β-diversity and community structure of the gut microbiota in CAC mice. (A) Boxplots of between-group distance distributions calculated based on Bray-Curtis, Jaccard, unweighted UniFrac, and weighted UniFrac metrics. (B) NMDS ordination plots (95% confidence ellipses) based on the four distance metrics above; stress values are shown in the plots. (C) PCoA based on weighted UniFrac distances: the left panel shows the PCoA biplot (highlighting major genera associated with the ordination axes), and the right panel shows the PCoA scatter plot (95% confidence ellipses)

3. FU调节CAC小鼠肠道菌群β多样性与群落结构。(A) 基于Bray-Curtis、Jaccard、unweighted UniFrac与weighted UniFrac距离计算的组间距离分布箱线图;(B) 基于上述四种距离度量的NMDS排序图(95%置信椭圆),Stress值如图所示;(C) 基于weighted UniFrac距离的PCoA分析:左图为PCoA双标图(显示与排序轴相关的主要菌属),右图为PCoA散点图(95%置信椭圆)

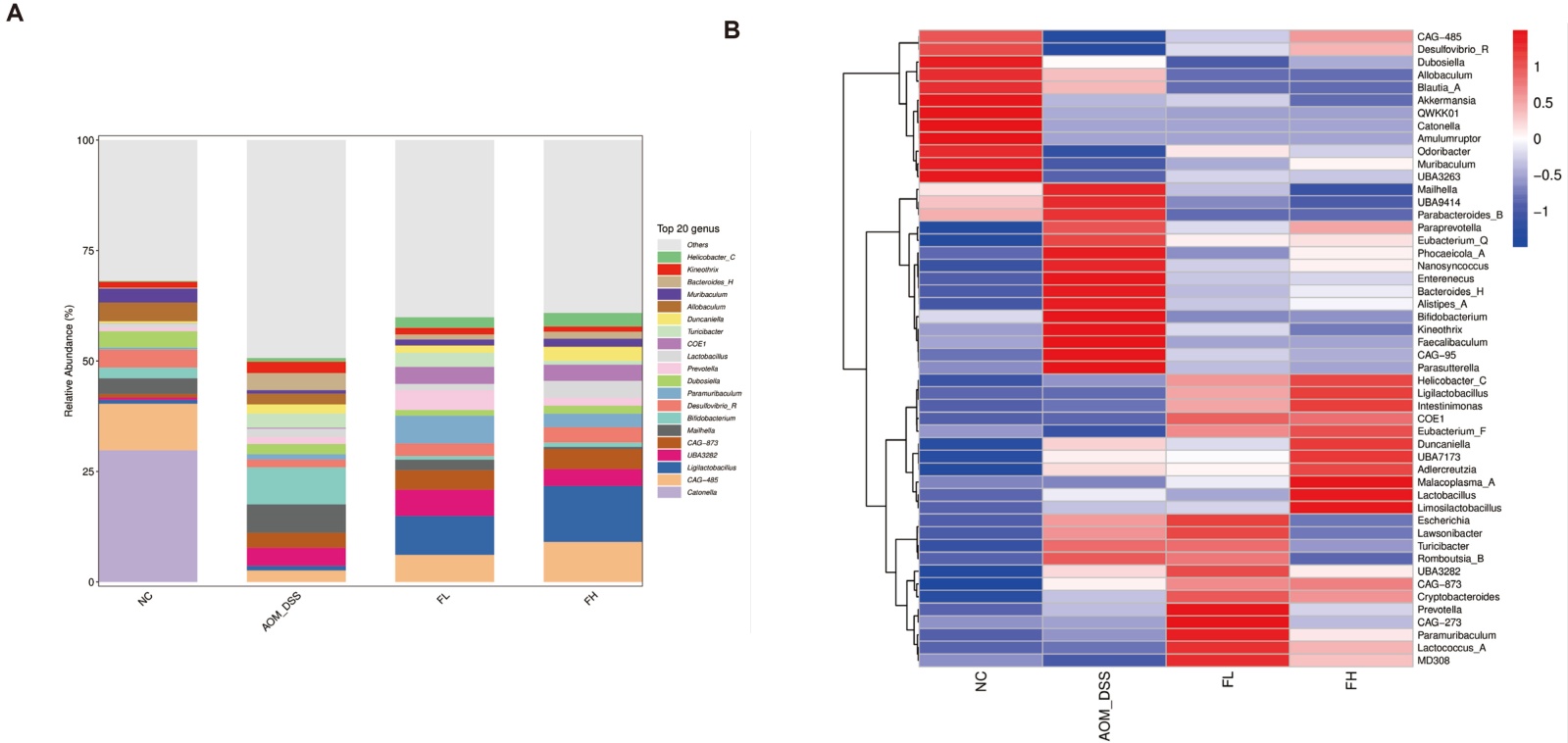
3.4. 岩藻多糖调节菌群组成并重塑特征菌属谱系

属水平堆叠柱状图与热图结果显示,AOM/DSS诱导优势菌属谱系发生偏移;FU干预后菌群组成出现剂量相关的重构特征,并形成FL与FH各自的特征菌属模式(图4)。

Figure 4. Effects of FU on the gut microbiota composition in CAC mice. (A) Stacked bar plots of genus-level relative abundances showing the dominant genera in the NC, AOM/DSS, FL, and FH groups. (B) Hierarchical clustering heatmap of representative differential genera; colors range from blue to red indicating low to high normalized relative abundance. The top annotation bar indicates group information, and the row/column dendrograms represent the results of hierarchical clustering

4. FU对CAC小鼠肠道菌群组成的影响。(A) 属水平相对丰度堆叠柱状图,展示NC、AOM/DSS、FL与FH组主要优势菌属构成;(B) 代表性差异菌属的聚类热图(heatmap),颜色由蓝到红表示标准化后的相对丰度由低到高,顶部色条为分组信息,行列树状图为层次聚类结果

3.5. 岩藻多糖干预后差异菌群特征的LEfSe鉴定

LEfSe分析显示四组存在显著差异的特征菌群类群(图5)。NC组主要富集Akkermansia等菌属;AOM/DSS组富集Bifidobacterium、Alistipes_A等;FU低剂量组(FL)富集Prevotella、Paramuribaculum等;FU高剂量组(FH)富集Lactobacillus、Ruminococcus_C等。提示FU可在不同剂量下重塑CAC相关差异菌群谱系。

3.6. 岩藻多糖调节肠道菌群功能潜能并影响代谢相关通路

PICRUSt2预测的KO功能谱PCoA显示,NC组与AOM/DSS组在功能层面存在分离;FU干预后FL/FH组相较模型组发生位移并趋于聚集(图6(A))。KEGG Level 2与MetaCyc分类提示预测功能以代谢相关模块为主,FU可影响其相对丰度分布(图6(B)~图6(C))。metagenomeSeq差异分析(AOM/DSS vs NC)显示PTS及果糖/甘露糖代谢等通路异常改变,同时谷胱甘肽代谢、氮代谢等通路亦存在差异(图6(D))。

4. 讨论

CAC是由慢性炎症发展而来的特殊类型结直肠癌,其发生发展过程与肠道菌群失衡密切相关[15]。大量研究表明,肠道菌群在维持肠道屏障功能、调节免疫反应及抑制肿瘤发生中发挥关键作用,其多样性和稳定性是肠道健康的重要标志[16] [17]。本研究基于AOM/DSS诱导的CAC小鼠模型,系统评估了FU对肠道菌群结构与功能潜能的影响。总体结果提示,FU可在CAC背景下改变菌群群落结构与特征菌群谱系,并在功能预测层面呈现对代谢相关模块的调节趋势,为其可能通过“微生态途径”参与缓解炎症与干预肿瘤发生提供了线索。

α多样性方面,本研究同时评估了丰富度、均匀度及系统发育多样性等多个指标。结果显示,Chao1与Observed species等丰富度相关指标组间差异未达到统计学意义,提示各组可观测物种数量总体相近;然而,Shannon、Simpson及Pielou_e等反映群落均匀度/多样性结构的指标在AOM/DSS模型组发生显著改变,提示CAC模型不仅影响菌群组成,还可能改变优势菌占比与群落分布格局。FU干预后,上述指标整体呈一定波动调整趋势,提示FU可能通过调节菌群组成分布与群落结构,在CAC状态下对菌群生态平衡产生影响。

Figure 5. LEfSe analysis identifies differentially abundant taxa after FU intervention. (A) Cladogram showing the significantly differential taxa across taxonomic levels among the NC, AOM/DSS, FL, and FH groups. (B) LEfSe LDA score bar plot (across multiple taxonomic levels) illustrating taxa significantly enriched in each group and their effect sizes. (C) LDA scores (log10) of differential genera at the genus level

5. LEfSe分析筛选FU干预后差异菌群类群。(A) 系统发育树(cladogram)展示NC、AOM/DSS、FL与FH组在不同分类层级的显著差异类群分布;(B) LEfSe的LDA效应值条形图(多分类层级)显示各组显著富集的差异类群及效应值;(C) 属水平差异菌属的LDA评分(log10)

Figure 6. PICRUSt2 functional prediction indicates that FU intervention alters the functional potential of the gut microbiota in CAC mice. (A) PCoA based on Bray-Curtis distances of PICRUSt2-predicted KO functional profiles. Different colors represent groups (NC, AOM/DSS, FL, FH); each point denotes one sample, and the dashed ellipses indicate 95% confidence intervals. (B) Relative abundance distribution of predicted functions at KEGG level 2 pathways. (C) Relative abundance distribution of predicted functions at the MetaCyc functional category level. (D) Differential analysis of KEGG pathways using metagenomeSeq (fitFeatureModel) (AOM/DSS vs NC); the x-axis represents logFC, and colors indicate significance levels

6. PICRUSt2功能预测显示FU干预可影响CAC小鼠肠道菌群功能潜能。(A) 基于PICRUSt2预测的KO功能谱,采用Bray-Curtis距离进行PCoA分析;不同颜色代表不同分组(NC, AOM/DSS, FL, FH),每个点代表1个样本,虚线椭圆为95%置信椭圆;(B) 预测功能在KEGG二级通路(KEGG Level 2)层面的相对丰度分布;(C) 预测功能在MetaCyc功能大类层面的相对丰度分布;(D) 基于metagenomeSeq (fitFeatureModel)对KEGG通路进行差异分析的结果(AOM/DSS vs NC),横坐标为logFC,颜色表示显著性水平

β多样性层面,基于Bray-Curtis、Jaccard及unweighted/weighted UniFrac等多种距离度量的排序分析显示,NC组与AOM/DSS组在坐标空间存在分离趋势,提示造模可导致菌群整体结构发生改变;FU干预组相较模型组出现一定程度的偏移与聚类收敛,提示FU可能在一定程度上影响CAC相关菌群结构紊乱并推动群落结构重塑。值得注意的是,多种距离度量下结果整体一致,增强了菌群结构变化的可靠性。

菌群组成与差异菌分析进一步揭示了FU对菌群谱系的影响。属水平堆叠图与热图提示,AOM/DSS处理后优势菌属构成发生偏移,而FU干预后菌群组成呈现一定的剂量相关重构特征。LEfSe结果进一步表明,不同处理组形成各自的特征菌群标志物:模型组富集多种与炎症或代谢改变相关的差异菌属,而FL、FH组分别富集不同的优势菌群,其中FH组富集Lactobacillus等菌属,提示FU可能通过重塑特征菌属谱系参与肠道稳态调控。既往研究显示,部分乳酸杆菌可通过调节黏膜免疫与屏障功能,在AOM/DSS模型中发挥保护作用[18],因此FU诱导的特征菌群变化可能是其发挥抗炎抗肿瘤效应的重要微生态环节。对于Akkermansia等在不同宿主背景与疾病阶段可能呈现双向效应的菌属[6],本研究亦观察到其作为组间差异菌群出现,提示后续仍需结合宿主表型与代谢指标进一步阐明其生物学意义。

在功能预测方面,PICRUSt2提示各组在预测功能谱层面存在分离趋势,且KEGG/MetaCyc功能大类构成以代谢相关模块为主。进一步的差异通路分析显示,CAC模型状态下部分糖转运/糖代谢相关通路(如PTS、果糖和甘露糖代谢等)可能发生改变,而与氧化还原稳态及含氮代谢相关的通路(如谷胱甘肽代谢、氮代谢等)亦呈现差异,提示CAC相关菌群可能伴随能量利用方式与氧化应激应答功能的重塑;FU干预对整体功能谱与代谢模块呈现一定调节趋势,为其改善CAC微生态失衡提供了功能学层面的证据。

然而,本研究亦存在一定局限性:一方面,仅采用16S rRNA测序分析菌群特征,尚未进一步进行宏基因组或代谢组验证[19];此外,尚未开展差异菌属丰度与肿瘤负荷、炎症因子等宿主表型指标的相关性分析,因而难以在统计学层面筛选出与宿主表型最相关的候选菌属;另一方面,缺乏菌群移植(FMT)等机制性实验来进一步证明菌群在FU抗CAC过程中的因果关系。未来可在此基础上拓展多组学联合分析,并结合无菌小鼠或抗生素预处理模型,深入解析FU的微生态机制,为其临床应用提供更充分的理论依据。

5. 结论

16S rRNA测序结果显示,AOM/DSS诱导CAC可显著扰动肠道菌群结构与预测功能谱;FU干预可推动菌群结构由模型态向对照态回归,重塑属水平组成并形成剂量相关特征菌群,同时影响代谢相关预测通路。提示改善菌群失衡可能是FU发挥保护作用的重要机制之一。

声 明

本研究获得青岛科技大学伦理委员会许可(编号:QKDLL-2024-54)。

NOTES

*第一作者。

#通讯作者。

参考文献

[1] Bray, F., Laversanne, M., Sung, H., Ferlay, J., Siegel, R.L., Soerjomataram, I., et al. (2024) Global Cancer Statistics 2022: GLOBOCAN Estimates of Incidence and Mortality Worldwide for 36 Cancers in 185 Countries. CA: A Cancer Journal for Clinicians, 74, 229-263. [Google Scholar] [CrossRef] [PubMed]
[2] Shah, S.C. and Itzkowitz, S.H. (2022) Colorectal Cancer in Inflammatory Bowel Disease: Mechanisms and Management. Gastroenterology, 162, 715-730.e3. [Google Scholar] [CrossRef] [PubMed]
[3] Cui, X., Li, C., Zhong, J., Liu, Y., Xiao, P., Liu, C., et al. (2025) Gut Microbiota—Bidirectional Modulator: Role in Inflammatory Bowel Disease and Colorectal Cancer. Frontiers in Immunology, 16, Article ID: 1523584. [Google Scholar] [CrossRef] [PubMed]
[4] Quaglio, A.E.V., Grillo, T.G., Oliveira, E.C.S.D., Stasi, L.C.D. and Sassaki, L.Y. (2022) Gut Microbiota, Inflammatory Bowel Disease and Colorectal Cancer. World Journal of Gastroenterology, 28, 4053-4060. [Google Scholar] [CrossRef] [PubMed]
[5] Huang, G., Zheng, Y., Zhang, N., Huang, G., Zhang, W., Li, Q., et al. (2024) Desulfovibrio Vulgaris Caused Gut Inflammation and Aggravated DSS-Induced Colitis in C57BL/6 Mice Model. Gut Pathogens, 16, 39-51. [Google Scholar] [CrossRef] [PubMed]
[6] Wang, F., Cai, K., Xiao, Q., He, L., Xie, L. and Liu, Z. (2022) Akkermansia muciniphila Administration Exacerbated the Development of Colitis-Associated Colorectal Cancer in Mice. Journal of Cancer, 13, 124-133. [Google Scholar] [CrossRef] [PubMed]
[7] Wang, K., Wu, W., Wang, Q., Yang, L., Bian, X., Jiang, X., et al. (2022) The Negative Effect of Akkermansia Muciniphila-Mediated Post-Antibiotic Reconstitution of the Gut Microbiota on the Development of Colitis-Associated Colorectal Cancer in Mice. Frontiers in Microbiology, 13, Article ID: 932047. [Google Scholar] [CrossRef] [PubMed]
[8] Deng, X., Yang, J., Zhang, Y., Chen, X., Wang, C., Suo, H., et al. (2023) An Update on the Pivotal Roles of Probiotics, Their Components, and Metabolites in Preventing Colon Cancer. Foods, 12, Article 3706. [Google Scholar] [CrossRef] [PubMed]
[9] Wang, T., Zhang, L., Wang, P., Liu, Y., Wang, G., Shan, Y., et al. (2022) Lactobacillus Coryniformis MXJ32 Administration Ameliorates Azoxymethane/Dextran Sulfate Sodium-Induced Colitis-Associated Colorectal Cancer via Reshaping Intestinal Microenvironment and Alleviating Inflammatory Response. European Journal of Nutrition, 61, 85-99. [Google Scholar] [CrossRef] [PubMed]
[10] Sanjeewa, K.K.A., Herath, K.H.I.N.M., Yang, H., Choi, C.S. and Jeon, Y. (2021) Anti-Inflammatory Mechanisms of Fucoidans to Treat Inflammatory Diseases: A Review. Marine Drugs, 19, Article 678. [Google Scholar] [CrossRef] [PubMed]
[11] Atashrazm, F., Lowenthal, R., Woods, G., Holloway, A. and Dickinson, J. (2015) Fucoidan and Cancer: A Multifunctional Molecule with Anti-Tumor Potential. Marine Drugs, 13, 2327-2346. [Google Scholar] [CrossRef] [PubMed]
[12] Zhang, N., Xue, M., Sun, T., Yang, J., Pei, Z. and Qin, K. (2022) Fucoidan as an Autophagy Regulator: Mechanisms and Therapeutic Potentials for Cancer and Other Diseases. Nutrition and Cancer, 74, 1568-1579. [Google Scholar] [CrossRef] [PubMed]
[13] Li, X., Xin, S., Zheng, X., Lou, L., Ye, S., Li, S., et al. (2022) Inhibition of the Occurrence and Development of Inflammation-Related Colorectal Cancer by Fucoidan Extracted from sargassum Fusiforme. Journal of Agricultural and Food Chemistry, 70, 9463-9476. [Google Scholar] [CrossRef] [PubMed]
[14] Zheng, W., Tang, S., Ren, X., Song, S. and Ai, C. (2025) Fucoidan Alleviated Colitis Aggravated by Fiber Deficiency through Protecting the Gut Barrier, Suppressing the MAPK/NF-κB Pathway, and Modulating Gut Microbiota and Metabolites. Frontiers in Nutrition, 11, Article ID: 1462584. [Google Scholar] [CrossRef] [PubMed]
[15] Grellier, N., Severino, A., Archilei, S., Kim, J., Gasbarrini, A., Cammarota, G., et al. (2024) Gut Microbiota in Inflammation and Colorectal Cancer: A Potential Toolbox for Clinicians. Best Practice & Research Clinical Gastroenterology, 72, Article 101942. [Google Scholar] [CrossRef] [PubMed]
[16] Lozupone, C.A., Stombaugh, J.I., Gordon, J.I., Jansson, J.K. and Knight, R. (2012) Diversity, Stability and Resilience of the Human Gut Microbiota. Nature, 489, 220-230. [Google Scholar] [CrossRef] [PubMed]
[17] Van Hul, M., Cani, P.D., Petitfils, C., De Vos, W.M., Tilg, H. and El-Omar, E.M. (2024) What Defines a Healthy Gut Microbiome? Gut, 73, 1893-1908. [Google Scholar] [CrossRef] [PubMed]
[18] Chou, Y.C., Ho, P.Y., Chen, W.J., et al. (2020) Lactobacillus Fermentum V3 Ameliorates Colitis-Associated Tumorigenesis by Modulating the Gut Microbiome. American Journal of Cancer Research, 10, 1170-1181.
[19] Matchado, M.S., Rühlemann, M., Reitmeier, S., Kacprowski, T., Frost, F., Haller, D., et al. (2024) On the Limits of 16S RRNA Gene-Based Metagenome Prediction and Functional Profiling. Microbial Genomics, 10, Article 001203. [Google Scholar] [CrossRef] [PubMed]