“伦理沙盒”——基于精神科护理伦理冲突事件学习微场景专属智能体的开发研究
“Ethical Sandbox”—Development of a Dedicated Agent Based on Micro-Scenario Learning of Ethical Conflict Events in Psychiatric Nursing
DOI: 10.12677/ns.2026.153088, PDF, HTML, XML,    科研立项经费支持
作者: 蒋 玲, 徐 欢, 林恩惠, 徐 骁, 孙子淇, 刘 敏*:湖州学院生命健康学院(体育部),浙江 湖州
关键词: 智能体技术精神科护理伦理决策模拟训练Agent Technology Psychiatric Nursing Ethical Decision-Making Simulation Training
摘要: 目的:开发基于智能体技术的“伦理沙盒”模拟训练系统,以解决精神科护理中常见的伦理冲突问题,切实提高护理专业学生的伦理决策能力。方法:系统构建结构化精神科伦理冲突事件知识库,利用Coze平台对精神科伦理冲突事件类人智能体进行实践,即设计专属智能体框架,集成场景模拟,具有反思性实践和实时反馈机制。结果:系统实现了高仿真伦理情境演练,支持角色扮演对话,并提供伦理原则评分、法律条款引用及智能总体评价。结论:本研究创新性地将智能体技术引入护理伦理教育,构建了低成本、可扩展的阶梯式培养方案,为弥合理论教学与临床需求差距提供了可行路径。
Abstract: Objective: To develop an “ethics sandbox” simulation training system based on agent technology, so as to solve the common ethical conflicts in psychiatric nursing and effectively improve the ethical decision-making ability of nursing students. Methods: A structured knowledge base of psychiatric ethical conflict events was constructed, and the Coze platform was used to practice the humanoid agent of psychiatric ethical conflict events, that is, the exclusive agent framework was designed, the scene simulation was integrated, and the reflective practice and real-time feedback mechanism were added. Results: The system realized highly simulated ethical situation drill, supported role-playing dialogue, and provided scoring of ethical principles, citing of legal provisions, and intelligent overall evaluation. Conclusion: This study innovatively introduced agent technology into nursing ethics education, constructed a low-cost and scalable stepwise training program, and provided a feasible path for bridging the gap between theoretical teaching and clinical needs.
文章引用:蒋玲, 徐欢, 林恩惠, 徐骁, 孙子淇, 刘敏. “伦理沙盒”——基于精神科护理伦理冲突事件学习微场景专属智能体的开发研究[J]. 护理学, 2026, 15(3): 217-229. https://doi.org/10.12677/ns.2026.153088

1. 引言

随着精神医学模式转型与患者权利意识提升,精神科临床实践中有关知情同意、强制医疗、隐私保护等伦理冲突事件显著增多[1]。但是传统伦理培训模式存在场景单一、反馈滞后、参与度不足等短板,而现有伦理决策工具则普遍缺乏动态情境模拟功能与文化适配性[2]。因此,本研究立足精神科护理伦理学习微场景,创新构建基于智能体模拟技术的“伦理沙盒”对话系统,支持护理学生在“沙盒”这一安全可控的环境中进行伦理决策演练,借助实时评估反馈模块与冲突解决路径[3],助力学生提升精神科护理临床伦理决策能力。

2. 精神科伦理冲突事件知识库的构建

精神科伦理冲突事件知识库,是知识工程中结构化与系统化的知识集群,专门面向精神科临床伦理冲突问题求解的需求,采用本体论与规则推理相结合的知识表达方式[4],在计算机存储库中对伦理原则、法律条文及典型案例等进行组织、管理与应用。知识库构建通过循证医学方法,系统检索、评价、提取与整合国内外伦理指南、法律法规及真实案例等[5],结合《精神科护理学》(第5版)教学内容,构建精神科伦理冲突事件知识库核心内容。

2.1. 知识检索

主要进行网络检索资源,重要书籍资源,专业网站与政策资源,多媒体与案例资源,检索策略与知识管理方法,具体如下表1表2

Table 1. List of major online search resources

1. 主要网络检索资源一览表

资源类型

代表性平台

重点内容

检索技巧

学术数据库

中国知网、万方、PubMed

研究论文、学位论文、案例分析

使用布尔运算符组合关键词, 如“精神科AND伦理冲突”

专业机构网站

WPA、APA、国家卫健委

伦理准则、政策文件、实践指南

浏览“伦理委员会”或“政策法规”专栏

开放学术平台

百度学术、ResearchGate

预印本、会议报告、灰色文献

利用文献互助功能,关注相关学者主页

综合搜索引擎

Google Scholar、微软学术

跨库检索、引文追踪

使用高级搜索限定时间、语言、文献类型

Table 2. Recommended list of important books

2. 重要书籍资源推荐表

书籍类型

代表性著作

相关内容

获取途径

综合教材

《精神科临床护理实践》

自主权冲突、非自愿治疗决策、隐私权边界、资源分配争议、文化价值观冲突等五大冲突场景全面覆盖

图书馆借阅、电子书平台

案例汇编

《精神科护理教学案例分析》、 《精神科案例集》

精神科临床真实案例

出版社直销、电子书平台

法律解读

《精神卫生法律制度研究》

隐私权、资源分配法律边界

出版社直销、在线零售

2.2. 知识总结

由研究人员阅读相关知识,并进行知识的提取,如意见不统一,则以共同探讨后的一致结果为准。在进行知识提取时,逐条提取与主题相关的内容,并标注原文出处、知识来源、类型[6]。在证据内容的综合方面,本研究将所有原始表述及追溯信息呈现出来,在后续环节中通过团队共识会探讨,将相似意见合并[7] [8],形成知识库场景。

2.3. 知识库的论证

基于前一阶段初步构建的精神科伦理冲突事件知识库,采用专家会议法[9]对知识库的内容和功能进行论证并修改。

1) 专家遴选

专家遴选标准:

① 精神医学临床专家、精神科护理专家、护理学类授课教师;

② 具有本科及以上学历、中级及以上职称;

③ 工作年限 ≥ 2年;

④ 知情同意,愿意参与本研究。

2) 实施过程

最终5位专家参与案例评价,其中2名为高级职称,3名为中级职称;本科2人,硕士3人;工作年限3~20年。专家会议开始前,研究者将《精神科伦理冲突事件知识库》初稿、致专家信以及专家自评表通过邮件发送给各位专家。在专家会议中,研究人员再次对本研究的目的、研究方法、意义及知识库功能等进行介绍,并引导专家围绕知识库内容的清晰性、结构与功能的合理性、表述规范性、临床适用性与可行性及智能体功能便捷性等方面展开讨论。专家会议后,研究小组讨论并整理专家意见,并对知识库内容和功能进行修改[10]

Table 3. Score of expert judgment

3. 专家判断依据得分情况

项目

影响程度大

影响程度中

影响程度小

赋值

专家数

赋值

专家数

赋值

专家数

工作经验

0.5

1

0.4

2

0.3

2

理论分析

0.3

1

0.2

3

0.1

1

同行了解

0.1

2

0.1

3

0.1

0

直觉

0.1

1

0.1

3

0.1

1

Table 4. Score of expert familiarity

4. 专家熟悉程度得分情况

程度

赋值

专家数

很熟悉

1.0

1

较熟悉

0.8

2

一般熟悉

0.6

2

较不熟悉

0.4

0

不熟悉

0.2

0

专家熟悉程度及判断依据的得分情况见表3表4。经计算,专家对咨询内容的熟悉程度Cs = 0.76;专家判断依据Ca= 0.78;专家权威系数Cr = 0.77,表明参与专家具有较好的代表性及权威性。

3) 专家积极系数

本研究共邀请5名专家参与论证,所有专家均按时完成评审问卷并参加会议讨论,问卷回收率为100%,专家积极系数为1.00,表明专家参与度较高,对本研究关注程度良好。

4) 专家意见集中程度分析

专家围绕知识库内容和功能进行了深入评议。专家普遍认为知识库整体设计合理,内容覆盖全面,能够较好地服务于精神科伦理冲突事件的学习需求。具体意见归纳如下:

① 指导内容的清晰性:专家认为案例描述逻辑清晰、层次分明,便于理解。建议对部分专业术语增加注释,提升可读性。

② 知识库结构与功能合理性:专家一致认可按伦理冲突主题分类的设计,认为便于检索与教学,建议细化分类标签。

③ 表述规范性与可理解性:多位专家建议统一术语表述,并注明所引法律条文的具体条款编号,增强严谨性。

④ 临床适用性与可行性:专家普遍认为案例贴近临床实际,教学价值较高。建议后续补充部分罕见但典型的伦理困境案例,以提升覆盖面。

⑤ 智能体功能便捷性:针对智能体功能,专家建议增加关键词检索入口,并预设常用伦理原则的快捷查询按钮,提升使用便捷性。

5) 专家协调程度分析

由于参与专家人数较少,本研究未采用肯德尔和谐系数等进行统计层面的协调程度检验,而是通过会议讨论和意见汇总达成共识。在讨论过程中,专家对绝大多数内容意见一致,对少数分歧点经过充分交流后亦形成统一意见。

6) 专家意见修改情况

研究团队对专家意见进行汇总与讨论后,据此对知识库内容结构、案例表述及功能设置进行了修订,形成最终版本。

3. 专属智能体设计与搭建

3.1. 伦理沙盒概念

沙盒本是计算机用语,是用于计算机安全领域的一种虚拟技术,在受限的安全环境中运行应用程序,并限制应用程序的代码访问权限,为一些来源不可信或无法判定其意图的程序提供试验环境[11]。“伦理沙盒”智能体是依托模拟情境构建的伦理训练框架,通过打造可控的数字化实验环境,能让参与者置身于高度仿真的精神科临床场景,亲历并应对涉及精神疾病患者的复杂伦理冲突,助力学习者在零现实风险的前提下,探索医患权利平衡、隐私权边界、非自愿治疗与自主权冲突等伦理议题;并通过角色互动与后果可视化的直观呈现,系统提升临床伦理敏感度与规范性决策能力,最终完成伦理认知从理论层面到临床实践的深度转化。

3.2. 精神疾病护理伦理冲突事件专属智能体的技术与选型

3.2.1. 主体框架

智能体的开发框架是根据前期知识库选择适合的生成式大语言模型,接着将训练好的模型部署至云端,以确保快速响应用户请求,分为生成式大语言模型层、数据处理与存储层、服务接口层与前端交互层,核心思路如下:

1) 强化基础支撑:构建高性能链接方式,制定模拟标准,整合通用与专业知识数据,为智能体运行提供支撑。

2) 整合模型能力:将通用大模型的广泛适用能力与针对精神疾病教育知识服务领域的数据相结合,利用智能体平台的个性化工具与插件库,灵活调用工具,提升其在知识检索、学习引导、科研辅助等多场景的应用效能,智能体框架如图1所示。

Figure 1. Framework for intelligent agents in ethical conflicts related to mental illnesses

1. 精神疾病伦理冲突事件智能体框架

3.2.2. 基础架构

1) 生成式大语言模型层:是整个智能体的核心基础,主要聚焦于生成式大语言模型的选择、训练与部署。首先,根据精神疾病知识领域的特点,选择适合的生成式大语言模型,基于领域数据进行微调[12]。随后,将训练好的模型部署至云端。

2) 数据处理与存储层:主要负责精神疾病伦理冲突案例资源的元数据、自主权冲突、非自愿治疗决策、隐私权边界、资源分配争议、文化价值观冲突等五大核心伦理冲突场景的收集、清洗、预处理与存储。通过关系型数据库或非关系型数据库,为智能体提供数据支撑。

3) 服务接口层:致力于设计简洁、易用的API (应用程序编程接口),便于前端应用链接或其他服务调用智能体服务[13]

4) 前端交互层:关注用户界面设计与多模态交互支持。用户可以通过直观、友好的界面以自然语言与智能体进行交互,还可以通过语音输入等多种方式进行交互。

3.2.3. 功能模块

在执行项目流程时,智能体通过调用API等工具来实现具体功能。为了最大化精神疾病伦理冲突事件智能体的服务效能,在构建其模型能力框架时,应全面考量精神疾病教育专有优势和公共服务API等核心要素的集成与优化配置。功能模块深度融合了前沿的精神疾病伦理教育理念、精神疾病伦理冲突事件知识库资源[14],以及精神疾病伦理冲突事件场景中医生或患者的实际需求与可能做出的行动。通过大量的微调训练,智能体能够实现对各类的精神疾病伦理冲突事件精确理解与高效模拟,从而满足学生日益多元化的需求。

在配置功能模块时,整合场景模拟、法律条款引用等精神伦理知识服务工具和资源,结合成熟的AI引擎API,使伦理冲突事件类人智能体具备更强大的服务功能,并不断优化模拟内容和评价。

4. 精神疾病护理伦理冲突事件专属智能体的开发实践

4.1. 智能体创建

本研究选取字节跳动公司开发的Coze [15]作为精神疾病伦理冲突事件类人智能体的工具载体。利用Coze平台对精神疾病伦理冲突事件类人智能体进行实践,系统集成模拟场景、四原则评判、法律条款引用及总体总结等功能模块,具体制作流程如图2所示。

Figure 2. Ethical conflict events related to mental illness in the development process of artificial intelligence systems

2. 精神疾病伦理冲突事件类人智能体制作流程

1) 模型适配与领域微调方法

由于平台底层生成式大语言模型为云端预训练模型,本研究未对模型参数进行再训练,而是通过提示工程(Prompt Engineering)、检索增强生成(Retrieval-Augmented Generation, RAG)及流程约束实现精神科护理伦理领域适配。

为提高系统输出稳定性,统一设置模型推理参数如下(表5):

Table 5. Model parameter settings

5. 模型参数设置

参数

设置值

Temperature

0.3

Top-p

0.9

最大输出长度

1500 tokens

其中,低温度参数用于降低生成随机性,使系统在相同输入条件下保持结果一致。

在行为控制方面,通过固定系统提示模板对模型进行约束,使其稳定扮演精神科护理伦理指导专家角色。提示内容包括角色设定、任务目标(情境分析与决策指导)、评价依据(医学伦理四原则)及统一的结构化输出要求(情境分析、伦理评分、法律依据及改进建议)。所有测试与应用均采用相同提示模板版本。

为提高专业准确性并减少模型幻觉,系统采用检索增强生成机制。用户输入后,首先进行语义检索,从知识库中提取最相关内容,再与用户问题共同输入模型进行生成。检索采用向量相似度匹配,Top-K设置为3。

同时,通过工作流设计对模型行为进行流程约束:用户输入→场景识别→知识检索→伦理原则规则评分→模型生成解释→输出结构化结果。

其中伦理原则评分采用预设规则计算,生成式模型主要用于分析与总结,以降低随机性并提高一致性。

2) 技术评估方法

为评价系统输出质量,采用专家评价与内容一致性分析相结合的方法。

① 专家评价

随机选取20个典型伦理冲突情境作为测试样本,由系统生成完整反馈结果,邀请5名相关专家进行评分。评价指标包括:情境合理性、伦理决策正确性、法律引用准确性、教学指导价值,本评分采用5分制评分(1分为差,5分为优),结果如下(表6):

Table 6. Expert evaluation scores

6. 专家评价得分

指标

平均分

情境合理性

4.6

伦理正确性

4.7

法律准确性

4.5

教学价值

4.6

② 内容一致性与幻觉率评估

随机抽取系统输出100次,由两名研究人员独立判定其内容与知识库及相关法律的一致性。若评价结果存在分歧,通过讨论达成一致(表7)。

Table 7. Content consistency evaluation results

7. 内容一致性评价结果

指标

结果

知识匹配率

90.5%

法律引用准确率

88.2%

幻觉率

7.3%

③ 系统性能指标

对系统连续调用30次,记录响应时间,结果显示平均响应时间为1.9秒,能够满足教学场景的实时交互需求。

4.2. 场景推演

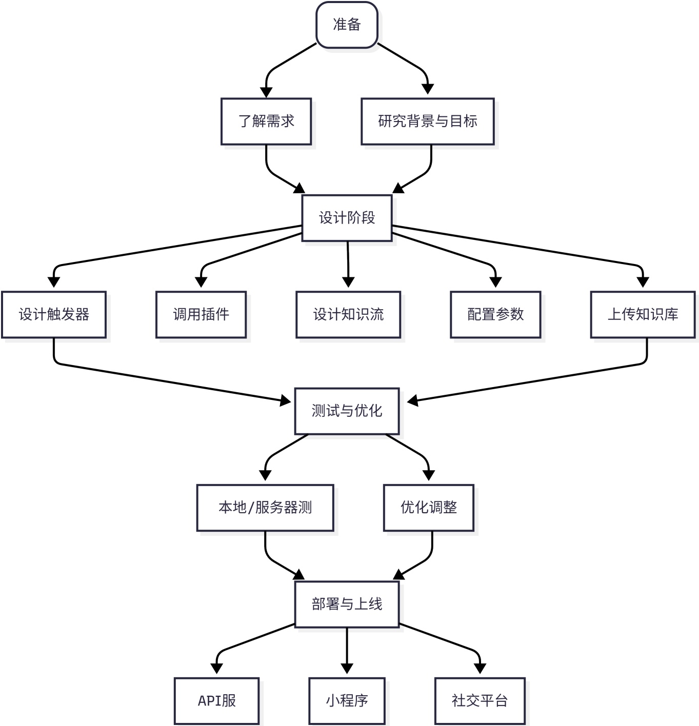
根据研究内容和目标,明确精神疾病伦理冲突事件学习具体需求,确认智能体名称“精神科护理伦理沙盒”,之后对智能体的功能进行详细描述并设置合适的图标,如图3。在设计阶段,基于需求进行整体设计,对智能体的设定与人设逻辑进行详细设定,包括角色设定、技能描述、运行流程和智能体限制,如图4。然后导入辅助知识,包括上传精神疾病伦理冲突知识库、配置各种检索功能插件、设计知识流等关键步骤。

1) 场景搭建与智能模拟

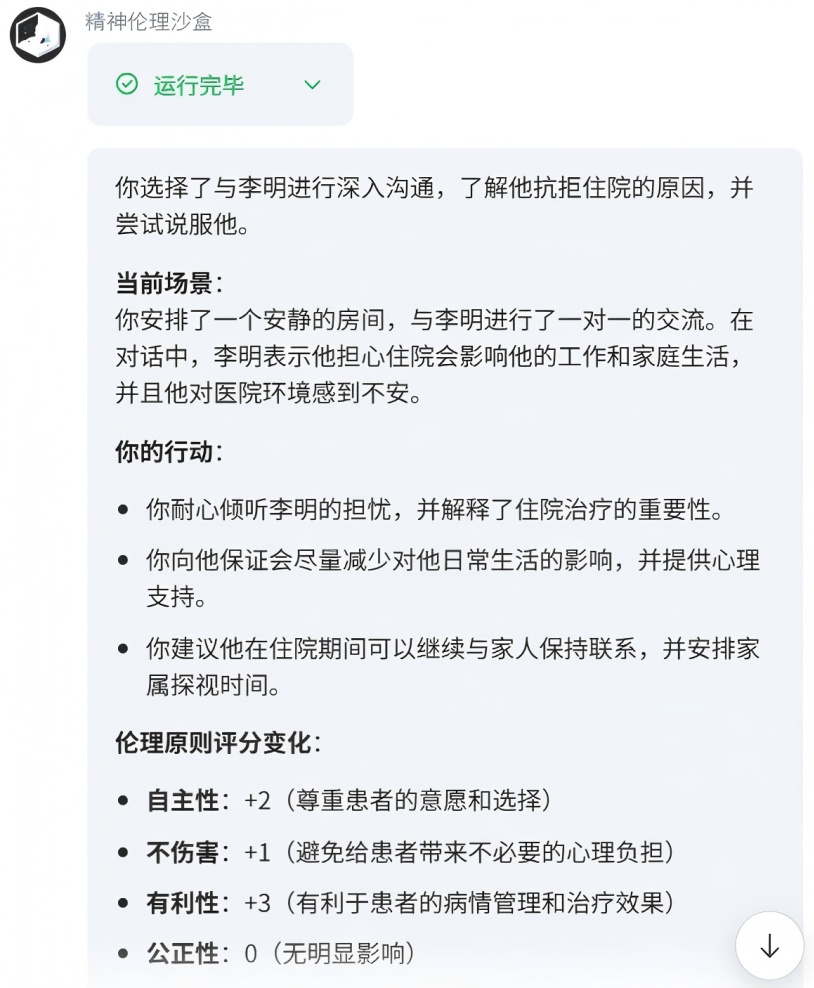
上传精神疾病伦理冲突知识库文件到智能体,同时通过插件持续抓取国家精神疾病案例官网及其网络链接下的内容,丰富和完善知识库。在智能体的配置过程中,还对其他参数进行了细致设定,如开场白、推荐问题等。实现了可在任意时间、地点使用自然语言进行模拟,进行精神疾病伦理冲突的学习。如图5,学生可以随时使用智能体进行精神疾病伦理冲突的学习。

2) 智能评分

为提供更为复杂和高级的人工智能功能,智能体平台可以通过集成成熟插件或依据特定需求定制化开发插件的方式,提升人工智能服务层级,实现更为复杂且高级的功能。具体而言,精神疾病伦理冲突

Figure 3. Agent settings

3. 智能体设置

Figure 4. Agent character design

4. 智能体人设

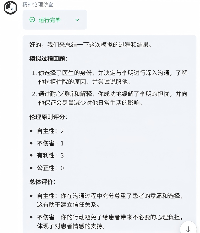
类人智能体可在插件工具中整合“根据用户选择做出后续模拟”“根据用户选择给出简短评分”等相关功能模块,满足学生继续模拟后续事件,继续做出选择及查看评分等一系列需求,进而为精神疾病伦理学习提供强有力的支持。如图6所示,用户用自然语言做出模拟行动选择,输出结果为根据选择生成的伦理原则评分以及目前评分。

3) 伦理原则分析与法律条款引用

在精神疾病伦理冲突场景模拟结束后,将精神疾病伦理冲突场景模拟过程中的评分数据,包括学生做出的身份选择和行动方向选择返回给精神疾病伦理冲突场景智能体,应用机器学习算法与数据分析模

Figure 5. Spiritual ethics scenario simulation

5. 精神伦理场景模拟

Figure 6. Ethical principal score

6. 伦理原则评分

型,智能总结用户做出的选择与相对应的评分,返回快速且准确的总体伦理原则分析,同时将学生做出的选择与相关评分返回选择和评分过程中涉及的相关法律条款。

图7图8,用户可以通过自然语言输入表达简述的话。智能体接收到之后开始总结,接着智能体通过返回的评分,在知识库中检索文字信息,获取伦理原则分析并生成回复。同时,智能体分析学生在模拟过程中做出的选择,进行分析,包括检索知识库中相关的法律条款以及通过插件搜索官方网站并获取其链接的内容。获取选择过程中涉及的法律条款并返回生成回复。

Figure 7. Overall rating

7. 总体评分

Figure 8. Legal basis

8. 法律依据

4) 智能总体评价

智能体针对模拟过程中学生的选择,进行总体评价并回复给学生。如图9,智能体通过学生的身份与选择,给出总体评价。

Figure 9. Example of overall evaluation

9. 总体评价举例

5. 讨论

随着精神医学模式的转型和人工智能技术的迅猛发展,智能体系统在专业教育领域的应用正逐步扩展。因此,本研究开发的基于智能体技术的“伦理沙盒”模拟训练系统,主要适用于精神科护理伦理的教学与情境训练,即护理专业学生的微学习场景,创新性地将高仿真的精神科伦理冲突情境与计算机仿真、精神科护理伦理学结合起来,又系统地引入反思性实践机制,让学习者在安全可控的环境中演练伦理决策。与传统伦理培训模式相比,本系统有效克服了场景单一、反馈滞后诸种缺陷,其实时评估、智能评分的功能有利于将伦理理论切实、流畅地转化为临床实践能力。但对于高风险决策训练、多学科伦理会诊或真实临床场景应用存在技术局限,需结合专家指导与人工评估,以确保教学的专业性和临床决策安全性。

“伦理沙盒”智能体依托生成式大语言模型构建核心能力,在实现高仿真场景模拟的同时,也存在大语言模型固有技术局限带来的潜在风险,因此,在教学应用中应明确将其作为辅助学习工具,而非权威决策依据,并在关键学习环节引入教师审核与反馈机制。系统作为伦理决策训练的辅助工具,其生成的评分、评价及法律分析均为算法基于知识库的智能化输出,并非专业伦理委员会或临床专家的权威判定,对于涉及真实患者或者复杂情境的决策,仍应参考具备资质的医疗专业人员依据临床规范与法律要求作出判断。

6. 小结

本研究通过构建“伦理沙盒”模拟训练系统,为精神科护理教育提出了一套兼具理论深度与实践可行性的创新方法,即用智能体技术将伦理知识学习与决策演练有机融合,借此弥补了传统教学与临床需求之间的缺口。尽管系统在初步应用中已展现出提升学生伦理素养的潜力,但是目前所设计的系统尚不能直接证明其具有长期效果,技术框架仍有优化空间。因此未来宜与虚拟现实技术深度融合以创造更真实的沉浸式学习体验,同时系统化、规范化地扩充、更新知识库及案例库,让伦理教育兼具个性化及标准化。

基金项目

2025年国家大学生创新创业训练计划项目“伦理沙盒”——基于精神科伦理冲突事件学习微场景的类人智能体的开发与应用(项目编号:202513287014)。

伦理声明

本研究为基于计算机仿真技术的教育类研究,不涉及人体或动物实验,亦未收集或使用任何临床患者数据,因此未申请正式的伦理审查批件。研究内容聚焦于教学模拟系统的构建与初步应用,所有案例均为基于文献和教学资料构建的虚构情境,不涉及真实患者信息或隐私数据。

NOTES

*通讯作者。

参考文献

[1] Gieselmann, A., Werning, A., Potthoff, S., Vollmann, J., Gather, J. and Scholten, M. (2025) Ethical Conflicts Arising from Treatment Refusals in Psychiatric Advance Directives: An Interview Study with Mental Health Professionals. Irish Journal of Psychological Medicine. [Google Scholar] [CrossRef] [PubMed]
[2] Braun, E., Faissner, M., Hempeler, C., Markwort, S., Müller, T., Pollmächer, T., et al. (2025) Implementing Clinical Ethics Support Services in Psychiatry: A Qualitative Study. Nursing Ethics, 33, 101-117. [Google Scholar] [CrossRef] [PubMed]
[3] Wang, J., Zhao, Z., Ni, T. and Wei, Z. (2025) SocioBench: Modeling Human Behavior in Sociological Surveys with Large Language Models. Proceedings of the 2025 Conference on Empirical Methods in Natural Language Processing, Suzhou, 4-9 November 2025, 26257-26289. [Google Scholar] [CrossRef
[4] Qadir, J., Maddah, D., Qoronfleh, M.W. and Senturk, R. (2025) Toward Multiplex Health: Integrating Complexity, Normativity, and Open Science. Frontiers in Psychology, 16, Article 1603474. [Google Scholar] [CrossRef
[5] (2021) Foundation of Ethics-Based Practices. In: Knizek, B.L. and Klempe, S.H. Eds., Springer.
[6] Olayiwola, A., Afolabi, A., Olayiwola, D. and Oyedeji, A. (2024) Knowledge Elicitation Using the Delphi Technique in Developing Diagnosis Systems. Applied Computer Systems, 29, 117-123. [Google Scholar] [CrossRef
[7] Mitchell, G. and Agnelli, J. (2015) Non-Pharmacological Approaches to Alleviate Distress in Dementia Care. Nursing Standard, 30, 38-44. [Google Scholar] [CrossRef] [PubMed]
[8] Deponte, A. and Missan, R. (2007) Effectiveness of Validation Therapy (VT) in Group: Preliminary Results. Archives of Gerontology and Geriatrics, 44, 113-117. [Google Scholar] [CrossRef] [PubMed]
[9] Livingston, G., Johnston, K., Katona, C., Paton, J. and Lyketsos, C.G. (2005) Systematic Review of Psychological Approaches to the Management of Neuropsychiatric Symptoms of Dementia. American Journal of Psychiatry, 162, 1996-2021. [Google Scholar] [CrossRef] [PubMed]
[10] 屈京楼, 朱亚鑫, 曲波. 德尔菲法在医学教育研究中的应用[J]. 中华医学教育杂志, 2019, 39(3): 227-230.
[11] 蔡维德, 姜晓芳. 基于科技视角的区块链监管沙盒模式构建研究[J]. 金融理论与实践, 2020(8): 60-70.
[12] Xu, T., Chen, L., Hu, Z. and Li, B. (2025) STAF-LLM: A Scalable and Task-Adaptive Fine-Tuning Framework for Large Language Models in Medical Domain. Expert Systems with Applications, 281, Article ID: 127582. [Google Scholar] [CrossRef
[13] Bhosale, V. and Gawande, R. (2025) Replacing Web Interfaces with Intelligent Multi-Agent REST API Orchestration. 2025 IEEE International Conference on Advanced Systems and Emergent Technologies (IC_ASET), Mammamet-Yasmine, 1-4 May 2025, 1-6. [Google Scholar] [CrossRef
[14] Wu, Y., Wan, G., Li, J., et al. (2025) WiseMind: Recontextualizing AI with a Knowledge-Guided, Theory-Informed Multi-Agent Framework for Instrumental and Humanistic Benefits. arXiv: 2502.20689.
[15] 扣子. 搭建指南[EB/OL].
https://www.coze.cn/docs/guides/welcome, 2026-02-26.