现代防雷技术的智能化发展趋向
Intelligent Development Trend of Modern Lightning Protection Technology
摘要: 在全球气候变化与新型基础设施快速建设的背景下,雷电灾害风险持续加剧,传统防雷技术已难以满足现代复杂系统的安全需求。本文围绕现代防雷技术的发展变革,系统分析其由被动防护向主动智能防御转型的内在逻辑与技术路径,归纳出智能化转型、精细化防护、接地系统优化、多系统集成及新兴场景应用等核心发展维度。阐述了物联网、人工智能、大数据、新型材料等技术对防雷体系的支撑作用,指出当前行业在标准规范、数据安全、成本控制及跨学科融合等方面存在的问题,并对数字孪生、广域协同、全生命周期管理等未来趋势进行展望。研究可为新一代智能防雷体系构建提供理论参考与实践依据。
Abstract: Against the backdrop of global climate change and rapid development of new infrastructure, lightning disaster risks continue to escalate, rendering traditional lightning protection technologies inadequate for modern complex systems. This paper systematically analyzes the evolution of modern lightning protection technology, exploring the intrinsic logic and technical pathways of its transition from passive protection to active intelligent defense. It identifies core development dimensions, including intelligent transformation, refined protection, grounding system optimization, multi-system integration, and emerging scenario applications. The study elucidates how technologies such as the Internet of Things (IoT), artificial intelligence (AI), big data, and advanced materials support lightning protection systems. It highlights current industry challenges in standardization, data security, cost control, and interdisciplinary integration, while forecasting future trends like digital twin technology, wide-area collaboration, and lifecycle management. The research provides theoretical references and practical foundations for constructing next-generation intelligent lightning protection systems.
文章引用:熊章侦松, 杨文婷. 现代防雷技术的智能化发展趋向[J]. 仪器与设备, 2026, 14(1): 187-199. https://doi.org/10.12677/iae.2026.141022

1. 时代背景与范式转移的必然性

1.1. 雷电灾害的持续挑战与演变

雷电作为大气中发生的剧烈放电现象,其瞬间释放的巨大能量以及伴随的强烈电磁脉冲(LEMP),一直是威胁人类生产生活与关键基础设施安全的主要自然致灾因素之一。随着全球气候变化的加剧,雷电活动的频率、强度与空间分布呈现出新的不确定性,极端雷暴事件增多,使得雷电灾害的风险进一步加大。更为关键的是,人类社会赖以运行的基础设施本身正在发生深刻变革:电力系统朝着特高压、交直流混联、高比例新能源接入的复杂大电网形态发展,单一节点的雷击故障可能引发连锁反应;5G通信、物联网、大数据中心等新型数字基础设施,核心部件对过电压耐受能力脆弱,雷击造成的直接与间接经济损失呈指数级增长,传统防雷措施愈发力不从心,推动防雷技术从传统模式向智能化模式变革成为必然趋势。

1.2. 传统防雷技术的局限性

历经百余年的发展,以富兰克林避雷针原理为基础的传统防雷技术,形成了以“接闪、分流、均衡电位、屏蔽、接地”为核心的外部与内部综合防护体系。这一体系在保障建筑结构安全、预防火灾等方面发挥了历史性作用。然而,其内在的局限性在当今时代愈发明显:

1) 被动性与静态性:传统措施本质上是一种“等待”和“承受”的被动模式。避雷针等待雷击接闪,接地网被动泄放电流,SPD (电涌保护器)在浪涌到达后动作。系统缺乏对雷电活动先兆的感知和风险的预判能力,无法在雷击发生前采取主动调整措施。

2) 粗放性与经验化:防护设计往往基于标准化的雷击密度图和经验公式,缺乏对具体站点微地形、微气象、土壤结构及设备敏感度的精细考量,容易导致防护不足或过度防护,难以实现经济性与安全性的最优平衡。

3) 孤立性与信息黑箱:各防雷部件(接闪器、引下线、接地极、SPD)通常独立工作,状态未知。其性能劣化(如接地体腐蚀、SPD老化)无法实时感知,运维依赖定期人工巡检,效率低下且存在盲区,往往在故障发生后才进行事后弥补。

4) 难以应对新型风险:对于LEMP引发的电子系统干扰、地电位反击以及雷电电磁脉冲对无线通信的影响等“软损伤”,传统以“硬防护”为主的手段成效有限。

1.3. 智能防雷新范式的兴起与内涵

面对传统防雷技术的诸多局限,加之物联网、人工智能、高性能传感、新型材料及云计算等使能技术的群体性突破,防雷技术领域正孕育着一场深刻的范式革命,智能防雷新范式应运而生。这一范式变革的核心目的是实现防雷理念与技术的双重升级,从“灾后处理”转变为“风险预防”,从“部件堆叠”转变为“系统智能”,从“标准通用”转变为“场景自适应”,最终形成“主动智能防御”的全新模式。其本质是构建一个能够实时感知雷电环境与自身设备状态、智能分析雷电风险、迅速做出科学决策并自动执行防护动作的有机整体,具备“感知–分析–决策–执行”的全链条防护能力。结合当前防雷技术的发展现状,本文系统梳理智能防雷新范式的核心构成、支撑技术与实践路径,深入剖析智能化发展的关键维度与面临的主要挑战,展望未来发展方向,为相关领域的理论研究、工程实践与标准制定提供系统的参考依据,助力新一代高可靠、自适应、可进化的智能防雷技术体系构建。

2. 智能防雷技术体系的核心维度

2.1. 纸型

Table 1. Comparison of active intelligent defense and passive traditional protection paradigm

1. 主动智能防御与被动传统防护范式对比

对比维度

主动智能防御范式

被动传统防护范式

核心理念

风险预见,主动干预, 闭环控制

危害承受,事后泄放, 开环防护

核心技术

AI预测预警、状态实时监测、 可控驱动装置

避雷针、避雷器、 屏蔽、接地

响应时间

分钟~小时级 (预警提前量)

微秒级(浪涌响应), 但无预见性

风险预见性

高,可评估动态风险 并定位薄弱环节

无,仅对已发生的 过电压/流进行响应

防护精确度

高,可实现分级、分区域、 分设备的精准防护

低,防护范围固定, 可能过度或不足

系统复杂度

高,涉及多源传感、 通信与智能算法

低,主要为电气 连接与安装

全生命周期成本

初期投入高,但可通过避免损失 显著降低长期运维成本

初期投入低,但故障修复 及停运损失可能很高

典型适用场景

特高压换流站、大型数据中心、海上风电、 高铁等对可靠性要求极高的新型基础设施

常规建筑、早期输电线路等风险 相对固定且容忍度较高的场景

表1所示,主动智能防御范式在风险预见性、防护精确度和长期经济性上具有显著优势,但其系统复杂度和初期投资也相对较高。这决定了其更适合应用于对供电连续性、数据安全或运营安全有极高要求的新型关键基础设施。

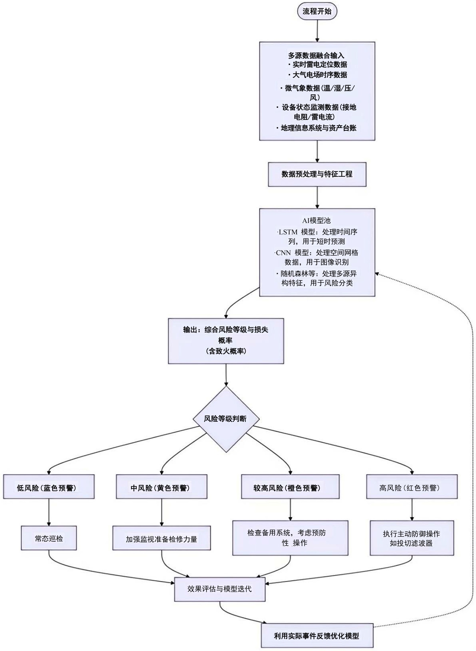
图1所示,一个典型的基于AI的雷电风险评估与预警流程整合了多源数据,通过机器学习模型输出动态风险等级,为主动干预提供依据。

Figure 1. Flowchart of AI-based lightning risk assessment and early warning

1. 基于AI的雷电风险评估与预警流程图

2.2. 维度一:智能化与数字化转型——构建防雷体系的“神经中枢”

感知是智能化的起始点。现代智能防雷系统通过部署多层次、多类型的传感器网络,实现对内外状态的全方位“检测”。

雷电活动感知:运用高精度三维闪电定位网、大气电场仪、雷电电磁脉冲探测仪等,不仅能确定雷击点,还能监测雷暴云的起电、发展、移动进程,实现从“监测雷击”到“监测雷暴”的跨越,为预警争取更长的提前时间。

防雷装置状态感知:

接地状态监测:采用注入法、钳表法等原理的在线监测装置,实时测量接地电阻的阻值及其动态变化,及时察觉因土壤干燥、腐蚀、断裂导致的性能下降。

SPD智能监测:内置传感器实时收集SPD的泄漏电流、模块温度、动作次数、剩余寿命等关键参数,实现劣化预警和远程遥信。

接闪与引下系统监测:利用视频图像识别、无人机巡检结合腐蚀传感器,监测接闪器锈蚀、引下线连接松动等机械状况。

环境与运行状态感知:集成温湿度、风速、降雨量等气象传感器,以及被保护设备的运行电流、电压、绝缘状态等信息,为风险评估提供多维度的数据支持。

2.2.1. 数据驱动与智能分析层:人工智能助力风险认知

海量感知数据通过有线/无线通信网络汇聚到边缘计算网关或云端平台,人工智能算法在此充当“大脑”的角色,进行深度挖掘与智能分析。

雷击风险动态评估与预测预警:这是智能防雷的核心价值所在。研究普遍采用机器学习模型(如随机森林、梯度提升树)和深度学习模型(如LSTM、时空图卷积网络),融合实时雷电数据、气象预报、地形地貌、历史雷害统计及设备状态等多源异构数据,构建动态风险评估模型。如文献[1]所述,此类系统可实现雷害预警提前15~30分钟,为主动防护措施的启动赢得宝贵时间。

设备健康诊断与预测性维护:基于SPD泄漏电流时序数据、接地电阻历史趋势等,利用算法识别异常模式,预测剩余使用寿命,将“定期更换”变为“按需更换”,大幅提升运维的精准性与经济性。文献[2]对此开展了专门研究。

AI大模型的创新应用:文献[3]提出的“问雷”大模型,代表了AI在防雷知识管理、辅助决策与监管层面的前沿探索。通过RAG (检索增强生成)技术,它将海量的标准规范、案例库、设备手册转化为可对话的知识库,为设计、施工、检测人员提供实时智能问答,并能自动审查检测报告,标志着防雷行业知识工作方式向智能化转变。

机器学习算法是实现雷电智能预警的“大脑”,其选型取决于数据特征与预警目标。长短期记忆网络(LSTM)因其特殊的门控结构,能有效捕捉大气电场、温度、湿度等时间序列数据中的长期依赖关系,极适用于0~2小时的雷电短临预报任务。卷积神经网络(CNN)则擅长从雷达反射率、卫星红外云图等网格化数据中自动提取空间特征,用于识别雷暴云团的形态与发展趋势。对于综合了地形、历史雷击密度、设备状态等多源异构特征的雷击风险静态评估,随机森林(Random Forest)等集成学习算法表现出强大的特征选择能力和抗过拟合特性。Li等(2026)应用BP神经网络成功预测了避雷器阀片的温升,而Mansouri等(2025)的研究进一步探讨了如何提升这些AI模型在不同地理气候区域的泛化能力(即可移植性),这是技术工程化面临的关键挑战之一。

2.2.2. 自适应控制与执行层:从分析到行动的闭环

智能分析的结果最终要转化为防护行动,形成闭环。

自适应防护策略:系统可根据风险评估等级,动态调整。整体防护参数调整。例如,在预警高风险时段,自动启用备用接地路径、调整动态接地装置的阻抗,或开启更灵敏的过电压保护模式。

多系统联动控制:智能防雷系统不再是信息孤岛,可与上级电网调度系统、楼宇能源管理系统、生产控制系统等实现联动。例如,收到强雷电预警后,可自动建议电网调整运行方式,或指挥数据中心启动备用电源、暂停非关键任务。

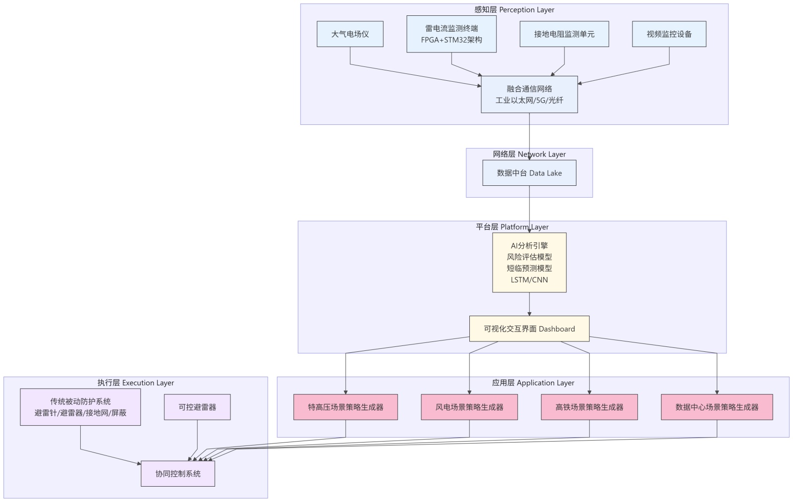
为实现上述“感知–分析–决策–执行”的闭环,智能防雷系统通常采用如图2所示的分层拓扑结构。该系统由感知层、网络层、平台层(数据与AI分析)和执行层构成,各部分协同工作,共同构成防雷体系的“神经中枢”。

Figure 2. Overall topology diagram of intelligent lightning protection system

2. 智能防雷系统整体拓扑结构图

2.3. 维度二:差异化与精细化设计——从“通用方案”到“量体裁衣”

智能化提供了实现精准防护的手段,而差异化设计则是精准防护的理念与实践纲领。

2.3.1. 基于地理与地质环境的差异化

地质条件是影响防雷,尤其是接地效果的决定性因素。针对特殊环境,研究提出了针对性方案:

高土壤电阻率地区(如喀斯特地貌、花岗岩山区):文献[4] [5]指出,需采用“立体复合接地网”,结合深井接地、爆破接地技术,并配合长效物理/化学降阻剂,以克服散流困难。接地网设计更强调“面积”与“深度”的结合,而非单纯增加导体用量。

腐蚀性环境(如沿海、工业区):选用铜覆钢、不锈钢等耐腐蚀接地材料,或对钢质接地体进行严格的电化学防腐处理,确保接地系统长期有效。

冻土区与干旱区:考虑土壤季节性冻结与干燥对接地电阻的剧烈影响,设计时需以最不利季节的电阻值为准,或采用特殊措施(如铺设导电混凝土)保证接地性能稳定。

2.3.2. 基于线路与系统重要性的差异化

在电力行业,差异化防雷已成为普遍共识和技术标准的要求。

风险评估分级:首先对线路走廊进行雷区划分(基于地闪密度图),并结合线路电压等级、杆塔地形(山顶、山坡、山谷)、绝缘配置、负荷重要性等因素,进行雷击风险量化评估。

防护措施差异化配置:高风险线段采用“强防强抗”策略,如安装线路型避雷器、降低接地电阻、加强绝缘子;中低风险线段则采用经济性更优的“疏导优化”策略,如改善接地、安装招弧角等。文献[6] [7]对此进行了详细探讨。这种“好钢用在刀刃上”的思路,实现了安全性与经济性的最佳平衡。

2.3.3. 基于建筑类型与功能的差异化

建筑的防雷需求与其高度、结构、功能紧密相关。

高层/超高层建筑:重点防范侧击雷和雷电电磁脉冲。需增加均压环密度、强化玻璃幕墙的金属框架接地、对竖向金属管道进行等电位连接,并对核心机房实施严格的电磁屏蔽。

智能建筑与数据中心:防护重心在于保护极其敏感的IT和弱电系统。需建立精细化的雷电防护区(LPZ)划分,实施多级精密配合的SPD防护,并确保信号线与电源线的综合屏蔽与等电位连接。文献[8] [9]强调了其在智能建筑中的特殊要求。

历史文化建筑与既有建筑改造:在保护原有风貌和结构的前提下,巧妙利用现代技术(如透明导电薄膜、无线传感网络)进行防雷升级,是新的技术挑战,如文献[10]所述。

2.4. 维度三:接地系统的深层优化与强化——筑牢能量泄放的“物理根基”

无论系统如何智能化,安全泄放雷电流最终依赖于高效的接地系统。新时代对接地技术提出了更高要求。

2.4.1. 冲击特性下的高效散流

研究表明,雷电流是高频冲击电流,其在地中的散流机制与工频电流截然不同,存在明显的电感效应和火花效应。当前研究前沿聚焦于提升接地系统的冲击散流效率(η)。

结构优化:文献[11]提出的“立体网状接地网”,通过增加垂直接地极深度和密度,形成三维散流空间,能有效延长散流路径,降低冲击接地阻抗,并成功将仿真条件下的冲击接地电阻峰值降至22.5 Ω,散流效率提升至91%。

材料与工艺创新:研究使用纳米碳基导电混凝土、等离子接地极等新型材料,以及爆破致裂压力灌注降阻剂等新工艺,旨在改善接地体与周边土壤的接触电阻,并形成稳定的低电阻散流区域。

2.4.2. 接地状态的智能化知悉并保障“接地电阻合格”并非仅仅是验收时的一纸证明,而是需要进行 全程监控的状态变量

在线监测技术:智能接地电阻在线监测装置已成为智能变电站、重要通信站等的标配设备。它能够排除干扰,自动测量并上报数据,绘制长期变化曲线,为状态检修提供依据。

腐蚀监测与预警:针对埋地接地体,可通过安装腐蚀传感器或采用电化学监测技术,评估其腐蚀速率,预测剩余使用寿命,防止因隐蔽腐蚀导致的突然失效。

2.5. 维度四:综合防护与多系统集成——形成“内外协同、软硬一体”的有机整体

现代防雷注重系统性思维,追求“1 + 1 > 2”的协同效应。

2.5.1. “外部–内部–智能”三位一体的深度整合

将外部防雷(接闪、引下、接地)、内部防雷(等电位、屏蔽、SPD)与智能监测预警三个子系统进行统一设计、同步施工、一体化管理。智能监测不仅服务于自身,其数据(如雷电流幅值、接地电位升)可直接用于评估外部和内部防护装置的有效性,实现对整个防护链条的闭环验证与优化。

2.5.2. 与更广泛系统的跨界融合

智能防雷系统作为建筑或工业设施“神经末梢”的一部分,其价值在于与更宏大系统进行信息共享与指令协同。

与电网调度系统融合:输电线路的智能避雷监测数据可上传至调度中心,作为电网运行方式调整和故障预判的参考。

与智慧城市管理平台融合:城市级雷电预警信息可推送至交通、市政、应急等部门,启动城市级应急响应预案。

与BIM (建筑信息模型)融合:在建筑全生命周期中,防雷系统的三维模型、设备参数、监测数据可集成于BIM平台,实现可视化、精细化的资产管理。

2.6. 维度五:面向特殊及新兴场景的创新应用——拓展防雷技术的边界

防雷技术紧跟国家战略和产业发展步伐,不断开辟新的应用领域。

Table 2. Matrix of differentiated requirements for intelligent lightning protection of critical infrastructure

2. 关键基础设施智能防雷差异化需求矩阵

行业/场景

核心脆弱点

防护重点

数据与预警需求

典型技术方案参考

特高压/ 电网

换流阀、控保系统绝缘;线路雷电跳闸

精细化雷电屏蔽、接地均压、侵入波防护

极高,需厘米级雷击定位、工频过电压耦合分析

引雷空间评估[15]、接地系统建模[5]、避雷器优化[1]

风力发电

风机叶片、机舱内 电气设备、轴承

叶片接闪与泄流、箱变及塔基接地、机舱内电磁 屏蔽

高,需针对单机提供提前数十分钟的预警

雷击附着过程研究[11]、 叶片接地仿真

高速铁路

信号与通信系统、牵引供电设备、高架桥墩

综合接地系统、信号线缆屏蔽、接触网防雷

中高,需沿线雷击活动分布规律支撑

高铁沿线雷击分布特征[12]、综合接地技术

数据中心/5G

服务器芯片、通信模块、供电系统

精细分级浪涌保护、等电位连接、屏蔽

极高,需局地“最后一公里”精准预警

机房雷电电磁脉冲防护、 设备级SPD配置

表2所示,不同关键基础设施因资产属性、运行环境和失效后果不同,其智能防雷的需求存在显著差异。设计系统时必须充分考虑这种差异化,例如为特高压电网提供基于物理模型的精细仿真,而为风力发电场则需提供基于单机定位的短临预警服务。

2.6.1. 新能源发电领域

光伏电站:大规模光伏阵列相当于一个巨大的接闪面。文献[5]针对高海拔喀斯特地貌光伏电站,提出优化布置接闪杆(线)、采用直流侧专用SPD,并对汇流箱和逆变器进行重点屏蔽保护的标准化方案。智能监测可用于定位被击中的组件串,快速隔离故障。

风电场:特别是山区风电场,风机处于突出位置,叶片易遭受直击雷。文献[12]研究了集电线路的防雷措施,通过安装线路避雷器、优化接地网,并结合地形进行雷电活动监测与预警,实现对风机和集电线路的协同保护。

2.6.2. 关键生命线基础设施

铁路信号系统:其微电子设备对雷电磁脉冲极为敏感。文献[2]提出的铁路信号机房智能监测系统,集成了SPD监测、接地监测和地电位反击监测,确保等电位连接的有效性,保障高铁运行安全中枢的稳定。智能防雷系统要求对接地电阻实现连续、在线、精准的测量,其核心通常基于三极法(Fall-of-Potential Method)原理。系统通过固定安装的辅助电流极和电压极,向接地装置注入特定频率的交流测试电流I,并同步测量接地极与远方电压极之间的电位差V,依据欧姆定律R = V/I计算得到接地电阻值。相较于传统手动测量,在线系统通过数字滤波、频率选择等技术有效消除了地中杂散电流的干扰。然而,土壤分层不均、辅助极位置等因素仍会影响测量精度。Reda和Olszewski (2025)的现场对比研究指出,采用合理的辅助极布置方案(如夹角法)并辅以补偿算法,可在复杂场地条件下将在线监测误差控制在工程允许范围内,这为本系统的测量模块设计提供了关键实践依据。

煤矿安全生产:矿井口、通风、瓦斯监控等系统极易遭受雷击。文献[13]设计的煤矿智能防雷监测系统,将闪电定位预警与井下关键接地点、SPD状态监测相结合,实现了从“天”到“地”的全方位预警与状态掌控。

广播电视与通信基础设施:高山无线发射台站因其地理位置特殊、海拔高、土壤电阻率大,一直是防雷设计的难点。黄绍锋[14]提出的综合防雷接地方案,通过优化接地网结构、采用长效降阻剂并结合等电位连接技术,有效解决了高山台站的接地难题,为保障广播电视信号的不间断传输提供了关键技术支持。

农村分布式设施:如农村饮用水站[15] [16],站点分散、运维困难。解决方案是部署高度集成化、免维护的“智能防雷箱”,集成电源、信号、天馈保护,并具备远程状态监控和故障报警功能,通过手机APP即可进行管理。

3. 关键使能技术、实施挑战与对策

3.1. 核心使能技术群

先进传感与物联网技术:微型化、低功耗、高可靠的传感器是感知层的基础;NB-IoT、LoRa、5G等通信技术为海量数据提供了经济高效的传输通道。例如,杨洁[17]研究了基于智能传感技术的架空配电线路防雷运检策略,通过在配电线路上部署多种传感器,实现了对雷击过电压、设备状态及故障位置的实时监测与远程诊断,大幅提升了配电网络的运维效率和智能化水平。

人工智能与大数据技术:机器学习/深度学习算法是风险预测、故障诊断的核心驱动力;云计算/边缘计算提供了处理海量数据的算力平台;知识图谱、RAG技术赋能了行业知识智能化。

新材料与电力电子技术:新型降阻材料、导电复合材料提升了接地性能和设备可靠性;固态开关、可控避雷器等电力电子器件实现了防护参数的快速、精确调节。

数字孪生与仿真技术:在虚拟空间中构建与物理防雷系统完全对应的数字模型,用于模拟雷击过程、优化防护方案、培训人员,实现“先试后建”。

3.2. 面临的主要挑战

标准与规范滞后:现有防雷设计规范(如GB 50057)主要针对传统防雷,对于智能监测系统的功能要求、性能指标、数据接口、验收标准等缺乏统一规定,导致市场产品良莠不齐,系统间难以实现互联互通。

长期可靠性与成本平衡:智能传感设备需长期暴露在野外恶劣环境(高温、高湿、强电磁干扰)下工作,这对其可靠性提出了极高要求。高昂的初期投资与长期运维成本,限制了其在广大农村和老旧设施中的普及。

网络安全与数据隐私:联网的智能防雷系统成为网络攻击的新目标,一旦被入侵,可能导致误报警、误动作,甚至被用作攻击其他关键系统的跳板。监测数据(如雷击位置、频率)可能涉及敏感区域信息,存在隐私泄露风险。

跨学科人才短缺:智能防雷的实施需要电气工程、气象学、通信技术、计算机科学、材料学等多学科知识的深度融合,目前复合型人才严重匮乏。

3.3. 应对策略建议

加快标准体系建设:行业组织应发挥牵头作用,联合科研机构与企业,尽快制定涵盖智能防雷设备、系统设计、施工验收、数据管理、运维规程的团体或行业标准,并推动其向国家标准升级。

推动技术创新与成本优化:通过技术攻关提升传感器件的环境适应性,利用规模化生产和模块化设计降低成本。探索基于保险和服务的商业模式,降低用户的初期投入。

构建安全防护体系:将网络安全作为智能防雷系统设计的必要要素,采用数据加密、身份认证、防火墙、安全接入等技术,并建立安全监测与应急响应机制。

加强人才培养与学科交叉:高校和职业院校应开设相关交叉课程,企业加强对在职人员的培训,培养既懂防雷原理又精通信息技术的“新工科”人才。

4. 案例研究:某特高压换流站智能防雷系统实践

4.1. 案例背景与防护挑战

华东地区某±800 kV特高压换流站是国家“西电东送”战略的核心枢纽,其安全稳定运行至关重要。该站所处区域年均雷暴日高达70天,属于强雷暴活动区。尽管站内已按最高标准配置了传统的避雷针、避雷器及深井接地网等被动防护措施,但历史运行记录显示,近年来仍发生了数次因近区雷击导致的直流控保系统误动、滤波器投切异常等事件,造成了不小的电能质量扰动与运维压力。分析表明,传统防雷体系缺乏对雷电风险的预见能力和对防护系统自身状态的实时感知,无法在雷击发生前进行主动防御。因此,本站于2023年启动了智能防雷系统改造项目,旨在构建“可预测、可评估、可控制”的主动智能防御新范式。

4.2. 系统配置与整体架构

本项目构建的智能防雷系统严格遵循“感、传、知、控”一体化架构(参见图2)。

感知层:在换流站围墙四周及进线段杆塔上,增布了4台大气电场仪,用于监测站区周边电场畸变;在关键避雷器及接地引下线处,安装了12套基于Xiao等(2025) [18]所述原理的FPGA + STM32架构在线雷电流监测终端,实现雷击波形全参数记录;同时,对站内8处关键接地网节点部署了接地电阻在线监测单元。

平台层:部署了智能防雷综合管理平台。平台数据中台汇聚了上述实时监测数据、电网SCADA信号,及本地气象站、闪电定位网络数据。AI分析引擎内置了LSTM短临预警模型和一套基于多因子加权的动态风险评估模型,后者参考了Rohana等(2024) [19]的优化思想,能综合雷击概率、设备重要性、历史故障数据等因素,生成站区风险热力图。

执行层:平台与站内能量管理系统(EMS)和辅助控制系统建立接口。当风险等级达到阈值时,可自动生成并提示操作建议,经值班员确认后,可远程执行如“投入备用交流滤波器”、“切换至备用控制电源”等预先设定的防护性操作。

4.3. 运行数据与智能分析成效

系统投运后,经历了两个雷雨季节的考验,记录了大量有效数据并成功预警。

预警实例:2024年8月15日,平台于当日14:20基于电场序列及雷达数据,发布“换流站北侧2公里范围内1小时后有较高雷击风险(黄色预警)”。14:50,预警升级为橙色,并定位风险主要集中于500 kV交流滤波器场区域。15:12,该区域附近确发生一次地闪,监测终端记录到幅值为32.1 kA的雷电流。由于预警提前,运维人员已加强该区域巡视并确认了备用滤波器状态,系统未受任何影响。

隐患发现:接地监测单元在2024年雨季持续监测到#3主变接地网节点的电阻值呈现缓慢上升趋势(从0.38 Ω升至0.52 Ω),平台触发预警。经停电开挖检查,发现该处接地连接件存在腐蚀。此隐患若未及时处理,在遭遇大雷电流时可能因接地不良导致电位异常升高,引发设备损坏。系统通过状态监测,实现了从“防雷击”到“防雷击隐患”的跨越。

4.4. 经济性与安全性效益评估

本案例证明,智能防雷系统的价值不仅在于避免直接雷击损坏,更在于提升系统整体韧性与运维水平。据统计,系统投运以来:

直接避免损失:成功预警并辅助决策了3次可能引起保护动作或设备冲击的近区强雷击,按每次事件平均潜在损失(包括设备维修、电量损失)约50万元计算,直接经济效益约150万元。

间接与隐性收益:通过提前发现接地隐患,避免了一次可能的非计划停运,保障了特高压通道的稳定输电,其社会与经济价值巨大。此外,系统提供的全维度数据支撑,使得防雷检修从“定期普修”转向“基于状态的精准检修”,大幅提升了运维效率。

本案例表明,将物联网、大数据与人工智能技术深度融合于传统防雷体系,能够有效解决特高压等关键基础设施面临的雷电不确定性问题,验证了主动智能防御范式在技术可行性与经济价值上的双重优越性。

5. 未来发展趋势与展望

展望未来,智能防雷技术体系将朝着更深入、更广泛、更智能的方向发展:

1) 深度智能化:从“感知智能”迈向“认知智能”与“决策智能”:未来系统不仅能够感知和预测,还能理解雷电灾害的成因与发展规律,自主生成并评估多种防护策略,甚至在多个冲突目标(如安全、经济、能耗)间作出最优权衡决策,具备一定程度的自主进化能力。

2) 广域协同化:从“单点防护”转变为“区域联防”和“城市韧性”:基于“云–边–端”协同架构,将区域内所有重要设施的智能防雷节点连接成网。一旦某点监测到强雷暴云生成,预警信息及防护建议可瞬间共享至下游所有节点,形成区域联动联防的“智慧防雷生态”,极大提升城市和电网的整体雷电灾害应对能力。

3) 全生命周期数字化管理:深度融合BIM、GIS、资产管理系统,实现防雷系统从规划设计、模拟仿真、施工建造、运营维护到改造报废的全生命周期数字化管理。数字孪生体将伴随物理系统的整个生命周期,持续积累数据、优化模型,实现精准的健康管理和价值最大化。

4) 标准体系的生态化构建:标准将不再局限于技术参数,而是朝着构建开放、兼容、安全的产业生态系统方向发展。标准将鼓励创新接口和数据共享,促进不同厂商设备与平台间的互联互通,形成繁荣的产业生态。

6. 结论

综上所述,防雷技术正在经历一场由技术集群驱动、应用需求引领的深刻范式变革。以“主动智能防御”为核心的新范式,通过智能化与数字化转型注入灵魂,通过差异化与精细化设计塑造形态,通过接地系统的深层优化筑牢根基、综合防护与系统集成凝聚合力,并不断在特殊与新兴场景中检验与拓展其边界。这五大维度相互支撑、协同发展,共同构成了现代智能防雷技术体系的坚实架构。尽管面临标准、成本、安全、人才等多重挑战,但以物联网、人工智能、大数据为代表的赋能技术发展趋势不可阻挡。未来的防雷系统,将不再是沉默的钢铁架构,而是一个能具备呼吸、感知、思考与敏捷行动能力的“智能防护体”,深度融入新型电力系统、智慧城市以及数字中国的宏伟架构,成为保障国民经济命脉与社会稳定运行的关键“数字免疫系统”。这场悄然进行的革命,正助力人类社会抵御古老的自然之力,谱写着全新的智慧篇章。

参考文献

[1] 魏飞. 架空输电线路的防雷措施应用分析[C]//《中国招标》期刊有限公司. 新质生产力驱动第二产业发展与招标采购创新论坛——绿色智造·采购革新专题. 通辽: 国网蒙东通辽供电公司, 2025: 1021-1024.
[2] Li, R., Guo, N., Cao, X. and Yang, X. (2025) Study on Characteristics of Lightning Ground Flashes Distribution near High-Speed Railway with Viaduct. Electrical Engineering, 107, 11805-11818. [Google Scholar] [CrossRef
[3] Banjanin, M., Taljan, U., Kanduč, P., Lavtar, M. and Radović, B. (2025) EMTP-ATP and Matlab-Based Parameter Variation Calculations—Case Study of Lightning Protection of 110 kV Substation at the Wind Park. B&H Electrical Engineering, 19, 45-51. [Google Scholar] [CrossRef
[4] 黄晓阳, 卢静波, 杨悦, 等. 高层建筑防雷检测关键方法优化[C]//《中国招标》期刊有限公司. 新质生产力驱动第二产业发展与招标采购创新论坛——绿色智造·采购革新专题. 乐山: 四川省乐山市气象局, 2025: 1086-1093.
[5] Zhang, P., Chen, J., Bai, L., Wei, D., Shi, M. and Jiang, Y. (2026) A Comprehensive Research on the Effects of Lightning Strikes on Floating Offshore Wind Farm. Ocean Engineering, 343, Article ID: 123391. [Google Scholar] [CrossRef
[6] Ashrafi, B., Deore, B., Chávez-Gómez, P., Genest, M., Mandache, C., Paquet, C., et al. (2026) Evaluation of Silver Coatings Fabricated from Molecular Inks for Lightning Strike Protection of Aircraft Composite Structures. Composites Part A: Applied Science and Manufacturing, 200, Article ID: 109343. [Google Scholar] [CrossRef
[7] Sobolewski, K. and Strużewski, P. (2025) The Three-Dimensional Analytical Modeling of Lightning-Induced Heat Diffusion: The Critical Roles of the Continuing Current and Lightning Channel Radius in Structural Damage. Applied Sciences, 16, Article 452. [Google Scholar] [CrossRef
[8] Mansouri, E., Mostajabi, A., Kohlmann, H., Tong, C., Rubinstein, M. and Rachidi, F. (2025) Exploring the Portability of ML-Based Lightning Nowcasting Models. Electric Power Systems Research, 248, Article ID: 111808. [Google Scholar] [CrossRef
[9] Parhamfar, M., Naderi, R. and Sadeghkhani, I. (2025) Risk Assessment, Lightning Protection, and Earthing System Design for Photovoltaic Power Plants: A Case Study of Utility-Scale Solar Farm in Iran. Solar Energy Advances, 5, Article ID: 100098. [Google Scholar] [CrossRef
[10] Li, C., Zhang, C. and Lv, Q. (2026) Study on Temperature Rise Prediction of ZnO Varistors under Multiple Lightning Strikes Based on BP Neural Network and Microscopic. High Temperature Materials and Processes, 45, Article ID: 20250089. [Google Scholar] [CrossRef
[11] Guo, Z., Siew, W.H., Li, Q. and Shi, W. (2025) On the Lightning Attachment Process of Wind Turbine-Observation, Experiments and Modelling. Machines, 13, Article 704. [Google Scholar] [CrossRef
[12] Lima, A.C.S., Parreiras, T.J.M.A., Alípio, R. and Correia de Barros, M.T. (2026) Realization of Rational Models for Tower-Footing Grounding Systems. Electric Power Systems Research, 251, Article ID: 112222. [Google Scholar] [CrossRef
[13] Chen, Y., Wan, X. and Chen, Y. (2026) Structural Optimization of Multi-Chamber Arrester and Research on Arc Extinguishing Effect under Multiple Lightning Strikes. Electric Power Systems Research, 255, Article ID: 112773. [Google Scholar] [CrossRef
[14] 黄绍锋. 高山无线发射台站综合防雷接地方案研究[J]. 广播电视网络, 2025(S2): 9-14.
[15] Reda, A. and Olszewski, A. (2025) Praktyczna ocena wybranych metod pomiarowych rezystancji uziemienia stosowanych w ocenie jakościowej instalacji ochrony odgromowej. Elektronika-Konstrukcje, Technologie, Zastosowania, 1, 23-27. [Google Scholar] [CrossRef
[16] Kálecz, G., Kiss, I. and Németh, B. (2024) Attractive Space Evaluation Method for HVDC Transmission Lines. Energies, 17, Article 6434. [Google Scholar] [CrossRef
[17] 杨洁. 基于智能传感技术的架空配电线路防雷运检策略研究[C]//《中国招标》期刊有限公司. 新质生产力驱动第二产业发展与招标采购创新论坛——绿色智造·采购革新专题(第二册). 遂宁: 四川明星电力股份有限公司, 2025: 184-187.
[18] Xiao, X., Li, D., Lu, C., Sun, J., Zhang, C., He, X., et al. (2025) An FPGA + STM32-Based Online Lightning Current Monitoring Terminal. Journal of Physics: Conference Series, 3163, Article ID: 012017. [Google Scholar] [CrossRef
[19] Rohana, R., Hardi, S., Nasaruddin, N., Away, Y. and Novandri, A. (2024) Multi-Stage ANN Model for Optimizing the Configuration of External Lightning Protection and Grounding Systems. Energies, 17, Article 4673. [Google Scholar] [CrossRef