AI赋能直流减速电机驱动电路研究
AI-Enabled Research on DC Geared Motor Drive Circuits
DOI: 10.12677/jee.2026.141003, PDF, HTML, XML,    科研立项经费支持
作者: 张梦达*, 王子健, 陈嘉兴, 徐 成, 杨学兵, 赵伟强, 马 发:宁夏大学电子与电气工程学院,宁夏 银川;蔺金元#:宁夏大学电子与电气工程学院,宁夏 银川;宁夏大学电工电子实验中心,宁夏 银川
关键词: 直流减速电机电机驱动电路AI赋能电路分析DC Geared Motor Motor Drive Circuit AI Empowerment Circuit Analysis
摘要: 直流减速电机的驱动在工业自动化中发挥着重要作用,决定着设备运行的稳定性和准确性。文章采用AI赋能知识学习,系统地开展直流减速电机驱动电路研究。首先,深入分析驱动电路的目标与技术要求,制定详细设计方案。接着,利用嵌入式系统电路构建驱动电路,并通过多轮实验调试,验证其性能与可靠性。在实验过程中,采用AI智能体学伴探索设计思路,不断优化电路设计,最终成功实现直流减速电机的高效驱动与稳定运行。研究不仅将电路分析知识应用于实际,还充分使用AI拓展思路,有效提升了实践操作与问题解决能力。
Abstract: The driving of DC geared motors plays a pivotal role in industrial automation, directly determining the stability and accuracy of equipment operation. Leveraging AI-enabled knowledge acquisition, this paper presents a systematic study on DC geared motor drive circuits. First, the objectives and technical requirements of the drive circuit are thoroughly analyzed to establish a detailed design scheme. Next, an embedded-system-based drive circuit is constructed and iteratively debugged through multiple experimental rounds to verify its performance and reliability. During experimentation, an AI learning companion is employed to explore design ideas and continuously optimize the circuit, ultimately achieving efficient driving and stable operation of the DC geared motor. This research not only applies knowledge of circuit analysis to practical engineering but also fully utilizes AI to expand ideas, effectively enhancing practical operation and problem-solving abilities.
文章引用:张梦达, 王子健, 陈嘉兴, 徐成, 杨学兵, 赵伟强, 马发, 蔺金元. AI赋能直流减速电机驱动电路研究[J]. 电气工程, 2026, 14(1): 27-38. https://doi.org/10.12677/jee.2026.141003

1. 研究背景

在传统的电路设计中,“直流减速电机驱动”往往是比较繁琐的任务:电路设计者在有限时间内翻教材、查手册,在直接驱动、变频器、继电器或PLC等方案之间反复比较,然后手工插接面包板、烧录程序,再用示波器与万用表逐点测量。每更换一次器件或参数,就要重新连线、调试,漫长的试错过程不仅占用了大量时间,也导致最终成果多为“能转即可”的半成品,难以兼顾可靠性、可扩展性与性能指标。

嵌入式系统的普及为电机控制带来了“精密、可编程、高集成”的新思路,却同时抬高了综合门槛:电路设计者需同时完成硬件焊接、寄存器配置、算法编写,并独立应对电机换向尖峰、PWM死区等复杂问题。故障定位与参数优化依旧依赖人工经验,实验难度并未因技术进步而实质下降,目标与效果之间仍存在明显落差。

人工智能技术的引入为上述困境提供了突破路径。通过自然语言交互,设计阶段,AI智能体可在秒级给出多拓扑对比和器件选型;调试阶段,AI基于报错信息迅速定位潜在故障并提供修正方案[1];优化阶段,AI依据目标指标自动提出改进策略,实现性能的迭代跃升。

由此,电机驱动实验从“人为主、机为辅”的线性流程,演进为“人机共思、共创、共验”的闭环协同:电路设计者聚焦于需求定义与关键决策,AI承担复杂计算与经验迁移;双方在持续对话与快速迭代中完成知识内化与能力跃迁,使电路分析、信号处理、自动控制等理论知识在实验中即时转化为解决复杂问题的能力。

2. 研究综述

2024年8月26日,中共中央、国务院印发《关于弘扬教育家精神加强新时代高素质专业化教师队伍建设的意见》,明确提出2035年实现数字化赋能教师发展常态化,要求通过实施数字化赋能教师发展行动,提升教师专业素养以应对新技术变革。在此背景下,国家高度重视以人工智能技术助力教师队伍专业化发展,而人工智能的快速迭代也正为教育高质量发展注入关键动力。张泊明等学者以直流稳压电源设计实验为例分析指出,在人工智能飞速发展的当下,应将AI融入高校实验教学,赋能实验教学提质增效[2];卢明羽等学者以三人表决器的设计为例研究显示,电子技术基础课堂引入AI后,可通过数据分析驱动个性化教学,依托实时学情分析精准推送资源、调整教学节奏,有效提升学生课堂参与度与知识吸收率,但存在部分学生过度依赖AI提示导致自主探究意识弱化,AI生成内容可能存在专业性偏差,需教师耗费额外精力审核等问题[3];夏李佳等学者还提到,尽管生成式AI能通过互动交流为学生提供个性化学习支持与反馈,改善传统教学局限性,但存在回答正确率不足的问题,如何防范AI助手误导学生、保障教学公平性与透明度,仍是亟待解决的课题[4]。综上,人工智能不仅为教育领域带来全新教学模式与发展机遇,其与电路设计等领域的融合也正受到越来越多关注。

3. 研究方法

人工智能技术的迅速发展已在多个行业引发了深刻变革[5],成为提升效率与质量的关键力量。本项目采用团队自主研发的“电路智导”AI智能体,构建“学生–AI协同闭环”设计框架,如图1所示。该框架通过“电路设计者输入需求→AI生成初步方案→使用者评估与反馈→AI迭代优化”的循环机制,实现人机协同进行电路设计。AI能够根据设计者的需求在短时间内生成多种方案,为电路设计者提供丰富的选择[6];同时可以根据使用者反馈动态调整策略,显著提升了电路设计的精准度与效率,同时有效降低了因设计缺陷导致的电路板故障风险。

Figure 1. Human-machine collaborative circuit design flowchart

1. 人机协同电路设计流程图

4. 智能体构建与优化

4.1. 智能体模型选择

本文选用智谱清言作为智能体开发平台,在其提供的GLMs、GLM4-air、GLM-z1、GLM-4.5、GLM-4.6 模型中,综合考量文本与代码生成能力及运行速度,最终采用GLM-4.5模型(非推理版)构建智能体。

4.2 知识库构建

该智能体知识库采用“文本 + 图形”双库架构。文本知识库涵盖教材、本校实验指导书及自主归纳内容,具体包括电路设计常用芯片、芯片构成的经典电路及原理解析与同种用途电路优劣势分析,单片机基础知识与经典示例代码,以及实物焊接调试、Proteus仿真操作、仪器使用等实操内容;图形知识库由关键词与图片链接组成,支持智能体通过图片链接形式响应提出的问题。

4.3. 针对电路设计领域所做的优化

在电路设计领域,电路原理图作为核心设计载体,较纯文字描述更具直观性与可读性,能助力学习者快速理解电路拓扑结构、元件连接关系及信号流向。基于此领域特性,本智能体在知识库与交互功能层面做针对性优化:在图形知识库中建立关键词与图片链接的对应关系,将电路设计相关原理图以图片链接关联存储;当用户提问涉及电路结构、连接逻辑时,智能体将原理图链接直接呈现于交互界面,点击链接即可查看,辅助电路设计者直观理解设计原理,改进后的效果如图2所示。

Figure 2. Improved question-answering effect diagram

2. 改进后提问回答效果图

5. AI赋能电路设计

5.1. AI协同下的核心器件选型

在“电路智导”AI智能体的实时协同下,器件选型流程由传统人工比对元件说明书转变为“需求–AI建议–电路设计者确认”的轻量闭环。首先输入“驱动两路7.4 V直流电机、学习成本低”的精简需求,AI即时给出L298N、DRV8220DRLR、HM8833等候选芯片;本设计基于L298N为经典双H桥拓扑,可同时驱动两路电机,且公开资料完备、入门门槛最低,故选定其作为驱动核心。随后,借助AI对L298N进行引脚功能解析,本设计为确保芯片逻辑电源的稳定,再输入“5 V稳压器,结构简单,性能好”,AI给出电阻分压、LM7805线性稳压器、开关电源SMPS三类方案;本设计权衡纹波抑制、温漂指标及补偿网络复杂度,最终采用LM7805构成逻辑供电单元,可为电路提供低噪声5 V电源。在控制层面,输入“学习难度低、可产生PWM波与方向信号、可扩展性好”,AI从学习曲线与社区资源双维度推荐STM32F103、Arduino、树莓派Pico等平台;本设计依托已有技术储备,选用STM32F103单片机,进一步压缩开发周期。全流程如图3所示。

Figure 3. AI-empowered core component selection diagram

3. AI赋能核心器件选型图

5.2. AI协同下硬件模块设计

依托“电路智导”AI智能体,硬件设计流程摆脱寻找书籍范例之繁,转入“需求–AI搭建电路–学生仿真拍板”的极简循环。

5.2.1. 电路优化

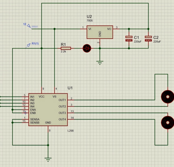
当电路设计者向AI提出“L298N如何驱动7.4 V直流电机”时,AI即刻返回一个L298N模块最多可以驱动两路电机,通过对逻辑输入端高电平以及低电平的切换便可实现对直流电机正转、反转以及制动的控制[7],若IN1置高、IN2置低且ENA使能,则左上、右下功率管导通,电流沿VCC→OUT1→电机→OUT2→GND正向流动,电机正转;若IN1置低、IN2置高且ENA使能,则左下、右上管导通,电流反向,电机反转;若IN1、IN2同态或ENA不使能,OUT1、OUT2输出状态相同,电机惯性滑行;若输入PWM,H桥按占空比断续导通,电机端平均电压线性跟随占空比,实现无级调速。据此原理,本设计仅需以7.4 V电池供给功率电源,并以5 V稳压器供给逻辑电源与ENA,即可构成最小直流电机驱动单元。随后,电路设计者继续询问“如何用LM7805构建5 V稳压电路”,AI即刻返回5 V稳压电路完整接法与原理阐释,如图4所示。

最终,本设计在Proteus中按AI所述电路搭建仿真模型,实测换向、制动、PWM调速各工况与AI描述一致,验证了AI生成电路的正确性,仿真电路如图5

5.2.2. 电路优化

当电路设计者向AI提交初版电路:L298N功率电源端接入7.4 V电池,逻辑电源与使能端由L7805稳压所得5 V供电,电流检测引脚直接接地,OUT1、OUT2端与直流电机直接相连,同时询问该电路如何优化,如图6所示。AI即时指出,为强化驱动级安全性与输出精度,可在每一路输出端增置稳压二极管:其一,依托稳压管伏安特性,对高频纹波实施就地吸收,平滑OUT端电压,降低电机端瞬时压降;其二,当电机急停或快速换向诱发反向感应尖峰时,稳压管能将OUT端对电源、对地的瞬态高压钳位至安全阈值,并将尖峰能量就近泄放回VCC,既“削平”过冲,又避免高压击穿芯片,实现过压保护与输出精度的同步提升。初版电路增添该保护网络后的优化驱动电路如图7所示。

5.3. AI协同下软件模块设计

“电路智导”AI智能体可以辅助电路设计者进行代码的补全和错误检测[8],把软件模块开发从“手写每行代码、反复调参”的旧模式,升级为“需求–AI秒出代码框架–电路设计者验证、代码微调”的敏捷小循环。

Figure 4. AI-assisted LM7805 design scheme

4. AI辅助设计LM7805方案

Figure 5. Initial simulation circuit

5. 初版仿真电路

Figure 6. Circuit optimization under AI assistance

6. AI辅助下的电路优化

Figure 7. Drive circuit with added protection circuit

7. 加入保护电路后的驱动电路

5.3.1. 代码设计

电路设计者向AI提出需求:“STM32如何输出控制信号,使电机正反转并可调速”。AI提供思路,将L298N两路输入端分别定义为调速端与方向端;调速端输入PWM波以调节占空比,方向端输入高低电平以切换转向。据此,本设计选定STM32的PA4、PB7作为方向信号引脚,PB8、PB9作为速度信号引脚。随后,AI依据上述策略,在Keil uVision5环境下以软件模拟的方式生成双路PWM:通过0~99计

Figure 8. AI-empowered code design

8. AI赋能代码设计

Figure 9. AI-empowered code optimization

9. AI赋能代码优化

数器与预设变量pwmPB9_M1、pwmPB8_M2逐周期比较,即时翻转对应GPIO,形成两路10 kHz、0%~100%、步进1%的精准调速波形;方向控制信号则由另一组GPIO在同一中断节拍内直接置位或清零,确保换向响应无滞后。AI生成的代码如图8所示。在AI所供源码框架之上,电路设计者进一步自主封装并扩展出双电机前进、后退、左转、右转的完整运动控制函数。

5.3.2. 代码优化

在Proteus中对STM32模型进行仿真时,观察到电机A与电机B在启停瞬态呈现显著不同步。随后将完整源码提交AI进行分析,AI定位根本原因:PWM节拍逻辑被嵌套于各电机驱动函数内部,致使双路占空比更新时刻随函数调用顺序天然错位,如图9所示。针对该隐患,本设计实施架构重构——将节拍产生机制彻底抽离,由主循环以固定周期统一刷新两路PWM占空比,底层驱动仅完成“置方向、写占空比”两项操作并立即返回,消除任何额外延迟。该重构使电机A与电机B在启动、制动、换向全过程中实现零时滞同步,显著提高了双电机的同步精度。

5.4. 电路集成

将已完成的软件模块和硬件模块在Proteus中按图10的开环控制系统进行电路连接与整合,构建出完整的控制系统;随后通过对电路整体的分析,既验证了电路的可行性,也进一步加深了对系统工作原理的理解。

Figure 10. Circuit design process

10. 电路设计流程

6. 实验与AI分析

6.1. 仿真验证与AI诊断

Proteus实验仿真阶段,监测到电机未按既定序列——前进10 s、后退10 s、左转10 s、右转10 s、停止10 s——循序执行。遂将电机控制函数完整递交AI进行分析,AI判定根本原因是执行电机前进函数时,PWM占空比设定值过高,致使有效电平窗口被压缩,控制信号持续处于高电平,电机因而失步。AI随即给出两种整改策略:其一,调整PWM占空比;其二,互换控制信号与PWM波的引脚映射,如图11。电路设计者通过对前进、左转、右转三类函数实施改动量评估,确认第一种方案无需调整引脚及外部硬件,代码变更最小,遂采纳该方案。修正后再次仿真,观测到图12所示波形,电机严格依照预设时序运行。

6.2. 实验验证

将STM32单片机、L298N和电机用导线连接成一个完整的系统,随后将程序烧录,接入电源进行测试,完成正转,反转,左转,右转的功能,如图13所示。

Figure 11. AI-Based diagnosis of code errors

11. AI诊断代码错误

Figure 12. Output waveforms of a motor under different motion conditions

12. 电机不同运动情况下输出波形

Figure 13. Experimental results

13. 实验结果

7. 结论

本研究在AI智能体的协助下成功设计并实现了一套基于嵌入式系统电路的直流减速电机驱动系统,实验证明该方案在控制精度、同步性与扩展能力上均表现出优势。相比传统模拟驱动,系统通过开环控制将速度波动压制在极小范围;独特的节拍剥离与统一刷新机制使两台电机启停完全同步,响应速度大幅加快。连续运行测试中,能够流畅完成前进、后退、转向、制动等多种动作。AI智能体在实验设计的运用,使得电路设计者不再孤立地面对直流减速电机驱动这一复杂任务,而是与AI学伴形成持续对话的闭环,有助于拓展设计思路,不断优化电路设计,有效提升了电路设计者的实践操作与问题解决能力;不仅将电路分析的理论知识应用于实际情境中,还有效提升了电路设计者调试和故障排除能力[9],最终成功实现直流减速电机的高效驱动。

基金项目

校级 + 宁夏大学大学生创新创业项目(项目编号:202510749293)。

NOTES

*第一作者。

#通讯作者。

参考文献

[1] 季付涛. 数字孪生技术在高职机电类课程教学中的应用研究[J]. 家电维修, 2025(7): 61-63.
[2] 张泊明, 李富强, 杨卉. AI赋能直流稳压电源设计实验教学探究[J]. 教育信息化论坛, 2025(7): 25-27.
[3] 卢明羽, 刘万松. 生成式人工智能在电子技术基础课堂教学中的应用初探[J]. 科技视界, 2025, 15(21): 93-96.
[4] 夏李佳, 彭永昱. 以数字电路为例的AI教学助理[J]. 中国科技信息, 2024(3): 77-79.
[5] 欧阳璐. 编辑出版中人工智能的应用与前景展望分析[J]. 传媒论坛, 2025(15): 106-108.
[6] 杨勇. 生成式人工智能对研发密集型产业创新效率与研发投入的影响分析[J]. 深圳特区科技, 2025(3): 112-114.
[7] 吴凯. 大型反射面天线中的三自由度并联跟踪机构研究[D]: [硕士学位论文]. 西安: 西安电子科技大学, 2024.
[8] 王晓光, 孔维玲, 王昌平. AI技术辅助教师优化编程教学的应用实践[J]. 中小学信息技术教育, 2025(8): 67-68.
[9] 马川, 王鹏睿, 蔺金元, 王学忠, 李春树. 基于项目式实验的机械臂同步控制电路研究[J]. 人工智能与机器人研究, 2025, 14(1): 14-22.