基于BOPPPS教学模式的高级英语课程思政设计——以《高级英语1》(第三版) Lesson 12为例
Ideological and Political Design for an Advanced English Course Based on the BOPPPS Teaching Model—Taking Lesson 12 of Advanced English 1 (Third Edition) as an Example
摘要: 在新时代立德树人背景下,外语课程需深度融合思政元素以培养学生家国情怀与文化自信,避免语言教学与价值观培育“两张皮”现象。本文以《高级英语1》(第三版) Lesson 12 (主题为地球环境危机)为例,探索如何基于BOPPPS教学模式设计课程思政,使思政元素“润物无声”地融入语言教学。在教学设计中,本文面向英语专业大三学生,设定知识、能力、思政三维目标;通过构建“学生中心、互动反馈”的闭环设计(导言、目标、前测、参与式学习、后测、总结),助力学生实现从生态认知到行动践行的转化,为思政教育提供可操作性范式。
Abstract: Under the context of fostering virtue and educating people in the new era, foreign language courses need to deeply integrate ideological and political education (IPE) elements to cultivate students’ patriotic sentiment and cultural confidence, avoiding the disconnection between language instruction and value education. Taking Lesson 12 (focused on the global environmental crisis) of Advanced English 1 (3rd Edition) as an example, this paper explores how to design IPE within the BOPPPS teaching model so that ideological and political elements can be seamlessly embedded in language teaching. In the instructional design, the study targets third-year English majors and sets three-dimensional objectives covering knowledge, skills, and ideological development. By constructing a student-centered, interactive feedback loop (comprising introduction, objectives, pre-test, participatory learning, post-test, and summary), the approach facilitates students’ transformation from ecological awareness to practical action, providing a feasible model for ideological and political education.
文章引用:李瑾. 基于BOPPPS教学模式的高级英语课程思政设计——以《高级英语1》(第三版) Lesson 12为例[J]. 教育进展, 2026, 16(4): 441-449. https://doi.org/10.12677/ae.2026.164672

1. 课程思政建设的必要性

从最完整的意义上讲,教育无可避免地是一项道德事业——即一种持续且自觉的努力,旨在引导学生认识并追求何为善、何为有价值的事物[1]。课程思政是学校教育的核心使命,要求所有专业课程以立德树人为根本,深度挖掘学科内涵中的价值元素,创新构建“专业–思政”双向渗透的育人体系。通过专业课程与思政教育的协同融合,实现知识传授与价值引领的同频共振,最终培养兼具专业素养与家国情怀、德才兼备的时代新人[2]。《高等学校课程思政建设指导纲要》[3]指出“要紧紧抓住教师队伍‘主力军’,课堂建设‘主战场’,课堂教学‘主渠道’,让所有高校、所有教师、所有课程都承担好育人责任,使各类课程与思政课程同向同行,将显性教育和隐形教育相统一,形成协同效应,构建全员全程全方位育人大格局”。要把思政教育贯穿人才培养体系,全面推进高校课程思政建设,发挥好每门课程的育人作用,帮助学生塑造正确的世界观、人生观和价值观。课程思政是高校胸怀“国之大者”、落实“三全育人”的关键载体,更是培育堪当民族复兴重任时代新人的战略举措[4]。因此,人文学科专业课程要帮助学生掌握马克思主义世界观和方法论,深刻理解习近平新时代中国特色社会主义思想、社会主义核心价值观,自觉弘扬中华文化,要科学设计课程思政教学体系,坚决防止出现“两张皮”现象。

在此大环境下,外语课程思政建设具有深刻的必要性与紧迫性,是新时代落实立德树人根本任务的关键举措。外语课堂不仅具有培养语言技能与跨文化交际能力的功能,更是学生接触外国文化与价值观的场所。面对复杂的意识形态挑战,若缺乏正确的思想引导,学生在接收大量外来信息时易产生价值困惑甚至偏差。因此,将思政元素有机融入外语教学,引导学生坚定理想信念、厚植家国情怀、增强“四个自信”,是培养兼具中国情怀与国际视野、德才兼备的社会主义建设者与接班人的根本保障。同时,面对全球化背景下借助语言媒介加速传播的多元思潮,加强课程思政建设能提升师生的政治敏感性与批判性思维,有效辨析外语素材中隐含的意识形态内容,抵御错误思潮渗透,维护国家意识形态安全。新时代需要的外语人才不再是单纯具有“工具性”的人,而是具备健全人格、社会责任感和文化自信的“完整的人”。外语课程思政建设是确保外语教育正确方向、提升育人实效、服务国家战略的必由之路,其核心在于实现语言教学与价值引领的深度融合、润物无声。

2. 课程思政融入专业英语教学的研究现状

2020年,教育部颁布《普通高等学校本科外国语言文学类专业教学指南——英语类专业教学指南》[5],完善了英语专业育人标准,强化了思想政治素质的内容要求,强调英语专业教育和思政教育的有机融合。现有研究从多角度深化了英语专业课程思政的实践认知:彭康洲、魏玉兰[6]通过梳理教学大纲演变,指出我国英语专业教育正从单纯知识传授转向价值引领,并探索专业课程与思政教育结合的新方式;刘秉栋、冯蕾[7]针对课程思政实施中存在的“各自为政”现象,提出建立目标统一、内容衔接、评价联动的系统化实施方案;李志英[8]通过调研发现,当前研究存在“重理念轻实践”的倾向,呼吁制定更具操作性的实施标准;陆宗丽、杨金洁[9]着重强调,要突破“重语言技能训练、轻价值观培育”的传统模式,构建包含文化自信培养、批判性思维训练、职业道德养成的复合型育人体系。这些研究共同表明,英语专业课程思政建设需要平衡专业技能培养与价值观塑造的关系,为后续教学改革提供了重要参考。

《高级英语》作为英语专业课程思政建设的重要阵地,诸多专业教师围绕课程思政元素的挖掘开展了积极探索。马晶新[10]以该课程为例,构建“12345”课程思政教学模式,助力课程思政在英语专业教学中深度融合。吕凌云与贺婷婷[11]则针对师范院校英语专业核心课程特点,提出“以文本为抓手、以文化为依托、以比较为重点”的实践路径,为课程思政建设提供了有益借鉴。在教育理念不断革新的当下,以学生为主体的教学思想日益凸显,但现有研究中基于学生主体视角对英语专业课程的思政建设探索尚显不足。课程思政的核心目标是价值内化与认同,这必然要求教学过程中学生的高度参与、深度思考和主动建构。

BOPPPS教学模式以其鲜明的“以学生为中心”的理念为解决这一关键问题提供了有力支撑。该模式以认知理论和建构主义为理论依据,其核心在于强调学习者的主动参与和教学过程的高度互动性。其六个环节(导言、目标、前测、参与式学习、后测、总结)环环相扣,尤其突出“参与式学习”的核心地位及贯穿全程的即时“反馈”机制。这种设计天然地将学生置于学习活动的中心,通过精心设计的互动任务、讨论和反思等,促使学生不再是思政元素的被动接受者,而是成为价值判断、文化比较、意义建构的主动参与者和体验者。例如,在《高级英语1》文本分析中,BOPPPS模式可引导学生通过小组活动探究文本隐含的价值观(参与式学习),在教师引导下进行中外文化立场比较(目标导向的互动),并通过前后测反思自身认知变化(反馈与内化)。这种以学生深度参与和体验为核心的教学过程,正是实现思政元素“润物无声”地内化为学生素养的关键。有鉴于此,本文依托BOPPPS教学模式,以《高级英语》课程为研究对象,系统探讨其在促进英语专业课程思政建设的有效路径。

3. BOPPPS教学模式简介

BOPPPS教学模式源于加拿大ISW (Instructional Skill Workshop)教师技能培训体系,主要以建构主义为理论依据,以参与式学习活动为主,强调以学生为中心,注重学生的交互式参与,是北美诸多名校所推崇的教学模式[12]。同时,该模式重视学生的学习反馈,要求教师在课程结束后必须及时获得学生的反馈,从而进行总结和调整[13]。BOPPPS教学模式的教学过程包括六个环节,各环节含义及特点见表1

Table 1. Meanings and characteristics of each stage

1. 各环节含义及特点

BOPPPS环节

含义与特点

课堂导入

(Bridge-in)

通过情境创设(如案例导入、问题悬念)快速抓住学生注意力,建立教学内容与学生经验的链接,明确“为什么学”,激发内在学习动机。

目标设定

(Objectives)

清晰界定知识、能力、思政三维目标,让学生明确“学什么”“学到什么程度”,为教学评估提供依据。

前测诊断

(Pre-Assessment)

通过提问等方式,快速诊断学生的知识基础、能力水平与认知误区,解决“学生在哪里”的问题,为个性化教学提供数据支撑。

参与式学习

(Participatory Learning)

作为BOPPPS教学模式的核心模块,强调“以学生为中心”,通过小组讨论、案例分析等多样化互动活动,让学生在“做中学”“议中学”“创中学”,完成知识内化与技能提升。

后测评估

(Post-Assessment)

通过即时练习、成果展示等方式,评估学生对核心内容和掌握程度,判断“是否学会”,同时,教师基于评估结果调整教学策略(如补讲难点、拓展延伸),实现“教–学–评”一体化。

总结升华

(Summary)

引导学生回顾核心知识点,梳理逻辑脉络,提炼思想方法;同时,通过提出拓展问题等 方式,激发课后探究兴趣,实现“从课堂到实践”的迁移。

BOPPPS教学模式已经在生理学教育[14]、口腔组织病理学[15]、口腔材料教育[16]、保健与管理[17]等多个学科的教学中得到应用,被证实能够有效地改善学生的学习效率。本文将基于BOPPPS教学模式,以《高级英语1》(第三版) Lesson 12为例,灵活运用该模式,将思政元素融入教学设计中。

4. 基于BOPPPS模式的课程思政教学设计

4.1. 学情分析

《高级英语1》课程面向英语专业大三学生,开设于大三上学期。经过前四个学期的系统学习,学生已修完基础英语、语法、语音等基础课程,大部分学生已通过英语专业四级考试。学生英语学习积极性高,学习目的更加明确:就业或考研。针对即将毕业的大三学生,教师应明确学生毕业时应具备的能力,根据专业要求的能力确定教学目标[18]。现阶段,学生需要继续把原有的语言知识转化为语言技能,对英语语言知识包括语法、构词法、语篇结构等进行整理,在书面表达方面进行汉英对比,进一步明确书面英语表达与口语表达的区别。同时,需通过精读高级英语课文和相关内容拓展阅读等过程积累语言习得。

4.2. 单元教学内容

Table 2. Task design of each unit

2. 单元设计任务表

课时

BOPPPS环节

核心任务

第1、2课时

课堂导入

前测诊断

构建背景认知,介绍文章历史背景;

梳理课文逻辑结构,归纳核心观点;

检测预习效果,动态调整教学重点。

第3~6课时

参与式学习

辨析低调陈述、反问等修辞,解构复杂从句与插入成分;

对重点句进行学术paraphrase训练;

赏析课文重点内容;

基于课文观点对环境议题进行批判表达。

第7、8课时

后测评估

总结升华

后测评估,检验学习成效;

总结课堂内容,升华思政教育,强化使命担当。

《高级英语1》(第三版) Lesson 12课文选自艾尔·戈尔的著作《地球的生态平衡》,聚焦地球环境危机和全球治理议题。文章涵盖南极科考、温室效应等案例,与中国“双碳”目标、生态文明建设理念高度契合,为思政元素的融入提供天然载体。本单元通过8课时实施“背景认知–语言解析–实践应用”三大教学阶段,各阶段任务设计见表2

4.3. 教学目标

本节将按照知识目标、能力目标、思政目标三维度对本单元的教学目标进行阐述,具体内容见表3

Table 3. Teaching objectives of each unit

3. 单元教学目标

目标

内容

知识目标

了解作者的生平,全球变暖的成因与后果;

掌握课文结构框架与核心内容;

识记环境科学术语(如tundra/methane/ozone)及实用表达(如at rest/thus far);

辨析低调陈述、反问等修辞手法,掌握复杂定语从句、状语从句、插入语与同位语等语法结构;

赏析课文重点段落(如南极科考案例)。

能力目标

梳理文章的写作脉络,归纳作者核心观点;

运用英语表达对环境问题的独立见解;

批判性分析环境破坏行为的根源,对比中外治理实践;

能通过词汇替换、句式重构、信息重组等策略,在保留原句核心语义的前提下完成复杂句式的改写。

思政目标

树立“人与自然和谐共生”的生态价值观,认同“生态文明建设是人类共同使命”;

培养科技伦理意识,理解技术发展需坚守生态底线;

深刻践行“绿水青山就是金山银山”的可持续发展理念。

4.4. 教学过程

4.4.1. 第1、2课时

上课前,教师在长江雨课堂布置两个任务,第一个任务是观看咸海1960年碧波荡漾的渔船作业与2023年干涸湖床的对比的视频。观看后,要求学生思考:“是什么让曾经的‘中亚明珠’变成‘沙漠中的船只’?”,通过强烈的视觉冲击,让学生直观地感受到环境问题的严峻性。第二个任务是预习课文,要求学生找出其中涉及的环境科学术语,整理这些术语的定义,同时分析课文的行文模式。这一任务有助于帮助学生提前熟悉课文内容,加深对课文的理解,为课堂上开展参与式学习做好铺垫。

课堂教学:

(1) 预习情况检测:教师以随机提问的方式,检查学生对于课文的预习情况,以及对环境科学术语的理解程度。这一步的目的是根据前测结果,灵活调整后续授课计划。如果学生在前测阶段表现良好,对课文内容预习充分,术语掌握到位,表达流畅,可在后续教学过程中减少相关内容的讲解时间;反之,如果学生表现不理想,教师则根据学生的具体情况,对课堂安排进行相应调整。

(2) 课堂导入:教师围绕第一个前置任务进行课堂导入。邀请几位同学用英语分享他们对于咸海变化原因的思考,引导学生深入探讨。同时,教师结合习近平总书记提出的“绿水青山就是金山银山”理念,列举中国近年来在生态治理方面取得的成功案例,如塞罕坝林场建设。通过对比咸海生态破坏案例与中国生态治理成果,让学生切实感受到人类活动对自然的双重影响,激发学生对“人与自然命运共同体”的深入思考。通过这样的导入,能够打破学生对“环境问题”的距离感,逐步建立“个人行为与全球生态”的紧密联系,为整堂课奠定“责任担当”的情感基调。

(3) 背景知识讲解:教师向学生介绍文章的相关背景信息,包括作者的生平经历与成就,以及文章的出处、创作背景等。通过这些背景知识的讲解,帮助学生更好地理解文章创作的时代背景和作者意图,为深入研读文章内容打下基础。

(4) 梳理文章结构:教师首先引导学生解构标题,拆解关键词并预测文本类型。然后,让学生通过扫读的方式梳理文章整体框架,同步归纳主旨大意并分享至长江雨课堂,由平台生成词云后,师生共同针对高频关键词展开分析。这一步骤帮助学生建立课文内容的整体认知,为后续精读环节筑牢基础。

4.4.2. 第3~6课时

在该环节,教师根据前测结果,合理安排教学重点,通过分层活动设计,系统落实语言知识建构、批判性思维训练及生态价值观培育。

第3、4课时:

(1) 语言现象深度解构:教师带领学生精读课文,针对低调陈述(understatement)、反问(rhetorical question)等修辞手法进行辨析,并结合复杂从句与插入成分的语法结构,引导学生理解该文章的语言特质;同步开展重点句的学术Paraphrase训练,要求学生在保留核心语义的基础上通过词汇替换等策略进行改写,强化学生的语言转换与精准表达能力。

(2) 文本逻辑提炼与论证赏析:在查缺补漏语言知识点后,通过思维导图梳理文章结构,提炼“提出问题–分析问题 + 案例佐证–解决问题”的论证提纲,重点赏析“地方案例–区域影响–战略启示”的逻辑推进路径,帮助学生掌握议论文“论据支撑论点、逻辑串联层次”的行文规律。

第5、6课时:

(1) 跨案例对比与批判思辨:学生分组对“咸海萎缩、南极臭氧洞、亚马逊雨林焚烧”三大案例及中国生态保护实践进行“问题成因–治理路径–文化根源”的对比分析,要求在汇报中结合“人类是自然系统共同设计者”等观点进行批判表达。教师在点评中强化“问题本质剖析–跨尺度关联–价值观关照”的思维路径。

(2) 现实议题联结与全球视野拓展:教师结合文章提出的“地方–区域–战略”分类,让学生自由讨论,将生活中人们破坏环境造成的问题进行归类,并结合个人认知说明“为何全球变暖是战略威胁”。同时,教师引入《巴黎协定》及中国“碳中和”承诺,说明“战略级环境问题需要全球协作”,呼应文章中“美国《清洁空气法》影响南极冰芯”的“蝴蝶效应”,强化“全球治理中的中国担当”。

(3) 生态伦理内化与行动转化:教师基于“人类是自然系统共同设计者”的核心理念,倡导学生一起制定“21天环保微行动”清单(如“自带水杯减少塑料消耗”“选择公共交通降低碳足迹”),并要求学生在清单中附行动阐释(例:“拒绝一次性餐具——践行‘设计者责任’,减少对自然系统的单向索取”),将批判性思考转化为具身化的生态实践。

这五项参与式学习中,前两项致力于提升学生的语言能力,后三项旨在让学生在分析中认同中国生态治理的有效性,在讨论中理解环境问题的复杂性,在行动设计中落实“知行合一”的责任意识。

4.4.3. 第7、8课时

(1) 后测评估:在第7课时,教师通过测试来评估学生是否较好地达到了设定的教学目标。为此教师将设计一系列测验题目,旨在检测学生对本单元语言知识的掌握和语用技能的应用。

(2) 总结与思政升华:在第8课时,教师带领学生回顾、梳理课堂内容,同时引导学生反思学习过程,评定课程目标达成情况。然后,教师总结文章主旨并进行思政升华,引用《周易》“观乎天文,以察时变;观乎人文,以化成天下”,说明中国传统文化中“天人合一”思想与现代生态文明的内在统一。结合习近平总书记“共同构建人与自然生命共同体”的呼吁,强调“作为新时代的青年,我们更应奉献出自己的力量,与国家同行,投身于环境保护这一时代任务,倡导绿色意识,践行实际行动,肩负生态文明建设的使命”,激励学生从“知”到“行”的转化。最后,教师布置课后任务:分组调研本地社区的环保措施(如垃圾分类、绿化工程),以“中国基层生态治理的微观实践”为主题,完成一份调研报告。

5. 结语

教育实践的关键在于精准把握学习者的成长规律,既要深入剖析不同学段学生的认知发展需求,也要全面关注其身心发展特征,以此为基础科学设计教学策略、创新教学模式[19]。BOPPPS教学模式凭借导入、目标、前测、参与式学习、后测、总结六个环节构成教学闭环,打破传统课堂局限,助力学生形成“泛学习”习惯,实现课堂教学的互动化与沉浸化[20]。这种强调实际应用的教学革新,有效解决了学生学习参与度低的问题,充分激发学习积极性,让学生在知识内化过程中实现素养提升,故而备受学校与学生的一致好评[21]

本文基于BOPPPS教学模式,对《高级英语1》(第三版) Lesson 12进行课程思政教学设计,使学生在学习语言知识和掌握语用技能的同时,接受思政教育的熏陶,达成了将价值引领和价值塑造融入知识传授和语言能力培养的育人目标。因此,《高级英语》课程需以有效的教学设计为载体,在向学生传授知识、培养能力、启迪思维、塑造价值观的过程中,着力涵养其人文情怀,增强文化自信,最终实现“润物细无声”的育人效果[22]

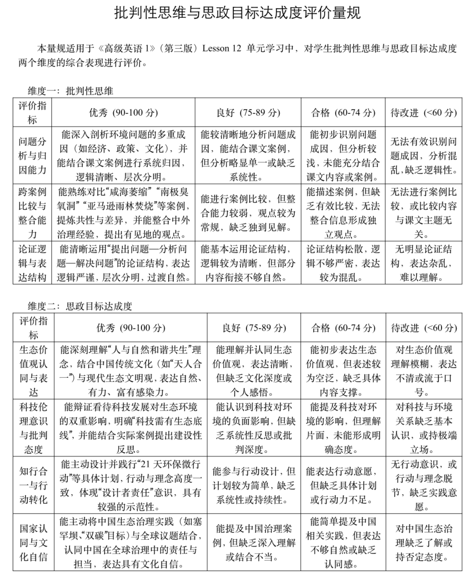
附录:评价量规

参考文献

[1] Bohlin, K.E., Ryan, K. and Thayer, J.O. (1996) Guidelines from a Character-Education “Manifesto”. Education Week, 15, 31.
[2] 莫俊华, 毕鹏. 英语专业课程思政的TLR教学模式探究——以《综合英语》课程为例[J]. 外语研究, 2023, 40(2): 62-66.
[3] 教育部. 高等学校课程思政建设指导纲要[EB/OL].
http://www.moe.gov.cn/srcsite/A08/s7056/202006/t20200603_462437.html, 2020-06-01.
[4] 陈法春. 外语类本科专业课程思政内容体系构建[J]. 外语电化教学, 2020(6): 12-16.
[5] 教育部高等学校外国语言文学类专业教学指导委员会英语专业教学指导分委员会. 普通高等学校本科外国语言文学类专业教学指南(上): 英语类专业教学指南[M]. 上海: 上海外语教育出版社, 2020.
[6] 彭康洲, 魏玉兰. 我国高等学校英语专业思想政治教育的演变逻辑和新路径: 基于大纲的审思[J]. 教育理论与实践, 2021, 41(3): 54-57.
[7] 刘秉栋, 冯蕾. 英语专业课程思政体系建设: 现实困境与突围路径[J]. 外语电化教学, 2022(4): 23-28, 112.
[8] 李志英. 高校翻译课程思政教学探索: 情感学习理论视角[J]. 外语电化教学, 2020(4): 22-26, 4.
[9] 陆宗丽, 杨金洁. 新时代高校英语专业课程思政教学探索[J]. 内蒙古财经大学学报, 2022, 20(3): 90-92.
[10] 马晶新. “课程思政”教学模式研究与实践——以“高级英语”课程为例[J]. 赤峰学院学报(自然科学版), 2024(5): 57-61.
[11] 吕凌云, 贺婷婷. 师范院校英语专业核心课课程思政建设路径探析——以“高级英语”为例[J]. 兰州职业技术学院学报, 2025(2): 4-7.
[12] Pattison, P. and Russell, D. (2006) Instruction Skills Workshop (ISW) Handbook for Participants. The Instruction Skills Workshop International Advisory Committee.
[13] 曹丹平, 印兴耀. 加拿大BOPPPS教学模式及其对高等教育改革的启示[J]. 实验室研究与探索, 2016, 35(2): 196-200, 249.
[14] Liu, X., Lu, C., Zhu, H., Wang, X., Jia, S., Zhang, Y., et al. (2022) Assessment of the Effectiveness of BOPPPS-Based Hybrid Teaching Model in Physiology Education. BMC Medical Education, 22, Article No. 217. [Google Scholar] [CrossRef] [PubMed]
[15] Wang, S., Xu, X., Li, F., Fan, H., Zhao, E. and Bai, J. (2021) Effects of Modified BOPPPS-Based SPOC and Flipped Class on 5th-Year Undergraduate Oral Histopathology Learning in China during Covid-19. BMC Medical Education, 21, Article No. 540. [Google Scholar] [CrossRef] [PubMed]
[16] Yang, Y., You, J., Wu, J., Hu, C. and Shao, L. (2019) The Effect of Microteaching Combined with the BOPPPS Model on Dental Materials Education for Predoctoral Dental Students. Journal of Dental Education, 83, 567-574. [Google Scholar] [CrossRef] [PubMed]
[17] Ma, X., Ma, X., Li, L., Luo, X., Zhang, H. and Liu, Y. (2021) Effect of Blended Learning with BOPPPS Model on Chinese Student Outcomes and Perceptions in an Introduction Course of Health Services Management. Advances in Physiology Education, 45, 409-417. [Google Scholar] [CrossRef] [PubMed]
[18] Zhang, L. (2020) Teaching Design and Practice of Intensive Reading Course Based on BOPPPS. Journal of Language Teaching and Research, 11, 503-508. [Google Scholar] [CrossRef
[19] Xu, Z., Ge, L., He, W., Song, G., Liu, J., Hou, L., et al. (2024) Developing a BOPPPS (Bridge-In, Objectives, Pre-Assessment, Participatory Learning, Post-Assessment and Summary) Model Combined with the OBE (Outcome Based Education) Concept to Improve the Teaching Outcomes of Higher Education. Humanities and Social Sciences Communications, 11, Article No. 1001. [Google Scholar] [CrossRef
[20] Dai, M.M., Qi, W.B., Chen, X.Y., et al. (2024) Application and Exploration of Blended Learning with BOPPPS Teaching Model in a Veterinary Infectious Diseases Course. Journal of Biological Education, 58, 1010-1018.
[21] Chung, C.C., Dzan, W.Y., et al. (2015) Study on BOPPPS Application for Creativity Learning Effectiveness. The International Journal of Engineering Education, 31, 648-660.
[22] 张碧. 英语专业精读课程思政教学探索与实践——以“现代大学英语精读4”为例[J]. 嘉应学院学报, 2023, 41(2): 87-92.