模糊情况下的不透明交易和股票需求
Opaque Trading and Stock Demand under Ambiguity
摘要: 本文假定在只有一种风险资产的金融市场中有两类投资者,由于信息不对称不透明交易者知道更多的信息,能推断出风险资产溢价所服从分布的均值和方差;而透明交易者由于知道的信息较少,所以对于风险资产的溢价是服从分布的均值与方差是模糊的。本文假定透明交易者对风险资产溢价的期望和方差存在模糊,这种模糊性对透明交易者的需求函数产生影响,重点在于分析模糊情况下各个因素的变化对需求函数的影响。透明交易者是模糊厌恶的交易者,其投资决策依据光滑厌恶模型。研究发现:相较于风险对不透明交易者的影响,模糊对于透明交易者的影响是有过之而无不及,加强信息的披露降低交易者交易的模糊性有利于市场的稳定。
Abstract: This paper assumes a financial market with only one risky asset and two types of investors. Due to information asymmetry, opaque traders possess more information and can infer the mean and variance of the distribution of the risky asset’s premium. In contrast, transparent traders, having less information, perceive the mean and variance of the risky asset’s premium as vague. This paper assumes that transparent traders face uncertainty regarding the expected value and variance of the risky asset’s premium, which in turn affects their demand function. The focus is on analyzing how different factors influence the demand function under conditions of uncertainty. Transparent traders are ambiguity-averse and make their investment decisions based on a smooth ambiguity aversion model. The study finds that compared to the impact of risk on opaque traders, the effect of ambiguity on transparent traders is even more significant. Enhancing information disclosure and reducing the ambiguity faced by traders is conducive to market stability.
文章引用:冯喜燕. 模糊情况下的不透明交易和股票需求[J]. 应用数学进展, 2024, 13(11): 4923-4932. https://doi.org/10.12677/aam.2024.1311474

1. 引言

金融市场在现代经济中扮演着关键的角色,其职责涵盖有效募集资金、正确引导资金流向、合理配置资源,以及维持不确定性(风险和模糊)和收益平衡等重要任务,对经济体的正常运转和社会的发展都具有重要影响[1]。众所周知,高效率的资本市场可以带来社会福利的总体收益,价格反映得越准确,就越能更好地指导实体经济中的投资配置。然而实际的资本市场上存在着各种非理性因素和市场摩擦(例如投资者需要付出一定的成本或具备一定的技能才能获取相应的信息)导致市场价格不断波动,往往会扭曲这些功能,导致经济体中资源的错配和社会总福利的损失。信息不对称是造成价格扭曲的重要原因,市场上普遍存在着信息不对称现象。

在传统的经济学理论体系中,经济人被假设为拥有完全信息,然而现实世界的复杂性揭示出市场参与者不可能拥有完备的市场信息,这种差异引发了思考。而信息不对称在20世纪70年代引起了Akerlof [2],Spence [3]和Stiglitz [4]等三位美国经济学家的密切关注,并成为他们深入研究的重要课题,并为后续研究奠定了基础。

在决策的研究领域中,人们在决策时理论上会考虑客观存在的备选方案,但由于决策者本身存在的认知局限性、各种主观的心理因素以及决策者所处的客观等因素,他们的共同作用往往使决策者偏离理性决策[5]。传统意义上的决策理论基于一系列的理想化假设,它对决策者拥有完全的信息、无限的认知能力且秉持完全理想的思维方式,然而现实世界的复杂性使得这些假设不能完全成立,使得无法解释这些行为,暴露了传统决策性理论的局限性,使得行为决策性理论脱颖而出。行为决策是在不确定性环境下进行的,因此不确定环境下的行为决策理论的研究具有重要意义。早在1921年,Knight [6]在其文章《风险,不确定性和利润》中就将不确定性进行划分,划分为两种:第一种是已知概率分布的不确定性,即通常所说的“风险”,可以用随机变量或随机过程表示;第二种是在概率分布未知条件下的不确定性,称为Knight不确定性或在不引起歧义的情况下简称不确定性,后来被Ellsberg [7] (1961)又将这种不确定性称为“模糊”(Ambiguity)。他所开展的三色球试验发现人们普遍存在模糊厌恶,即展现出对于概率已知情形下的偏好,对概率未知的厌恶。当面临概率未知时会产生一种不安与回避的心理倾向。基于Anscombe和Aumann [8]的框架Schmeidler [9]提出的Choque期望效用(Choquet expected utility, CEU)理论,可以捕捉到决策者对不同事件的主观信念和不确定性态度;Gilboa和Schmeidler [10]的最大最小期望效用(Maxmin expected utility, MEU)理论将模糊纳入主观期望效用理论,其中MEU模型表示决策者在面临一簇可能的概率时,考虑到模糊厌恶的心理特征,假设决策者会选择所有可能中最不利的情况,然后使其效用最大化,这种形象地刻画了现实中人们的一种“做最坏打算”,“留个保底”心理倾向,反映了人们在面对不确定性时的谨慎保守。随后也有学者进一步拓展了模型,提出了MEU,KMM等。但是这些拓展模型结果往往依赖于人为设定的参数和刻画方式的选取,会掩盖我们主要探讨的问题结果。

在以上文章的研究基础上,根据交易者拥有信息集的不同,将其划分为两类,其中一类交易者由于拥有更为丰富和确定的信息,从而对市场交易充满信心,被称为不透明交易者,这类交易者在市场上表现为风险厌恶,根据标准期望效用来进行投资;另一类所获取的信息相对不够完整,对交易缺乏信心,被称为透明交易者,其偏好具有模糊厌恶的特征,采用Klibanoff等提出的光滑模糊厌恶期望效用理论来进行决策。相较于不透明交易者,透明交易者更容易受到模糊的影响时期交易发生扭曲。

2. 模型设定

2.1. 市场环境

本文假设金融市场中只有一种可交易资产—风险资产。其单位资产的溢价为,假定风险资产的未来收益可以表示为:

W=( η ˜ + ε ˜ )D (1)

其中 η ˜ ~N( η ^ , σ ^ η 2 ) ε ˜ ~N( 0, σ ^ ε 2 ) D 表示交易者对风险资产的需求函数,该风险资产代表了整个金融市场。假定金融市场中存在两类交易者,一类是不透明交易者,一类是透明交易者。两类交易者的效用函数都是关于最终财富的常数绝对风险厌恶效用函数(CARA),且绝对风险厌恶系数都是1,即

U( W )= e W (2)

在进入本文所设定的金融市场之前,我们规定所有的交易者都是透明交易者,但是都可以通过支付一定的费用获取信息转变为不透明交易者。进入市场后,交易者能观察到风险资产的均衡价格和信息,从而推断出风险资产的溢价,其中不透明交易者因为拥有更多的信息而知道这一准确值。

2.2. 模糊

本文假定透明交易者由于信息不对称,无法理性地猜测到风险资产溢价的均值和方差即对溢价的概率分布未知,不透明交易者面临包含模糊的不确定性。这种模糊我们通过假设未知概率分布的均值、方差服从一些分布来表现,即透明交易者对 η ˜ 的认知并不是唯一的概率分布,而是存在多重概率分布,即透明交易者所认知到的 η ˜ 的均值并不是唯一的,而是服从一个分布;或者是透明交易者所认知到的 η ˜ 的方差并不是唯一的,而是服从一个分布。

通过交易,这种模糊性将使得风险资产的溢价包含了不透明交易者的私有信息,透明交易者通过观察风险资产的溢价,根据其所假设的未知的概率分布的均值、方差的分布函数来确定自己的需求函数;而不透明交易者可以准确地知道风险资产的溢价的概率分布,可直接通过这一准确的概率分布值来确定对风险资产的需求函数。

由于透明交易者的信息劣势而假定其对风险资产的溢价的均值或方差存在模糊是合理的,这恰当地描述了金融市场中拥有信息优势的不透明交易者,通过支付一定的成本来避开交易过程中对市场的模糊性。透明交易者都会面临模糊性这一问题,并且这种模糊性会影响到他们的交易行为,即对风险资产的需求函数,也会影响到金融市场的均衡。

3. 需求函数

根据两类交易者的效用最大化的决策准则分别求解出需求函数,分析模糊性与需求函数的关系,并解释原因。

3.1. 不透明交易者的需求函数

D O 表示不透明交易者的需求函数,本文假定不透明交易者能够理性地猜测到风险资产溢价的均值和方差即已知溢价的概率分布,不透明交易者只面临风险,风险资产给不透明交易者所带来的收益可表示为:

W O =( η ˜ + ε ˜ ) D O (3)

其中, η ˜ ~N( η ^ , σ ^ η 2 ) ε ˜ ~N( 0, σ ^ ε 2 ) ,交易者的效用函数为常数绝对风险厌恶效用函数(CARA),因此不透明交易者的期望效用可表示为:

E( U( W O ) )=E[ exp( W O ) ] = e ( E( W O ) 1 2 Var( W O ) ) = e ( η ^ D O 1 2 σ ^ ε 2 D O 2 1 2 σ ^ η 2 D O 2 ) (4)

其中, E( W O )= η ^ D O Var( W O )= σ ε 2 D O 2 σ ^ η 2 D O 2

目标函数的优化问题等价于如下函数的优化问题:

max D O { E( W O ) 1 2 Var( W O ) }= max D O { η ^ D O 1 2 σ ^ ε 2 D O 2 1 2 σ ^ η 2 D O 2 } (5)

根据一阶条件求解效用最大化问题,得到不透明交易者的需求函数为:

D O * = η ^ σ ε 2 + σ ^ η 2 (6)

这里不透明交易者对股票的需求函数式和我们的直觉一致,即当不透明交易者通过支付一定的费用获取信息,通过获取的信息明确知道溢价的期望和方差。风险资产溢价的方差确定的情况下,其期望越大收益越大,不透明交易者对其需求越大;同样风险资产溢价的期望确定的情况下,其方差越大风险越大,不透明交易者对其需求越小,这是显而易见的结论。

这里假设不透明交易者通过支付一定的费用获取更多的信息是合理的,因为金融市场中存在信息不对称。由于不透明交易者在交易过程中不存在模糊,这能帮助他们作出明智的决策,增加他们的竞争优势,降低风险,从而愿意支付一定的费用来获取有用的信息。

3.2. 透明交易者的需求函数

D T 表示透明交易者的需求函数,本文假定透明交易者由于信息不对称,无法理性地猜测到风险资产溢价的均值和方差即对溢价的概率分布未知,不透明交易者面临不确定性即模糊。这种模糊性我们通过假设未知概率分布的均值、方差服从一些分布来表示。透明交易者的决策依据光滑模糊模型,选择合适的需求函数 D T 表最大化其效用,即

maxE( Φ( E( U( W T ) ) ) ) (7)

其中风险资产给透明交易者所带来的收益:

W T =( η ˜ + ε ˜ ) D T (8)

其中 η ˜ ~N( η, σ η 2 ) ε~N( 0, σ ε 2 )

透明交易者的期望效用函数为:

E( U( W T ) )=E[ exp( W T ) ] = e ( E( W T ) 1 2 Var( W T ) ) = e ( η D T 1 2 σ ε 2 D T 2 1 2 σ η 2 D T 2 ) (9)

其中 E( W T )=η D T Var( W T )= σ ε 2 D T 2 + σ η 2 D T 2

Φ( · ) 表示交易者的模糊厌恶态度,本文假设透明交易者是模糊厌恶的,所以采用常数相对模糊厌恶函数:

Φ( u )= ( u ) a ,a1

Klibanoff [11]证明了当决策者的模糊厌恶程度无限大时( a+ ),决策者表现出极端的模糊厌恶即Gilboa和Schmeidler提出的最大最小期望效用模型;而当为线性时( a=1 ),决策者表现为模糊中性,此时光滑模糊模型即为标准的期望效用模型。

综上,透明交易者的决策依据光滑模糊模型为:

Φ( E[ U( W T ) ] )= e a( E( W T ) 1 2 Var( W T ) ) =exp( a( η D T 1 2 σ ε 2 D T 2 1 2 σ η 2 D T 2 ) ) (10)

3.2.1. 溢价的均值模糊

假设均值 η 服从均匀分布 η~U( 0,n ) ,此时溢价的方差为定值,则其模糊效用函数为:

E η ( Φ( E( U( W T ) ) ) )= E η ( exp( a( η D T 1 2 σ ε 2 D T 2 1 2 σ η 2 D T 2 ) ) ) = 0 n ( exp( a( η D T 1 2 σ ε 2 D T 2 1 2 σ η 2 D T 2 ) ) ) 1 n dη = 1 an D T exp( 1 2 a D T 2 ( σ ε 2 + σ η 2 ) )( exp( an D T )1 ) (11)

根据一阶条件求解效用最大化问题,得到透明交易者的需求函数为:

( e an D T * 1 )( a( σ η 2 + σ ε 2 ) D T * 1 D T * )an e an D T * =0 (12)

b= σ ε 2 + σ η 2 ,则

( e an D T * 1 )( ab D T * 1 D T * )an e an D T * =0 (13)

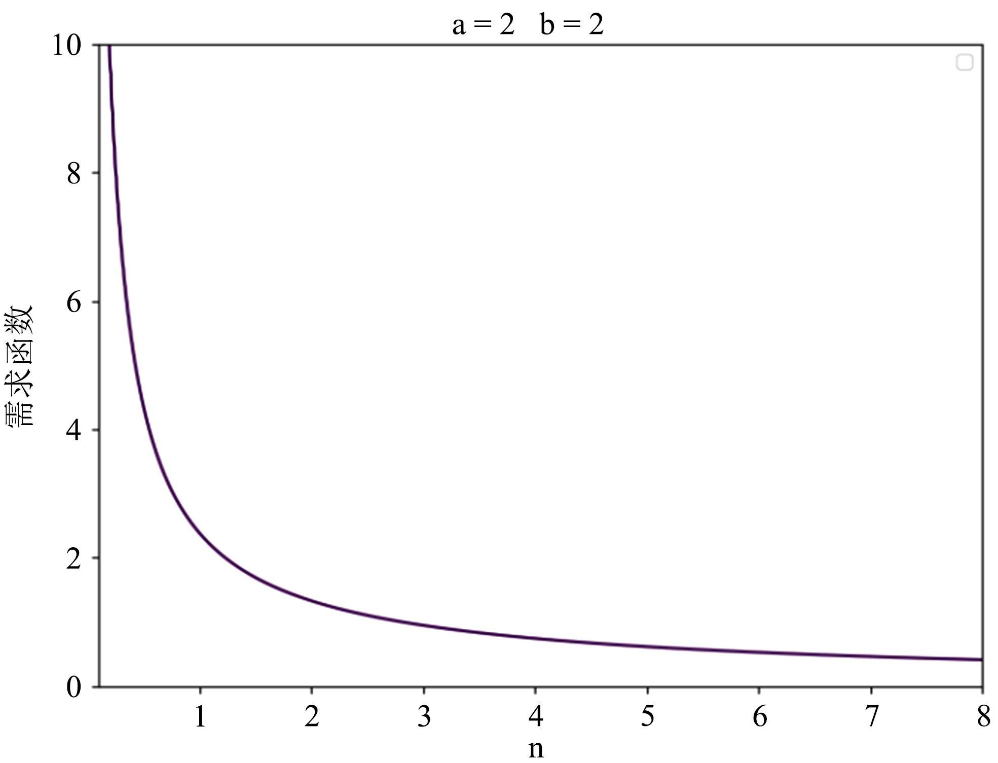
给定a = 2,b = 2,则n与需求函数 D T 与的关系见图1

图1表示在均值服从均匀分布的情况下,当n逐渐增大时,透明交易者对风险资产的需求通常会增加。当n变大时,均匀分布的期望和方差都在变大;期望变大往往使得需求函数变大,方差变大模糊性变强,往往使得需求减少;但整体来看透明交易者对风险资产的需求是增加的,这意味着期望对需求的影响要大于方差的影响。并且当n逐渐增大时,透明交易者对风险资产的需求增加的速度会变缓,这是多种因素共同作用的结果。

风险厌恶程度。透明交易者具有模糊厌恶的特征。随着风险资产收益的增加,交易者会被较高的收益吸引,从而增加对风险资产的需求,与此同时均值的方差也随之增加且风险厌恶的存在,他们对风险的担忧也随之增加。当n增加到一定程度后,交易者对风险的厌恶程度会更高,从而对风险资产需求的增速变缓。

财富水平与投资目标。交易者的财富水平与投资目标也会影响对风险资产的需求,对于财富水平比较低的交易者,在交易伊始可能会随着n的增加而谨慎地增加其交易量;而对于财富水平较高的且有投资需求的交易者,在n增加时会积极地增加其对该风险资产的需求,但当n持续增加时,投资者的心理承受能力有限,他们会考虑分散风险,从而使得需求的增加速度变缓。

市场反馈调节机制。反馈调节机制可能在其中也发挥一些作用。当较多的交易者对该风险资产的需求过度增加时,可能会引起市场的波动,市场的反馈机制会对此进行调整,这些反馈信号会使交易者重新考量该分项资产的风险与收益,进而抑制需求过快增长。

Figure 1. Mean following a uniform distribution

1. 均值服从均匀分布

图2表示是当模糊厌恶系数a = 1、3和15,b = 2时的透明交易者的需求函数随n的变化的情形。在均值服从均匀分布的情况下,上图中a表示透明交易者的模糊厌恶程度,通过对上图的观察分析发现,a的值越大,交易者对风险资产的需求越小。这是因为透明交易者的模糊厌恶程度越大,意味着他们对不确定性和模糊性的容忍度越低,更倾向于避免风险和不确定性。在这种情况下,当他们面对风险资产时,由于风险资产的收益和价值往往具有较大的不确定性,透明交易者会更加担心这些不确定性带来的潜在损失。他们可能会认为风险资产的模糊性过高,无法准确评估其未来的表现和价值,从而减少对风险资产的需求。

此外,模糊厌恶程度大的透明交易者可能更倾向于选择确定性更高、风险更低的资产,以满足他们对稳定性和安全性的需求。他们可能会更关注资产的可预测性和透明度,而风险资产往往难以满足这些要求。

Figure 2. Different ambiguity aversion coefficients

2. 模糊厌恶系数不同

图3表示是当模糊厌恶系数a = 2,b = 1、3和15时的透明交易者的需求函数随n的变化的情形。上图中b表示风险资产溢价的正态分布方差,通过对上图的观察发现可以知道,b越大,交易者对风险资产的需求越小。风险资产收益的正态分布方差越大,说明该风险资产的收益波动幅度越大,不确定性越高。

Figure 3. Premium with different variances in a normal distribution

3. 溢价的正态分布方差不同

交易者在进行投资决策时,通常会考虑风险和收益的平衡。当风险资产收益的方差增大时,意味着投资该资产面临的风险增加。交易者可能会担心在投资过程中遭受较大的损失,因为收益的不确定性使得他们难以准确预测投资的回报。为了降低风险,交易者可能会更倾向于选择风险较低的资产,或者减少对风险资产的投资份额。他们可能会将资金分配到更稳定、风险较小的资产上,以保护自己的投资本金。此外,方差增大还可能导致交易者对风险资产的预期收益要求提高,因为他们需要更高的回报来补偿承担的额外风险。如果风险资产的预期收益无法满足交易者的要求,他们对该资产的需求也会减少。综上所述,风险资产收益的正态分布方差越大,交易者对风险资产的需求越小,这是交易者为了规避风险和保护自身利益而作出的理性选择。

3.2.2. 溢价的方差模糊

方差 σ η 2 服从均匀分布 σ η 2 ~U( 0,n )

E σ η 2 ( Φ( E( U( W T ) ) ) )= E σ η 2 ( exp( a( η D T 1 2 σ ε 2 D T 2 1 2 σ η 2 D T 2 ) ) ) = 0 n ( exp( a( η D T 1 2 σ ε 2 D T 2 1 2 σ η 2 D T 2 ) ) ) 1 n d σ η 2 = 1 an D T 2 exp( aη D T + 1 2 a σ ε 2 D T 2 )( exp( 1 2 an D T 2 )1 ) (14)

根据一阶条件求解效用最大化问题,得到透明交易者的需求函数为:

( 2 D T * +aηa σ ε 2 D T * )( e 1 2 an ( D T * ) 2 1 )an D T * e 1 2 an ( D T * ) 2 =0 (15)

η=b ,给定a = 2,b = 2,则n与需求函数 D T 与的关系见图4

图4表示随着方差均匀分布上限n的增大透明交易者对股票的需求变小,方差衡量了正态分布的离散程度,方差越大,收益的波动范围越大;方差服从均匀分布意味着其在 ( 0,n ) 中等可能取值。

Figure 4. Variance following a uniform distribution

4. 方差服从均匀分布

从风险认知角度来看,n较小意味着方差的取值范围较小,透明交易者的模糊程度较小,会产生相对稳定的收益预期,让透明交易者认为其风险较低,这会提高透明交易者的需求,反之增大透明交易者的需求减小;从预期收益和风险权衡角度来看,n较小意味着收益的可预测性高,透明交易者更容易估计一定风险下的预期收益,若预期收益能满足投资目标,较低的风险让透明交易者增加对该风险资产的需求反之增大透明交易者的需求减小。

图5表示是当模糊厌恶系数a = 5,b = 2、6和10时的透明交易者的需求函数随n的变化的情形。在n固定的情况下,正态分布均值的大小决定股票收益在整体中的位置,当b较小时,整个股票收益都处在一个较低水平,此时透明交易者认为该股票收益较低且存在一定的风险,对于模糊厌恶的透明交易者,这种低收益有一定风险的资产吸引力较小,故需求较低,反之需求随着b变大而增加。对于透明交易者而言,获取收益是其主要目的,正态分布的均值代表收益的平均水平,均值增大意味着交易者预期通过该资产获取更高的平均收益,在其他条件不变的情况下,交易者的逐利心理会使得其对该股票的需求增加。

Figure 5. Premium with different means in a normal distributions

5. 溢价的正态分布均值不同

4. 本文的结论与政策建议

4.1. 结论

通过对比可以发现,相较于风险对不透明交易者的影响,模糊对于透明交易者的影响是有过之而无不及。对于不透明交易者,在风险资产溢价的方差确定的情况下,其期望越大收益越大,风险资产的需求越大;同样风险资产溢价的期望确定的情况下,其方差越大风险越大,风险资产的需求越小。对于透明交易者,溢价的均值 η 模糊服从均匀分布 η~U( 0,n ) 时,透明交易者对风险资产的需求随着n增大而增大,随着模糊厌恶系数以及风险资产溢价的正态分布方差的增大而减小;溢价的方差 σ η 2 模糊服从均匀分布 η~U( 0,n ) 时,透明交易者对风险资产的需求随着方差均匀分布上限n的增大而变小,随着风险资产溢价的正态分布均值的增大而增大。

4.2. 政策建议

监管机构应加强信息的披露,由于信息不对称不透明交易者知道较多的信息,做出较为准确的判断,其对股票的需求对于透明交易者来说也是一种市场信号,影响透明交易者的判断进而影响整个市场,监管机构应确保交易者能获取到足够多的信息来准确判断市场情况。

这要求监管机构从法律法规建设、监管执行以及促进信息传播与公众监督三方面着力。在法律法规建设上,完善信息披露规则,明确具体披露内容,如规定上市公司财务指标精确范围以及非财务信息的重大项目进度节点披露要求;制定统一披露格式,同时制定违规处罚细则,明确罚款量化标准,根据违规严重程度对公司及直接责任人处以相应罚款。监管执行方面,加大审查力度,设定审查频率,对上市公司年报全面审查并定期抽查;进入第三方机构,要求其承担连带责任并对审计机构进行排名;建立大数据监测系统,设置指标预警机制。在促进信息传播与公众监督方面,建立信息集中披露平台,优化搜索功能和信息订阅服务,进行数据可视化展示。鼓励公众监督,设立举报奖励基金,严格保密举报人信息,每年开展不少于10次投资者教育活动,制作宣传手册和视频。

对于公司来说,内部制度建设方面,完善信息披露管理制度,明确责任追究措施和内部审核流程时间表;制定信息披露标准细则,细化非财务信息披露指标并规范语言表达。人员管理上,提高管理层和员工意识,建立培训考核机制并将信息披露理念融入企业文化;确保信息披露人员专业性,明确专业资质和经验要求,提供持续学习和交流机会。在信息收集与整理方面,拓展信息收集渠道,引入自动化工具并建立验证机制;建立严格核实流程,明确责任分工,制定信息整合标准化模板。提高信息的透明度有助于减少由于信息不对称导致的跟风行为,使透明交易者能更理性地根据自身情况而不只是依赖不透明交易者的行为来进行交易,从而使市场价格趋于稳定,保护投资者利益,促进金融市场的稳定健康发展。

参考文献

[1] 何俊勇, 张顺明. 光滑暧昧模型下的不透明交易和管制措施研究[J]. 管理科学学报, 2017, 20(2): 76-93.
[2] Akerlof, G.A. (1970) The Market for “Lemons”: Quality Uncertainty and the Market Mechanism. The Quarterly Journal of Economics, 84, 488-500.
https://doi.org/10.2307/1879431
[3] Spence, M. (1973) Job Market Signaling. The Quarterly Journal of Economics, 87, 355-374.
https://doi.org/10.2307/1882010
[4] Rothschild, M. and Stiglitz, J. (1976) Equilibrium in Competitive Insurance Markets: An Essay on the Economics of Imperfect Information. The Quarterly Journal of Economics, 90, 629-649.
https://doi.org/10.2307/1885326
[5] 刘婧颖, 张顺明. 不确定环境下行为决策理论述评[J]. 系统工程, 2015, 33(2): 110-117.
[6] Knight, F.H. (1921) Risk, Uncertainty and Profit. Houghton Mifflin Company.
[7] Ellsberg, D. (1961) Risk, Ambiguity, and the Savage Axioms. The Quarterly Journal of Economics, 75, 643-669.
https://doi.org/10.2307/1884324
[8] Anscombe, F.J. and Aumann, R.J. (1963) A Definition of Subjective Probability. The Annals of Mathematical Statistics, 34, 199-205.
https://doi.org/10.1214/aoms/1177704255
[9] Schmeidler, D. (1989) Subjective Probability and Expected Utility without Additivity. Econometrica, 57, 571-587.
https://doi.org/10.2307/1911053
[10] Gilboa, I. and Schmeidler, D. (1989) Maxmin Expected Utility with Non-Unique Prior. Journal of Mathematical Economics, 18, 141-153.
https://doi.org/10.1016/0304-4068(89)90018-9
[11] Klibanoff, P., Marinacci, M. and Mukerji, S. (2005) A Smooth Model of Decision Making under Ambiguity. Econometrica, 73, 1849-1892.
https://doi.org/10.1111/j.1468-0262.2005.00640.x