基于零输入电流纹波高增益DC-DC变换器建模设计
Modeling and Design of High Step-Up DC-DC Converter Based on Zero Input Current Ripple
DOI: 10.12677/mos.2025.145389, PDF, HTML, XML,   
作者: 裴泉泓, 贾宏志*:上海理工大学光电信息与计算机工程学院,上海
关键词: 零输入纹波耦合电感升压DC-DC变换器Zero Input Current Ripple Coupled Inductor Step-Up DC-DC Converter
摘要: 文章提出了一种具有零输入电流纹波特性的高增益升压型DC-DC变换器。在该变换器中,由耦合电感和电感电容组成的辅助支路实现了输入电流零纹波,通过结合耦合电感和电压倍增单元(VMC)使得电压增益显著提高。此外,输出侧耦合电感漏感中储存的能量可以被回收利用,钳位电路大大降低了开关管的电压应力和尖峰,因此可以使用具有更低导通电阻的开关以提高效率。仿真结果表明,所提出的变换器在光伏电流为7.07 A,滤波电容为5 μF的条件下实现了稳定的功率输出,最大功率点追踪(MPPT)效率为98.8%。这项工作为光伏发电系统提供了一种稳定高效的方案。
Abstract: This paper proposes a high step-up DC-DC converter with zero input current ripple characteristics. In the proposed converter, an auxiliary branch composed of coupled inductors and inductor-capacitor networks achieves zero input current ripple, while the integration of coupled inductors with a voltage multiplier cell (VMC) significantly enhances the voltage gain. Furthermore, the energy stored in the leakage inductance of the output-side coupled inductor is effectively recycled. A clamp circuit substantially reduces voltage stress and switching spikes on power switches, enabling the use of switches with lower on-state resistance to improve efficiency. Simulation results demonstrate that the proposed converter achieves stable power output under a photovoltaic current of 7.07 A with 5 μF filter capacitance, attaining a maximum power point tracking (MPPT) efficiency of 98.8%. This work provides a stable and efficient solution for photovoltaic power generation systems.
文章引用:裴泉泓, 贾宏志. 基于零输入电流纹波高增益DC-DC变换器建模设计[J]. 建模与仿真, 2025, 14(5): 233-245. https://doi.org/10.12677/mos.2025.145389

1. 引言

随着全球对可持续发展的追求日益增强,传统能源向可再生能源转型已成为当今时代的主旋律。光伏发电作为最重要的可再生能源之一,因其清洁、安全且几乎无处不在的优势已经广泛应用于各个领域。然而,光伏发电具有输出电流不连续或纹波较大、输出电压较低等问题,这些问题不仅影响了光伏电池和MPPT算法的效率,还会对光伏发电系统长期可靠性产生负面影响。因此,DC-DC变换器作为光伏电池的后级,应具有低输入电流纹波和高电压增益特性。

一种传统的降低DC-DC变换器输入电流纹波的方法是使用交错结构,通过两个开关互斥控制来同时实现两个并联电感的充电和放电[1]-[5]。交错结构虽然理论上可以实现零输入电流纹波,但其需要复杂的开关控制策略以及对变换器占空比有严格的限制。另一种降低输入电流纹波的方法是引入由电感和电容组成的辅助支路[6] [7],使得辅助支路上电感的电压与输入电感电压反向,构建出两条电流纹波相反的支路,达到消除纹波的目的。此外,文献[8]通过使用由电容组成的辅助支路来钳位电感电压,从而稳定输入电流,再使用额外的输入电感以达到升压的目的。然而,这种方法不能完全消除输入电流纹波且纹波受占空比和负载影响。对于升压应用来说,通常使用传统的Boost结构,但其需要非常极端的占空比才能提供高升压转换比,这会给变换器带来效率低下、设计难等问题。因此,为了提高变换器的升压能力,许多升压单元被提出。开关电容(SC) [9] [10]技术、电压举升(VL)技术[11]与传统Boost电路结合可以实现更高的电压增益,但其升压能力在需求十倍以上电压增益的场合下有些捉襟见肘。耦合电感技术可以通过调节线圈匝数比的方式,以合适的占空比获得超越以上两种技术的电压增益[12],但其过大的线圈匝数比会增加漏感,从而增高电压尖峰和降低变换器效率。增加主动或无源钳位电路可以有效降低漏感造成的电压尖峰[13]。文献[14]通过将耦合电感和VMC结合实现了较高的电压增益,且使用无源钳位电路解决了开关的电压尖峰问题,但其输入侧的耦合电感漏感带来了较大的输入电流纹波。

本文提出了一种新型的适用于MPPT光伏系统的高增益DC-DC变换器。该变换器通过一条额外的LC辅助支路实现了不受占空比和负载限制的零输入电流纹波,因此可以使用体积和容值更小的输入滤波电容,同时结合耦合电感和VMC进一步提高了电压增益。开关上的电压尖峰和应力被无源钳位电路钳位,所以可以选用具有更低的漏源电压和导通电阻的功率开关以提高效率。本文结构安排如下:第二部分介绍所提出变换器的工作原理并分析其稳态,第三部分推导所提出变换器的小信号模型,第四部分仿真验证结果与讨论,第五部分总结。

2. 工作原理与稳态分析

2.1. 工作原理

Figure 1. Circuit configuration of the proposed converter

1. 所提出变换器的电路结构图

Figure 2. Equivalent circuit of the proposed converter

2. 所提出变换器的等效电路图

文章提出的变换器结构如图1所示,其等效电路图如图2所示。耦合电感L1L2的匝数比分别为 N p 1 : N s 1 =1: n 1 N p 2 : N s 2 =1: n 2 。电感Lc包含耦合电感L1的漏感。耦合电感副边Ns1,电感Lc和电容Cc组成了零电流纹波辅助支路。开关无源钳位电路由电容C4和二极管D1组成。耦合电感Ns2、电容C2C3、二极管D2D3共同组成VMC以进一步提高电压增益。为了简化分析,预先做出以下假设:1) 所有的二极管和开关都视作理想器件。2) 所有的电容都足够大,以至于在稳态工作时可以忽略其电压纹波。3) 计算电压增益时,忽略电感的电流纹波。4) 耦合电感的漏感比励磁电感Lm小得多,因此计算电压增益时将耦合系数视为1。

由于零电流纹波辅助支路工作模态与开关变化无关,因此其不影响变换器的升压机理,通过基尔霍夫电压定律(KVL)可以得到电感和耦合电感原边电压极性相反,这种反相位的电压关系可以实现输入纹波电流的消除。

该变换器在连续导通模式(CCM)下稳态可以分为五种工作模式。关键器件的理论工作波形如图3所示。

模式1 [t0~t1]:在此时间间隔中,开关S开,二极管D1D2D3关断,D4导通,励磁电感Lm1通过电源充电,当漏感电流iLk等于励磁电感Lm2电流时,即iLs2为零时,二极管D4关断,此模式结束。

模式2 [t1~t2]:在此模式中,二极管D4关断,D3被导通,励磁电感Lm2和电容C3C4向电容C1C2充电,输出电容供应负载。通过KVL和KCL可得电感电压和电容电流如下所示:

V Lm1 = V in (1)

V Lm2 = V C4 V C1 = V C4 V C2 n 2 (2)

当开关关断时,此模式结束。

模式3 [t2~t3]:在此模式下,开关S关,二极管D1D2D3被导通。励磁电感Lm1Lm2去磁化,漏感储存的能量通过二极管D2和电容C3循环,输出电容向负载供电,当漏感电流等于励磁电感Lm2电流时,二极管D3关断,此模式结束。

模式4 [t3~t4]:在此模式下,二极管D3被关断,D4被导通,励磁电感Lm1Lm2去磁化,电容C3C4充电,电容C1C2向负载放电,电感电压和电容电流表示如下:

V Lm1 = V in + V C4 + V C1 V o n 2 +1 (3)

V Lm2 = V o V C2 V C4 n 2 +1 (4)

V C1 = V C3 (5)

V C4 + V C2 +( 1+ n 2 ) V C1 = V o (6)

此模式结束于二极管D1D2被阻断。

模式5 [t4~t5]:在此模式下,二极管D1D2处于关断状态,导致电容C3被阻断,电容C1C2继续向负载供电,电容C4被励磁电感Lm1充电。电感电压与模式4相同,此模式结束于开关打开。

Figure 3. Theoretical waveforms of key components under CCM

3. CCM下关键器件理论波形图

2.2. 电压增益

模式1和模式3的持续时间与漏感的充放电速度有关,由于漏感的感值很小(为对应电感感值的百分之一左右),所以漏感放电或充电的速度为电感充放电速度的百倍左右,因此模式1和模式3的持续时间很短,在计算电压增益时不考虑其影响。由电感的伏秒平衡以及式(1)~(4)可得电容C1C2C4两端电压为:

V C1 = D V in ( 1D ) (7)

V C2 = ( 1+ n 2 n 2 D ) V in ( 1D ) (8)

V C4 = V in ( 1D ) (9)

其中D为开关的占空比,通过式(6)~(9)可得CCM下变换器的电压增益为:

G= 2+D+ n 2 1D (10)

电压增益曲线如图4所示,可以看出通过设置占空比D和匝数比n2的参数,该变换器能够实现宽范围的电压增益调控。

Figure 4. Voltage gain of the proposed converter at different turns ratios

4. 所提出变换器在不同匝数比下的电压增益曲线

2.3. 零输入电流纹波

由于零电流纹波辅助支路与变换器的升压过程无关,为了简化分析,将电路右半部分视作黑匣子,如图5所示。耦合电感原边和副边的电压可以用以下公式表示:

V Np1 = L p1 d i p1 dt +M d i s1 dt (11)

V Ns1 =M d i p1 dt + L s1 d i s1 dt (12)

其中Lp1Ls1分别表示耦合电感原边和副边的电感,M为耦合电感的互感。当开关关断时,通过KVL,以及联立式(11)、(12)可得耦合电感原边和副边的电流纹波分别为:

d i p1 dt = ( 1 L s1 + L c M ) V in +( L s1 + L c M ) V b V Cc H (13)

d i s1 dt = V in L p1 M ( V in V Cc ) V b H (14)

其中,H的表达式如下:

H=( M L p1 M ( L s1 + L c ) ) (15)

由于耦合电感互感的感值处于原边电感感值和副边电感感值之间,所以式(15)恒不为零。使 V Cc =a V in V b =b V in 代入并联立式(21)、(23)可得开关关断时输入电流纹波为:

d i in off dt = ( 1b )( 1 L s1 + L c M )( 1a )( L p1 M 1 ) H (16)

同理,可得开关导通时输入电流纹波为:

d i in on dt = 1 L s1 + L c M ( 1a )( L p1 M 1 ) H (17)

由式(16)、(17)可得,输入电流纹波为零时,耦合电感和电感Lc必须满足以下条件:

L s1 + L c M =1 (18)

L p1 M =1 (19)

易证式(18)、(19)不能同时成立,当式(18)成立时,输入电流纹波与黑匣子电路无关,所以应优先满足式(18)。理想情况下,只要充电时间足够长,稳态时 V Cc = V in ,与电容Cc的容值无关。在实际应用中,由于电容等效串联电阻以及支路寄生参数的分压作用,参数a十分接近于1但不等于1,此时电流纹波大小相比于电流直流值十分微小,近似于零输入电流纹波。

Figure 5. Black box equivalent circuit

5. 黑匣子等效电路图

3. 小信号模型建立

当光伏板作为DC-DC变换器的输入时,其输入端可以等效为恒流源,所提出变换器的小信号等效电路如图6所示。所提出变换器的小信号模型通过状态空间方程组建立,系统的状态变量包含电感电流和电容电压。因此,所提出变换器的状态变量矩阵如下所示:

x( t )=[ v C in i Lm1   i Lc   i Lm2   v C1   v C2   v C3   v C4   v Co   v Cc ] (20)

为了简化小信号模型的分析,不考虑除了电容C2C3等效串联电阻rC2rC3以外的寄生参数[15]。由于模式1和模式3的持续时间很短,所以在建立小信号模型时忽略其影响。由图3可得,三个工作模式下电容CinCc的状态方程皆相同,如下所示:

C in d V C in dt = i in +( n 1 1 ) i Lc i Lm (21)

C C d V Cc dt = i Lc (22)

Figure 6. Small signal model equivalent circuit of the proposed converter

6. 所提出变换器的小信号模型等效电路

模式2的状态方程表达式为:

L m1 d i Lm1 dt = V C in (23)

L m2 d i Lm2 dt = V C4 V C1 (24)

C 1 d V C1 dt = W 1 ( n 2 +1 ) 2 ( V C1 V C4 )+ W 1 ( n 2 +1 )( V C3 V C2 ) i Lm2 (25)

C 2 d V C2 dt = W 1 ( V C3 V C2 ) W 1 ( n 2 +1 )( V C4 V C1 ) (26)

C 3 d V C3 dt = W 1 ( n 2 +1 )( V C4 V C1 ) W 1 ( V C3 V C2 ) (27)

C 4 d V C4 dt = i Lm2 W 1 ( n 2 +1 ) 2 ( V C1 V C4 ) W 1 ( n 2 +1 )( V C3 V C2 ) (28)

C o d V Co dt = V Co R (29)

其中,W1定义为:

W 1 = 1 r 2 + r 3 (30)

模式4的状态方程表达式为:

L m1 d i Lm1 dt = V C in + V C4 + V C1 V Co n 2 +1 (31)

L C d i LC dt = n 1 ( V C in + V C4 + V C1 V Co n 2 +1 ) (32)

L m2 d i Lm2 dt = V C1 (33)

C 1 d V C1 dt =( 1 r 3 ( n 2 +1 ) 2 r 3 ) V C1 n 2 +1 r 2 ( V C2 + V C4 V Co ) V C3 r 3 i Lm2 (34)

C 2 d V C2 dt = V Co V C4 V C2 ( 1+ n 2 ) V C1 r 2 (35)

C 3 d V C3 dt = V C3 V C1 r 3 (36)

C 4 d V C4 dt = i Lm1 n 1 i Lc + V Co V C4 V C2 ( 1+ n 2 ) V C1 r 2 (37)

C o d V Co dt = ( 1+ n 2 ) V C1 + V C2 + V C4 V Co r 2 V Co R (38)

模式5励磁电感Lm1和电感Lc的状态空间表达式同模式4相同,模式5其他状态变量的状态方程表达式为:

L m2 d i Lm2 dt = n 2 n 2 +1 V C1 n 2 +2 n 2 +1 V C4 + 1 n 2 +1 V Co (39)

C 1 d V C1 dt = i Lm1 n 1 i Lc (40)

C 2 d V C2 dt = ( n 2 +1 ) V C4 n 2 V C1 V C2 r 2 (41)

C 4 d V C4 dt = i Lm2 n 2 ( n 2 +1 ) V C4 n 2 V C1 V C2 r 2 (42)

C o d V Co dt = ( n 2 +1 ) V C4 n 2 V C1 V C2 r 2 V Co R (43)

通过对除了电容Cc以外的所有电容使用安秒平衡定律,易得所有二极管的平均电流等于输出电流。基于图3中二极管D1的理论波形,模式4的持续时间为:

d 2 = 4( 1D ) 3+ n 2 (44)

模式2、4、5的持续时间为所提出变换器平均信号模型的权重,分别为dd2、1 − dd2,则变换器的平均模型通过状态空间法可以表示为:

{ x ˙ =Ax+Bu y=Cx+Eu (45)

{ A=d A 1 + d 2 A 2 +( 1d d 2 ) A 3 B=d B 1 + d 2 B 2 +( 1d d 2 ) B 3 C=d C 1 + d 2 C 2 +( 1d d 2 ) C 3 E=d E 1 + d 2 E 2 +( 1d d 2 ) E 3 (46)

其中, x ˙ 为状态变量矩阵x对时间的导数,AiBiCiEi (i = 1, 2, 3)为状态空间矩阵,y为光伏电压,x为状态变量的平均值,u为光伏电流。为了将式(46)线性化并推导小信号模型,对状态变量施加交流小信号扰动,具体如下:

{ d=D+ d ^ d 2 = D 2 + d ^ 2 u=U+ u ^ x=X+ x ^ (47)

联立式(45)~(47),忽略直流值和二次项扰动,可得所提出变换器的平均模型表达式为:

{ x ˙ ^ = d ^ ( A 1 A 3 )X+ d ^ ( B 1 B 3 )U+ d ^ 2 ( A 2 A 3 )X++ d ^ 2 ( B 2 B 3 )U+A x ^ +B u ^ y ^ = d ^ ( C 1 C 3 )X+ d ^ ( E 1 E 3 )U+ d ^ 2 ( C 2 C 3 )X+ d ^ 2 ( E 2 E 3 )U+C x ^ +E u ^ (48)

联立式(44)、(47)可得模式四持续时间d2的小信号扰动与占空比小信号扰动的关系表达式为:

d ^ 2 = 4 d ^ 3+ n 2 (49)

联立式(48)、(49)并应用拉普拉斯变换,可得所提出变换器和占空比到光伏电压的传递函数Gvid为:

G vid ( s ) v ^ in d ^ = y ^ ( s ) d ^ | u ^ =0 =C ( SIA ) 1 [ ( A 1 A 3 )X+( B 1 B 3 )U 4 3+ n 2 ( A 2 A 3 )X 4 3+ n 2 ( B 2 B 3 )U ] +( C 1 C 3 )X+( E 1 E 3 )U 4 3+ n 2 ( C 2 C 3 )X 4 3+ n 2 ( E 2 E 3 )U (50)

Figure 7. The Bode plot of Gvid

7. 传递函数Gvid的伯德图

基于附表1中各参数的数值,所提出变换器占空比到光伏电压的传递函数和通过MATLAB整定PI控制器参数后的伯德图如图7所示。从图7可以看出,整定PI参数前占空比和光伏电压存在反比例变化关系,整定后系统有着充足的相位裕度。

4. 仿真结果与讨论

为了验证文章所提出的变换器应用于光伏MPPT系统中的可行性,使用MATLAB/Simulink搭建了基于所提出变换器的光伏MPPT系统仿真模型,如图8所示。光伏阵列的光照为200 W/m2,温度为25℃,其最大输出功率为212 W,MPPT算法采用扰动观察法,其输出为光伏最大功率点的参考电压。参考电压与系统采样的光伏电压比较产生的误差经过PI控制器转化为占空比控制变换器开关。

Figure 8. Simulation diagram of the system

8. 系统仿真图

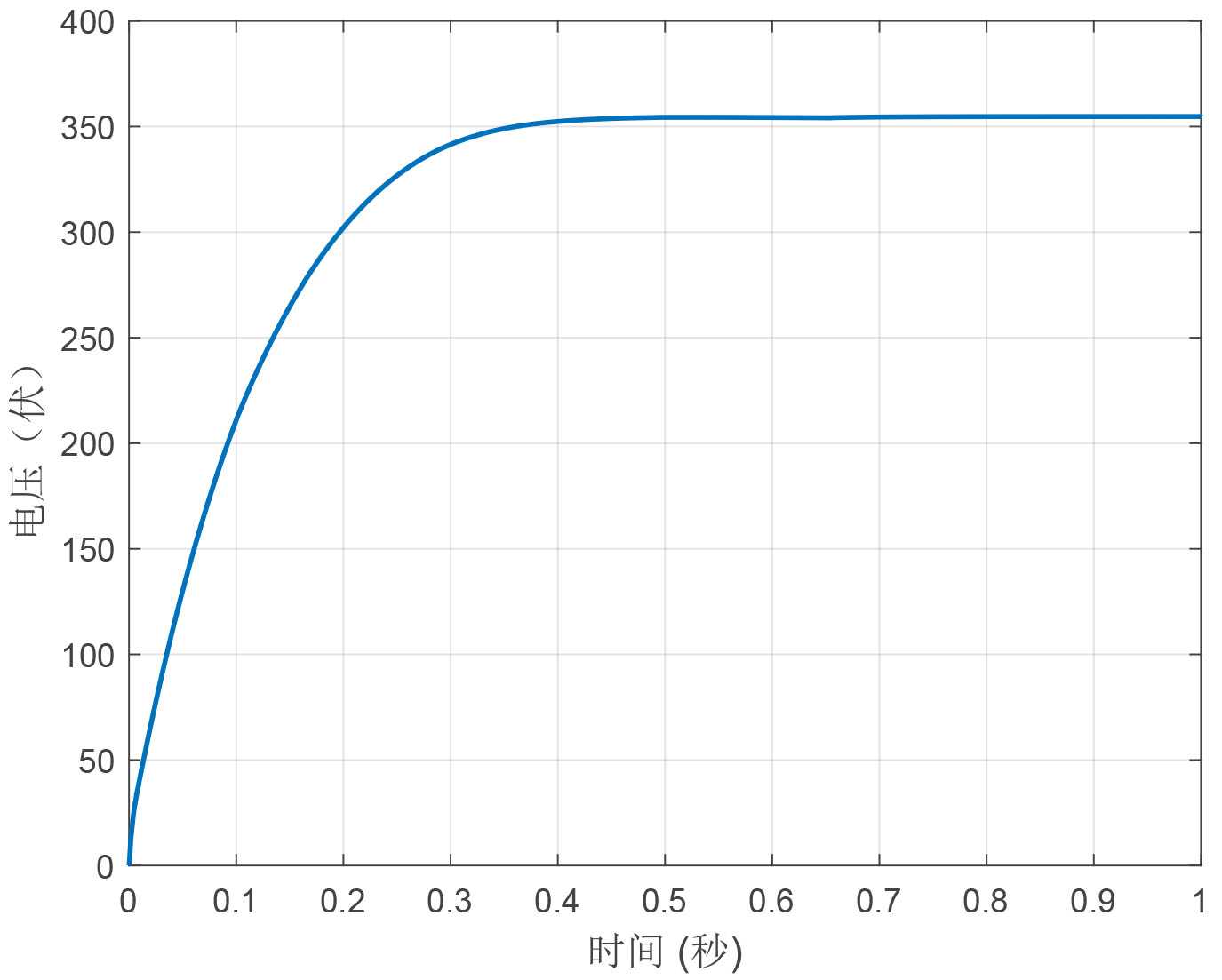
DC-DC变换器各器件仿真参数见附表1,为了证明所提出变换器的可用性,本次仿真搭建了无零输入电流纹波支路的系统模型作为对照组,仿真结果如图9所示。图9(a)图9(b)分别展示了仿真组和对照组的光伏板功率波形,如图所示,具有零输入电流纹波支路的系统光伏板功率非常稳定,MPPT追踪效率为98.8%,而对照组的光伏板功率具有10 W左右的波动并且随着滤波电容的减小,这个波动会更加剧烈。图9(c)展示了系统的阶跃响应,从纵轴可以看出输出为350 V,满足单相供电微电网的电压需求。两组系统的光伏板电流对比如图9(d)图9(e)所示,从其与光伏板功率的波形相似性可以看出PI控制器输出的占空比十分稳定。图9(f)展示了开关的电压应力,其值约为65 V,仅为输出电压的18.5%。综上所述,系统的仿真结果同对照组相比优势明显。

(a) (b)

(c) (d)

(e) (f)

Figure 9. Simulation diagram of the system: (a) Power of PV panel; (b) Power of control group PV panel; (c) Output voltage; (d) Current of PV panel; (e) Current of control group PV panel; (f) Voltage stress of switch

9. 系统仿真波形图:(a) 光伏板功率;(b) 对照组光伏板功率;(c) 输出电压;(d) 光伏板电流;(e) 对照组光伏板电流;(f) 开关电压应力

5. 结论

本文提出了一种新型的具有零输入电流纹波和低开关应力的高增益DC-DC变换器,该变换器通过引入一条由耦合电感和电容电感组成的辅助支路实现了零输入电流纹波,耦合电感和VMC组合获得高电压增益,无源钳位电路降低了开关的电压应力。此外,文章推导了所提出变换器的小信号模型以整定PI控制器参数。最后,通过MATLAB/Simulink搭建系统模型并与无零电流纹波辅助支路的系统进行对比仿真,结果显示所提出的变换器在光伏滤波电容仅为5 μF的条件下实现了稳定的功率输出,且MPPT追踪效率为98.8%。本文工作为光伏发电系统提供了一种稳定高效的方案。

附 录

Table S1. Parameter values of the small signal model

1. 小信号模型各参数数值

参数

数值

光伏电压

29.7 V

光伏电流

7.07 A

C1~C4

50 μF

Cin

5 μF

Cc

470 μF

Co

220 μF

Lm1

135 μH

Lm2

300 μH

LC

32.4 μH

n1

0.5

n2

3

r2, r3

4m Ω

R

900 Ω

NOTES

*通讯作者。

参考文献

[1] Asghari, A. and Yegane, Z.J. (2024) A High Step-Up DC-DC Converter with High Voltage Gain and Zero-Voltage Transition. IEEE Transactions on Industrial Electronics, 71, 6946-6954.
https://doi.org/10.1109/tie.2023.3312434
[2] Nafari, A. and Beiranvand, R. (2023) An Extendable Interleaved Quasi Z-Source High Step-Up DC-DC Converter. IEEE Transactions on Power Electronics, 38, 5065-5076.
https://doi.org/10.1109/tpel.2023.3235832
[3] Li, H., Li, C., Sun, X., Cheng, L. and Li, W. (2023) An Interleaved High Step-Up DC/DC Converter-Based Three-Winding Coupled Inductors with Symmetrical Structure. IEEE Transactions on Power Electronics, 38, 6642-6652.
https://doi.org/10.1109/tpel.2023.3244809
[4] Guepfrih, M.F., Waltrich, G. and Lazzarin, T.B. (2023) Unidirectional Step-Up DC-DC Converter Based on Interleaved Phases, Coupled Inductors, Built-In Transformer, and Voltage Multiplier Cells. IEEE Transactions on Industrial Electronics, 70, 2385-2395.
https://doi.org/10.1109/tie.2022.3170639
[5] Allehyani, A. (2023) An Interleaved Multilevel DC-DC Boost Converter with Direct Input to Output Connection. IEEE Transactions on Industry Applications, 59, 7027-7038.
https://doi.org/10.1109/tia.2023.3309926
[6] Sun, X., Rong, D. and Wang, N. (2024) An Interleaved High Step-Up Boost-Zeta Converter Using Coupled Inductors with Resonant Soft-Switching. IEEE Transactions on Industrial Electronics, 71, 7343-7353.
https://doi.org/10.1109/tie.2023.3299032
[7] Wang, W., Wang, Y., Guan, Y., Yao, T., Wang, Y. and Xu, D. (2023) A Family of Impedance Source DC-DC Converters with Zero Input Current Ripple. IEEE Transactions on Industrial Electronics, 70, 8883-8894.
https://doi.org/10.1109/tie.2022.3210539
[8] Yao, T., Kou, J., Wang, W., Yang, F., Liu, G. and Wang, M. (2024) Zero Input Current Ripple DC-DC Converter with High Step-Up and Soft-Switching Characteristics. IEEE Transactions on Industry Applications, 60, 2832-2839.
https://doi.org/10.1109/tia.2023.3293491
[9] Hasanpour, S. and Lee, S.S. (2024) New Step-Up DC/DC Converter with Ripple-Free Input Current. IEEE Transactions on Power Electronics, 39, 2811-2821.
https://doi.org/10.1109/tpel.2023.3336005
[10] Lei, H., Hao, R., You, X. and Li, F. (2020) Nonisolated High Step-Up Soft-Switching DC-DC Converter with Interleaving and Dickson Switched-Capacitor Techniques. IEEE Journal of Emerging and Selected Topics in Power Electronics, 8, 2007-2021.
https://doi.org/10.1109/jestpe.2019.2958316
[11] Singh, A., Siva, V., Kumar, A. and Singh, S.K. (2023) Analysis and Design of Switched LC Converter with Reduced Voltage Stress for Photovoltaic Applications. IEEE Transactions on Industry Applications, 59, 6468-6479.
https://doi.org/10.1109/tia.2023.3275929
[12] Bahrami, H., Farhangi, S., Iman-Eini, H. and Adib, E. (2018) A New Interleaved Coupled-Inductor Nonisolated Soft-Switching Bidirectional DC-DC Converter with High Voltage Gain Ratio. IEEE Transactions on Industrial Electronics, 65, 5529-5538.
https://doi.org/10.1109/tie.2017.2782221
[13] Habibi, S., Rahimi, R., Ferdowsi, M. and Shamsi, P. (2023) Coupled Inductor-Based Single-Switch Quadratic High Step-Up DC-DC Converters with Reduced Voltage Stress on Switch. IEEE Journal of Emerging and Selected Topics in Industrial Electronics, 4, 434-446.
https://doi.org/10.1109/jestie.2022.3209146
[14] Alizadeh, D., Babaei, E. and Sabahi, M. (2023) High Step-Up Quadratic Impedance Source DC-DC Converter Based on Coupled Inductor. IEEE Journal of Emerging and Selected Topics in Power Electronics, 11, 5930-5939.
https://doi.org/10.1109/jestpe.2022.3207033
[15] Hasanpour, S., Baghramian, A. and Mojallali, H. (2019) Reduced‐Order Small Signal Modelling of High‐Order High Step‐Up Converters with Clamp Circuit and Voltage Multiplier Cell. IET Power Electronics, 12, 3539-3554.
https://doi.org/10.1049/iet-pel.2019.0298