硅基APD探测器电流检测系统设计
Design of Electrical Parameter Measurement System for Silicon-Based APD Detector
摘要: 本文针对硅基APD探测器电流检测系统展开研究,旨在设计一种测量范围广、测量精度高的电流检测系统。该系统由测量子系统、控制子系统和人机交互子系统组成,能够对0.1 nA级别的电流进行精确测量,为了防止操作失误产生较大电流损坏系统,测量电流范围在0.1 nA~10 mA。硬件设计主要在于测量子系统的设计,其采用电流放大电路、模数转换电路、稳压电路、控制电路和接口电路组成,确保测量的准确性和稳定性。测量的电流不仅可以显示在人机交互子系统上,还可以根据需要将测量的电流值保存在存储卡内,便于后续数据读取与分析。软件设计采用模块化设计,通过串口通信实现子系统间的高效协同工作,具备自动化测量、数据存储功能。实验结果表明,系统能够准确硅基APD探测器的电流值,为性能评估和大规模应用提供了有力支持,具有重要的实际应用价值和推广前景。
Abstract: In this paper, the current detection system of silicon-based APD detector is studied, aiming at designing a current detection system with a wide measurement range and high measurement accuracy. The system consists of measurement subsystem, control subsystem and human-computer interaction subsystem, which can accurately measure the current of 0.1 nA to 10 mA, with an accuracy of 0.1 nA. The hardware design mainly lies in the design of measurement subsystem, which consists of current amplifier circuit, analog-to-digital conversion circuit, voltage stabilizing circuit, control circuit and interface circuit to ensure the accuracy and stability of measurement. The measured current can not only be displayed on the human-computer interaction subsystem but also stored in the memory card as needed, which is convenient for subsequent data reading and analysis. The software design adopts modular design, realizes efficient cooperation among subsystems through serial communication, and has the functions of automatic measurement and data storage. The experimental results show that the system can accurately measure the current value of silicon-based APD detector, which provides strong support for performance evaluation and large-scale application, and has important practical application value and promotion prospect.
文章引用:叶文镇, 王頔, 朱小勇, 张翠恒. 硅基APD探测器电流检测系统设计[J]. 传感器技术与应用, 2025, 13(3): 297-312. https://doi.org/10.12677/jsta.2025.133030

1. 引言

在现代光通信和激光探测等领域,硅基APD探测器因其体积小、易集成、响应度高等优势,成为众多应用领域的热门选择,广泛应用于激光通信、激光测距等场景,为了了解其性能的稳定性,电学参数的测量十分重要,其中主要是对电流值的测量,因此,本文设计的系统主要测量硅基APD探测器的电流值。然而,目前用于硅基APD探测器电流检测的系统存在明显诸多问题。国内[1]所设计的系统测量范围小,测量精度低;国外[2]虽采用多仪器集成实现较高测量精度,但存在成本高昂、操作复杂等问题。为解决以上问题,本文设计了一种新型硅基APD探测器电流检测系统。该系统能够测量0.1 nA的电流,为了防止测量过程中由于操作失误等问题导致电路产生大电流烧毁系统,测量子系统可以测量0.1 nA至10 mA之间的微弱电流,具有测量范围广、精度高、成本低的优势,并具备良好的自动化程度和兼容性。这为全面准确评估硅基APD探测器的性能以及实现其大规模应用和优化提供了有力支持与技术基础。

2. 系统总体设计

2.1. 硅基APD的工作原理与电学参数分析

硅基APD探测器[3]是一种基于PN结的光电探测器,利用载流子雪崩倍增效应放大光电信号以提升灵敏度。工作时,施加较大反向电压使探测器进入雪崩状态。在反向偏压下,PN结内强电场区使初始载流子获得高动能并高速运动,与晶格碰撞导致价带电子跃迁至导带,产生新的电子–空穴对。这些载流子在强电场作用下继续碰撞,不断产生新的电子–空穴对,形成倍增效应。入射光被PN结吸收形成光电流,随着反向偏压增大,光电流成倍激增,这种现象称为“雪崩”。因此,硅基APD探测器也被称为雪崩光电二极管。

硅基APD探测器的特性参数包括暗电流、光谱响应度、和倍增因子等。这些参数是评估硅基APD探测器性能的关键指标,而在这些电学参数中,电流是一个关键的物理量,电学参数的测量往往依赖于电流的检测。因此,准确采集硅基APD探测器的电流是测量其他电学参数的基础和核心。

2.2. 系统设计要求

根据所要测量的电学参数,给出系统的设计要求[4],测量要求和具体内容如下表所示。

1) 测量参数:硅基APD探测器的电流值。

2) 测量精度:电流精度可达0.1 nA。

3) 自动化程度:有一定自动化,可自动测量、存储及分析数据,提升效率、降低误差、增强可靠性。

2.3. 系统总体设计

硅基APD探测器电学参数测量系统由控制子系统、测量子系统和人机交互子系统这三个子系统构成。其中,测量子系统包括电流放大电路、模数转换电路、稳压电路、控制电路和接口电路组成,将电流值转换为电压值并传输至控制子系统。控制子系统作为中介,包括最小系统电路、启动与下载模电路和通信电路,负责各子系统间数据传输与控制。人机交互子系统由触摸屏和存储卡组成,负责参数显示、存储及指令发送。三个子系统协同实现电学参数的测量、传输、显示与存储功能。图1为系统总体结构图。

Figure 1. Overall system structure

1. 系统总体结构图

3. 系统硬件设计

3.1. 测量子系统

测量子系统的核心任务是实现自动化测量微弱电流,能够对电流值进行采集。电流放大电路采用MAX4638EUE和LMC6482共同实现,可对输入电流进行精确测量;模数转换电路选用CS1237芯片,提供24位转换能力,具备高精度和内置PGA;稳压电路采用L78M05和B0505S芯片,为系统提供稳定且抗干扰的电源;控制电路采用STC8H1K24微控制器,协调各芯片工作,实现对微弱电流的采集;接口电路集成RS232通信芯片TP3232N-SR和RS485通信芯片SP485EE,增强系统的通信灵活性和适用性。图2为测量子系统组成图。

Figure 2. Composition diagram of measurement subsystem

2. 测量子系统组成图

3.1.1. 滤波电路

硅基APD探测器的噪声包括热噪声、雪崩超量噪声以及散粒噪声,其中,热噪声主要在低频段,可通过高通滤波电路抑制。雪崩超量噪声的高频分量较强,可通过低通滤波电路抑制。散粒噪声属于宽带噪声,由信号放大电路进行处理。因此滤波电路采用带通滤波电路,针对热噪声和雪崩超量噪声进行降噪处理。带通滤波电路使用RC高通滤波电路与低通滤波电路级联的方案。高通截止频率设置为2 KHZ,低通截止频率设置为100 MHZ,高通滤波电路的电阻R1为10 KΩ电容C1为8 nF,低通滤波电路的电阻R2为159 Ω电容C2为10 pF,电阻与电容值根据公式(1)来选择。图3为滤波电路原理图

f= 1 2ΠRC (1)

Figure 3. Schematic diagram of filter circuit

3. 滤波电路原理图

3.1.2. 电流放大电路

电流放大电路由MAX4638EUE和LMC6482共同实现。MAX4638EUE作为一款低电压模拟多路复用器,控制电路通过A0、A1、A2引脚程控开关选择N01~N08这8个的通道,实现对不同电阻值的切换,适应不同电流大小,完成自动量程控制。LMC6482作为双路CMOS运算放大器,输入电流为20 fA,可减少热噪声和散粒噪声的放大效应,确保信号放大过程中噪声最小化,实现高灵敏度的光电流信号放大。通过MAX4638EUE切换不同的反馈电阻值,从而调整LMC6482的增益,将微弱电流信号转换为可测量的电压信号,不仅实现了自动量程控制以适应不同强度的输入信号,还确保了测量的精确性和低噪声特性。转换的电压信号由COM引脚输出发送给模数转换电路。图4为电流放大电路原理图。

Figure 4. Schematic diagram of logarithmic amplifier circuit

4. 电流放大电路原理图

3.1.3. 模数转换电路

模数转换电路负责将模拟信号转换为数字信号,其选择基于分辨率、输入电压范围和转换精度等关键指标。高分辨率的模数转换电路对于实现高精度测量至关重要,同时输入电压量程需与对数放大器的输出相匹配,确保信号的有效采集。转换精度保证了模拟信号到数字信号的准确转换,对精密测量和信号处理至关重要。

模数转换芯片采用CS1237 [5],是一款Sigma-Delta ADC,提供24位转换能力,具备内置PGA和RC振荡器。在5 V电压下,通过128倍PGA放大,可实现20位有效分辨率,适合高精度测量。芯片通过SPI接口进行数据传输,支持多种功能模式配置。工作原理包括采样、量化和编码,模拟信号经输入缓冲和增益调节后,由Δ-Σ调制器转换为高速一位数据流,随后经数字滤波和抽取生成多位数字信号。图5为模数转换电路原理图。

Figure 5. Schematic diagram of analog-to-digital conversion circuit

5. 模数转换电路原理图

3.1.4. 稳压电路

L78M05是线性稳压芯片,能把输入电压转为稳定5 V直流,为设备供电。B0505S是隔离电源芯片,能给特定电路提供抗干扰的5 V隔离输出,有高隔离电压、转换效率及短路自恢复功能。二者相连时,L78M05先降压,B0505S再隔离,阻挡干扰,输出更纯净的5 V。这增强了系统稳定性,即便输入异常,也能保障后级供电,满足有功率及隔离需求设备的用电,避免信号干扰与设备损坏。图6为稳压电路原理图。

Figure 6. Schematic diagram of voltage stabilizing circuit

6. 稳压电路原理图

3.1.5. 控制电路

控制电路的作用在于采集模数转换模块发送的数据、控制采集电流的通道和与接口电路相连接,根据控制子系统的需要进行数据传输。控制电路采用STC8H1K24-36I-LQFP32这款微控制器,这是一款基于8051架构的8位MCU,最大时钟频率为36 MHz、32引脚LQFP封装、29个I/O引脚、24 KB闪存程序空间、256BRAM和4KBEEPROM、1.9 V~5.5 V工作电压范围,协调各芯片工作,控制整个测量系统运行,实现对微弱电流的采集。图7为控制电路原理图。

Figure 7. Schematic diagram of control circuit

7. 控制电路原理图

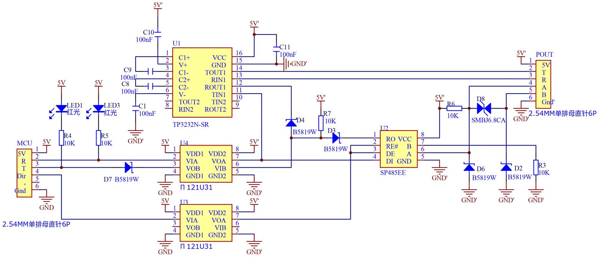
3.1.6. 接口电路

接口电路选用TP3232N-SR和SP485EE这两款芯片,可用RS232与RS485通信,方便测量模块与其他子系统进行连接,适用于后续系统的升级。测量系统采用串口通信优势显著,串口通信通用性强、数据稳定且传输距离适中;TP3232N-SR用于RS232通信,成熟简单、波特率范围宽;SP485EE用于RS-485半双工通信,RS485长距离通信出色、多节点连接、抗干扰强,适用于大型工业场景及复杂测量网络。图8为接口电路原理图。

Figure 8. Schematic diagram of interface circuit

8. 接口电路原理图

3.2. 控制子系统

控制子系统由最小系统电路、启动与下载电路以及通信电路组成。最小系统电路包括微处理器、电源电路、晶振电路和复位电路,选用STM32F407ZGT6 [6]作为微处理器,具备高性能和丰富的外设资源;启动与下载电路包含启动电路和下载电路,实现系统启动和配置代码下载;通信接口模块涵盖USB转串口电路和TTL转RS232电路,确保与上位机进行调试、与测量子系统进行有效数据交换和通信。

图9为控制子系统组成图。

Figure 9. Composition diagram of the control subsystem

9. 控制子系统组成图

3.3. 人机交互子系统

人机交互子系统由触摸屏和存储卡组成,负责参数设置、显示和数据存储,提升系统的易用性。其中,触摸屏[7]选用TJC1060X5A1_011C,这是一款10.1英寸ARM9内核、65 K色、分辨率为1024 × 600的电容触摸屏,采用LED背光模式,连接方式简单,支持TTL/CMOS电平工作,波特率最高可达921,600 bps。它包含文本控件、数字控件等多种控件,与STM32F407ZGT6单片机通过串口通信,数据可存储在存储模块内,存储模块采用TF卡,存储的数据可通过读卡器在电脑上显示。USB转TTL模块通过CP2102和TPS54331芯片实现电脑与TTL设备之间的数据通信,确保数据传输的稳定性和可靠性;TF卡存储模块用于保存探测器电学参数测量数据,配合串口屏便于数据转移、备份以及后续分析处理,确保数据的准确性和完整性。图10为人机交互子系统组成图。

Figure 10. Composition diagram of human-computer interaction subsystem

10. 人机交互子系统组成图

4. 系统软件设计

4.1. 系统软件总体设计

系统软件总体设计包括子系统间通信流程实现和子系统内软件功能实现两个主要部分。其中子系统间通信流程实现包括控制子系统与测量、人机交互子系统通信的具体过程,确保控制子系统能够与各个子系统进行信息的交互。而子系统内软件功能实现则关注子系统内部软件功能的实现,确保各子系统能够实现具体功能。图11为系统软件组成图。

Figure 11. System software composition diagram

11. 系统软件组成图

4.2. 主程序流程设计

主程序将控制子系统与其他子系统通信的程序进行整合,实现系统的正常工作,是硅基APD探测器电学参数测量系统的核心程序。系统上电后,首先完成三个子系统硬件的初始化,随后进入人机交互子系统界面,选择开始测量电流值。测量子系统将采集到的电流值传输至控制子系统,经过控制子系统的传输在人机交互界面上显示测量结果。对于显示的数据可以选择是否保存数据,若选择保存,将数据保存在存储模块内,之后可进行下一步处理或分析。图12为主程序流程图。

Figure 12. System software composition diagram

12. 主程序流程图

4.3. 子系统间通信流程实现

控制子系统通过不同的通信协议与测量子系统和人机交互子系统进行交互。测量子系统基于MODBUS-RTU协议接收数据,通过RS232接口和CRC校验实现数据处理;人机交互子系统通过串口通信和标准化指令集实现界面操作,并优化通信同步性;电源子系统通过串口通信和固定格式的ASCII命令实现电压设置与读取。这些协议确保了各子系统之间的高效、可靠通信。

4.3.1. 控制与测量子系统通信流程

控制子系统与测量子系统依据MODBUS-RTU通讯协议接收数据。首先要确定单一的通信方式,接口电路选择RS232,并设置好波特率等参数。通过拨码开关设置ID地址,选用地址255。之后控制子系统持续监听选定通信端口,接收到数据时,按照协议格式解析数据帧。先校验ID地址码,若匹配,CRC校验正确,进一步解析功能码,依据不同功能码执行相应操作,功能码03用于读取保持寄存器值,同时读取寄存器地址和数量确定要获取的数据位置与数量,最终实现数据的准确接收与后续处理,为系统的测控等功能提供数据支持。

电流信号首先经过电流放大器将电流信号转换为电压信号,模数转换器将模拟信号转换为数字信号,随后控制电路处理这些数据。处理后的数据通过接口电路传输,系统判断是否需要将数据发送给控制子系统。如果需要,数据被发送至控制子系统进行进一步处理;如果不需要,则返回控制电路。图13为测量子系统通信协议流程图。

Figure 13. Flow chart of communication protocol of measurement subsystem

13. 控制与测量子系统通信流程图

4.3.2. 控制与人机交互子系统通信流程

控制子系统与人机交互子系统之间的通信使用串口通信。需要进行对串口接口的参数进行标准化配置,包括波特率、数据位和停止位等。为了实现控制子系统与串口屏之间的有效通信,通过串口屏的RX (接收)引脚和TX (发送)引脚与控制子系统进行数据的交换。

系统启动后,激活特定控件以生成有序控制参数。此外,通过编程控件事件触发和定时器设计增强系统灵活性。在与控制子系统通信时,利用定时器确保波特率匹配,设定为9600 bps以维持通信同步性。然而,可能存在通信问题:控制子系统每次仅能发送单字节且需三个“0xff”作为终止标志,可能导致屏幕字符清空;同时,需将指令转换为ASCII码,任何错误均可能影响系统效率。为解决这些问题,采用“prints”指令发送数据,通过空格分隔字节以减少冲突,并确保控制子系统与HMI串口屏波特率一致,以提高系统性能和可靠性。图14为人机交互子系统通信协议流程图。

Figure 14. Flow chart of communication protocol of human-computer interaction subsystem

14. 控制与人机交互子系统通信流程图

4.4. 子系统内软件功能实现

子系统内部软件设计包括测量、控制和人机交互子系统内软件功能实现。控制子系统初始化各子系统,接收并验证用户输入参数,激活测量并反馈结果。测量子系统实现模数转换模块的数据采集、控制电路的通信和串口数据的传输,其中模数转换模块芯片的信号处理和控制模块软件确保高精度模数转换和稳定通信。人机交互子系统设计直观界面,通过USART HMI开发软件实现模块化页面设计,并集成TF卡存储功能。

4.4.1. 测量子系统内部软件实现

微控制器通过三个GPIO引脚以二进制编码控制MAX4638EUE模拟开关的地址线A0、A1、A2,动态切换CH0-CH7通道。实现多量程电流–电压转换。首先配置GPIO为推挽输出模式,通过设置000-111高低电平组合选择CH0-CH7目标通道,在切换时先复位所有GPIO以避免瞬态干扰,再写入对应编码并插入1 μs延时确保开关稳定导通。每个通道都存在一个阈值电压,微控制器根据阈值电压范围选择合适的通道。针对100 pA~1 nA弱电流,选择高增益模式;针对大电流1 mA~10 mA强电流,切换至低增益模式;中间的电流根据阈值区间选择不同的通道。同时软件滤波及运放失调电压校准以保障微小电流测量精度。图15为电流处理模块软件实现流程图。

Figure 15. Software implementation flow chart of current processing module

15. 电流处理模块软件实现流程图

控制电路与模数转换模块通信的软件实现对系统数据采集与处理至关重要。程序启动后,首先进行初始化,确保模数转换模块使能引脚正确,控制电路与模数转换模块通过SPI通信协议进行数据传输,配置波特率为9600 bps,选定1.28 KHz的通信速率,并调整时钟极性、时钟相位及片选信号,确保传输稳定。初始化完成后,设置采样参数,包括采样频率和采样次数,以平衡采集速度和数据稳定性。

系统启动后,首先进行模数转换模块的初始化,配置采样参数并进入主循环。控制电路通过SPI通信协议向模数转换模块发送启动转换等指令,通过SPI接口逐位传输指令数据,并实时监控状态寄存器以确认操作状态。若检测到校验和偏差或通信超时,系统会触发错误处理机制,重新初始化接口或重发指令以确保通信可靠性。当模数转换模块完成转换并处于就绪状态时,控制电路按照协议规范读取数据寄存器的数字值,通过多字节移位和拼接形成完整数据。在达到预设采样次数后,系统将采集到的数据存储至指定存储介质,并记录错误详情以保障运行稳健性。整个流程中,系统持续监听采集指令,仅在收到有效指令时执行数据采集与存储操作,未触发指令时保持等待状态,从而实现高效且可靠的数据处理闭环。图16为控制电路与模数转换模块通信流程图。

Figure 16. Flow chart of software implementation of control module

16. 控制模块软件实现流程图

模数转换模块可以持续的转换模拟输入信号,拉低DOUT DRDY/后,表明数据已经准备好接受,输入的第一个SCLK来就可以将输出的最高位读出,在24个SCLK后将所有的24位数据读出,如果这时暂停SCLK的发送,DOUT DRDY/会保持着最后一位的数据,直到其被拉高,第25和26个SCLK输出配置寄存器是否有写操作标志,第25个SCLK对应的DOUT DRDY/为1时表明配置寄存器Config被写入了新的值,第26个SCLK对应的DOUT DRDY/为芯片扩展保留位,目前输出一直为0,通过第27个SCLK可以将DOUT DRDY/拉高,此后当DOUT DRDY/被再次拉低,表示新的数据已经准备好接受,进行下一个数据的转换。图17为模数转换模块SPI通信时序图。

Figure 17. SPI communication timing diagram of analog-to-digital conversion module

17. 模数转换模块的SPI通信时序图

4.4.2. 控制子系统内部软件实现

控制子系统启动后,首先进行系统初始化,配置硬件和系统参数,然后跳转到main主函数,进入主循环执行核心任务。在主循环中,控制子系统会持续检查是否有中断请求,若检测到中断信号,则暂停主循环,转而执行相应的中断服务函数,处理完中断后返回主循环继续执行,如此循环直至单片机复位或断电。图18为控制子系统内部软件实现。

Figure 18. Internal software implementation of control subsystem

18. 控制子系统内部软件实现

4.4.3. 人机交互子系统内部软件实现

人机交互子系统软件实现的目标是创建一个高效、直观且用户友好的操作界面,通过精心设计的界面布局、图标和色彩搭配,确保用户能够轻松地与系统交互。同时,该系统需集成高效的驱动程序和灵活的通信协议,以实现界面操作与系统内部处理之间的快速、准确转换,并保障系统的稳定性和扩展性。此外,系统还应包括可靠的TF卡存储模块,以便于数据的安全存储和快速访问。控件工具栏与控件设计区域、字库、图片、界面选择区域和控件的属性设置区域。

设计装置界面时,根据实际应用需求首先创建主界面,人机界面(HMI)作为人与机器之间沟通的桥梁,将复杂的机器语言转换为易于理解的信息,因此在机器智能化和自动化升级项目中得到了广泛的应用。在这些项目中,配备串口的HMI触摸屏成为实现人机交互的关键设备。通过USART技术设计的馈线终端重启监控装置的HMI界面文件,标记为*.HMI,可以上传至相应的HMI串口触摸屏上。

图19为人机交互子系统界面。

Figure 19. Man-machine interaction subsystem interface

19. 人机交互子系统界面

启动陶晶驰串口屏开发环境后,创建新的串口屏项目并设置基本参数。接着在项目界面中新建数据记录控件“data0”并设置其属性,同时新建按钮控件“b0”并调整外观。然后在按钮“b0”的属性设置窗口中,在“按下事件”选项内添加使用“data0.insert”方法传入数据参数的代码。当按钮“b0”被按下时,触发代码将数据添加到数据记录控件“data0”中,陶晶驰串口屏系统会自动将数据同步到与串口屏连接的TF卡中,数据存储格式和路径由系统预先设定。结束时可通过查看TF卡内文件或在串口屏上进行数据查询验证,若写入失败则需检查TF卡插入情况、数据记录控件属性设置以及按钮事件代码是否存在错误。图20为存储模块存储程序流程图。

Figure 20. Flow chart of storage program of storage module

20. 存储模块存储程序流程图

5. 系统测试

在完成系统硬件和软件设计后,对硅基APD探测器电学参数测量系统进行了硬件组装与验证和软件调试与测试。硬件方面,按照设计要求,完成了测量、控制和人机交互的一体化功能,并进行细致的验证,确保各子系统性能稳定且能协同工作。软件方面,采用模块化编程方法,实现了系统的自动化测量、数据处理和用户交互功能,根据通信协议将各子系统集成,完成了系统的整体搭建。并根据中华人民共和国电子行业标准SJ/T 1128-2000的标准,在环境温度为23℃ ± 0.1℃,相对湿度为50%,气压100 kpa的实验环境下对电流进行测量。图21为硅基APD探测器电学参数测量系统实物图。图22为硅基APD探测器电学参数测量系统测量界面图。

Figure 21. Physical diagram of electrical parameter measurement system for silicon-based APD detector

21. 硅基APD探测器电学参数测量系统实物图

Figure 22. Measurement interface diagram of electrical parameter measurement system of silicon-based APD detector

22. 硅基APD探测器电学参数测量系统测量界面图

表1为不同偏置电压下的暗电流数值。

Table 1. Dark current values under different bias voltages

1. 不同偏置电压下暗电流数值

偏置电压(V)

电流值(pA)

0

110

30

660

60

870

90

970

120

1020

150

1040

180

1050

200

1060

6. 结论

本文设计的硅基APD探测器电流检测系统,通过测量、控制和人机交互子系统协同,实现0.1 nA微弱电流高精度自动化测量。硬件确保信号精确转换传输,软件采用模块化编程并通过串口通信实现高效协同。系统具备自动化测量、数据存储功能,经测试能准确测量电流值,为性能评估和大规模应用提供支持,具有实际应用价值和推广前景。未来可增加实时操作系统,实现数据处理的实时快速分析。

NOTES

*通讯作者。

参考文献

[1] 吴定益. 新型硅基光电探测器及其测试方法研究[D]: [硕士学位论文]. 武汉: 武汉邮电科学研究院, 2021.
[2] Buchner, A., Hadrath, S., Burkard, R., Kolb, F.M., Ruskowski, J., Ligges, M., et al. (2021) Analytical Evaluation of Signal-to-Noise Ratios for Avalanche-and Single-Photon Avalanche Diodes. Sensors, 21, Article No. 2887. [Google Scholar] [CrossRef] [PubMed]
[3] 伍保红. 基于ADL5317雪崩二极管系统参数测试电路的设计[D]: [硕士学位论文]. 武汉: 华中师范大学, 2013.
[4] 全国信息技术标准化技术委员会(SAC/TC 28). 嵌入式系统 系统工程过程应用和管理: GB/T 28173-2011[S]. 北京: 中国标准出版社, 2011.
[5] 周书. 分选秤的动态称重研究[D]: [硕士学位论文]. 长沙: 湖南大学, 2020.
[6] 贾伟, 左峰云, 谢明山, 等. 基于STM32F407ZGT6的串口通信综合实验教学系统设计[J]. 中国现代教育装备, 2024(21): 19-23.
[7] 蒯枫翔. 基于STM32的馈线终端重启监测装置设计与实现[D]: [硕士学位论文]. 恩施: 湖北民族大学, 2023.