基于昼夜节律相关基因的风险评估模型预测乳腺癌预后
A Risk Assessment Model Based on Circadian Rhythm-Related Genes for Predicting Breast Cancer Prognosis
DOI: 10.12677/hjbm.2025.153071, PDF, HTML, XML,   
作者: 张 腾, 谭建军*:北京工业大学化学与生命科学学院,北京
关键词: 乳腺癌昼夜节律相关基因预后标志物Breast Cancer Circadian Rhythm-Related Genes Prognostic Biomarker
摘要: 在这项研究中,我们构建了一个基于昼夜节律相关基因(Circadian Genes, CRGs)的风险评估模型,用于预测乳腺癌(Breast Cancer, BRCA)患者的预后和免疫治疗效果。通过分析TCGA数据库中的基因表达数据和临床信息,我们识别出与预后相关的八个基因。通过多因素Cox回归分析,我们筛选出这些基因并构建了预后标志物。利用Kaplan-Meier分析和受试者工作特征(Receiver Operation Characteristic, ROC)曲线评估了该标志物的预后价值,并在GSE42568数据集中进行了验证。结果表明,高风险评分患者的预后较差,1年、3年和5年生存率的曲线下面积(Area under Curve, AUC)分别为0.667、0.703和0.713。通过基因集富集分析(Gene Set Enrichment Analysis, GSEA)和免疫景观分析,我们发现高风险组显著富集于细胞周期通路和半胱氨酸及甲硫氨酸代谢通路,而低风险组则富集于免疫相关通路。此外,高风险组中免疫检查点基因的表达较低,与较差的预后一致。我们的研究揭示了CRGs在乳腺癌预后和免疫治疗中的重要性,并为未来的个性化治疗策略提供了新的方向。
Abstract: In this study, we constructed a risk assessment model based on circadian rhythm-related genes (Circadian Genes, CRGs) to predict the prognosis and immunotherapy outcomes of breast cancer (Breast Cancer, BRCA) patients. By analyzing gene expression data and clinical information from the TCGA database, we identified eight genes associated with prognosis. Through multivariate Cox regression analysis, we screened these genes and constructed a prognostic biomarker. The prognostic value of this biomarker was evaluated using Kaplan-Meier analysis and Receiver Operating Characteristic (ROC) curves, and it was validated in the GSE42568 dataset. The results showed that patients with high-risk scores had poorer prognoses, with area under the curve (AUC) values for 1-year, 3-year, and 5-year survival rates being 0.667, 0.703, and 0.713, respectively. Through Gene Set Enrichment Analysis (GSEA) and immune landscape analysis, we found that the high-risk group was significantly enriched in cell cycle pathways and cysteine and methionine metabolism pathways, while the low-risk group was enriched in immune-related pathways. Additionally, the expression of immune checkpoint genes was lower in the high-risk group, consistent with poorer prognosis. Our study reveals the importance of CRGs in breast cancer prognosis and immunotherapy, providing new directions for future personalized treatment strategies.
文章引用:张腾, 谭建军. 基于昼夜节律相关基因的风险评估模型预测乳腺癌预后[J]. 生物医学, 2025, 15(3): 626-638. https://doi.org/10.12677/hjbm.2025.153071

1. 引言

女性乳腺癌(Breast Cancer, BRCA)占所有新发癌症病例的24.5%,占所有癌症相关死亡病例的15.5%。乳腺癌的新发病例数量已超过肺癌,成为全球发病率最高的癌症,2020年新增病例达230万例[1]。乳腺癌是一种具有不同预后情况的异质性肿瘤,其预后受不同基因组亚型的影响。目前在早期检测以及全身治疗如免疫疗法和免疫检查点抑制剂等方面已付出诸多努力并取得了巨大进展[2] [3]。然而,其五年生存率仍然很低。为了改善乳腺癌患者的预后,确定参与肿瘤进展的关键分子标志物至关重要。

昼夜节律是持续约24小时的内源性周期[4]。光是对生物钟最有效的同步因素,当光到达眼睛后,会刺激下丘脑的视交叉上核(Suprachiasmatic Nucleus, SCN)以及大脑的其他靶区,最终产生体液、代谢和神经信号。下丘脑视交叉上核神经元中的自主昼夜节律是通过时钟基因表达的两个主要分子反馈环路产生的,这些环路振荡可以在24小时内调节其自身表达。一个正向环路由转录因子脑和肌肉芳香烃受体核转位样蛋白1 (BMAL1)和昼夜节律运动输出周期蛋白裂解(Circadian Locomotor Output Cycles Kaput, CLOCK)调控,它们激活周期基因(Period, Per1, Per2)和隐花色素基因(Cryptochrome, CRY1, CRY2)的转录。因此,PER和CRY蛋白在细胞质中积累形成异二聚体PER/CRY,该异二聚体随后转位到细胞核,通过抑制CLOCK/BMAL1介导的转录来下调其自身表达。近年来,昼夜节律对健康的重要性引起了广泛关注。昼夜节律失调以及时钟基因突变与许多疾病(尤其是癌症)的发生直接相关。研究表明,夜间光照会影响人类乳腺癌细胞的生长,发现持续光照显著增加了MCF-7异种移植瘤的肿瘤生长[5]。乳腺癌肿瘤中Per2的下调显著加快了增殖速度,并使体内肿瘤生长节律的日振幅加倍[6]。Per1和Per2还与前列腺[7]、子宫内膜和胰腺肿瘤发生过程中的增殖抑制有关[8]。与相邻的正常乳腺组织相比,乳腺癌组织中CLOCK基因的表达水平更高[9]

肿瘤免疫微环境由肿瘤相关免疫细胞、成纤维细胞、内皮细胞以及在肿瘤进展过程中富集的血源性细胞组成。这些成分可促进肿瘤的发生和发展[10] [11]。目前,免疫相关治疗已取得显著成效。免疫检查点阻断疗法对预后不良的肿瘤患者具有良好的临床效果[12]。研究表明,肿瘤突变负荷(Tumor Mutational Burden, TMB)能够影响肿瘤的免疫微环境。在接受免疫检查点抑制剂治疗后,肿瘤突变负荷高表达的转移性黑色素瘤、非小细胞肺癌和结直肠癌患者的生存期得以延长[13] [14]。尽管已有研究显示时钟基因与T细胞耗竭(CD8和CD4 T细胞)以及程序性死亡配体1 (Programmed Cell Death Ligand 1, PD-L1)和细胞毒性T淋巴细胞相关抗原4 (CytotoxicT Lymphocyte Antigen-4, CTLA-4)等免疫抑制分子的上调有关[15],但仍需要更多研究来确定昼夜节律基因与乳腺癌(Breast Cancer, BC)预后相关的免疫检查点之间的作用机制。

在本研究中,我们利用癌症基因组图谱(Cancer Genome Atlas, TCGA)数据库中的乳腺癌相关临床数据构建了一个风险评估模型,并在基因表达综合(Gene Expression Omnibus, GEO)数据库中筛选出具有预后价值的昼夜节律相关基因。该研究分析了风险评分与TMB之间的相关性,并探究了昼夜节律基因与免疫检查点之间的联系。这使得该风险模型能够用于指导乳腺癌患者的治疗和预后评估。

2. 方法

2.1. 数据来源

我们从TCGA数据库[16]获取了1231例乳腺癌患者的基因表达数据和相应的临床信息。剔除了转录组数据及临床信息不完整的患者信息,将剩余具有完整随访信息的数据纳入我们的训练数据集中进行进一步分析。用于验证的测试数据集从GEO数据库[17]下载获得。GSE42568是基于GPL570平台开展的,包含104份乳腺癌肿瘤样本以及17份作为正常对照的非肿瘤样本。昼夜节律基因列表从GeneCards数据库获取。

2.2. 差异表达的昼夜节律基因分析

通过比较TCGA数据库中113例正常组织和1118例BRCA组织获得差异表达的昼夜节律基因(Differentially-Expressed Circadian Genes, DE-CRGs),筛选标准为|log Foldchange (FC)| > 1且P Value < 0.05。然后利用这些DE-CRGs进行基因本体论(Gene Ontology, GO)分析和京都基因与基因组百科全书(Kyoto Encyclopedia of Genes and Genomes, KEGG)通路分析。蛋白质–蛋白质相互作用(Protein-protein interaction, PPI)网络通过STRING数据库和Cytoscape软件构建。通过Cytoscape软件中的“cytohubba”和“MCODE”插件分析枢纽基因和模块。

2.3. 预后标志物的构建与验证

进一步采用多因素Cox回归分析筛选BRCA的独立相关基因以构建预后标志物。采用Kaplan-Meier (K-M)分析和受试者工作特征(Receiver Operation Characteristic, ROC)曲线评估该标志物的预后价值。利用GSE42568数据集对该预后标志物进行验证。采用单因素和多因素Cox分析确定该标志物是否为独立风险因素。基于临床病理参数,我们进行了风险评分与临床特征之间的相关性分析、分层分析以及列线图构建。通过校准曲线比较预测的1年、3年和5年生存概率与实际情况之间的一致性。

2.4. 基于标志物的基因集富集分析

我们开展基因集富集分析[18] (Gene Set Enrichment Analysis, GSEA),以分析高风险组中富集的通路,从而探索潜在机制。筛选条件为|标准化富集评分(Normalized Enrichment Score, NES)| > 1、名义(nominal, NOM) P-value < 0.05且FDR q-value < 0.25。

2.5. 免疫景观分析

采用四种免疫相关算法分析高风险组和低风险组之间的免疫景观。通过单样本基因集富集分析[19] (Single Sample GSEA, ssGSEA)计算每个样本中免疫细胞或免疫功能的活性以及免疫通路情况。利用ESTIMATE算法[20],根据免疫细胞和基质细胞的比例来计算免疫评分、基质评分、综合评分以及肿瘤纯度。从TIMER数据库[21]和CIBERSORT算法[22]预测每个肿瘤样本中浸润免疫细胞的组成。

2.6. 基因突变分析

基于TCGA中的体细胞突变数据,我们计算了每位患者的TMB,并比较高危组和低危组之间的TMB。同时根据TMB评分进行生存分析。此外,通过cBioPortal数据库展示了该标志物中所选基因的体细胞突变情况[23]

3. 结果

3.1. 昼夜节律相关基因的差异分析及生物学功能分析

基于GeneCards数据库获取了2045个CRGs,并剔除了非编码RNA。通过相关性评分大于5进行筛选,得到172个基因。此外,从昼夜节律基因数据库(Circadian Gene Data Base, CGDB)中获取了1078个人类的CRGs [24]。取这两部分基因的交集,得到1214个基因。随后,通过对BRCA组织和正常乳腺组织进行差异分析,得到120个上调基因和134个下调基因(图1(A)图1(B))。这表明在乳腺癌组织中,这些基因的表达模式发生了明显改变,可能与乳腺癌的发生、发展机制密切相关。为了深入理解这些差异表达基因的生物学功能,我们开展了GO和KEGG通路富集分析。结果显示,上述差异表达基因主要富集在节律过程、细胞因子-细胞因子受体以及肿瘤相关信号通路中(图1(C)图1(D))。同时,我们还展示了前10个上调基因和下调基因之间的相关性(图1(E))。这有助于我们进一步了解这些关键基因之间的相互作用关系。为了更直观地呈现这些差异表达基因之间的相互作用关系,我们充分利用STRING数据库挖掘蛋白质-蛋白质相互作用(PPI)网络,并使用Cytoscape软件进行可视化[25] (图1(F))。为进一步解析网络的功能模块特征,我们通过加权拓扑算法构建了分层互作网络。该网络以节点大小表示基因连接度,颜色梯度对应差异表达倍数,关键功能模块的共调控关系在图中显著聚集(图1(G))。在可视化过程中,节点代表基因,边代表基因之间的相互作用关系,通过调整图形的布局、颜色等参数,我们可以清晰地观察到基因网络的拓扑结构。最后,基于Cytoscape软件的MCODE插件,我们在PPI网络中识别出了一个模块,并确定了10个枢纽基因(图1(H))。枢纽基因在PPI网络中具有较高的连接度,往往在生物过程中发挥着关键作用。这些枢纽基因可能是研究乳腺癌发病机制和治疗靶点的重要对象。

3.2. 模型构建与验证

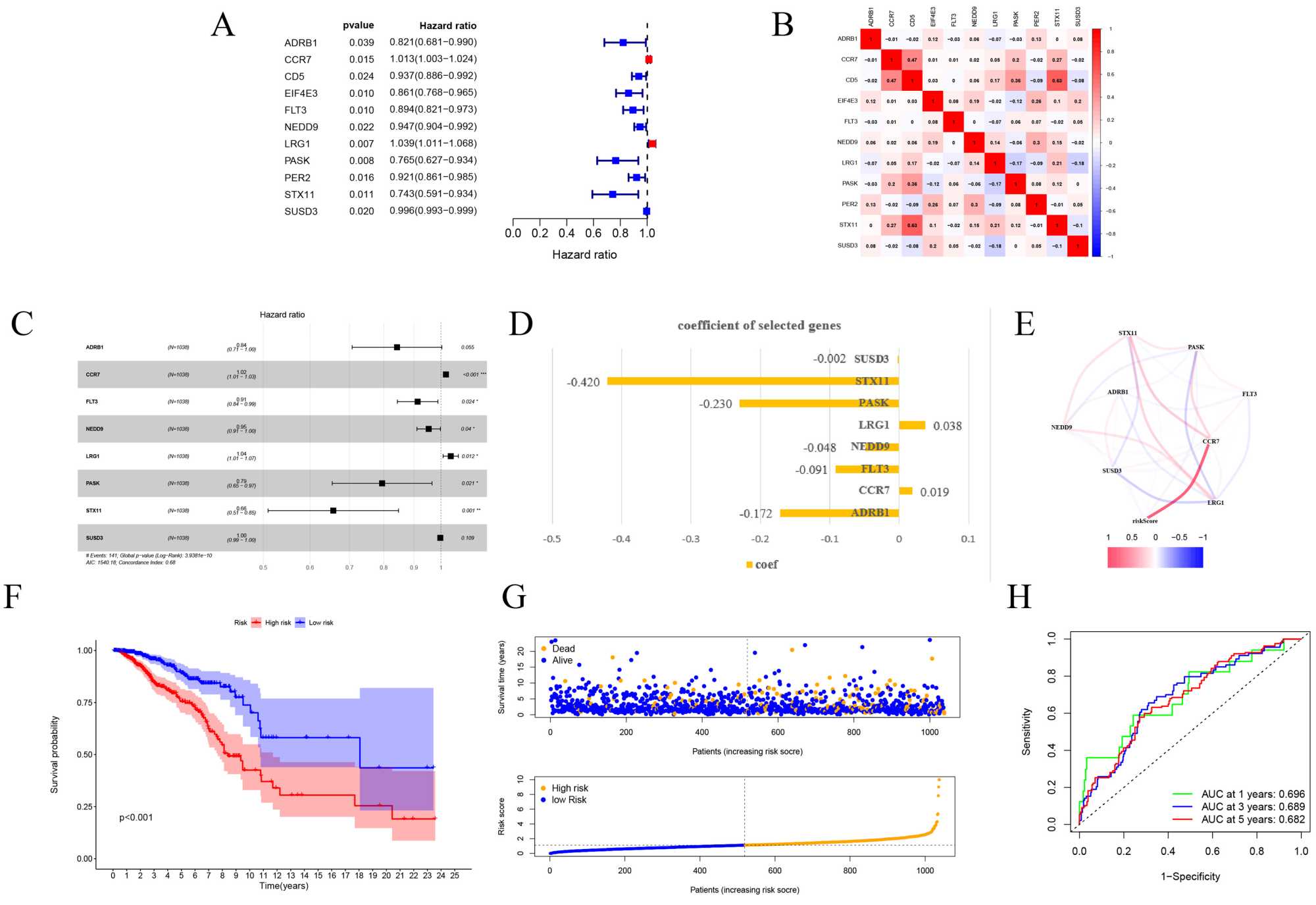
通过单因素Cox分析,我们获得了11个与预后相关的基因,其中CCR7和LRG1为风险因素,其余9个基因为保护因素(图2(A))。为了进一步了解这些基因之间的关系,我们进行了预后相关基因的相关性分析,结果显示大多数基因之间存在显著关联(图2(B))。为了进一步筛选纳入模型的基因,进行了多因素Cox回归分析,最终有8个基因被选入该标志物(图2(C))。我们还展示了模型中每个基因的系数(图2(D)),并展示了其与风险评估的相关性(图2(E))。高风险评分患者的预后比低风险评分患者差在TCGA测试集中,1年、3年和5年生存率的曲线下面积(Area under Curve, AUC)分别为0.667、0.703和0.713 (图2(F))。风险分层图显示TCGA-BRCA队列中,基于CRGs标志物的风险评分将患者明确分为高和低风险组,高风险组患者呈现显著的死亡事件(图2(G))。时间依赖性ROC曲线证实该标志物对1年、3年和5年生存率的预测AUC值分别为0.696、0.689、0.682,表明其临床预测的时效性特征(图2(H))。这些结果表明,我们所建立的模型在预测患者预后方面具有较好的准确性。

BRCA, Breast cancer; FDR, False discovery rate; FC, Fold change; GO, Gene Ontology; BP, Biological process; CC, Cell component; MF, Molecular function; KEGG, Kyoto Encyclopedia of Genes and Genomes; PPI, Protein-protein interaction.

Figure 1. (A) Volcano plot of 120 up-regulated and 134 down-regulated CRGs in BRCA (FDR < 0.05 and |logFC| > 1). (B) Heatmap of differential genes between normal breast tissue and cancer tissue. (C) GO enrichment analysis of differential genes including BP, CC, and MF. (D) KEGG enrichment analysis of differential genes. (E) Correlation between the top ten up-regulated and down-regulated differential genes. (F) PPI network of the differential genes according to the STRING database. (G) The hub genes were obtained from the “cytohubba” plugin. (H) The module was obtained from the “MCODE” plugin

1. (A) BRCA中120个上调和134个下调的CRGs的火山图(FDR < 0.05且|logFC| > 1)。(B) 正常乳腺组织与癌组织之间差异基因的热图。(C) 差异基因GO富集分析包括BP,CC和MF。(D) 差异基因KEGG富集分析。(E) 前十个上调和下调差异基因之间的相关性。(F) 根据STRING数据库绘制的差异基因PPI网络。(G) 通过“cytoHubba”插件获得的枢纽基因。(H) 通过“MCODE”插件获得的模块

Figure 2. (A) Forest plot of 11 circadian rhythm-related differential genes related to prognosis through univariate COX analysis. (B) The correlations between the eleven genes. (C) Forest plot of the eight genes selected in the signature through multivariate Cox analysis. (D) Coefficients of the eight genes included in the signature. (E) The correlations between the risk score and the eight genes. (F) The OS between the high- and low-risk groups in the TCGA-BRCA dataset. (G) The risk plot of the CRGs signature in the TCGA-BRCA dataset. (H) The predictive value for the 1-year, 3-year, and 5-year OS in the TCGA-BRCA dataset

2. (A) 通过单因素Cox分析得到的与预后相关的11个CRGs的森林图。(B) 这11个基因之间的相关性。(C) 通过多因素Cox分析选入标志物的8个基因的森林图。(D) 纳入标志物的8个基因的系数。(E) 风险评分与这8个基因之间的相关性。(F) TCGA-BRCA数据集中高风险组和低风险组的总生存期(Overall Survival, OS)情况。(G) TCGA-BRCA数据集中CRGs标志物的风险图。(H) 在TCGA-BRCA数据集中对1年、3年和5年OS的预测价值

3.3. CRGs模型预测效果的检验

采用GSE42568数据集对该模型进行验证,该模型具有良好的效能。Kaplan-Meier生存分析显示,高风险组患者的生存时间显著短于低风险组患者(图3(A))。此外,在数据集中风险评分与生存时间呈负相关(图3(B))。在GSE42568数据集中,1年、3年和5年生存率AUC分别为0.773、0.654和0.708 (图3(C))。这些AUC值表明模型在不同时间点的预测准确性较高,尤其是在1年和5年生存率的预测上表现尤为突出。另外,通过单因素和多因素Cox回归分析可知,风险评分是一个独立的风险因素(图3(D)图3(E))。这意味着风险评分在考虑其他临床变量时,仍然能够独立地影响患者的生存时间,进一步证明了模型的可靠性和有效性。

3.4. CRRGs的列线图构建

基于上述单因素Cox回归分析的结果,我们将年龄和风险评分纳入列线图的构建。研究结果显示,随着风险评分的增加,生存时间缩短(图4(A))。校准曲线表明,该列线图模型对1年、3年和5年的OS具有较高的预测准确性(图4(B)~(D))。具体来说,校准曲线中的红色线条与理想的对角线非常接近,表明模型预测的生存率与实际观察到的生存率高度一致。

Figure 3. (A) The OS between the high- and low-risk groups in the GSE42568 dataset. (B) The risk plot of the CRRGs signature in the GSE42568 dataset. (C) The predictive value for the 1-year, 3-year, and 5-year OS in the GSE42568 dataset. (D) Univariate Cox regression analysis. (E) Multivariate Cox analysis

3. (A) GSE42568数据集中高风险组和低风险组的OS情况。(B) GSE42568数据集中CRRGs标志物的风险图。(C) GSE42568数据集中对1年、3年和5年OS的预测价值。(D) 单因素Cox分析。(E) 多因素Cox分析

Figure 4. (A) Nomogram based on risk score and age. (B)~(D) 1-year, 3-year, and 5-year calibration curves of the nomogram combined model in the TCGA-BRCA dataset

4. (A) 基于风险评分和年龄的列线图。(B)~(D) TCGA-BRCA数据集中联合模型的1年、3年和5年校准曲线

3.5. 基于CEEGs风险模型的富集分析

为探究高风险组中可能参与肿瘤发生的通路,进行了GSEA。结果显示,高风险组显著富集于细胞周期通路以及半胱氨酸和甲硫氨酸代谢通路(图5(A))。在低风险组中,主要富集于脂肪因子信号转导通路、趋化因子信号通路和细胞因子受体相互作用通路(图5(B))。我们还列出了高风险组和低风险组富集评分最高的前十条通路(图5(C)图5(D))。通过GSEA分析,我们揭示了高风险组和低风险组在多个生物学通路上的显著差异。这些发现有助于理解肿瘤发生的分子机制。

Figure 5. (A) KEGG pathway enrichment analysis of the high-risk group. (B) KEGG pathway enrichment analysis of the low-risk group. (C) The top 10 KEGG pathways with the highest enrichment scores in the high-risk group. (D) The top 10 KEGG pathways with the highest enrichment scores in the low-risk group

5. (A) 高风险组KEGG通路富集分析。(B) 低风险组KEGG通路富集分析。(C) 高风险组富集得分最高的前10条KEGG通路。(D) 低风险组富集得分最高的前10条KEGG通路

3.6. CRRGs风险组中的免疫浸润分析

为了进一步探究该标志物与肿瘤免疫微环境之间的关系,我们采用了多种分析方法来验证和补充我们的发现。首先,我们使用了ssGSEA (单样本基因集富集分析)算法来评估不同风险组之间的免疫细胞浸润程度。结果显示,低风险组的免疫细胞浸润程度显著高于高风险组,这表明低风险组的患者可能具有更强的免疫反应能力。此外,我们还发现低风险组具有更多的免疫相关功能或通路,这进一步支持了低风险组免疫活性较高的观点(图6(A))。

为了验证上述结果,我们采用了ESTIMATE (Estimation of STromal and Immune cells in MAlignant Tumors using Expression data)算法。该算法通过分析基因表达数据来估计肿瘤样本中的免疫细胞和基质细胞的含量。结果显示,高风险组的免疫评分、基质评分和ESTIMATE综合评分均较低,而肿瘤纯度较高(图6(B)~(E))。这表明高风险组的肿瘤微环境中免疫细胞和基质细胞的含量较低,肿瘤细胞的比例较高,这与低风险组的情况相反。此外,我们还分析了高风险组和低风险组中免疫检查点基因的表达情况。免

Figure 6. (A) Analysis of differences between high-risk and low-risk groups in immune cell infiltration and immune-related functions or pathways. (B)~(E) Differences in immune score, stromal score, ESTIMATE score, and tumor purity between high-risk and low-risk groups. (F) Immune checkpoint analysis

6. (A) 高风险组和低风险组在免疫细胞浸润以及免疫相关功能或通路方面的差异分析。(B)~(E) 高风险组和低风险组在免疫评分、基质评分、ESTIMATE评分以及肿瘤纯度方面的差异。(F) 免疫检查点分析

疫检查点基因在调节免疫反应中起着关键作用,其表达水平与免疫治疗效果密切相关。结果显示,高风险组中免疫检查点基因的表达显著低于低风险组(图6(F))。这一发现与高风险组患者预后较差的现象相一致,提示高风险组的患者可能对免疫治疗的效果较差。综上所述,我们的研究结果表明,该标志物与肿瘤免疫微环境之间存在显著关系。低风险组的免疫细胞浸润程度较高,免疫相关功能或通路较多,免疫检查点基因表达较高,而高风险组则相反。这些发现为理解肿瘤免疫微环境的异质性及其对患者预后的影响提供了重要的线索。

3.7. 模型基因突变与TMB特征的比较

我们对高危组和低危组的肿瘤突变负荷(TMB)进行了比较分析。首先,通过图7(A)可以看出,高危组和低危组的TMB分布并未显示出显著差异,这表明在TMB水平上,两组患者的肿瘤特征较为相似。然而,进一步分析发现,高TMB和低TMB之间的生存时间存在显著差异。图7(B)展示了高TMB组和低TMB组的生存曲线,结果显示高TMB组的生存概率明显低于低TMB组,这表明高TMB可能与较差的预后相关。结合我们的模型,高危 + 高TMB组的预后明显比低危 + 低TMB组差。图7(C)进一步验证了这一点,显示出高危 + 高TMB组的生存概率显著低于低危 + 低TMB组,这强调了综合考虑风险组和TMB水平在预后评估中的重要性。最后,我们对标志物中八个基因的突变率进行了检测。图7(D)显示,这些基因的突变率均较低。综上所述,尽管高危组和低危组在TMB水平上没有显著差异,但高TMB与较差的预后相关。

Figure 7. (A) Comparison of TMB between the high- and low-risk groups. (B) The difference in overall survival between high TMB and low TMB groups. (C) Difference in overall survival based on TMB and risk score. (D) Mutation rates of eight genes in BRCA patients from the cBioPortal database

7. (A) 高风险组和低风险组之间TMB的比较。(B) 高TMB组和低TMB组之间OS的差异。(C) 基于TMB和风险评分的OS差异。(D) 来自cBioPortal数据库的BRCA患者中八个基因的突变率

4. 总结与讨论

在本研究中,我们揭示了一个由八个基因组成的炎症相关标志物,它可以预测BRCA患者的临床结果和治疗反应。我们的发现可以提高对BRCA患者生存概率预测的准确性。

在全球范围内,乳腺癌是最具侵袭性和致命性的恶性肿瘤之一,其发病率逐年上升,严重影响了人类的生命和健康。尽管在诊断和治疗策略方面取得了显著进展,但目前尚无有效的治疗方法,且有证据表明昼夜节律基因在人类癌症中发挥作用。例如,核心昼夜节律基因Per2和Bmal1在转化和肺癌进展中具有细胞自主性肿瘤抑制作用[26]。Per2通过PIK3/AKT/mTOR途径刺激自噬,抑制口腔鳞状细胞癌的进展[27]。此外,在甲状腺结节恶性转化过程中发现了各种时钟基因PER2-3、CRYs、BMAL1、REV-ERBs和RORs的变异以及其表达谱的强烈变化,并提出它们可作为甲状腺结节术前诊断的潜在生物标志物[28]-[30]

在这方面,昼夜节律基因已经被报道在癌症的发生和发展中发挥重要作用[31],这反过来可能对患者的预后预测和个体化治疗有用。在乳腺癌中,昼夜节律基因有可能成为预后和生存的预测标志物,例如时钟基因可能在调节与乳腺癌相关的生物通路中发挥特别突出的作用[32]。然而,乳腺癌与昼夜节律基因之间的关系仍不清楚。因此,有必要识别新的昼夜节律相关生物标志物,以提高乳腺癌患者的预后和治疗。

在本研究中,我们通过综合分析乳腺癌患者中昼夜节律基因的表达和临床数据,揭示了昼夜节律相关基因在乳腺癌发生、发展及免疫反应中的重要作用。我们的研究结果表明,这些基因可能与BRCA患者的病程或预后密切相关,并且通过多因素Cox分析确定了8个基因标志物用于预测三阴性乳腺癌(Triple Negative Breast Cancer, TNBC)患者的总生存期。

这些基因中的大多数已被报道参与肿瘤发生,例如SUSD3、STX11、LRG1、NEDD9、FLT3、CCR7和ADRB1等[33]-[43]。它们的功能涉及细胞铺展、黏附、迁移、免疫细胞功能、血管生成、细胞增殖和转移等多个方面。这些发现不仅为乳腺癌的预后预测提供了新的手段,还为靶向治疗开辟了新途径。此外,我们的研究还发现,基于8个CRGs的风险评估模型能够有效评估乳腺癌患者的预后和免疫治疗效果,低风险评分的患者预后较好。这表明这些昼夜节律相关基因在乳腺癌的进展和免疫反应中具有重要作用,为未来的研究提供了新的视角。未来的研究可以进一步阐明这些CRGs影响乳腺癌进展和免疫反应的分子机制,并探究它们与其他已知预后因素和治疗靶点之间的相互作用。这将有助于制定更全面且个性化的治疗方案,充分考虑单个患者肿瘤的昼夜节律特征以及其他相关方面。通过深入研究这些基因的功能和相互作用,我们可以更好地理解乳腺癌的复杂生物学特性,并为患者提供更有效的治疗选择。

总之,本研究不仅为乳腺癌的临床治疗提供了新的思路和方法,也为未来的研究提供了新的视角和方向。通过进一步的研究,我们有望开发出更精准的预后预测工具和更有效的治疗策略,从而改善乳腺癌患者的预后。

NOTES

*通讯作者。

参考文献

[1] Sung, H., Ferlay, J., Siegel, R.L., Laversanne, M., Soerjomataram, I., Jemal, A., et al. (2021) Global Cancer Statistics 2020: GLOBOCAN Estimates of Incidence and Mortality Worldwide for 36 Cancers in 185 Countries. CA: A Cancer Journal for Clinicians, 71, 209-249. [Google Scholar] [CrossRef] [PubMed]
[2] Goldhirsch, A., Winer, E.P., Coates, A.S., Gelber, R.D., Piccart-Gebhart, M., Thürlimann, B., et al. (2013) Personalizing the Treatment of Women with Early Breast Cancer: Highlights of the St Gallen International Expert Consensus on the Primary Therapy of Early Breast Cancer 2013. Annals of Oncology, 24, 2206-2223. [Google Scholar] [CrossRef] [PubMed]
[3] Jardim, D.L., Goodman, A., de Melo Gagliato, D. and Kurzrock, R. (2021) The Challenges of Tumor Mutational Burden as an Immunotherapy Biomarker. Cancer Cell, 39, 154-173. [Google Scholar] [CrossRef] [PubMed]
[4] Huang, W., Ramsey, K.M., Marcheva, B. and Bass, J. (2011) Circadian Rhythms, Sleep, and Metabolism. Journal of Clinical Investigation, 121, 2133-2141. [Google Scholar] [CrossRef] [PubMed]
[5] Blask, D.E., Dauchy, R.T., Sauer, L.A., Krause, J.A. and Brainard, G.C. (2003) Growth and Fatty Acid Metabolism of Human Breast Cancer (MCF-7) Xenografts in Nude Rats: Impact of Constant Light-Induced Nocturnal Melatonin Suppression. Breast Cancer Research and Treatment, 79, 313-320. [Google Scholar] [CrossRef] [PubMed]
[6] Yang, X., Wood, P.A., Oh, E., Du-Quiton, J., Ansell, C.M. and Hrushesky, W.J.M. (2008) Down Regulation of Circadian Clock Gene Period 2 Accelerates Breast Cancer Growth by Altering Its Daily Growth Rhythm. Breast Cancer Research and Treatment, 117, 423-431. [Google Scholar] [CrossRef] [PubMed]
[7] Shih, M., Yeh, K., Tang, K., Chen, J. and Chang, J. (2006) Promoter Methylation in Circadian Genes of Endometrial Cancers Detected by Methylation‐Specific PCR. Molecular Carcinogenesis, 45, 732-740. [Google Scholar] [CrossRef] [PubMed]
[8] Pogue-Geile, K.L., Chen, R., Bronner, M.P., Crnogorac-Jurcevic, T., Moyes, K.W., Dowen, S., et al. (2006) Palladin Mutation Causes Familial Pancreatic Cancer and Suggests a New Cancer Mechanism. PLOS Medicine, 3, e516. [Google Scholar] [CrossRef] [PubMed]
[9] Xiao, L., Chang, A.K., Zang, M., Bi, H., Li, S., Wang, M., et al. (2014) Induction of the CLOCK Gene by E2-ERα Signaling Promotes the Proliferation of Breast Cancer Cells. PLOS ONE, 9, e95878. [Google Scholar] [CrossRef] [PubMed]
[10] Quail, D.F. and Joyce, J.A. (2013) Microenvironmental Regulation of Tumor Progression and Metastasis. Nature Medicine, 19, 1423-1437. [Google Scholar] [CrossRef] [PubMed]
[11] Baghban, R., Roshangar, L., Jahanban-Esfahlan, R., Seidi, K., Ebrahimi-Kalan, A., Jaymand, M., et al. (2020) Tumor Microenvironment Complexity and Therapeutic Implications at a Glance. Cell Communication and Signaling, 18, Article No. 59. [Google Scholar] [CrossRef] [PubMed]
[12] Salmon, H., Remark, R., Gnjatic, S. and Merad, M. (2019) Host Tissue Determinants of Tumour Immunity. Nature Reviews Cancer, 19, 215-227. [Google Scholar] [CrossRef] [PubMed]
[13] Kandoth, C., McLellan, M.D., Vandin, F., Ye, K., Niu, B., Lu, C., et al. (2013) Mutational Landscape and Significance across 12 Major Cancer Types. Nature, 502, 333-339. [Google Scholar] [CrossRef] [PubMed]
[14] Chan, T.A., Wolchok, J.D. and Snyder, A. (2015) Genetic Basis for Clinical Response to CTLA-4 Blockade in Melanoma. New England Journal of Medicine, 373, 1984-1984. [Google Scholar] [CrossRef] [PubMed]
[15] Wu, Y., Tao, B., Zhang, T., Fan, Y. and Mao, R. (2019) Pan-Cancer Analysis Reveals Disrupted Circadian Clock Associates with T Cell Exhaustion. Frontiers in Immunology, 10, Article 2451. [Google Scholar] [CrossRef] [PubMed]
[16] Tomczak, K., Czerwińska, P. and Wiznerowicz, M. (2015) Review the Cancer Genome Atlas (TCGA): An Immeasurable Source of Knowledge. Współczesna Onkologia, 1, 68-77. [Google Scholar] [CrossRef] [PubMed]
[17] Barrett, T., Wilhite, S.E., Ledoux, P., Evangelista, C., Kim, I.F., Tomashevsky, M., et al. (2012) NCBI GEO: Archive for Functional Genomics Data Sets—Update. Nucleic Acids Research, 41, D991-D995. [Google Scholar] [CrossRef] [PubMed]
[18] Subramanian, A., Tamayo, P., Mootha, V.K., Mukherjee, S., Ebert, B.L., Gillette, M.A., et al. (2005) Gene Set Enrichment Analysis: A Knowledge-Based Approach for Interpreting Genome-Wide Expression Profiles. Proceedings of the National Academy of Sciences of the United States of America, 102, 15545-15550. [Google Scholar] [CrossRef] [PubMed]
[19] Barbie, D.A., Tamayo, P., Boehm, J.S., Kim, S.Y., Moody, S.E., Dunn, I.F., et al. (2009) Systematic RNA Interference Reveals That Oncogenic KRAS-Driven Cancers Require TBK1. Nature, 462, 108-112. [Google Scholar] [CrossRef] [PubMed]
[20] Yoshihara, K., Shahmoradgoli, M., Martínez, E., Vegesna, R., Kim, H., Torres-Garcia, W., et al. (2013) Inferring Tumour Purity and Stromal and Immune Cell Admixture from Expression Data. Nature Communications, 4, Article No. 2612. [Google Scholar] [CrossRef] [PubMed]
[21] Li, T., Fan, J., Wang, B., Traugh, N., Chen, Q., Liu, J.S., et al. (2017) TIMER: A Web Server for Comprehensive Analysis of Tumor-Infiltrating Immune Cells. Cancer Research, 77, e108-e110. [Google Scholar] [CrossRef] [PubMed]
[22] Newman, A.M., Liu, C.L., Green, M.R., Gentles, A.J., Feng, W., Xu, Y., et al. (2015) Robust Enumeration of Cell Subsets from Tissue Expression Profiles. Nature Methods, 12, 453-457. [Google Scholar] [CrossRef] [PubMed]
[23] Cerami, E., Gao, J., Dogrusoz, U., Gross, B.E., Sumer, S.O., Aksoy, B.A., et al. (2012) The Cbio Cancer Genomics Portal: An Open Platform for Exploring Multidimensional Cancer Genomics Data. Cancer Discovery, 2, 401-404. [Google Scholar] [CrossRef] [PubMed]
[24] Li, S., Shui, K., Zhang, Y., et al. (2017) CGDB: A Database of Circadian Genes in Eukaryotes. Nucleic Acids Research, 45, D397-D403.
[25] Shannon, P., Markiel, A., Ozier, O., Baliga, N.S., Wang, J.T., Ramage, D., et al. (2003) Cytoscape: A Software Environment for Integrated Models of Biomolecular Interaction Networks. Genome Research, 13, 2498-2504. [Google Scholar] [CrossRef] [PubMed]
[26] Papagiannakopoulos, T., Bauer, M.R., Davidson, S.M., Heimann, M., Subbaraj, L., Bhutkar, A., et al. (2016) Circadian Rhythm Disruption Promotes Lung Tumorigenesis. Cell Metabolism, 24, 324-331. [Google Scholar] [CrossRef] [PubMed]
[27] Liu, H., Gong, X. and Yang, K. (2020) Overexpression of the Clock Gene Per2 Suppresses Oral Squamous Cell Carcinoma Progression by Activating Autophagy via the PI3K/Akt/mTOR Pathway. Journal of Cancer, 11, 3655-3666. [Google Scholar] [CrossRef] [PubMed]
[28] Chitikova, Z., Pusztaszeri, M., Makhlouf, A., Berczy, M., Delucinge-Vivier, C., Triponez, F., et al. (2015) Identification of New Biomarkers for Human Papillary Thyroid Carcinoma Employing Nanostring Analysis. Oncotarget, 6, 10978-10993. [Google Scholar] [CrossRef] [PubMed]
[29] Makhlouf, A., Chitikova, Z., Pusztaszeri, M., Berczy, M., Delucinge-Vivier, C., Triponez, F., et al. (2016) Identification of CHEK1, SLC26A4, C-Kit, TPO and TG as New Biomarkers for Human Follicular Thyroid Carcinoma. Oncotarget, 7, 45776-45788. [Google Scholar] [CrossRef] [PubMed]
[30] Mannic, T., Meyer, P., Triponez, F., Pusztaszeri, M., Le Martelot, G., Mariani, O., et al. (2013) Circadian Clock Characteristics Are Altered in Human Thyroid Malignant Nodules. The Journal of Clinical Endocrinology & Metabolism, 98, 4446-4456. [Google Scholar] [CrossRef] [PubMed]
[31] Cadenas, C., van de Sandt, L., Edlund, K., Lohr, M., Hellwig, B., Marchan, R., et al. (2014) Loss of Circadian Clock Gene Expression Is Associated with Tumor Progression in Breast Cancer. Cell Cycle, 13, 3282-3291. [Google Scholar] [CrossRef] [PubMed]
[32] Hoffman, A.E., Yi, C., Zheng, T., Stevens, R.G., Leaderer, D., Zhang, Y., et al. (2010) CLOCK in Breast Tumorigenesis: Genetic, Epigenetic, and Transcriptional Profiling Analyses. Cancer Research, 70, 1459-1468. [Google Scholar] [CrossRef] [PubMed]
[33] Ou Yang, T., Cheng, W., Zheng, T., Maurer, M.A. and Anastassiou, D. (2014) Breast Cancer Prognostic Biomarker Using Attractor Metagenes and the FGD3-SUSD3 Metagene. Cancer Epidemiology, Biomarkers & Prevention, 23, 2850-2856. [Google Scholar] [CrossRef] [PubMed]
[34] Yoshida, N., Tsuzuki, S., Karube, K., Takahara, T., Suguro, M., Miyoshi, H., et al. (2015) STX11 Functions as a Novel Tumor Suppressor Gene in Peripheral T‐Cell Lymphomas. Cancer Science, 106, 1455-1462. [Google Scholar] [CrossRef] [PubMed]
[35] Zhang, J., Zhu, L., Fang, J., Ge, Z. and Li, X. (2016) LRG1 Modulates Epithelial-Mesenchymal Transition and Angiogenesis in Colorectal Cancer via HIF-1α Activation. Journal of Experimental & Clinical Cancer Research, 35, Article No. 29. [Google Scholar] [CrossRef] [PubMed]
[36] Kim, M., Gans, J.D., Nogueira, C., Wang, A., Paik, J., Feng, B., et al. (2006) Comparative Oncogenomics Identifies NEDD9 as a Melanoma Metastasis Gene. Cell, 125, 1269-1281. [Google Scholar] [CrossRef] [PubMed]
[37] Boyle, S.T., Gieniec, K.A., Gregor, C.E., Faulkner, J.W., McColl, S.R. and Kochetkova, M. (2017) Interplay between CCR7 and Notch1 Axes Promotes Stemness in MMTV-PYMT Mammary Cancer Cells. Molecular Cancer, 16, Article No. 19. [Google Scholar] [CrossRef] [PubMed]
[38] Wang, J., Zhang, X., Li, J., Ma, X., Feng, F., Liu, L., et al. (2020) ADRB1 Was Identified as a Potential Biomarker for Breast Cancer by the Co-Analysis of Tumor Mutational Burden and Immune Infiltration. Aging, 13, 351-363. [Google Scholar] [CrossRef] [PubMed]
[39] Moy, I., Todorović, V., Dubash, A.D., Coon, J.S., Parker, J.B., Buranapramest, M., et al. (2014) Estrogen-Dependent Sushi Domain Containing 3 Regulates Cytoskeleton Organization and Migration in Breast Cancer Cells. Oncogene, 34, 323-333. [Google Scholar] [CrossRef] [PubMed]
[40] Zhang, S., Ma, D., Wang, X., Celkan, T., Nordenskjöld, M., Henter, J., et al. (2008) Syntaxin‐11 Is Expressed in Primary Human Monocytes/Macrophages and Acts as a Negative Regulator of Macrophage Engulfment of Apoptotic Cells and Igg‐Opsonized Target Cells. British Journal of Haematology, 142, 469-479. [Google Scholar] [CrossRef] [PubMed]
[41] Zhang, Y., Han, L., Yang, C., Liu, Y. and Zhang, X. (2020) Prognostic Value of LRG1 in Breast Cancer: A Retrospective Study. Oncology Research and Treatment, 44, 36-42. [Google Scholar] [CrossRef] [PubMed]
[42] Kong, C., Wang, C., Wang, L., Ma, M., Niu, C., Sun, X., et al. (2011) NEDD9 Is a Positive Regulator of Epithelial-Mesenchymal Transition and Promotes Invasion in Aggressive Breast Cancer. PLOS ONE, 6, e22666. [Google Scholar] [CrossRef] [PubMed]
[43] Boyle, S.T., Ingman, W.V., Poltavets, V., Faulkner, J.W., Whitfield, R.J., McColl, S.R., et al. (2015) The Chemokine Receptor CCR7 Promotes Mammary Tumorigenesis through Amplification of Stem-Like Cells. Oncogene, 35, 105-115. [Google Scholar] [CrossRef] [PubMed]