旅游失败情景下目的地在线旅游营销优化策略研究
Research on Online Tourism Marketing Optimization Strategies for Destinations in Case of Tourism Failure
摘要: 旅游中不仅有诗和远方,也难免发生“人在囧途”的旅游失败情景。失败的旅游经历对游客情感体验和满意度造成负面影响,但同时可能蕴含促使其重新上路的启示。基于S-0-R理论,本研究构建旅游失败、游客情感状态与重游意愿三者的关系模型,探讨旅游失败情景对游客重游意愿的影响。通过检验245份问卷数据发现:1) 功能性、经济性与社会性因素均显著正向影响游客负面情感;2) 风险性因素影响不显著,表明外部不可控风险被视为合理预期;3) 负面情感对重游意愿的负向影响不显著,显示游客对旅途体验具有较高心理宽容度。研究认为,旅游失败并不必然导致游客流失,若目的地能在服务补救、情绪修复与数字口碑管理等方面采取有效策略,从而可转危为机,实现信任重建与品牌优化,为目的地在线旅游营销优化及可持续发展提供了理论依据与实践参考。
Abstract: Travel not only offers poetry and distant places, but it can also inevitably involve travel failures, creating situations where people find themselves in awkward or difficult circumstances. Failed travel experiences negatively impact tourists’ emotional experiences and satisfaction, but they may also contain insights that encourage them to travel again. Based on the S-O-R theory, this study constructs a relationship model among travel failure, tourists’ emotional states, and willingness to revisit, exploring the impact of travel failure scenarios on tourists’ intention to return. By analyzing 245 questionnaire responses, the study found that: 1) Functional, economic, and social factors all significantly and positively affect tourists’ negative emotions; 2) Risk factors have no significant impact, indicating that external uncontrollable risks are considered reasonable expectations; 3) Negative emotions do not significantly negatively affect the willingness to revisit, showing that tourists have a high psychological tolerance for travel experiences. The study suggests that travel failures do not necessarily lead to the loss of tourists. If destinations implement effective strategies in service recovery, emotional repair, and digital word-of-mouth management, they can turn risks into opportunities, rebuild trust, and optimize the brand, providing theoretical support and practical reference for optimizing online tourism marketing and promoting sustainable development of destinations.
文章引用:周展羽. 旅游失败情景下目的地在线旅游营销优化策略研究[J]. 电子商务评论, 2025, 14(12): 1919-1931. https://doi.org/10.12677/ecl.2025.14124068

1. 引言

旅游是为了“诗意地栖居”,以愉悦性休闲体验为目标,旅游中不仅有诗和远方,也时常有“人在囧途”的情况发生。失败的旅游经历对游客的情感体验和满意度造成了负面影响,但同时可能带来重新上路的启示。随着数字经济的普及,旅游正从线下体验逐渐向线上决策与传播延伸,在线平台已成为游客获取目的地信息、形成预期与表达反馈的重要媒介。目的地形象、口碑与营销活动越来越多地通过在线平台呈现并被放大。旅游中的失败情景,如服务失误、信息误导或社会冲突等问题,也在网络空间被频繁曝光与讨论,对目的地声誉与在线营销效果造成冲击。如何在旅游失败情景下实现营销优化、修复目的地形象,成为当前在线旅游营销研究的重要课题。

旅游研究多强调积极体验对游客行为的正向影响。然而,在当代数字传播环境下,旅游失败并不必然导致游客流失。一方面,部分游客对旅途中的不愉快体验表现出较高的宽容度;另一方面,目的地若能在服务补救、情绪安抚与数字口碑管理上采取有效策略,就可能将危机转化为契机,实现游客关系的恢复与品牌信任的重建。与增加回头客相比,吸引新游客往往需要耗费更高成本、付出更多精力,因而越来越需要重视已到访游客的管理与维护。本文通过实证分析探讨不同类型失败情景对游客情感及重游意愿的影响机制,并有针对性地提出目的地在线旅游营销优化的策略建议,旨在为目的地负面口碑下的品牌重塑、游客关系维护及营销创新提供理论支持与实践参考。

2. 文献回顾

旅游中的情感研究受到学界广泛关注。受积极心理学影响,旅游情感研究往往基于积极情绪,探讨情感与其他变量之间的关系,尤其聚焦于正面情感与满意度的关系,对消极情绪的关注不够,少量研究通过分析消极情绪来寻找薄弱部分,以提出管理决策。游客情感具有多样性、复杂性、动态性等特征,对游客行为具有重要影响。同时,重游意愿是游客行为意向的重要组成部分,目的地形象、旅游动机、游客感知价值等因素都与其密切相关。其中,游客感知价值得到大量验证,游客满意度具有明显的中介作用[1],满意的旅游经历更可能促使游客下一次到访。然而,部分学者认为满意度并非游客行为的前因变量,满意度高并不意味着游客未来有重游倾向[2]。即使游客满意度很高,也可能为了获得新的旅游体验而选择其他目的地。也有学者指出重游意愿不仅包括再次游览的意愿,还包含向他人分享和推荐的层次[3],更有甚者认为抵制意愿也囊括在内。针对不同的旅游情景,重游意愿的影响机制存在较大差异。

旅游失败这一概念从实践中发展而来,是游客对旅游经历不符合其期望的评价性认识,其学术概念界定还处在探索性阶段。易柳夙等学者基于心理账户理论,将其定义为游客的感知损失大于感知收益的旅游消费经历,并结合扎根理论将旅游失败情景下的游客心理账户划分为经济性、功能性、社会性、情感性和风险性账户,系统揭示了旅游失败的评价机制[4]

S-O-R理论于1974年被Mehrabian和Russell提出,反映外部刺激通过机体对个体行为反应的影响,其中,刺激(S)表示外部刺激,机体(O)作为中介变量,代表个体的内在因素,反映(R)则表示个体行为的结果变量。该理论指出,个体的所有行为都会因外界刺激而产生影响,而外在环境则是通过对个人情感等内部因素的激活来进一步影响行为,因而在探讨游客重游意愿时被广泛应用。在本文中,刺激指旅游失败情景,即导致游客产生旅游失败评价的因素;机体指游客的情绪与情感变化;反映指游客重游意愿。本文将旅游失败情景与目的地在线旅游营销相结合,探讨旅游失败对游客情感及行为意向的影响路径,继而延伸至目的地在线旅游营销领域并提出优化策略。

3. 研究设计

3.1. 研究方法

基于已有成熟量表,结合旅游失败情景设计调查问卷,通过社交平台网络发放,针对有旅游失败经历的游客收集数据。运用数理统计软件SPSS与Amos展开分析,涵盖描述性统计分析、信效度分析、结构方程模型拟合分析,验证假设,以明确变量间结构关系。

3.2. 研究假设

功能性因素分为环境质量和服务质量两个维度。环境质量包括由景观环境、文化内涵以及食住行游购娱等功能营造出的整体环境氛围;服务质量指游客对旅游消费过程中的旅游服务设施、公共服务设施和服务人员及其服务水平的感知。二者共同满足旅游者的功能需求并反映目的地旅游供给能力和质量。提出假设H1:功能性因素显著正向影响负面情感。

经济性因素表现为游客成本感知。旅游者为实现完整的旅游经历需要付出一定的交易成本和沉没成本,即出行所耗费的金钱支出、时间和精力耗费三个部分,游客对旅游经历的收获与成本进行比较从而产生情绪的变化。提出假设H2:经济性因素显著正向影响负面情感。

旅游不可避免与他人产生联系,文化差异等原因增加了产生冲突的可能性。导致旅游失败的社会性因素划分为旅伴、当地居民和其他旅游者三个主体。与不同主体发生冲突对旅游及后续生活的影响存在较大差异,但都会使游客产生负面情绪。提出假设H3:社会性因素显著正向影响负面情感。

风险性因素既包括恶劣天气、自然灾害等自然风险,也包括交通事故、财物被盗等社会风险。旅游业具有脆弱性,游客对存在的风险十分敏感,当旅游者风险感知较强时,可能产生负向情绪和逃避心理,从而降低消费意愿。提出假设H4:风险性因素显著正向影响负面情感。

学界认为旅游者重游意愿与旅游满意度存在联系,过去的旅游体验、感知价值和满意度共同影响旅游者的重游意愿,满意度高的游客更可能重游。提出假设H5:负面情感显著负向影响重游意愿。

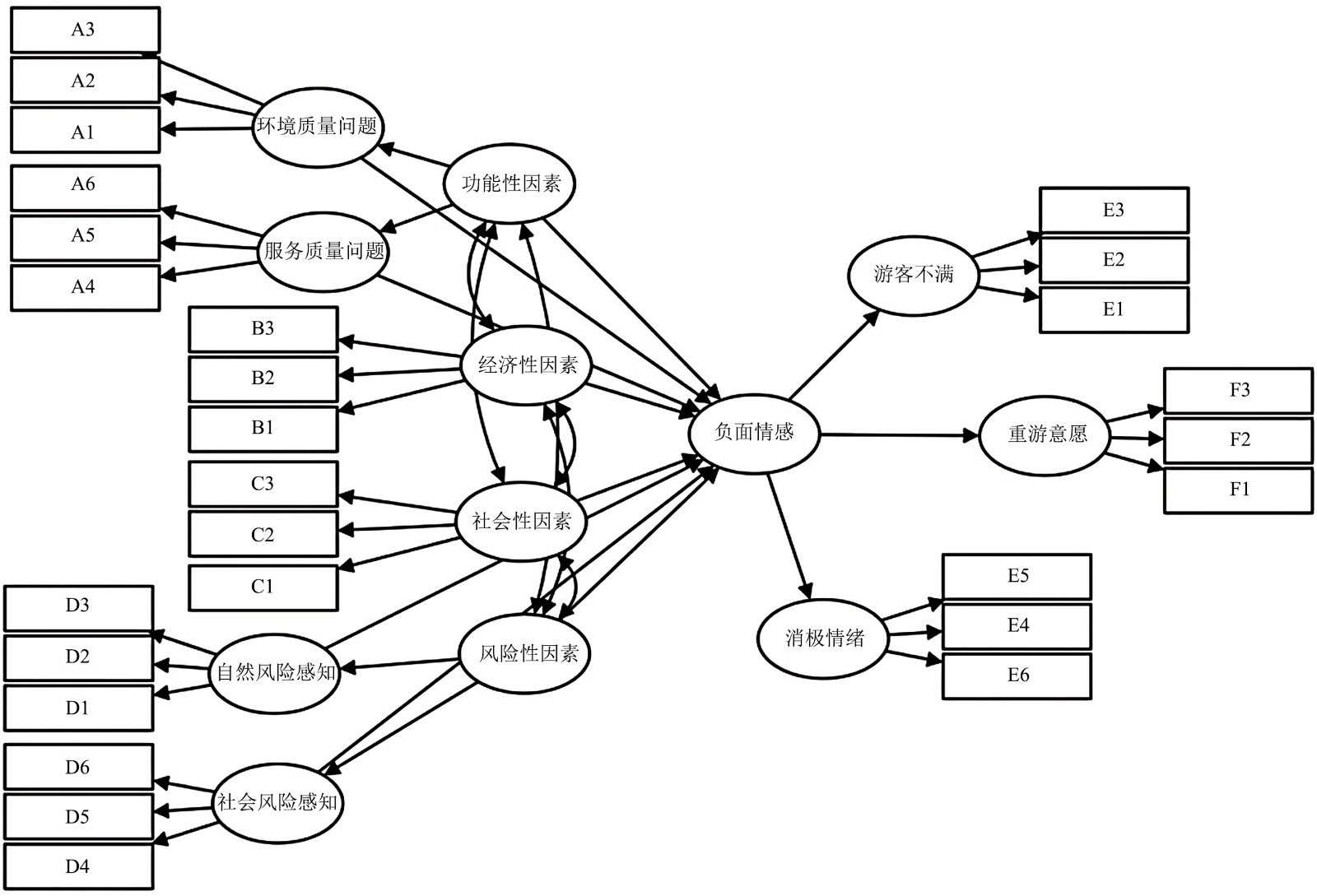
综上,得到假设概念模型(见图1)。

Figure 1. Conceptual model diagram

1. 概念模型图

3.3. 问卷设计

问卷由三部分构成。第一部分为前言。明确调研目的。第二部分是旅游者基本信息。包括人口统计学信息、是否有过旅游失败经历及其原因等。第三部分共六个量表,27个问题。其中,功能性因素量表包括6个题项,借鉴屈小爽[5]等和李佳宇[6]的研究;经济性因素量表包括3个题项,借鉴吉萍[7]的研究;社会性因素包括3个题项,借鉴许春晓等[8]的研究;风险性因素包括6个题项,参考李艳等[9]和苏海洋等[10]的研究;负面情感包括6个题项,借鉴李东等[11]、邱林等[12]、白凯[13]的研究;重游意愿包括3个题项,借鉴王雨晨等[14]、罗莹等[15]的研究。题项采用李克特五级量表(1 = 非常不同意,5 = 非常同意)。

3.4. 描述性统计分析

共发放问卷255份,有效问卷245份,有效率为96.1%。性别中女性较多,达到61.2%。年龄以18~25岁样本为主,占比89.8%。职业87.8%的样本为学生,其余分别为老师、公务员、企事业单位人员和其他。受教育程度本科最多,占比75.5%,其余为研究生及以上和大专及以下。月收入中样本集中在4000元以下。人口学特征上,调研针对性很强,主要面向大学生,小范围兼顾其他群体(详见表1)。旅游失败的次数上,有3次以下不愉快旅游经历的有218人,占比89%;3次及以上的有27人,占比11%,表明样本中大多数人都曾有过不愉快的旅游经历,但在个人的全部旅游经历中,所占的比例不高。原因方面,频率由高到低依次为环境和服务原因、金钱和时间成本原因、社会交往原因、自然风险和社会风险原因及其他(详见表2)。此结果与促使旅游者重游的原因调研结果高度重合,能够对目的地在线旅游营销优化提供有益参考。

Table 1. Basic information form

1. 基本信息表

变量

选项

频率

百分比

性别

95

38.8

150

61.2

年龄

18~25岁

220

89.8

26~35岁

20

8.2

36岁以上

5

2.0

受教育程度

大专及以下

5

2.0

本科

185

75.5

研究生及以上

55

22.4

职业

在校学生

215

87.8

老师

5

2.0

公务员

3

1.2

企事业单位人员

14

5.7

其他

8

3.3

月收入

2000元以下

178

72.7

2000~3999元

40

16.3

4000~5999元

18

7.3

6000元以上

9

3.6

Table 2. Descriptive statistics table of travel failures

2. 旅游失败描述性统计表

变量

选项

频率

百分比

近五年来有过不愉快旅游经历的次数

有,3次及以上

27

11.0

有,3次以下

218

89.0

旅游失败的原因(多选)

环境和服务原因

181

73.9

金钱和时间成本原因

178

72.7

社会交往原因

82

33.5

自然风险和社会风险原因

79

32.2

其他

5

2.0

成为您重游的原因(多选)

环境和服务原因

194

79.2

金钱和时间原因

177

72.2

社会交往原因

164

66.9

自然和社会原因

122

49.8

其他

8

3.3

3.5. 信效度分析

变量的克隆巴赫系数都超过了0.6的基本标准,大多数变量在0.8以上,且整体在0.9以上,说明所使用量表均具有较好的内部一致性,问卷具有良好的可靠性(见表3)。

Table 3. Reliability analysis

3. 信度分析

变量

克隆巴赫Alpha

项数

环境质量问题

0.686

3

服务质量问题

0.747

3

功能性因素

0.811

6

成本感知

0.751

3

经济性因素

0.751

3

社会冲突

0.753

3

社会性因素

0.753

3

自然风险感知

0.77

3

社会风险感知

0.722

3

风险性因素

0.848

6

游客不满

0.861

3

消极情绪

0.866

3

负面情感

0.91

6

重游意愿

0.825

3

整体信度

0.922

27

进行KMO和Bartlett检验,其中KMO值为0.893,高于0.8,Bartlett球形度检验p值接近0.000,小于0.05,具有较高显著性,因此问卷适合进行因子分析(见表4)。

Table 4. KMO and Bartlett’s test

4. KMO和Bartlett的检验

KMO值

0.893

Bartlett球形度检验

近似卡方

3565.775

df

351

p值

0.000

进行探索性因子分析,结果如表5所示。

Table 5. Factor rotation matrix and total variance explained

5. 因子旋转矩阵和总方差解释

名称

因子载荷系数

共同度

(公因子方差)

因子1

因子2

因子3

因子4

因子5

因子6

E1

0.647

0.628

E2

0.743

0.763

E3

0.818

0.763

E4

0.790

0.775

E5

0.638

0.612

E6

0.824

0.786

D1

0.685

0.545

D2

0.674

0.697

D3

0.725

0.656

D4

0.682

0.587

D5

0.643

0.526

D6

0.685

0.654

C1

0.575

0.513

C2

0.684

0.695

C3

0.764

0.726

A1

0.518

0.585

A2

0.655

0.650

A3

0.556

0.565

A4

0.769

0.701

A5

0.717

0.640

A6

0.688

0.567

F1

0.894

0.830

F2

0.853

0.759

F3

0.779

0.682

B1

0.690

0.591

B2

0.592

0.598

B3

0.764

0.753

特征根值(旋转前)

9.413

2.620

1.778

1.573

1.406

1.058

-

方差解释率% (旋转前)

34.862%

9.702%

6.584%

5.827%

5.209%

3.917%

-

累积方差解释率% (旋转前)

34.862%

44.564%

51.148%

56.975%

62.184%

66.101%

-

特征根值(旋转后)

4.240

3.548

2.793

2.633

2.332

2.301

-

方差解释率% (旋转后)

15.705%

13.139%

10.346%

9.752%

8.635%

8.523%

-

累积方差解释率% (旋转后)

15.705%

28.845%

39.190%

48.942%

57.578%

66.101%

-

共提取出6个因子,特征根值均大于1,因子旋转后的方差解释率分别是15.705%,13.139%,10.346%,9.752%,8.635%,8.523%,旋转后累积方差解释率为66.101% > 50%;各测量项的因子载荷值均大于0.5,对应的共同度值均高于0.4,符合度量标准,能有效聚合各维度的观测变量,表明量表各变量维度合理,效度较好。

χ2/df为2.402,GFI、RMSEA、TLI、CFI、NFI和NNFI值分别为0.881、0.076、0.854、0.872、0.801、0.854,均达标,CFA模型拟合指数达到理想标准值,因此该模型拟合度良好(见表6)。

Table 6. Model fitting metrics

6. 模型拟合指标

常用指标

χ2/df

GFI

RMSEA

TLI

CFI

NFI

NNFI

判断标准

<3

>0.8

<0.10

>0.8

>0.8

>0.8

>0.8

2.402

0.811

0.076

0.854

0.872

0.801

0.854

达标情况

达标

达标

达标

达标

达标

达标

达标

六个因子对应CR值均大于0.7,AVE值大部分大于0.5,少量接近0.5,整体数据具有较好的收敛效度(见表7)。

Table 7. Confirmatory factor analysis results

7. 验证性因素分析结果

因子

测量项

非标准载荷系数(Coef.)

标准误 (Std. Error)

Z

(CR值)

p

标准载荷系数

(Std. Estimate)

SMC

AVE

CR

功能性因素

A1

1.000

-

-

-

0.662

0.438

0.424

0.815

A2

0.985

0.114

8.619

0.000

0.646

0.417

A3

0.895

0.108

8.277

0.000

0.616

0.379

A4

1.013

0.107

9.436

0.000

0.722

0.521

A5

1.024

0.115

8.899

0.000

0.671

0.451

A6

0.928

0.118

7.876

0.000

0.581

0.338

经济性因素

B1

1.000

-

-

-

0.606

0.367

0.520

0.762

B2

1.274

0.151

8.465

0.000

0.719

0.517

B3

1.486

0.165

9.016

0.000

0.823

0.677

社会性因素

C1

1.000

-

-

-

0.536

0.288

0.550

0.780

C2

1.410

0.175

8.080

0.000

0.806

0.649

C3

1.475

0.180

8.177

0.000

0.844

0.713

风险性因素

D1

1.000

-

-

-

0.605

0.366

0.486

0.849

D2

1.246

0.136

9.170

0.000

0.762

0.580

D3

1.375

0.149

9.228

0.000

0.769

0.591

D4

1.265

0.148

8.536

0.000

0.686

0.470

D5

0.991

0.129

7.684

0.000

0.595

0.354

D6

1.260

0.140

9.025

0.000

0.743

0.552

负面情感

E1

1.000

-

-

-

0.723

0.522

0.632

0.911

E2

1.306

0.103

12.644

0.000

0.827

0.683

E3

1.255

0.099

12.716

0.000

0.831

0.691

E4

1.272

0.103

12.306

0.000

0.805

0.648

E5

1.194

0.104

11.453

0.000

0.750

0.563

E6

1.377

0.109

12.658

0.000

0.827

0.685

重游意愿

F1

1.000

-

-

-

0.883

0.779

0.625

0.831

F2

0.863

0.072

11.994

0.000

0.804

0.647

F3

0.747

0.072

10.432

0.000

0.670

0.448

对区分效度进行分析,六个因子的AVE平方根值分别为0.651、0.721、0.742、0.697、0.795和0.790,均大于因子间相关系数绝对值,说明具有良好的区分效度(见表8)。

Table 8. Discriminant validity

8. 区分效度

功能性因素

经济性因素

社会性因素

风险性因素

负面情感

重游意愿

功能性因素

0.651

经济性因素

0.721

社会性因素

0.742

风险性因素

0.697

负面情感

0.795

重游意愿

0.790

3.6. 结构方程模拟分析

建立结构方程模型如下(见图2)。

Figure 2. Structural equation model diagram

2. 结构方程模型图

对假设模型进行验证和拟合,以拟合度指标为判断标准,测量值均大于建议值,表明数据拟合效果较为理想(见表9)。

Table 9. Model fitting metrics

9. 模型拟合指标

拟合度指标

χ2/df

RMSEA

TLI

CFI

NFI

IFI

判断标准

<3

<0.10

>0.8

>0.8

>0.8

>0.8

2.253

0.072

0.870

0.888

0.817

0.889

达标情况

达标

达标

达标

达标

达标

达标

对模型的路径进行分析(见表10)。

Table 10. Model regression coefficient

10. 模型回归系数

X

Y

非标准化回归系数

SE

z (CR值)

p

标准化回归系数

检验结果

功能性因素

负面情感

0.291

0.100

2.916

0.004

0.317

支持

经济性因素

负面情感

0.531

0.148

3.581

0.000

0.458

支持

社会性因素

负面情感

0.311

0.124

2.509

0.012

0.286

支持

风险性因素

负面情感

−0.029

0.146

−0.200

0.842

−0.028

不支持

负面情感

重游意愿

0.110

0.099

1.106

0.269

0.080

不支持

根据路径分析,功能性因素到负面情感的标准化路径系数为0.317,p < 0.05,说明功能性因素对负面情感有显著正向影响,即功能性因素问题越多,游客负面情感越强烈,假设H1成立;经济性因素到负面情感的标准化路径系数为0.458,p < 0.01,说明经济性因素对负面情感有显著正向影响,即游客成本感知越高,负面情感越强烈,假设H2成立;社会性因素到负面情感的标准化路径系数为0.286,p < 0.05,社会性因素对负面情感有显著正向影响,即发生社会冲突的程度越激烈,游客负面情感越强烈,假设H3成立;风险性因素到负面情感的标准化路径系数为−0.028,p > 0.05,说明风险性因素对负面情感没有显著正向影响,假设H4不成立;负面情感到重游意愿的标准化路径系数为0.080,p > 0.05,说明负面情感对重游意愿没有显著负向影响,假设H5不成立;假设检验结果如下(见表11)。

Table 11. Summary table of hypothesis test results

11. 假设检验结果汇总表

假设

假设内容

结果

H1

功能性因素显著正向影响负面情感

成立

H2

经济性因素显著正向影响负面情感

成立

H3

社会性因素显著正向影响负面情感

成立

H4

风险性因素显著正向影响负面情感

不成立

H5

负面情感显著负向影响重游意愿

不成立

结构方程模型结果如下(见图3)。

Figure 3. Structural equation model result diagram

3. 结构方程模型结果图

4. 讨论与结论

本文探讨旅游失败情景对游客情感反应及重游意愿的影响机制,并进一步将视角延伸至目的地在线旅游营销优化领域。通过对245份有效问卷数据的分析发现:1) 功能性、经济性和社会性因素均显著正向影响游客负面情感,说明当目的地在环境质量、服务水平、性价比或人际互动等方面出现问题时,年轻游客情绪反应更为敏感;2) 风险性因素对负面情感影响不显著,表明部分外部不可控因素(如天气、交通等)被游客视为“合理预期风险”;3) 负面情感对重游意愿的负向影响不显著,显示年轻游客在非惯常环境中对旅途体验具有较高的心理宽容度,根据社会交换理论,年轻游客可能在旅游后感受到情感修复和补偿,作为一种社会交换,最终能够恢复其对目的地的忠诚和信任,影响其重游意愿。因此,旅游失败并不必然导致游客流失,相反,若目的地能在失败后积极采取有效的服务补救和情绪修复措施,反而可能化解负面影响,恢复游客对品牌的信任与忠诚。值得注意的是,本研究的样本主要由年轻游客构成,且大部分样本来自18~25岁之间的群体。由于样本的局限性,研究结果可能仅适用于该特定群体,而无法广泛推广到所有游客。因此,目的地针对于年轻游客的在线旅游营销优化应从以下四个方面展开。

4.1. 提高价格透明度和优化性价比感知,减少年轻游客成本负担

经济性因素对负面情感具有显著正向影响,尤其是年轻游客对成本感知的敏感性较高,他们通常面临较低的经济预算,因此旅游中的费用透明度和性价比感知直接影响其情感体验和重游意愿,目的地在线旅游营销应采取措施加强价格透明度和性价比的感知管理。1) 提高价格透明度方面。对于预算有限的年轻游客而言,不明确的收费标准可能加剧他们的经济压力,并影响其对目的地的整体评价。目的地在线旅游营销需尽可能实现全链路价格透明化。在OTA平台、官方小程序、公众号、短视频号等渠道公开完整价格结构,包括门票、二次消费项目、餐饮、停车、导览等;推出“费用明细可视化”功能,减少信息不对称;提供智能比价工具,帮助年轻游客在出行前完成价格判断。2) 优化性价比感知方面。年轻游客尤为关注价格和质量之间的平衡,目的地应确保其服务和产品在价格上具有竞争力,同时在质量上达到或超出游客的预期。例如,推出面向年轻游客的在线特惠机制,发布线上限定的青年票、学生票、淡季折扣、夜游折扣等,让低成本用户获得更高感知价值;通过微信、抖音、小红书等渠道推出“限时秒杀”“团购套餐”“早鸟价”等降低成本焦虑的活动;引入智能动态定价,根据客流、天气、节假日进行在线实时价格展示。

4.2. 通过线上引导和线下管理减少冲突,提升年轻游客的社交体验

游客之间、游客与居民之间的冲突常因文化误解、行为规范不清、现场引导不足导致。因此,在线旅游营销应承担“提前引导”的职能,与线下管理形成互补,提升年轻游客的社交体验。1) 进行线上文化礼仪与行为规范可视化引导。在官方平台、OTA详情页、短视频号推出“行为规范科普”短视频,如排队礼仪、禁拍区域、禁烟提醒、与当地居民相处注意事项等;使用图标、动画、游戏化处理等方式,让游客在出行前完成“预习式引导”;利用KOL或当地居民讲故事、小场景演绎,降低说教感。2) 通过线上实时信息发布减少冲突触发点。在线发布景区实时客流、热门景点排队时间、替代路线等,减少因拥挤导致的摩擦;若发生突发冲突或纠纷倾向,可通过线上公告、弹窗及时引导游客避让。3) 形成线上线下联动的冲突快速处理机制。建立“在线客服 + 线下现场人员”双通道协作系统。游客遇到矛盾时可通过微信/小程序快速呼叫客服说明情况;客服定位后通知现场管理人员进行即时调解;调解结束后在线发放“安抚券”或服务补偿,进行情绪修复。

4.3. 优化在线服务质量与数字化功能供给,减少因服务不足导致的负面体验

环境服务质量的不足(如设施差、服务乱、信息不清)会直接引发游客情绪,因此在线旅游营销应发挥数字化优势,提高服务感知。1) 构建“智慧导览 + 即时服务”的在线服务系统。提供在线地图、路线规划、自助讲解等智慧导览功能,减少游客因迷路、信息缺失产生的不满;系统内嵌“AI智能问答”,快速处理常见问题;加入在线客服,实现“随问随答”式服务。2) 通过优化在线内容,提升体验预期的清晰度。在官方号及OTA页面展示高质量体验内容,如路线视频、导览手册、真实拥堵情况、停车位置等;使用VR/AR预体验技术,让游客提前“走一遍”,减少期待落差。3) 以数字化监测推动服务改进。通过大数据实时监测景区拥堵点、厕所利用率、导览点击量等,指导线下优化;在线收集游客反馈并进行“闭环处理”,从接收到回应到改进到回访,提高服务补救效率。

4.4. 建立数字化的负面口碑修复机制,实现从危机应对到品牌重建的在线管理

负面情绪虽未显著降低游客的重游意愿,但其在网络口碑传播中的放大效应不容忽视。目的地在线营销优化的关键在于构建科学的数字口碑管理体系,实现从负面应对向正向引导的转变。第一,目的地应实施负面信息分级管理机制。针对普通服务投诉,应通过在线工单系统快速处理、闭环反馈;针对高关注度舆情事件,应联合平台、媒体与政府部门进行透明沟通与危机公关。第二,应积极推动正向口碑激励机制。通过社交平台话题营销、短视频挑战赛等方式,引导游客主动分享积极体验,弱化“失败叙事”的主导地位。目的地还可与KOL、旅游博主合作,放大真实体验中的正面元素,实现“以口碑带流量、以体验促转化”的良性循环。第三,需建立数据驱动的品牌监测体系。通过整合OTA平台评论、社交媒体互动与游客满意度数据,构建目的地数字品牌健康指数,以此监测品牌形象动态变化,为营销决策提供数据支撑,实现精准投放与形象修复的双重目标。

美景常有,但完美的旅游不常有,想象中远方的美好难以抵挡生活的琐碎,旅游本身的魅力或许正体现在这种复杂与矛盾当中。游客在非惯常环境中对整体旅途过程宽容度较高,对旅游者而言,一次旅行的失败仅仅代表一段过去的经历,最重要的是从失败中汲取经验,为下一次重新出发做准备。对目的地而言,应把握这一机会,及时化解负面影响并积极干预,通过在线旅游营销实现品牌信任重塑。

参考文献

[1] 郭安禧, 郭英之, 李海军, 孙雪飞, 宋长海. 旅游者感知价值对重游意向影响的实证研究——旅游者满意和风险可能性的作用[J]. 旅游学刊, 2018, 33(1): 63-73.
[2] 韩春鲜. 旅游感知价值和满意度与行为意向的关系[J]. 人文地理, 2015, 30(3): 137-144, 150.
[3] Bigné, J.E., Sánchez, M.I. and Sánchez, J. (2001) Tourism Image, Evaluation Variables and after Purchase Behaviour: Inter-Relationship. Tourism Management, 22, 607-616. [Google Scholar] [CrossRef
[4] 易柳夙, 陈晔, 王紫逸, 夏兰. 花钱买罪受? 基于旅游者心理账户的旅游失败评价机制研究[J]. 旅游学刊, 2023, 38(7): 143-155.
[5] 屈小爽, 张大鹏. 传统村落游客感知价值、地方认同对公民行为的影响[J]. 企业经济, 2021, 40(3): 123-131.
[6] 李佳宇. 鸡西市乡村休闲旅游意愿影响因素研究[D]: [硕士学位论文]. 长春: 吉林大学, 2024.
[7] 吉萍. 红色旅游游客感知价值对游客忠诚度的影响研究[D]: [硕士学位论文]. 上海: 上海财经大学, 2022.
[8] 许春晓, 左湘, 胡婷, 何莹. 旅游情境、游客情感与游客忠诚的关系研究——以岳阳楼——君山旅游区为例[J]. 华侨大学学报(哲学社会科学版), 2018(5): 41-51.
[9] 李艳, 严艳, 贠欣. 赴西藏旅游风险感知研究——基于风险放大效应理论模型[J]. 地域研究与开发, 2014, 33(3): 97-101.
[10] 苏海洋, 文彤, 肖凯杰. 家长决策下的研学旅游消费——基于消费者与购买者不一致的二元视角[J]. 旅游学刊, 2024, 39(2): 121-134.
[11] 李东, 王玉清, 由亚男, 陈玥彤. 旅游涉入度、目的地形象与重游意愿: 一个被调节的中介作用模型[J]. 华中师范大学学报(自然科学版), 2022, 56(5): 871-881.
[12] 邱林, 郑雪, 王雁飞. 积极情感消极情感量表(PANAS)的修订[J]. 应用心理学, 2008, 14(3): 249-254, 268.
[13] 白凯. 旅游后悔心理的后续行为表现研究[J]. 旅游学刊, 2009, 24(2): 36-40.
[14] 王雨晨, 焦育琛, 周文丽. 沙漠旅游生态内疚感与重游意愿——基于亲环境行为的遮掩效应[J]. 地域研究与开发, 2022, 41(6): 117-122.
[15] 罗莹, 姚增福. 突发公共危机事件下乡村旅游者重游意愿的复杂性研究——基于模糊集定性比较分析方法[J]. 旅游科学, 2023, 37(6): 107-124.