基于LDA主题模型的网络谣言事件分析与策略处置
Analysis and Strategic Response to Online Rumor Events Based on the LDA Topic Model
DOI: 10.12677/csa.2025.1512352, PDF, HTML, XML,    科研立项经费支持
作者: 徐仙伟, 冯培尧:南京警察学院信息技术学院,江苏 南京
关键词: LDA主题模型网络谣言舆情分析处置策略LDA Topic Model Online Rumors Public Opinion Analysis Response Strategies
摘要: 新媒体环境下网络谣言传播速度快、影响范围广,对社会稳定与公安机关公信力构成严重威胁。本文以“秦朗巴黎丢作业”事件为案例,采用LDA主题模型对该事件的相关评论进行文本分析,通过信息搜集方法与主题建模,揭示网络谣言的舆情特征与传播规律。并在此基础上从谣言查证、真相公布、谣言清除等六个维度指出了网络谣言综合治理策略体系,为公安机关处置类似案件提供理论依据与实践参考。
Abstract: In the new media environment, online rumors spread rapidly and have a wide range of influence, posing a serious threat to social stability and the credibility of public security organs. This paper takes the “Qin Lang’s homework lost in Paris” incident as a case study, using the LDA topic model to conduct text analysis on the relevant comments of the incident. Through information collection methods and topic modeling, it reveals the public opinion characteristics and dissemination patterns of online rumors. Based on this, it proposes a comprehensive governance strategy system for online rumors from six dimensions, including rumor verification, truth disclosure, and rumor elimination, providing theoretical basis and practical reference for public security organs to handle similar cases.
文章引用:徐仙伟, 冯培尧. 基于LDA主题模型的网络谣言事件分析与策略处置[J]. 计算机科学与应用, 2025, 15(12): 386-393. https://doi.org/10.12677/csa.2025.1512352

1. 引言

网络谣言作为信息时代极具挑战性的社会问题,其本质是以真实信息为伪装的虚假内容,通过精心设计的叙事逻辑和情感动员机制误导公众认知判断。在新媒体环境下,谣言的传播呈现出典型的裂变式扩散特征,其传播速度较传统媒介时代提升数个数量级,波及范围更广,表现出前所未有的普遍性和潜在危害性[1]。研究表明,网络谣言不仅直接威胁社会稳定,还可能通过侵蚀社会资本、削弱制度信任等途径,对治理体系产生深远负面影响[2]

当前,网络谣言治理面临多重挑战。从技术层面看,生成式人工智能的快速发展使得谣言制作更加专业化、可视化,深度伪造等技术大幅提升了谣言的迷惑性和检测难度[3]。从传播机制看,社交媒体的算法推荐系统与谣言的传播特性形成共振效应,创造了谣言扩散的“高速通道”。2023年有学者研究显示,在特定议题上,虚假信息的传播速度是真实信息的6倍,传播范围扩大至传统媒体的3倍以上[4]。这种传播态势不仅损害个体权益与企业利益,更对社会秩序和国家形象构成严峻挑战。

在此背景下,社交媒体数据作为大规模、高价值的用户生成内容,为研究网络谣言提供了全新的分析视角和数据基础。这些非结构化数据中蕴含着公众对热点事件的真实态度和情感倾向,是理解谣言传播规律的重要切入点[5]。而无监督的主题建模方法,特别是潜在狄利克雷分配(LDA)模型,在这一领域展现出独特优势。近年来,LDA模型在理论架构和应用场景方面均取得显著进展,这些技术创新将为深入解析网络谣言的传播机制提供了强有力的方法支撑。

本研究以2024年引发广泛关注的“秦朗巴黎丢作业”事件为实证案例,采用LDA主题模型对相关文本进行深度挖掘。研究旨在通过系统分析谣言传播过程中的主题结构、演化路径和情感特征,揭示网络谣言的形成机制和传播规律,从而为公安机关的谣言治理工作提供理论依据和实践指导。具体而言,本研究将探讨三个核心问题:一是网络谣言在传播过程中呈现出怎样的主题分布特征;二是不同主题之间如何相互作用并推动谣言的演变;三是基于主题模型的发现如何转化为有效的治理策略。研究成果将为网络谣言的早期识别、精准干预和有效治理提供科学依据。

2. 理论综述

2.1. 网络谣言

(1) 网络谣言的概念与特征

网络谣言是谣言在网络时代的变种,根据《现代汉语词典》(第7版)的定义,谣言被解释为“没有事实根据的消息”[6]。作为数字时代的社会现象,其概念内涵与表现形式随着技术发展而不断演进。网络谣言也被定义为“通过数字平台传播的、经算法放大且缺乏事实验证的信息内容”[7]。这一概念突出了数字时代信息验证的重要性。

在5G通信技术和短视频平台快速发展的背景下,网络谣言呈现出四个显著特征。首先是传播机制的隐蔽性,文献[8]中指出,2024年有超过78%的网络谣言通过匿名账号和虚拟身份进行传播,溯源难度较三年前提升了42%。其次是内容形态的迷惑性,当前网络谣言已从单纯的文字形态发展为“AI生成内容 + 算法推荐 + 社交互动”的复合形态,特别是深度伪造技术的滥用使得谣言的辨识难度大幅提升。文献[9]中指出,公众对含有视觉证据的谣言辨识准确率仅为53.2%,较纯文本谣言降低了26.8%。第三是传播速度的指数级增长,文献[4] [10]中指出,不实信息在社交平台的传播速度是真实信息的6倍,且传播范围扩大至传统媒体的3倍以上。最后是影响范围的跨界性,网络谣言往往突破单一平台限制,形成跨平台、跨地域的传播网络。更有许多研究学者将网络谣言与数字社会治理进行深层关联。随着AI等新技术快速发展,基于大语言模型的自动生成内容将进一步模糊真实与虚构的界限,对网络谣言的界定和识别将提出更新的挑战[11]

(2) 网络谣言的危害与治理方向

网络谣言的危害已从单一的信息失真扩展到多维度的社会风险。其危害主要体现在以下三个层面:

在国家安全层面,网络谣言已成为影响政治安全的重要变量。境外敌对势力利用网络谣言进行思想渗透的手段日益精细化,通过“精准推送 + 情感共鸣”的策略,有针对性地影响特定群体[12],境外账号通过制造并传播经过精心设计的谣言,试图削弱公民的民族认同感[13]

在社会稳定层面,网络谣言的破坏性呈现出新的特征。网络谣言不仅可能引发群体对立,更会逐步侵蚀社会资本。具体表现为:降低社会信任水平、削弱合作意愿、阻碍公共事务的参与度[14]

在司法权威层面,网络谣言对司法公信力构成新的挑战。“后真相”情感传播特性使得理性辟谣效果受限,网络谣言往往通过激发公众的正义感和对公权力的质疑,形成对司法独立的舆论压力[15]。研究人员同时发现中老年人群对视觉化数字信息的信任度较高,该群体更易成为特定类型谣言的传播途径。

面对网络谣言的新特性和危害性,其传统治理模式已无法适应现实需求。当前学者普遍认为,网络谣言治理应从“被动响应”向“主动预防”的方式进行转化。同时在治理理念上,更强调构建起技术应用、法治保障、平台管控、公众参与等多维视角的协同治理模式。

2.2. LDA主题模型

LDA主题模型是一种常用的文本分析技术,其核心思想是将文本表示成多个主题的分布,从而实现对文档主题的自动化刻画。该模型基于概率图模型和贝叶斯推断,通过分析文本中的词项共现模式来识别主题。该模型的基础假设在于任何给定的文档都是由多个潜在的主题所构成的,而每个主题又可以被定义为一组相关的词汇。模型引入了文档–主题分布和主题–词项分布的概念,通过贝叶斯推断的统计方法估计分布的参数,揭示文档背后隐藏的主题结构[16]

在网络舆情与安全治理应用领域,LDA主题模型展现出强大的实践价值。其一,在主题演化分析中,研究者可通过构建主题模型,精确刻画网络谣言在传播过程中从“事实扭曲”到“情绪煽动”再到“议题政治化”的典型演变路径,为理解谣言的影响机制提供量化依据[17]。其二,在跨平台比较研究中,LDA模型有效揭示不同社交平台在议题构建与传播逻辑上的差异性,为平台差异化治理策略的制定提供实证支持[18]。其三,在预警系统构建中,融合主题集中度与情感极性的LDA扩展模型可进一步实现对谣言爆发点的提前预测,从而提升治理的主动性与精准性[19]

为此,本文将以LDA主题模型方法为基础,对网络谣言事件展开系统性分析。通过运用主题建模技术,着力挖掘网络谣言传播过程中的潜在语义结构,识别核心议题及其演化规律,目的在于探索建立有效的识别与预警机制,为网络谣言的治理提供可解释、可操作的分析框架与路径参考。

3. 案件信息搜集

针对在互联网上曝光并迅速发酵为热点的事件,公安部门在经调查确认为网络谣言时,首要任务是对事件进行全面分析研判,即系统梳理案件脉络、还原事件全貌,并据此制定具体的处置方案。在此过程中,全面而精准的信息搜集是至关重要的一环,其数据来源主要涵盖包括以下方面。

3.1. 公安业务信息搜集

公安业务信息主要涵盖了公安机关及其工作人员在日常执法和服务过程中收集到的关于人员、案件(事件)、物品、机构等多方面的分散性数据。这些数据资料经统一的格式整理、分类、归纳,以满足不同警务工作的需求。公安业务信息的来源极为广泛且多样,包括各种渠道和层面。根据其性质,这些信息可以被划分为静态信息和动态信息两大类。静态信息主要描述的是人、物、地点、组织等在社会中固定不变的状态和特征。而动态信息则聚焦于与公安工作紧密相关的人、物、事件、组织等现实情况中的动态变化和发展态势。

在谣言事件中,结合事件中的人、事、物、时间、地点等要素,在公安业务信息中对相关静态信息进行查证、排查。以“秦朗巴黎丢寒假作业”为例,通过人口库中姓名检索,同时结合年龄特点可进行初步排查,再次根据其出行记录(如航班信息)及出入境记录,分析是否有前往目的地的行为。通过以上方式对其动态信息进行研判如活动轨迹,综合评估发布信息的可靠性。

3.2. 互联网信息搜集

互联网是谣言传播的主要渠道,重点查证方向包括:① 地点查证:主要通过在线地图服务搜索涉及地点,确认是否存在并获取地理位置信息;搜集新闻报道或社交媒体上相关地理信息,查阅官方资料,联系当地居民进行情况反馈。② 人物核查:收集涉嫌谣言的人物信息,验证人物身份,并通过家人、朋友、同事等了解其社会表现。③ 逻辑分析:分析事件发生的逻辑和合理性,关注时间线的合理性、因果关系的合理性、行为主体的可信性、证据和信息的支持,以及背景信息的考量,识别逻辑漏洞。

3.3. 社会信息搜集

社会信息是指其他政府机构、社会组织、企事业单位等在日常运作过程中收集或持有的关于用户、客户以及管理对象的资料。民警可通过与上述部门和组织进行交流、协作,规范获取相关信息,从而为案件侦查提供支持。

4. LDA主题模型应用

4.1. 数据收集与预处理

本文关注的事件数据主要来自于互联网平台,时间起止时间为:2024年2月16日至4月30日,数据属性包括动态内容、发表时间、发表方式、转发数量、评论数量以及点赞数量等。同时为保证数据有效性,采用以下方法进行预处理。① 数据清洗,通过正则表达式删除无效符号;② jieba分词,将中文文本切分为词语;③ 去除停用词,删除无实际意义的词。预处理后的数据将更适合进行主题建模分析。

4.2. 参数选择与主题数确定

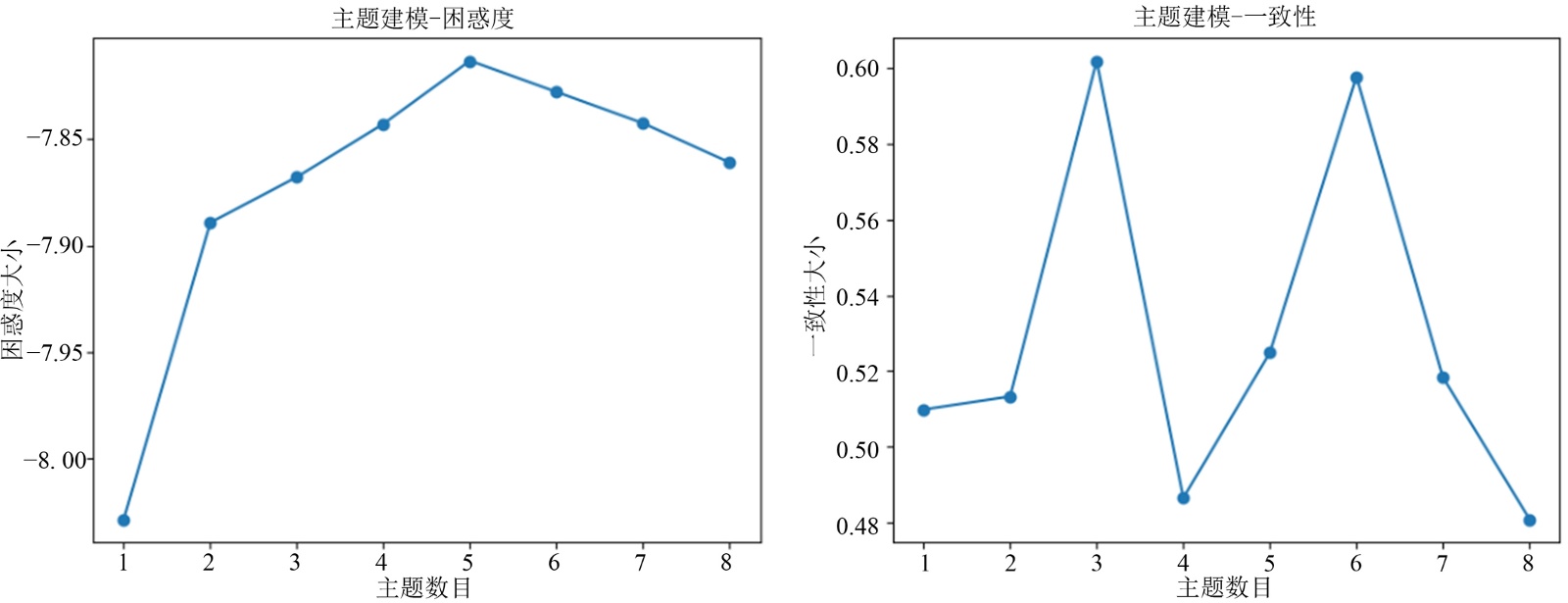
LDA学习算法设定参数包括Dirichlet先验αβ参数和主题数K。参考文献[20]αβ分别设置为0.1和0.01。为确定最佳主题数量,采用主题困惑度和主题一致性两种评估方法。

其中主题困惑度衡量模型预测能力,较低的困惑分数表示模型预测能力较高。通过计算困惑度,可以更准确地评估模型在给定主题数量下的性能,从而避免过度聚类,提高主题模型的准确性。其计算公式如式(1)所示。其中, p( w d ) 是指测试集中出现的每一个词的概率, N d 表示测试集中出现的所有词的总数。

Perplexity=exp{ d=1 M logp( w d ) d=1 M N d } (1)

主题一致性则是基于主题中的顶部单词在文档中共同出现的频率,评估主题的可解释程度[11]。这种度量方法可以提供一种衡量主题模型产生结果可解释性的有效工具。一致性计算公式如式(2)所示。

C k = i=2 M j=1 i=1 log D( V i , V j )+1 D( V j ) (2)

其中 V k =( v 1 , v 2 ,, v m ) 代表主题k中的前M个顶部单词的列表(通常按单词在主题中的概率降序排列)。D(v)是整个文档中包含了单词v的文档的数量。 D( v,v ) 是整个文档中同时包含了单词v和单词v′的文档的数量,这个值度量了两个单词的共现强度,共现越频繁,说明它们语义关联越强。

通过计算不同主题数下的困惑度和一致性,发现当主题数目k = 3时,一致性较高且困惑度较低,如图1所示。

Figure 1. Topic perplexity and consistency analysis

1. 主题困惑度与一致性分析

4.3. 结果分析

(1) 主题提取

通过对上述案例的LDA主题模型分析,分别从网络环境、案件处理以及事件内容三个角度提取出特征词,如表1所示:

Table 1. Topic-feature terminology

1. 主题–特征词表

主题

特征词

主题1 (网络环境)

媒体、流量、段子、知道、网红、新闻、视频、现在

主题2 (案件处理)

流量、网络、媒体、视频、编造、公安机关、平台、底线

主题3 (事件内容)

秦朗、视频、寒假作业、丢、巴黎、作业、舅舅、网友、

(2) 主题分析

使用pyLDAvis对主题模型结果进行可视化,如图2所示。三个主题的圆圈气泡无交叉,说明主题数较为合适,主题之间区分度明显。

Figure 2. Visualization of the theme pyLDAvis

2. 主题pyLDAvis可视化展示

主题1 (网络环境):可见网民围绕该事件的讨论已超越个案层面,展现出对构建健康网络生态的集体共识与期望。网民在讨论中积极关注媒体社会责任与平台治理效能,认为网络内容生态的持续优化需要各方协同努力。这些讨论体现了三个积极面向:一是网民展现出对优质网络内容的高度期待,这种共识为推动网络环境提质升级奠定了坚实基础;二是讨论中蕴含着对平台发挥主体作用的支持态度,为完善网络治理机制创造了有利条件;三是网民表现出积极参与网络空间治理的主人翁意识,这种集体智慧将为构建清朗网络空间注入新的活力,也为推动形成多方协同的治理格局提供宝贵的民意基础。

主题2 (处理结果):反映网民对公安机关处罚结果的讨论,包括对处罚轻重的不同看法。关键词“公安机关”、“行政处罚”、“策划”等表明网民关注事件的处理过程和结果。网民围绕此处罚结果展开了富有建设性的探讨,其核心关切主要体现在:一是讨论中频繁出现的“底线”、“平台”、“账号”等关键词,清晰地反映出公众对于维护清朗网络空间的高度认同与积极支持,普遍期望通过平台机制与法律手段共同筑牢网络行为的规范框架;二是针对处罚轻重的不同看法,例如部分网民认为“应付出更大代价”与另一些声音认为“处罚较重”,实则展现了社会公众对于建立清晰、明确且公开的网络行为处罚标准与司法解释的普遍期待。后续处理中如能联合推动处罚依据的明确化与标准化,并加强相关法律法规的公众普及,将极大地促进社会共识的凝聚,有效减少公众疑虑,共同营造一个更加规范、有序、健康的网络环境。

主题3 (事件内容):涵盖谣言事件涉及的人物、地点和内容,表明网民对事件真实性的关注。从关键词“作业”可见公众的关切已进行延伸,充分展现了网络舆论对社会公共议题的聚焦能力与升华潜力,也为相关部门的舆情引导工作提供了有益启示,应围绕公众关心的问题开展正向解读与政策宣导,从而将公众注意力引导至更具建设性的讨论方向,为构建协同治理的舆论引导机制创造良好条件。

(3) 分析总结

通过上述分析可见,该谣言事件的网络讨论呈现出明显的阶段性特征。主题三与主题二分别对应事件发生初期与公安机关通报后两个关键时间节点,体现了网民对事件发展进程的持续关注。由此可见,网络舆论热度问题需要多方主体的共同参与,提示相关部门在处置网络谣言时可建立更为主动的协同治理机制。首先通过与主流媒体和平台方加强合作,共同构建优质内容生态,确保重要公共议题获得适当关注;其次通过及时公布案件进展、解读处罚依据等方式,有效满足公众知情权,引导舆论理性发展。

可见这种基于数据洞察模式下的治理策略,将有助于公众对热点事件的关注,转化为提升网络素养、共建清朗空间的集体行动,最终促进网络舆论在社会治理中发挥更加积极的作用。

5. 网络谣言处置策略

基于上述谣言事件的信息搜集与LDA主题模型分析结果,以公安机关为视角,提出以下处置策略。

5.1. 谣言查证

建立全方位信息查证体系,结合公安业务信息、互联网信息和社会信息进行综合研判。公安业务信息查证包括对人员、案件、物品、机构等静态和动态信息的排查;互联网信息查证重点关注地点、人物和事件逻辑的核实;社会信息查证通过与其他部门协作获取相关资料。确保信息全面、准确。

5.2. 迅速公布真相

为有效遏制谣言,应积极借助主流媒体的公信力与传播力。通过主动设置公共议程,及时、持续地向公众传递事实全貌,能够有效对冲谣言带来的信息噪音,主导舆论走向,维护社会信息环境的清晰有序。增强说服力的同时,唤醒网民独立思考意识。

5.3. 及时清除谣言

识别网络谣言后,立即采取措施消除不良影响,防止进一步扩散。要求发布者主动删除不实内容,并在公开平台澄清道歉,减轻负面影响。与网络平台及时沟通,采取删除谣言帖子等措施,遏制谣言传播,避免连锁反应。

5.4. 依法合理查处

对网络谣言制造者依法惩处,体现法律权威性和严肃性,起到警示作用。对于以流量为目的、传播虚假信息造成恶劣影响的媒体,联合平台严肃处理,封禁相关水军和虚假宣传媒体账号,规范自媒体社交网络使用行为,净化网络空间。

5.5. 加强平台监管

依据《中华人民共和国网络安全法》《互联网信息服务管理办法》等法律法规,建立针对网络平台的严格监管机制。要求平台加强信息内容审核,建立专业审核团队和完善审核流程,确保发布信息真实、准确、合法。鼓励行业自律,通过行业协会制定行业规范,约束平台行为。倡导公众监督,对发现的谣言信息及时举报。定期开展专项整治行动,对存在的问题督促整改,对违法行为查处。指导平台加强技术防范手段建设,利用人工智能、大数据等技术对信息进行自动识别和过滤,提高谣言发现和处置效率。

5.6. 细化处罚标准

关注处罚标准的设定,考虑谣言传播的程度和影响力,如转发、评论、点赞次数及造成的社会影响等因素,制定具体的行政处罚细则。针对不同类型的网络谣言,制定不同的监管标准和处罚措施。加强与其他部门的协作和联动,借鉴其他国家和地区的经验,不断完善和优化行政处罚标准,减少群众疑虑。

6. 结论

本文通过“秦朗巴黎丢作业”网络谣言事件,探讨了网络谣言的信息搜集方法,并利用LDA主题模型对事件相关评论进行挖掘,为公安机关处置网络谣言提供了方向。并对网络谣言处置策略进行了探讨与总结,通过科学有效的手段化解网络谣言的负面影响。

网络谣言的防控是全社会的共同责任。网民应提高政治觉悟和法治意识,加强职业道德修养;媒体从业者应履行“把关人”职责,对发布信息严格核查;公民个人应增强信息辨别能力,提高独立思考能力;政府部门、社会机构和相关平台应加强监管,及时处理虚假信息。只有多方协同,才能有效净化网络空间,维护社会的信息秩序和公众的合法权益。

基金项目

江苏高校哲学社会科学研究项目(2024SJYB0101)。

参考文献

[1] 张雅琪. 基于信号理论的网络辟谣效果影响因素及提升路径研究[D]: [硕士学位论文]. 长春: 吉林大学, 2025.
[2] 孙志伟, 殷浩铖. 人工智能时代数字巨头的技术权力及其对“全球南方”的挑战[J]. 国际安全研究, 2025, 43(2): 142-164+168.
[3] 刘为. 网络谣言的智能化演变及治理[J]. 传媒论坛, 2025(18): 15-17.
[4] 熊李力, 朱萌. 数字时代的政治议程重构: 社交媒体的干预机制及国家应对路径[J]. 太平洋学报, 2025, 33(8): 15-27.
[5] 林若铭, 宋明珠, 王晓磊. 大模型视角下网络舆情与犯罪风险预警研判[J]. 公安研究, 2025(3): 54-65.
[6] 中国社会科学院语言研究所. 现代汉语词典[M]. 第7版. 北京: 商务印书馆, 2016.
[7] 杨林. 网络平台的信息内容治理研究[D]: [博士学位论文]. 济南: 山东大学, 2023.
[8] 赵浩. 疏解与堵截: 开源大语言模型数据风险的双向协同治理[J]. 数字法治, 2025(4): 143-163.
[9] 张琳玉. 短视频网络谣言特征精准识别及治理优化策略研究[D]: [博士学位论文]. 重庆: 重庆工商大学, 2025.
[10] 郭力铭. 食品安全事件中网络舆论的道德失范及其矫正研究[D]: [硕士学位论文]. 岳阳: 湖南理工学院, 2025.
[11] 曾帧. 基于危机生命周期理论模型的公安机关应对涉警网络舆情的问题与对策研究[D]: [硕士学位论文]. 昆明: 云南师范大学, 2024.
[12] 黄园, 吴青松. 公安机关治理网络谣言面临的挑战及其策略——以生成式人工智能技术应用为背景[J]. 四川警察学院学报, 2024, 36(6): 50-60.
[13] 唐庆鹏. 网络空间的政治安全及其治理研究[D]: [博士学位论文]. 上海: 华东师范大学, 2020.
[14] 张爱军, 段玉茹. “谣言的内幕”: 个体心理视角的网络政治谣言生成与应对[J]. 武汉理工大学学报(社会科学版), 2024, 37(3): 1-10.
[15] 赵鹏博, 夏天舒. 后真相时代新闻舆论对司法活动的影响及规制路径——以审前宣传为视角的展开[J]. 公民与法(审判版), 2024(8): 12-23.
[16] 胡泽文, 王梦雅, 韩雅蓉. 基于机器学习的中国区块链专利技术主题识别与自动分类研究[J]. 数字图书馆论坛, 2023, 19(12): 32-43.
[17] 李玥琪. 社交网络舆情多平台主题图谱构建及风险识别研究[D]: [硕士学位论文]. 长春: 吉林大学, 2023.
[18] 叶光辉, 王豫洁, 娄培琳, 等. 舆情信息跨域流转分析[J]. 数据分析与知识发现, 2025, 9(5): 62-76.
[19] 陈正芹. 整体性治理视阙下地方政府疫情治理能力现代化研究[D]: [博士学位论文]. 上海: 华东政法大学, 2022.
[20] 潘亚平, 王玮, 高育栋. 运用社交媒体推动电力行业企业文化建设的策略及建议基于LDA模型和TF-IDF算法的微博主题聚类研究[J]. 企业改革与管理, 2023(23): 158-160.