基于NSGA-II-RD的电商物流配送中心选址–路径–调度联合优化研究
Research on Joint Optimization of E-Commerce Logistics Distribution Center Location-Route-Dispatch Based on NSGA-II-RD
摘要: 针对电商平台需要规划向消费者配送商品的具体路径和库存调度量的情境,进行了全过程联合优化,提出了低碳视角下电商物流配送中心选址–路径–调度联合策略研究。首先,考虑到配送过程中时间存在不确定性,引用前景理论刻画消费者对预期配送时间的心理期望。同时,考虑到促销期间订单量激增导致库存有限,因此用订单满足率衡量消费者的满意度水平,与前一指标相结合计算配送效率。其次,在计算配送成本时,除了基本的运输成本,还创新性地引入了缺货成本系数这一变量,结合订单满足率,衡量缺货损失成本,从而建立起配送效率最大、配送成本最小的多目标优化模型。最后,使用改进设计的NSGA-II-RD (Non-dominated sorting genetic algorithms for route and dispatch)算法进行求解,将第一部分选址中的部分最终备选点作为本部分的配送中心,使用上海市相关数据进行案例分析,验证了该模型和算法的可行性。
Abstract: In response to the situation where e-commerce platforms need to plan specific delivery routes and inventory dispatch quantities to consumers, a joint optimization of the entire process was carried out, and a low-carbon perspective was proposed to study the joint strategy of e-commerce logistics distribution center location, route, and dispatch. Firstly, considering the uncertainty of delivery time, prospect theory is used to depict consumers’ psychological expectations towards expected delivery time. Meanwhile, considering the limited inventory due to surging orders during promotional periods, the order fulfillment rate is used to measure consumer satisfaction level, and combined with the previous indicator to calculate delivery efficiency. Secondly, when calculating delivery costs, in addition to basic transportation costs, an innovative variable called the stockout cost coefficient was introduced. Combined with the order fulfillment rate, the stockout loss cost was measured to establish a multi-objective optimization model that maximizes delivery efficiency and minimizes delivery costs. Finally, the improved NSGA-II-RD algorithm was used to solve the problem. Some of the final candidate points in the first part of location were selected as distribution centers. Case analysis was conducted using relevant data from Shanghai to verify the feasibility of the model and algorithm.
文章引用:高亚慧, 刘勤明, 彭舒悦. 基于NSGA-II-RD的电商物流配送中心选址–路径–调度联合优化研究[J]. 电子商务评论, 2025, 14(12): 4896-4908. https://doi.org/10.12677/ecl.2025.14124444

1. 引言

随着电子商务的快速发展和消费者对配送时效要求的不断提高,电商平台和物流企业需要根据实时订单信息做出迅速的物流配送响应,其中包括开放配送中心、物流运输路径选择、各配送点订单分配量等任务。特别是在“双十一”、“618”等电商促销期间,订单量激增,合理的配送路线能够缩短配送响应时间,在承诺时间内将商品送至消费者手中,提升服务质量。而合理的库存调度方案能够针对订单的紧急程度进行商品分配,实现资源优化配置,以确保库存利用率最大化。

电商物流调度作为电商运营的一个重要环节,是支撑电商物流和配送服务顺利开展的关键。近年来学者们对于电商物流调度的研究主要从时效性、客户满意度、服务质量等方面展开。考虑时效性方面,Ouyang等[1]针对电商“最后一公里”配送中存在的时间窗问题,提出了一种基于马尔科夫决策过程的动态社区划分模型,用于优化满足时间窗约束的社区配送策略。Côté等[2]研究了即时配送/同日配送中的动态车辆路径问题,提出了一种“分支与遗憾”启发式算法,有效提升了订单满足率和路径效率。Cui等[3]提出了一个基于交通拥堵变化的即时配送路径优化模型,使用启发式进化算法在考虑时间依赖交通网络下进行路径优化。Flamini等[4]分析了实时交通信息在城市配送路径优化中的价值,发现与静态路径规划相比,动态实时优化可以大幅提升配送效率。考虑客户满意度方面,Zhao等[5]研究了在“最后一公里”配送中客户对送达时间、方式和地点的多样化偏好,构建了一个考虑客户满意度和成本平衡的优化模型。Ulmer等[6]提出了一种基于客户时间窗口和满意度约束的动态配送策略,通过预测未来订单请求,有效提高了准时率和服务质量。Abhilashani等[7]在研究中提出了一个考虑客户偏好时间窗的路径优化模型,结果显示在保持客户满意度的同时,总成本可减少约22%。Shao和Cheng [8]设计了一个偏好感知配送规划系统,通过机器学习和分层优化策略提升了客户体验与路径质量的匹配度。考虑服务质量和可持续发展方面,Wang等[9]将碳排放成本纳入冷链物流路径优化中,采用循环进化遗传算法考虑环境和经济目标。Cirullies等[10]提出绿色供应链设计的概念框架,整合环境因素与供应链决策。Said等[11]系统综述绿色供应链实践对可持续绩效的贡献。Qin [12]同时考虑经济成本、客户满意度与碳排放,提出综合优化模型。针对物流调度模型的求解方法,Bräysy & Gendreau [13]综述了用于VRPTW的元启发式方法,包括模拟退火、禁忌搜索和遗传算法等。Elshaer & Awad [14]通过分析2009~2017年间299篇论文,总结了各类VRP变体及主流算法的使用趋势。Cordeau等[15]探讨了基于局部搜索、群体搜索及学习机制的多种高效算法。在电商物流研究领域,目前主要关注配送中心选址、物流配送路径、库存调度三个方面的部分内容,但很少有文献将这三方面联合起来进行综合研究,而这种联合研究则是未来电商物流发展和应用的必然趋势。因此,低碳视角下电商物流配送中心的选址、路径和调度联合优化值得进一步深入探究。

本文针对电商促销期间物流配送活动具有动态性和不确定性的特点,当配送中心需要向消费者提供服务时,考虑到订单动态变化条件,研究了低碳视角下的路径选择和库存调度问题。首先,引入前景理论和三角模糊数,刻画商品送达的预期时间实现程度和订单未满足时消费者的满意度水平以衡量配送效率。其次,引入“缺货成本系数”来衡量订单未满足所带来的损失成本,结合车辆成本、油耗成本和碳排放成本来计算配送过程中产生的运输成本,将这两部分纳入配送成本,构建配送效率最大、配送成本最小的多目标优化模型。同时,为求解该模型设计了NSGA-II-RD算法以匹配具体模型和约束条件。最后,将选址模型中的部分最终备选点作为配送中心位置,代入相关数据对模型和算法进行验证。

2. 问题描述

本文考虑低碳视角下的电商物流配送中心选址–路径–调度问题,旨在得出合理的配送路径和库存调度量。在电商促销期间,当需要配送商品时,不仅要规划好每个配送中心不同车辆的配送路线,也要确定好为每个配送点分配多少数量的商品,即库存调度量。制定出策略后,配送中心派出配送车辆,装载好整条配送路径中调度给配送点的商品,按照优化路径依次进行配送,最终返回配送中心。

由于商品配送过程中运输时间难以准确计算,当实际配送时间与消费者预期时间相差较大时,不仅会影响商品送达的时效性,也会导致消费者产生不满情绪,故采用前景理论刻画商品送达时的预期时间实现程度,以实际订单满足率衡量消费者满意度水平,将此二者作为配送效率的评估标准。同时,在考虑配送成本的过程中,除了传统的车辆固定成本和油耗成本,还加入了碳排放成本作为运输成本的一部分,以实现运输过程的低碳目标。此外,当配送点订单的模糊需求量与实际获得量不匹配时,会严重影响客户满意度和平台声誉,因此采用缺货成本量化这一损失,并将其与碳排放成本等运输成本共同构成配送成本,最终求得配送效率最大、成本最小时的最优配送路径和库存调度量。

3. 符号说明与假设(见表1)

(1) 配送中心的地理位置不同,其服务能力也不同。较为重要的配送中心可满足路径上所有配送点的需求,非关键性配送中心难以满足路径上配送点的需求。

(2) 配送点对于商品的模糊需求量和订单未满足时的缺货成本系数可由区域订单量和客户价值估算得出。

(3) 决策过程中不考虑配送点间订单的不同紧急程度。

(4) 配送中心和配送点的坐标已知,节点间的距离由经纬度坐标计算得出。

(5) 一个配送中心可向多个配送点提供服务,每个配送点只能由一个配送中心提供商品,配送中心将其所有商品全部配送给配送点。

Table 1. Symbol description

1. 符号说明

符号

说明

I

配送中心集合, I={ i|i=1,2,,u }

J

配送点集合, J={ j|j=1,2,,w }

K

配送车辆集合, kK

L j

配送点 j 的订单未得到满足时消费者的满意度水平

D i

配送中心 i 所拥有的可配送商品数量

c k

车辆 k 的固定成本

c 0

车辆 k 配送商品时单位运量和单位距离对应的单位运输成本

d mn

节点 m 与节点 n 之间的距离, m,nIJ

a

延迟配送惩罚系数

Q k

车辆 k 的最大承载量

q ˜ j

配送点 j 对商品的模糊需求量, q ˜ j =( q j 1 , q j 2 , q j 3 ), q j 1 q j 2 q j 3 Q k

q ij 0

配送点 j 实际接受到配送中心 i 分配的商品数量

ε

针对 C O 2 排放所征收的税金,即碳税价格

μ mn

车辆 k 配送商品时在节点 m,n 之间的单位运量和单位距离对应的单位碳排放量

R mn

节点 m,n 之间的道路交通水平

v mn

节点 m,n 之间,配送车辆行驶的平均速度

t mn

节点 m,n 之间,配送车辆的实际行驶时间

t ˜ mn

节点 m,n 之间期望行驶时间, t ˜ mn =( t mn 1 , t mn 2 , t mn 3 )

η j

配送点 j 订单未满足时的缺货成本系数

NC

缺货成本

X mn k

车辆 k 从节点 mIJ 到节点 nIJ ,则取值为1,否则取值为0

Y i k

车辆 k 分配给配送 iI ,则取值为1,否则取值为0

Z ij

配送中心 i 向配送点 j 提供商品,则取值为1,否则取值为0

4. 模型构建

4.1. 配送效率最大化

(1) 预期时间实现程度

在电商促销期间,由于订单激增、交通拥堵、运力不足等因素的影响,商品的送达时间存在极大的不确定性,难以准确预估。而消费者往往以区间形式预计商品送达时间,故可采用三角模糊数对节点间的期望运输时间进行表示,即 t ˜ mn =( t mn 1 , t mn 2 , t mn 3 ) 。本文采用最可能值法对 t ˜ mn 进行去模糊化处理。其中 t mn 2 为中值, t mn 1 t mn 3 分别为上下界,为这三个数值分别赋予相应的权重 ω 1 ω 2 ω 3 ,三个权重之和为1,中值被赋予的权重 ω 2 最高,上下界的权重 ω 1 ω 3 相对较低,故取 ω 1 = ω 3 =0.15, ω 2 =0.7 ,转化后的期望运输时间为:

t ˜ mn =0.15 t mn 1 +0.7 t mn 2 +0.15 t mn 3 (1)

t mn 表示实际运输时间:

t mn = 2 d mn 3 v mn ( 1+ R mn 1.88+7 R mn 3 ) (2)

但由于存在客观条件的限制,商品实际送达时间 t mn 与消费者预期时间 t ˜ mn 存在偏差 Δ t mn ,即:

Δ t mn = t ˜ mn avg( mIJ nIJ t mn X mn k ) (3)

前景理论目前被广泛应用于模糊决策问题,对于本文所提出的时间不确定性问题,可用其进行客观阐述。根据前景理论价值函数曲线(图1)可知,当时间偏差大于0时,消费者处于风险收益状态,预期时间实现程度 V( Δ t mn ) 为正,当时间偏差小于0时,消费者处于风险损失状态,预期时间实现程度 V( Δ t mn ) 为负,即:

V( Δ t mn )={ ( Δ t mn ) α ,Δ t mn 0 λ ( Δ t mn ) β ,Δ t mn <0 (4)

其中, α β 分别为收益和损失的敏感程度,且在 ( 0,1 ) 之间, λ 损失规避程度,且 λ1 α=β=0.88 λ=2.25

Figure 1. Prospect theory value function curve

1. 前景理论价值函数曲线

(2) 消费者满意度水平

在库存调度的过程中,由于促销期间库存数量有限,所以必定会存在资源无法满足全部订单的情况,此时消费者会因订单得不到满足而产生不满等负面情绪,本文采用满意度水平对其进行量化计算。消费者情绪往往随着订单的实际满足情况发生变化,单一配送点的订单满足率为实际商品接收量与模糊需求量之间的比值。由于本文针对的是所有配送点,因此要计算平均订单满足率,用 φ j 表示平均订单满足率,则:

φ j = j=1 w iI q ij 0 Z ij q ˜ j w (5)

满意度水平下降会对配送效率产生负面影响,而订单满足率对配送效率有积极作用,为了定量评估满意度水平这一指标,定义不满意度 L j = 1 − 平均订单满足率,即:

L j = jJ ( 1 j=1 w iI q ij 0 Z ij q ˜ j w ) (6)

因此,配送效率由预期时间实现程度和满意度水平两部分组成,其表达式为:

E= mIJ nIJ kK V( Δ t mn ) jJ L j = mIJ nIJ kK V( Δ t mn ) jJ ( 1 j=1 w iI q ij 0 Z ij q ˜ j w ) (7)

4.2. 配送成本最小化

(1) 缺货成本

当配送点实际收到的商品无法达到订单量时,需要补充更多商品提供支持,否则容易导致客户流失,造成后续运营成本增加,故本文将缺货成本计入到配送成本中。商品缺货量是指配送点对商品的需求量与实际接收量之间的差值。由于各配送点的订单量不同,因此缺货所造成的成本增长也不同,用 η j 来表示配送点订单未满足时的缺货成本系数,其数值依据订单量和客户价值确定,故缺货成本可表示为缺货成本系数与商品缺货量的乘积,即:

NC= j=1 w η j ( q ˜ j i=1 u q ij 0 Z ij ) (8)

(2) 运输成本

将合理数量的商品从配送中心分配到配送点的过程中,运输环节是必不可少的。主要考虑的运输成本包括车辆固定成本、油耗成本和碳排放成本。因此,本文的配送成本由缺货成本和运输成本两部分组成,其表达式为:

C = j=1 w η j ( q ˜ j i=1 u q ij 0 Z ij )+ iI kK c k Y i k + iI jJ m,nIJ kK c 0 q ij 0 d mn X mn k Y i k Z ij + iI jJ m,nIJ kK ε q ij 0 μ mn d mn X mn k Y i k Z ij (9)

4.3. 多目标优化模型

f 1 ( x )=maxE (10)

f 2 ( x )=min C (11)

s.t.

jJ mIJ nIJ q ˜ j X mn k Q k (12)

iI q ij 0 Z ij q ˜ j ,jJ (13)

iI D i jJ q ˜ j (14)

j=1 w q ij 0 Z ij = iI D i (15)

iI jJ X ij k 1,kK (16)

mIJ X mj k nIJ X jn k =0,jJ,kK (17)

kK X in k =0,iI,nI (18)

mI nJ X mn k =1,kK (19)

mJ nI X mn k =1,kK (20)

X mn k { 0,1 },m,nIJ,kK (21)

Y i k { 0,1 },iI,kK (22)

Z ij { 0,1 },iI,jJ (23)

目标函数式(10)表示在电商物流配送调度过程中效率最大化;目标函数式(11)表示在配送调度过程中成本最小化;式(12)表示每个配送车辆所承载的商品数量不得超过其最大承载量;式(13)表示配送点实际接收量不得超过订单量;式(14)表示配送中心储备的商品数量不超过订单总量;式(15)表示所有配送点接收的商品量之和为配送中心所拥有的商品总量;式(16)表示每个配送车辆只服务于一个配送中心;式(17)表示车辆驶入某一节点后,将在该节点驶出;式(18)表示避免配送中心之间产生路径;式(19)、(20)表示配送路径以配送中心为起始点;式(21)、(22)、(23)表示约束决策变量。

4.4. 去模糊化处理

采用加权平均与最可能值法进行转换。首先确定置信水平 φ ,然后为三角模糊数的上下界和中值分别确定权重。本文中上下界权重为 1 6 ,中值权重为 4 6 ,转换后公式为:

q ˜ j = 1 6 [ φ( q j 2 q j 1 )+ q j 1 ]+ 4 6 q j 2 + 1 6 [ q j 3 φ( q j 3 q j 2 ) ] (24)

5. 算法改进

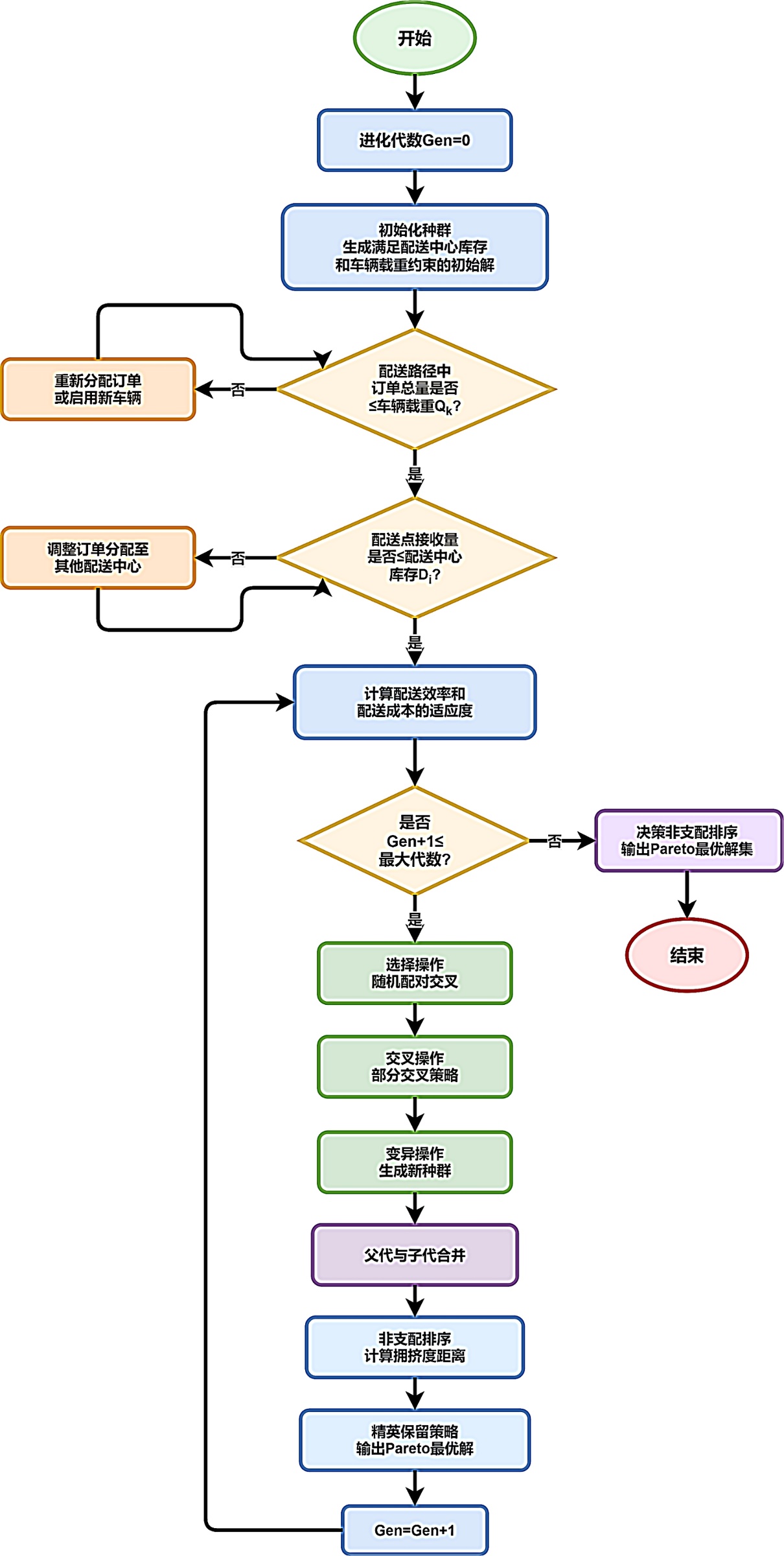
本文多目标电商物流配送中心选址–路径–调度问题属于NP难问题,适合用NSGA-II算法进行求解。本文中的配送中心位置已知,但需要对库存调度量进行分配。针对问题和模型,对传统的NSGA-II算法重新进行改进,形成适用于求解多目标模型的NSGA-II-RD (Non-dominated sorting genetic algorithms for route and dispatch)算法,具体算法流程如图2所示。

Figure 2. Algorithm flowchart

2. 算法流程图

5.1. 染色体编码

根据电商物流选址–路径–调度问题的特点,编码时要考虑配送路径和库存调度量两个方面。一条染色体由3个子染色体组成,子染色体1表示每个配送点对应的配送中心编号,子染色体2表示配送点在配送路径中的配送顺序,子染色体3表示配送中心实际为配送点配送的商品量,编码方式如图3所示。

Figure 3. Schematic diagram of NSGA-II-RD chromosome encoding

3. NSGA-II-RD染色体编码示意图

在子染色体1中可以看出,配送点2、3由1号配送中心提供商品,配送点1、5、6由2号配送中心提供商品,配送点4、7、8由3号配送中心提供商品。在子染色体2中可以看出配送顺序为:配送中心1→2→3→配送中心1、配送中心2→5→6→1→配送中心2、配送中心3→7→8→4→配送中心3。在子染色体3中可以看出8个配送点接收的商品量分别为:23、40、60、28、30、47、45、27。

5.2. 改进种群初始化

本文在库存调度的过程中,优先由较为重要的配送中心开展配送调度服务,在形成初始种群的过程中需要考虑库存有限的约束条件。在生成初始可行解的过程中,为每一条染色体中逐个添加配送点,当配送中心的库存总量无法满足配送点需求时,停止添加,此时即为一个初始可行解。具体步骤如下:

步骤1:随机选择一个配送点 j 放入配送中心 i 的配送路径中,此时配送点 j 的实际商品接收量为 q ij 0 ,配送中心 i 所剩余的商品为 D i q ij 0

步骤2:继续随机选择配送点放入当前路径中,同时需要计算该路径下的商品配送量是否超过配送车辆的最大承载量,即 jJ q ij 0 Q k

步骤3:针对某一配送中心,当一条路径中的配送量超过车辆最大承载量时,启用新的配送车辆,形成新的配送路径。

步骤4:当某一配送中心商品被全部配送出去后,针对下一配送中心重复步骤1、2和3的操作,直到所有商品全部被配送,生成初始种群。

5.3. 部分交叉策略

由于提出的模型较为复杂数据繁多,在计算过程中容易导致陷入局部最优。因此在染色体交叉过程中采用部分交叉策略,减少相同个体基因出现的次数,避免重复。具体步骤如下:

步骤1:对于某一对染色体,随机确定交叉基因段的起始位置,确保两条染色体交换部分位置相同。

步骤2:对选中的基因段进行交换。

步骤3:进行冲突检测。若在子代染色体中存在两个相同基因,则通过映射方式检测缺失部分的基因,再将交换后基因段内的相同部分改成缺失部分。

6. 算例分析

为验证提出模型和算法的有效性,以上海市电商配送数据作为案例研究的对象。本文所涉及的决策过程是将商品以合理的路线和数量从配送中心配送到配送点,考虑到商品从仓库到配送中心再到配送点这一过程的系统性,结合区域位置、订单量等因素,在已有选址点中选择5个作为本文的配送中心(编号1~5),配送中心存储的商品有限,无法保证配送路径中的所有配送点的订单能够全部被满足。同时在上海市每个行政区中选择订单量最多的区域作为配送点(编号6~20)。

6.1. 数据获取与参数设置

为求解构建的多目标模型,对所需数据进行收集和整理。确定配送中心的位置,每个子区域选择一个,对于人口较多的子区域选择两个,最终确定了5个配送中心的位置。配送点则是按上海市行政区进行界定,共选取了15个配送点。配送中心和配送点的相关数据如表2表3所示。由于配送点之间存在差异,地理位置和周围人口数都不相同,因此模型中的商品模糊需求量 q ˜ j 和缺失成本系数 η j 均以配送点所在行政区的人口密度为标准进行确定,人口密度数值参照第六次人口普查数据。

Table 2. Distribution center location table

2. 配送中心位置表

编号

1

2

3

4

5

经度

121.348194

121.383997

121.459204

121.522425

121.462506

纬度

31.116493

31.078014

31.223377

31.295325

31.246864

Table 3. Delivery point location coordinates, fuzzy demand, and missing cost function

3. 配送点位置坐标、模糊需求量和缺失成本函数

编号

经度

纬度

模糊需求量

缺失成本系数

6

121.489980

31.224447

[130, 150, 170]

1.3

7

121.459413

31.299215

[260, 280, 300]

1.6

19

121.144628

30.858605

[110, 130, 150]

1.3

20

121.539659

31.176098

[460, 480, 500]

2.0

本文模型参数设置如下:车辆最大承载量 Q k =900 件,配送点库存量 D i =800 ,单位碳排放量 μ mn =0.3 ,车辆平均行驶速度 v mn =50 ,节点之间预计商品送达时间 t ˜ mn =( 10,30,50 ) ,车辆配送时的固定成本 c k =200 ,单位运输成本 c 0 =0.5 ,碳税价格 ε=0.2

6.2. 运行结果分析

本文使用Matlab R2018a求解,种群染色体个数为100,最大迭代次数为200,初始交叉变异概率分别为0.9和0.1。由于调度效率计算数值过小,因此对其整体进行等比例调整,最终计算后目标函数的最优解为:配送效率 maxE=205.61 ,配送成本 min C =25958.71 。帕累托前沿解集如图4所示。

图4中可以看出,最优解的分布较为均匀,两个目标函数取值呈同方向变动。这是因为受库存调度数量的影响,一方面,在配送时间一定的情况下,如果调度商品数量增加,对消费者来说,订单满足率增加,能够提升满意度水平,从而提高配送效率;另一方面,随着调度商品数量增多,虽然能够降低缺货成本,但是油耗、碳排放等运输成本却逐渐增加,缺货成本的下降难以抵消运输成本的提升,故配送成本也会增加。

Figure 4. Optimal solution set of the location-path-scheduling problem under the NSGA-II-RD algorithm

4. NSGA-II-RD算法下选址–路径–调度问题的最优解集

6.3. 配送路径与调度数量分析

由于调度效率最大和调度成本最小无法同时实现,因此选取最优解集的中间值作为选址–路径–调度方案。即调度效率为168.66,调度成本为27682.51时,共生成10条配送路径,结果见表4图5

Table 4. Vehicle distribution route set under the NSGA-II-RD algorithm

4. NSGA-II-RD算法下车辆配送路径集合

配送中心编号

车辆使用数

配送路径

1

2

1-16-1

1-17-1

2

2

2-13-18-2

2-19-2

3

2

3-6-3

3-8-9-20-3

4

2

4-12-4

4-11-4

5

2

5-7-14-15-5

5-10-5

从结果中可以看出,每个配送中心均生成2条配送路径,虽然车辆数较多,但车辆的固定成本小于运输路径中的油耗成本和碳排放成本,因此通过增加车辆数以减少配送距离是可行的。同时可以看出路径中不存在绕路现象,这不仅能减少车辆使用成本,还能在一定程度上能够缩短商品配送时间。

通过将各配送点对商品的模糊需求量转换为确定量,并与计算结果中的实际接收商品量进行对比,得出配送点的订单满足率,如表5所示。

配送中心储存的商品数量有限,无法满足配送点的所有需求,这与现实情况是相符的。可以看出,在15个配送点中,有7个配送点的需求被全部满足,满足率在80%以上的有11个,所有配送点的订单满足率都能达到70%以上,不会存在过多的缺货,这能够有效减少缺货成本和客户流失,不会对后续

Figure 5. Vehicle distribution route map under NSGA-II-RD algorithm

5. NSGA-II-RD算法下车辆配送路径图

Table 5. Status of goods received at distribution points

5. 配送点商品接收情况

配送点编号

商品需求量

商品接收量

订单满足率

6

150

125

83.33%

7

280

198

70.71%

8

200

167

83.5%

9

130

108

83.08%

10

230

163

70.87%

11

160

160

100%

12

270

270

100%

13

430

430

100%

14

350

248

70.86%

15

270

191

70.74%

16

240

240

100%

17

280

280

100%

18

240

240

100%

19

130

130

100%

20

480

400

83.33%

运营工作造成较大压力和负担。

7. 结论

在配送中心库存有限、配送点订单需求不确定的情况下,本文研究了如何有效地将商品从配送中心调度到配送点的方案。首先,采用前景理论刻画预期配送时间差距,同时用订单满足程度衡量消费者满意度状况,以这两个指标评估配送效率。其次,在计算配送成本时,除了车辆成本和油耗成本,还加入了碳排放成本,以实现低碳配送,同时,根据配送点对商品的订单量和实际接收量之间的差异,量化缺货成本这一指标,由这些成本共同构建了配送成本目标函数。将两部分结合,形成了配送效率最大化、配送成本最小化的多目标选址–路径–调度模型。最后,通过提出的NSGA-II-RD算法进行案例分析,验证了本文所提出的方案的可行性。本研究对电商企业在促销期间的物流配送优化具有重要的实践意义,能够帮助企业在保证服务质量的同时降低运营成本,实现经济效益和环境效益的双赢。

NOTES

*通讯作者。

参考文献

[1] Ouyang, Z., Leung, E.K.H., Cai, Y. and Huang, G.Q. (2023) Dynamic Community Partitioning for E-Commerce Last Mile Delivery with Time Window Constraints. Computers & Operations Research, 160, Article ID: 106394. [Google Scholar] [CrossRef
[2] Côté, J., Queiroz, T., Gallesi, F. and Iori, M. (2021) Dynamic Optimization Algorithms for Same-Day Delivery Problems.
[3] Cui, S., Sun, Q. and Zhang, Q. (2022) A Time-Dependent Vehicle Routing Problem for Instant Delivery Based on Memetic Algorithm. Computational Intelligence and Neuroscience, 2022, Article ID: 5099008. [Google Scholar] [CrossRef] [PubMed]
[4] Flamini, M., Nigro, M. and Pacciarelli, D. (2017) The Value of Real-Time Traffic Information in Urban Freight Distribution. Journal of Intelligent Transportation Systems, 22, 26-39. [Google Scholar] [CrossRef
[5] Zhao, S., Pu, L. and Li, Q. (2024) The Vehicle Routing Problem Considering Customers’ Multiple Preferences in Last-Mile Delivery. Tehnicki vjesnik-Technical Gazette.
[6] Ulmer, M.W., Thomas, B.W. and Mattfeld, D.C. (2019) Preemptive Depot Returns for Dynamic Same-Day Delivery. EURO Journal on Transportation and Logistics, 8, 327-361. [Google Scholar] [CrossRef
[7] Kasuri Abhilashani, G., Ranathunga, M.I.D. and Wijayanayake, A.N. (2023) Minimising Last-Mile Delivery Cost and Vehicle Usage through an Optimised Delivery Network Considering Customer-Preferred Time Windows. 2023 International Research Conference on Smart Computing and Systems Engineering (SCSE), Kelaniya, 29 June 2023, 1-7. [Google Scholar] [CrossRef
[8] Shao, Q. and Cheng, S. (2023) Preference-Aware Delivery Planning for Last-Mile Logistics.
[9] Wang, S., Tao, F., Shi, Y. and Wen, H. (2017) Optimization of Vehicle Routing Problem with Time Windows for Cold Chain Logistics Based on Carbon Tax. Sustainability, 9, Article No. 694. [Google Scholar] [CrossRef
[10] Cirullies, J., Klingebiel, K. and Scavarda, L. (2012) A Conceptual Framework for Green Supply Chain Design.
[11] Said, M. and Abdullah, R. (2012) Green Supply Chain Management towards Sustainable Performance.
[12] Qin, G., Tao, F. and Li, L. (2019) A Vehicle Routing Optimization Problem for Cold Chain Logistics Considering Customer Satisfaction and Carbon Emissions. International Journal of Environmental Research and Public Health, 16, Article No. 576. [Google Scholar] [CrossRef] [PubMed]
[13] Bräysy, O. and Gendreau, M. (2005) Vehicle Routing Problem with Time Windows, Part II: Metaheuristics. Transportation Science, 39, 119-139. [Google Scholar] [CrossRef
[14] Elshaer, R. and Awad, H. (2020) A Taxonomic Review of Metaheuristic Algorithms for Solving the Vehicle Routing Problem and Its Variants. Computers & Industrial Engineering, 140, Article ID: 106242. [Google Scholar] [CrossRef
[15] Cordeau, J., Gendreau, M., Hertz, A., Laporte, G. and Sormany, J. (2005) New Heuristics for the Vehicle Routing Problem. In: Langevin, A. and Riopel, D., Eds., Logistics Systems: Design and Optimization, Springer-Verlag, 279-297. [Google Scholar] [CrossRef