小型啮齿类动物麻醉期无创生理监测系统设计及实现
Design and Implementation of a Non-Invasive Physiological Monitoring System for Small Rodents during Anesthesia
摘要: 为解决小型啮齿类动物在麻醉实验中多生理参数同步监测所面临的操作繁琐、设备集成度低、有创采集及缺乏体温维持等问题,本研究旨在研制一套无创生理监测系统,以实现心电、血氧及肛温信号的实时同步采集。系统采用四肢接触式电极设计,适配动物麻醉体位采集心电信号;使用集成温控底板以维持实验期间体温稳定;血氧监测通过小型化传感器及针对不同部位设计的专用探头实现;肛温则由热敏电阻通过直肠测温完成。该系统可在不影响实验操作的前提下,为麻醉状态下的小型啮齿类动物提供实时的多参数生理数据流。本系统集成度高、操作便捷,能为药理学、生理学及外科手术等领域的动物实验提供可靠的术中生命体征监测方案。
Abstract: To address the problems encountered in the synchronous monitoring of multiple physiological parameters of small rodents in anesthesia experiments, such as cumbersome operation, low equipment integration, invasive data collection, and lack of body temperature maintenance, this study aims to develop a non-invasive physiological monitoring system to realize real-time synchronous acquisition of electrocardiogram (ECG), blood oxygen, and rectal temperature signals. The system adopts a limb-contact electrode design, which is adapted to the anesthetic position of animals for ECG signal acquisition; an integrated temperature-controlled base plate is used to maintain stable body temperature during the experiment; blood oxygen monitoring is achieved through a miniaturized sensor and specialized probes designed for different body parts; rectal temperature is measured via a thermistor through rectal temperature detection. Without interfering with experimental operations, the system can provide real-time multi-parameter physiological data streams for small rodents under anesthesia. With high integration and easy operation, this system can provide a reliable intraoperative vital sign monitoring solution for animal experiments in fields such as pharmacology, physiology, and surgery.
文章引用:刘裕轩, 杜功志, 乔梁, 陈相柏. 小型啮齿类动物麻醉期无创生理监测系统设计及实现[J]. 传感器技术与应用, 2026, 14(1): 154-166. https://doi.org/10.12677/jsta.2026.141016

1. 引言

小型啮齿类动物是生物医学研究[1],尤其是临床前药效评估[2] [3]、生理学分析[4] [5]、安全性评价[6] [7]及实验手术模型[8] [9]中的核心实验对象。在此类研究中,实验动物常处于麻醉状态,而对其生命体征进行实时同步监测,是麻醉深度评估[10]及实验结果解读的基础[11]。然而,当前麻醉动物的生理参数监测仍面临一系列技术挑战:首先,传统监测方法通常依赖多个独立的设备,连接线缆复杂,操作不便[12],易对精细的手术或实验操作造成干扰,同时难以保证不同参数间的时间同步性。其次,麻醉药物会显著抑制动物的体温调节中枢。而小型啮齿类动物的体表面积与体积比(SA/V)大,热量通过体表散失的效率高,体温易快速下降[13] [14]。若无主动保温措施,极易导致低温症,从而严重干扰实验结果甚至危及动物生命。此外,在小型啮齿类动物生理参数监测过程中,仍面临诸多技术挑战。例如,常规心电电极因动物体型所限,存在夹持困难与易脱落的问题;针式电极虽可替代,但其有创性会对实验动物造成应激影响[15]。同时,植入式遥测技术虽能实现长期监测[16] [17],但手术本身及术后恢复期增加了实验的复杂性。在血氧与体温监测方面,采集探头普遍存在适配性问题[18] [19]。当前市面上已有的部分商业监测设备仍存在若干局限性。例如,Starr Life Sciences公司的MouseOx Plus无创生理监护仪不具备心电采集功能,缺乏将手术平台与生理监测系统进行整合的设计;Harvard Apparatus公司的小动物无创生理监测系统在信号处理方面表现不足,未能有效解决基线漂移问题;而INDUS公司的啮齿动物外科手术监测系统则存在数据分析功能较弱的问题,缺乏对高质量信号的去噪、异常检测及滤波功能,同时不支持参数自定义,用户无法根据实验需求调整参数以优化信号质量。

为解决上述问题,本研究开发了一套专用于麻醉状态下小型啮齿类动物的集成化无创生理监测系统。本系统的设计思路在于通过硬件集成与传感器结构的创新,提供一个操作简便、干扰小、数据同步性高的综合性监测平台。核心技术点包括:第一,设计四肢接触式电极方案,适配麻醉动物的俯卧体位,确保心电信号采集的稳定性和便捷性;第二,将温控底板直接集成于动物放置平台之下,实现对动物核心体温的主动维持,对抗麻醉性低体温;第三,将血氧传感器小型化,并设计适用于小鼠腿部、颈部等部位的专用探头,更灵活地获取血氧数据。

本系统可以有效提升麻醉动物实验生理监测的效率。其应用将有助于更精准地把控实验环境,在药物研发、手术模型评价及生理学研究等领域,为获取更可靠、更全面的实验数据提供技术支撑。

2. 系统设计

2.1. 系统整体设计

生理监测系统结构框架如图1所示,包括数据处理终端、恒温心电采集平台、各参数采集传感器和上位机监测软件构成。主控芯片均采用基于ARM Cortex-M3架构的STM32F103系列微控制器。恒温心电采集平台采用STM32F103C8T6进行控制,负责复杂数据整合与通信的数据处理终端使用外设资源更为丰富的STM32F103RCT6。

Figure 1. System structure framework diagram

1. 系统结构框架图

2.2. 心电采集

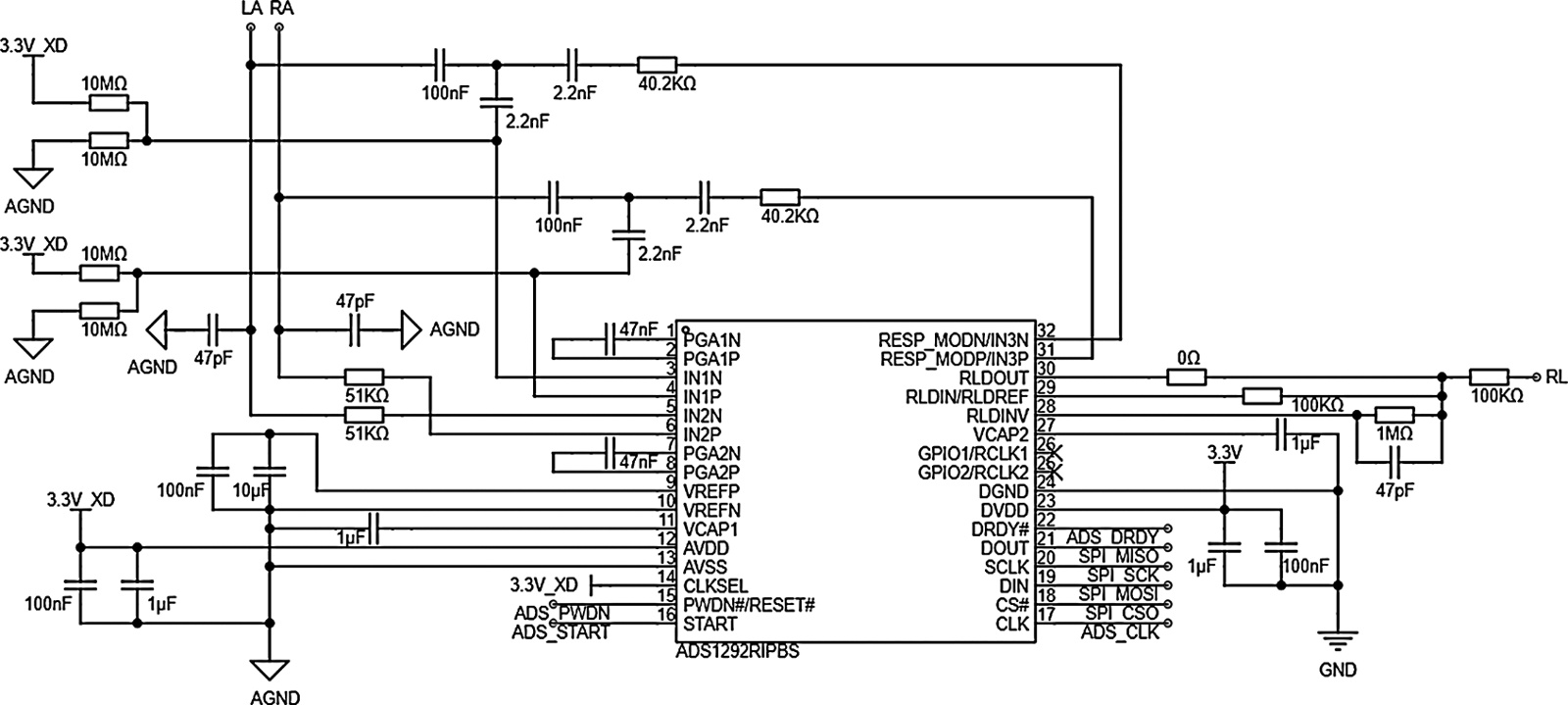
心电采集电路以德州仪器(TI)公司的ADS1292R专用模拟前端芯片为核心进行设计,电路原理图如图2所示。该芯片是一款高精度、低噪声、低功耗的24位模拟前端芯片,具备高达−105 dB的共模抑制比(CMRR),并集成了可编程增益放大器(PGA)、内部基准源、板载振荡器及右腿驱动放大器。为实现对麻醉俯卧动物的无创监测,本设计采用镀银铜制作了长条形(8 cm × 2 cm)四肢接触式电极。采集时,ADS1292R将电极获取的模拟信号转换为数字量并存入寄存器,最终通过SPI通信协议将数据传输至主控制器。采集平台通过M8航空接口与后端数据处理终端相连。

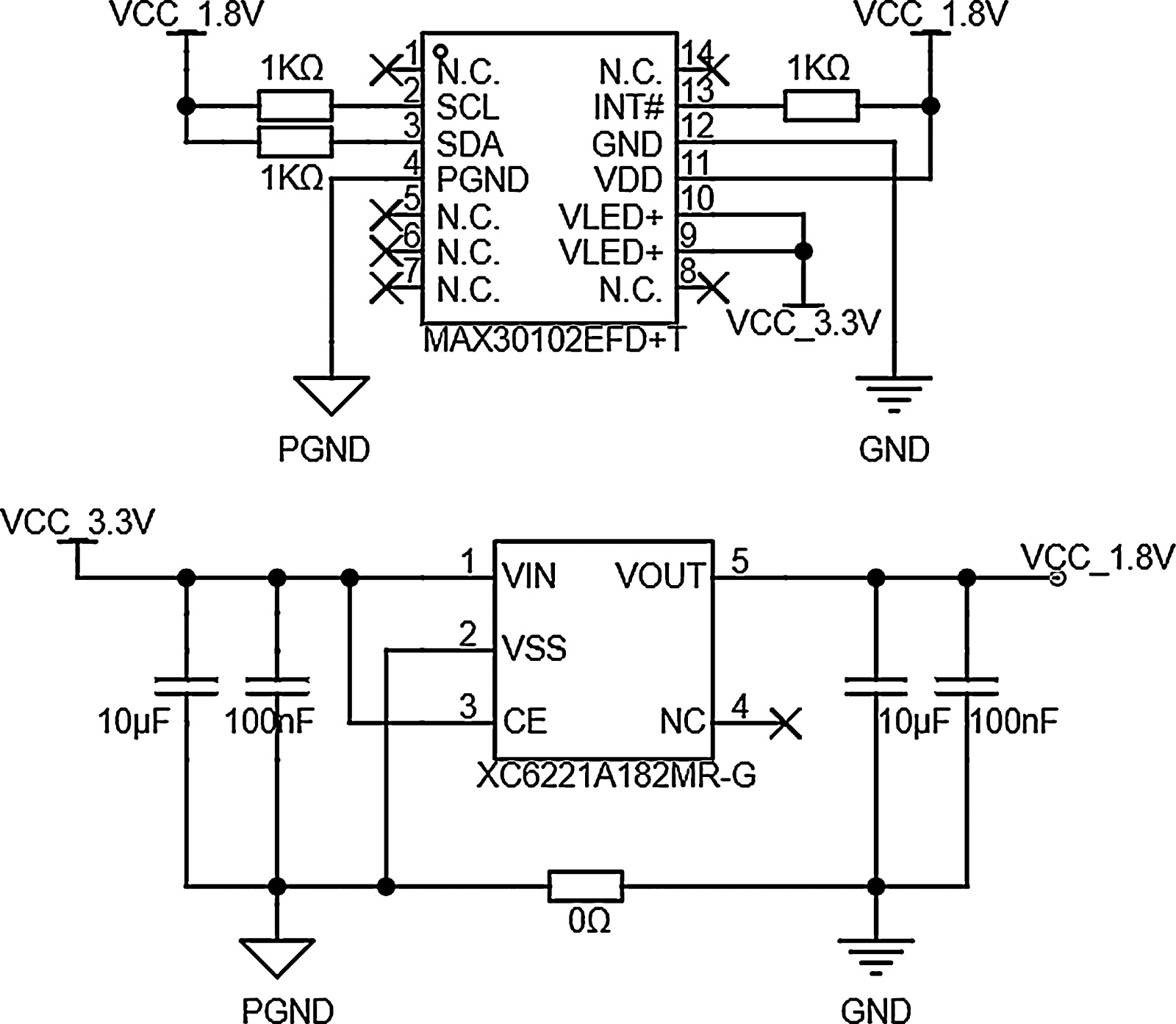
2.3. 血氧采集

血氧传感器基于美信(Maxim)公司的MAX30102微型模块进行设计。该模块采用LED反射式解决方案,内部集成LED、光电探测器、光学元件及具备环境光抑制功能的低噪声信号处理电路,具有体积小(5.6 mm × 3.3 mm × 1.55 mm)、功耗低的优点。血氧传感器电路原理如图3所示,选用特瑞仕(TOREX)公司的XC6221A182MR-G高精度LDO稳压器,该芯片具有高纹波抑制能力,将3.3 V输入降至1.8 V为核心供电。为优化性能与尺寸,电路设计中隔离了功率地与数字地,所有阻容元件均采用0402封装以最小化布板面积;PCB布局上将MAX30102置于正面,其余元件集成于背面,最终传感器模组面积仅为0.72 cm2 (8 mm × 9 mm)。在此基础上,针对小鼠不同部位设计了专用探头,如图4所示:腿部血氧探头

Figure 2. Schematic diagram of ECG acquisition circuit

2. 心电采集电路原理图

Figure 3. Schematic diagram of blood oxygen sensor circuit

3. 血氧传感器电路原理图

Figure 4. Blood oxygen probe

4. 血氧探头

为夹式结构,一侧集成传感器,另一侧贴有黑色遮光泡棉以隔绝环境光。为确保探头固定稳定且不对动物造成损伤或影响血流,对夹持力与材料进行了专门考量。腿部夹式探头的弹簧可提供约20 g的恒定夹持力,并设有限位器控制夹持角度。探头周围与皮肤接触部位使用医用级硅胶填充,具有生物相容性与柔韧性。颈部血氧探头则将传感器缝入魔术贴中,仅露出光电传感区域。固定时以不引起皮肤明显褶皱为度,其压力通过调节贴合松紧度进行控制。两种设计均在保证光学窗口与组织紧密贴合以获取稳定信号的前提下,最大限度减少了对动物的机械刺激。传感器通过IIC协议将光电容积脉搏波数据发送至主控制器,并采用可插拔的M8航空接口与数据采集终端连接。

2.4. 体温采集

为采集小型啮齿类动物的直肠温度,本研究选用PT-1000铂热电阻作为测温探头。PT-1000具有优良的稳定性,能够满足实验对数据可靠性的要求。采集小型啮齿类动物的肛温对探头尺寸有严格要求,为此专门设计了直径1.5~4 mm、长度10~30 mm的系列化探头以适应不同体型的动物,确保测量的准确性。体温采集电路原理如图5所示,采用惠斯通电桥将微小的电阻变化转换为微弱的差分电压信号,该信号经过由双极型运算放大器LM358构成的电路进行放大,增益设置为22倍,以匹配后续模数转换器(ADC) 0至3.3V的量程范围。将放大后的电压信号送入主控芯片的ADC引脚进行采样。最终的体温值通过对采集到的AD值进行换算与校准后得出。

Figure 5. Schematic diagram of body temperature acquisition circuit

5. 体温采集电路原理图

2.5. 温度维持

温度维持系统采用电热膜硅胶发热片作为加热源,该发热片由硅胶玻璃纤维布和内嵌金属刻蚀线路构成,具备优异的抗老化、抗化学腐蚀特性以及极高的绝缘性能。本系统设计并实现了一套基于PID控制算法的智能化温度维持方案,通过DS18B20数字温度传感器实时采集环境温度数据,结合淘晶驰2.8寸串口触摸屏实现人机交互功能,采用闭环控制策略动态调节PWM输出信号,精确控制发热片的工作功率。串口触摸屏实时显示当前温度值和设定温度值,用户可通过触摸操作调节底板温度。为确保系统运行的稳定性,设置了25℃~60℃的安全工作范围,采用温度滞后控制策略,将实际设定温度比需求值提高3℃以补偿系统热损耗,同时通过软件算法实现温度显示的平滑处理,防止数值抖动。

2.6. 数据传输

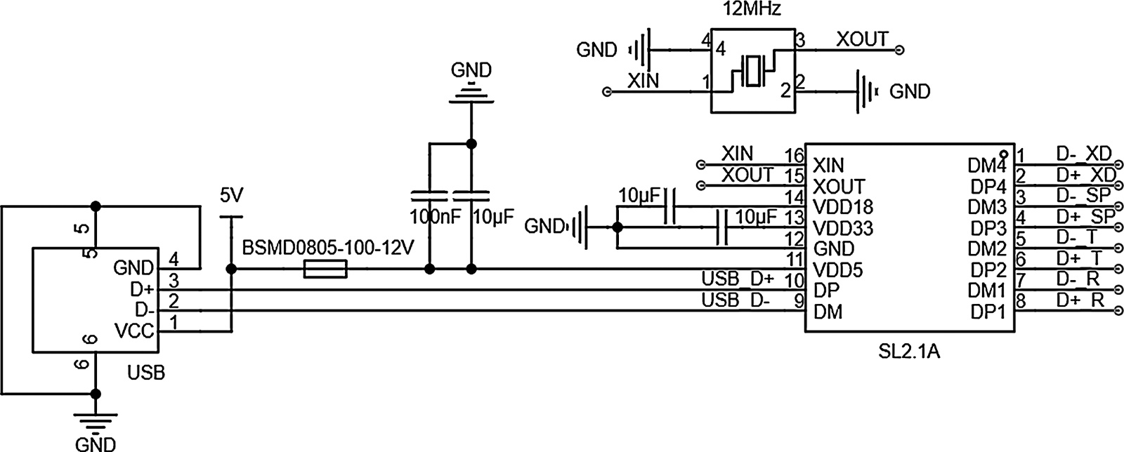
为实现多路生理信号的同步采集与传输,设计USB 2.0集线器将多路数据整合,并经由单一上行端口与上位机通信。具体而言,各微控制器通过CH340E串口转USB协议转换芯片将数据传送至集线器主控芯片SL2.1A。该芯片具备高集成度、高性能与低功耗特性,其内部采用STT (Single Transaction Translator)技术,单电源供电方式。集线器电路设计如图6所示,为确保可靠性,在5V供电线(VCC)上串联保险丝以实现过流保护,同时采用0.1 μF与10 μF电容并联的组合策略,有效滤除电源网络中的宽频带噪声。

Figure 6. Schematic diagram of hub circuit

6. 集线器电路原理图

2.7. 电源架构

为满足系统中不同器件对供电电压的多元化需求(硅胶发热片需12 V,触摸屏、数据传输模块及温度传感器需5 V,其余传感器与主控芯片需3.3 V),本系统构建了分级式降压电源网络。恒温心电采集平台采用12 V直流电源适配器供电,为保证功率转换效率,选用基于友台半导体(UMW) LM2596S芯片的DC-DC降压开关稳压设计降压电路,将12 V输入转换为稳定的5 V输出,电路原理图如图7所示。数据处理终端由5 V直流电源适配器供电,考虑到ADS1292R等模拟芯片对电源噪声极为敏感,为保障生理信号采集的精度与可靠性,选用电源纹波低AMS1117-3.3低压差线性稳压器(LDO)将5 V转换为纯净的3.3 V电压,其转换电路原理图如图8所示。

2.8. 设备整体结构设计

使用SolidWorks设计数据处理终端和恒温心电采集平台的结构,将各功能模块集成于其中。各传感器接口可插拔与防呆设计,提升用户体验。实物图如图9所示,其中数据处理终端大小13 × 13 × 4 cm,恒温心电采集平台大小30 × 20 × 3 cm。

Figure 7. Schematic diagram of 12 V to 5 V circuit

7. 12 V转5 V电路原理图

Figure 8. Schematic diagram of 5 V to 3.3 V circuit

8. 5 V转3.3 V电路原理图

Figure 9. Physical image of data processing terminal and constant temperature electrocardiogram acquisition platform

9. 数据处理终端与恒温心电采集平台实物图

3. 系统软件与算法设计

3.1. 生理信号处理

3.1.1. 心电信号处理与心率计算

本系统采用基于Pan-Tompkins经典QRS波群检测算法[20]的改进策略进行心率计算。核心目的是通过滤波去除心电信号噪声,增强QRS波(心脏心室收缩时产生的特征波群)的特征,并通过自适应阈值检测R波,进而实现心率计算。针对小型啮齿类动物心率远高于人类的特点,对原算法关键参数进行了调整:1) 拓宽带通滤波器的通带频率上限以保留动物QRS波的高频成分;2) 根据动物心率范围,缩短R波检测的搜索窗口至500 ms;3) 缩短绝对不应期窗口以防止对高心率下的T波误检。这些改进显著提升了算法对小型啮齿类动物ECG信号的适应性。具体而言,原始ECG信号首先经过通带频率为0.5~70 Hz的等波纹FIR带通滤波器,以消除基线漂移和肌电噪声,再经50 Hz陷波器进一步抑制工频干扰。在信号预处理阶段,对滤波后信号进行一阶微分,以突出QRS波群(尤其是R波)的快速上升沿与下降沿,增强其斜率信息;接着对微分信号逐点平方,进一步放大R波所特有的快速陡峭特征,同时抑制低频、低幅度的P波、T波与噪声;随后进行移动窗口积分,平滑信号,生成信噪比显著提升、R波对应单峰突出的目标信号。在此基础上,系统采用动态双阈值机制:首先以信号稳定后前十秒的最大值乘以衰减系数(0.7)作为初始峰值阈值,平均值作为初始噪声阈值;当每一个候选峰值被确认为有效R波,则更新峰值阈值与噪声阈值。峰值检测阶段,系统在信号中寻找局部极大值点,即某采样点值大于其前后相邻点;每一候选峰值将与峰值阈值和噪声阈值比较,若候选峰值超过峰值阈值,或虽未超过峰值阈值但高于噪声阈值,则将其保留为有效点。并记录此有效点的位置时间戳。在成功检测到一个R波后,系统设置一个绝对不应期(采样率1 kSPS时设为70个采样点),在此期间禁止新的峰值检测或确认。最后,系统在连续检测到二十个有效R波位置后,计算其相邻的RR间期并取平均值,从而得出心率数据。

3.1.2. 血氧饱和度计算

本系统基于光电容积脉搏波信号计算心率和血氧饱和度(SpO2)。首先,对原始的红外(IR)与红光(Red)信号进行移动平均以抑制基线漂移和噪声。随后,通过减去信号均值以移除直流(DC)成分,从而凸显代表动脉搏动的交流(AC)分量。通过对预处理后的IR和Red信号进行一阶差分来增强其斜率特征,继而检测波谷位置(即心动周期分界点)。在此基础上采用业界标准的比值法(Ratio-of-Ratios)计算血氧饱和度。血氧饱和度定义为血液中含氧血红蛋白(HbO2)占总血红蛋白(含氧血红蛋白(HbO2)与血红蛋白(Hb)之和)的百分比,其理论计算公式如式(1)所示:

SpO 2 = HbO 2 HbO 2 +Hb (1)

由于直接检测HbO2与Hb的浓度存在技术难度,实际检测中通常采用光电容积描记法(Photoplethysmography,简称PPG),通过红光与红外光照射组织,分别采集反射光信号的交流分量(AC)与直流分量(DC),并计算红光与红外光的AC/DC比值之比R,如式(2)所示:

R= AC red / DC red AC ir / DC ir (2)

式中,ACred、DCred分别为红光信号的交流分量与直流分量,ACir、DCir分别为红外光信号的交流分量与直流分量。结合临床实验数据拟合得到的校准关系,可通过R值间接计算血氧饱和度,经验计算公式如式(3)所示:

SpO 2 =A× R 2 +BR+C (3)

式中,校准系数A、B、C采用美信公司针对其传感器通过标定实验确定的推荐参数值,分别为:A = −45.060,B = 30.354,C = 94.845。

3.1.3. 体温计算

本系统在软件层面采用了十点滑动平均滤波算法,旨在增强体温监测的稳定性和抗干扰能力。该算法的核心机制在于动态维护一个长度为10的环形缓冲区(作为滑动窗口)来存储ADC采样值。具体执行流程:对于每个新采集的数值,程序首先检查缓冲区是否已满。若未存满10个数据,将该值累加至总和(sum)并存入缓冲区;若已满,则从当前总和中减去索引所指向的最旧值并加上新值,同时用新值覆盖该最旧位置,随后更新索引。用于最终温度转换的采样值,即为当前窗口内十个数据的平均值(sum/10)。此处理有效平滑了采样信号的随机波动,从而得到更为稳定可靠的体温数据。

3.1.4. 温度维持系统控制算法

温度维持系统核心采用PID控制算法,通过实时计算设定温度与实际温度的偏差值,自动调整PWM占空比输出:当检测温度低于设定值时增大加热功率,当温度接近或超过设定值时相应减小功率输出,实现温度的精确调节与稳定维持。本控制系统采用工程中广泛应用的Ziegler-Nichols临界比例度法,结合实验阶跃响应(设定温度从30℃升至40℃)进行参数整定与优化,旨在获得快速的升温速度、较小的超调量与较短的稳定时间。整定过程如下:

首先,采用纯比例(P)控制模式,将积分时间设为无穷大(Ki = 0),微分时间设为零(Kd = 0)。设置初始Kp = 20,系统响应出现显著超调(最高达43.8℃)且存在稳态误差(最终稳定在39.4℃)。逐步降低比例系数Kp,观察系统的阶跃响应。随着Kp降低,超调量减小,但稳态误差有所增加。综合考虑响应速度与稳定性,选取Kp = 8作为基准,此时系统超调较小(最高40.1℃),但仍存在约1.3℃的稳态误差。其次,引入积分(I)作用以消除稳态误差。固定Kp = 8,逐步增加Ki值。测试表明,当Ki = 7时,系统能在可接受超调(最高41.7℃)的前提下,有效将最终温度提升至40.1℃,基本消除了稳态误差。最后,加入微分(D)作用以抑制超调、改善动态品质。固定Kp = 8,Ki = 7,逐步调整Kd值。实验结果显示,当Kd = 6时,系统取得了最佳的综合性能:超调量被进一步抑制至约1.5℃(最高41.5℃),同时能快速稳定在目标值40.1℃。

基于上述系统性的整定流程与实验数据对比,最终确定的PID控制器参数为:比例系数Kp = 8,积分系数Ki = 7,微分系数Kd = 6。

3.2. 上位机监测软件设计与实现

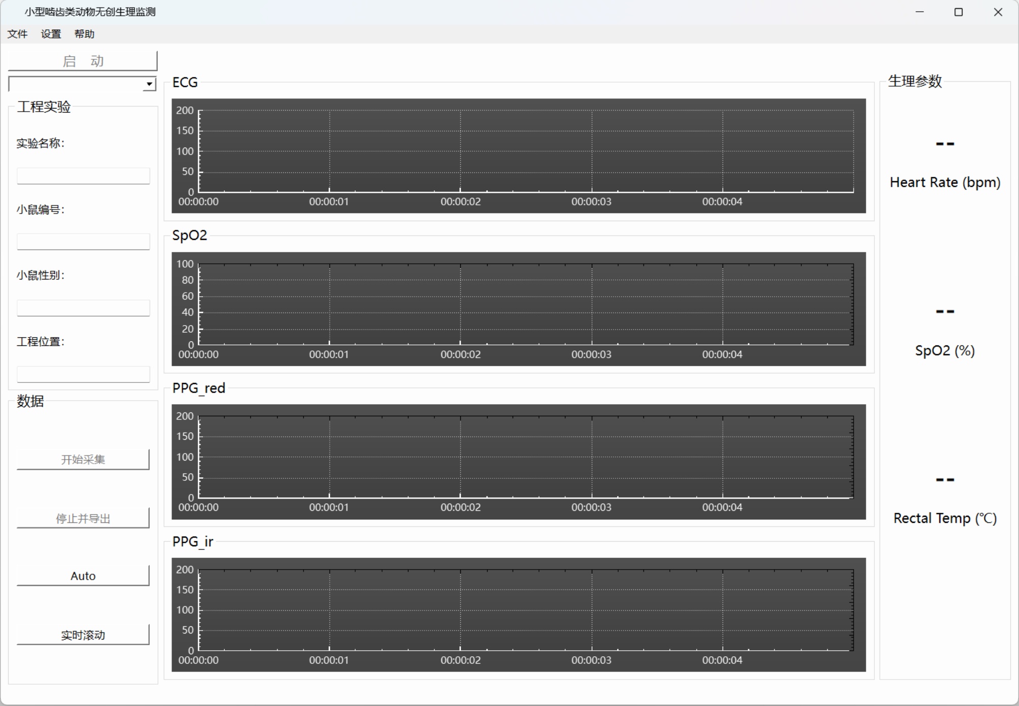
上位机监测软件基于Qt框架开发,软件界面如图10所示。采用模块化布局设计,界面分为左侧控制区、中间波形显示区与右侧数据监测区。左侧集成实验配置与流程控制功能,包括实验信息录入和采集控制;中部以四个独立窗口同步实时显示心电、血氧饱和度及光电容积脉搏波波形数据曲线;右侧面板动态更新心率、血氧饱和度及体温参数。软件支持数据导出与滤波器参数配置,其中滤波器基于MATLAB的滤波器设计工具进行开发,将相关函数封装为动态链接库(.dll)文件,并在Qt平台中调用该库以实现信号处理功能,其参数设置界面如图11所示。

4. 系统验证与结果分析

为评估本生理监测系统的整体性能,本研究开展了一项活体动物实验。实验对象为一只由鼠来宝(武汉)生物科技有限公司提供的SPF级雌性SD实验大鼠。实验首先通过腹腔注射1.25%三溴乙醇溶液对实验鼠实施麻醉。随后将麻醉状态稳定的实验鼠俯卧位固定于恒温心电采集平台上,采集平台温度设置为36℃。

4.1. 心电信号采集测试

于实验鼠左前肢、右前肢及右后肢涂抹导电凝胶[21],确保其与平台上的心电电极良好接触。截取其中1秒数据,采集到的心电信号如图12所示。由于无创采集方式的原因,所获取的心电信号质量相较于

Figure 10. Monitoring software interface

10. 监测软件界面

Figure 11. Filter parameter setting interface

11. 滤波器参数设置界面

Figure 12. ECG waveform collected by the device

12. 设备采集的心电波形图

有创植入式采集方式略有不足,但采集到的ECG仍可以清晰分辨出R波波峰。通过算法对R波峰值进行定位。随后,根据连续R峰之间的时间间隔,即可计算出对应的瞬时心率及平均心率。

4.2. 血氧信号采集测试

对实验鼠左后肢和颈部进行局部剃毛,并固定腿部血氧探头和颈部血氧探头。为进行有效性验证,选用MouseOx Plus生理监护仪(Starr Life Sciences,美国)作为参照基准。数据采集方案设定为:每轮连续采集4次数据取平均值,每轮采集间隔3分钟,共重复进行5次,以获得共计5组有效数据。截取其中1秒数据,腿部红光PPG波形和红外PPG波形如图13所示,颈部红光PPG波形和红外PPG波形如图14所示。由于血液对红光波段的吸收率更高,红外光PPG信号的幅值高于红光PPG信号。采用Bland-Altman一致性分析法,对本系统与对照设备所测得的血氧饱和度数据进行统计分析,Bland-Altman分析如图15所示,平均差值为0.05%,偏差的标准差为0.326%,95%一致性界限从−0.5889%到0.6889%。

Figure 13. Leg PPG waveform

13. 腿部PPG波形

Figure 14. Neck PPG waveform

14. 颈部PPG波形

Figure 15. Bland Altman consistency analysis chart

15. Bland-Altman一致性分析图

4.3. 体温采集测试

为验证体温测量的准确性,采用TH-212实验鼠数字测温仪作为对照设备,该测温仪同样使用热敏电阻探头进行体温测量。将温度探头插入直肠至适当深度,实验记录10组体温测量值。结果如表1所示,本系统采集的体温均值为36.78℃,标准差为0.119℃,均值标准误差为0.038℃;TH-212所采集的体温均值为36.86℃,标准差为0.132℃,均值标准误差为0.042℃。两组样本值的最大绝对误差为0.3℃,平均绝对误差为0.12℃。对两组样本数据进行配对t检验分析,t统计量的绝对值为2.056,对应的双尾P值约为0.07。P值大于0.05表明两种测温设备的测量结果均值不存在统计学上的显著差异。

Table 1. Statistical analysis of data collected by two temperature measuring devices

1. 两种测温设备采集结果统计学分析

设备

均值(℃)

标准差(SD) (℃)

标准误差(SEM) (℃)

本系统

36.78

0.119

0.038

TH-212

36.86

0.132

0.042

4.4. 温控精度测试

在环境温度30℃条件下,将平台温度设定为40℃,系统稳定后持续监测15分钟。实测温度平均值为40.1℃,最大波动范围±0.4℃,表明系统具备良好的温控精度与稳定性。

5. 结论

针对生物医学与药理学研究中,手术条件下对麻醉小型啮齿类动物无创生理参数采集的需求,本文设计并实现了一套适用于麻醉状态下的小型啮齿类动物无创生理监测系统,并通过实验对其性能进行了初步验证。实验结果表明,该系统能够实时、连续、无创地同步采集实验鼠的心电、心率、光电容积脉搏波、血氧饱和度及体温等多项生理参数。本系统为小型啮齿类动物的无创生理监测提供了一种新的可行方案,具备良好的应用潜力与推广价值。系统目前仍存在一定的局限性:首先,通过现有方式采集到的心电和血氧信号质量有待进一步提高。在动物发生较大体动时,现有滤波算法对运动伪影的抑制能力有限;其次,系统尚未集成呼吸频率监测功能。未来工作将重点围绕以下方向展开:1) 集成微型惯性测量单元,开发基于加速度信号的自适应运动伪影滤除算法;2) 进一步优化探头微型化与柔性化设计,提升动物舒适度与长时间监测的稳定性;3) 探索将微型角速度传感器集成于柔性印刷电路板(FPC),并将其贴合于动物体表,通过实时捕捉胸腹部的三维微动信号这一方式实现无创、连续的呼吸监测。

基金项目

安徽省生物医学光学仪器工程技术研究中心重点实验室开放课题(2023BMP01)。

NOTES

*第一作者。

#通讯作者。

参考文献

[1] 房冰莹, 张鑫强, 梁静, 等. 高盐饮食对大鼠心脏功能及其神经调控的影响及机制实验研究[J]. 陕西医学杂志, 2025, 54(10): 1305-1310.
[2] Liang, R., Ye, Z., Qin, Z., Xie, Y., Yang, X., Sun, H., et al. (2024) PMI-Controlled Mannose Metabolism and Glycosylation Determines Tissue Tolerance and Virus Fitness. Nature Communications, 15, Article No. 2144. [Google Scholar] [CrossRef] [PubMed]
[3] Marchetti, B., Bilel, S., Tirri, M., Corli, G., Roda, E., Locatelli, C.A., et al. (2023) Acute Cardiovascular and Cardiorespiratory Effects of JWH-018 in Awake and Freely Moving Mice: Mechanism of Action and Possible Antidotal Interventions? International Journal of Molecular Sciences, 24, Article 7515. [Google Scholar] [CrossRef] [PubMed]
[4] Zhou, L., Li, X. and Su, B. (2022) Spatial Regulation Control of Oxygen Metabolic Consumption in Mouse Brain. Advanced Science, 9, Article ID: 2204468. [Google Scholar] [CrossRef] [PubMed]
[5] Thomsen, M.B. (2025) Twenty‐Four Hour Rhythms in Cardiovascular Physiology. Acta Physiologica, 241, e70116. [Google Scholar] [CrossRef
[6] 郝宝山, 高恺翔, 赵雪婷, 等. 雪白睡莲花总黄酮对金黄色葡萄球菌的体外抑菌作用及安全性评价[J]. 中国兽医学报, 2025, 45(11): 2439-2446.
[7] 吴怡, 赵梦迪, 张媛媛, 等. 犬源降胆固醇植物乳杆菌的分离鉴定、益生性评价及安全性评价[J]. 动物营养学报, 2025, 37(11): 7984-7996.
[8] 邓亚胜, 林江, 郗域江, 等. “体-病-证”三位一体气虚啮齿类动物模型的构建与评价[J/OL]. 中国实验方剂学杂志, 2025: 1-25. 2025-11-01.[CrossRef
[9] 何志勇, 李竣, 王线, 等. 大鼠下肢静脉曲张动物模型的建立[J]. 中国实验动物学报, 2024, 32(12): 1556-1564.
[10] 李慧敏, 于玉楼, 唐贺, 等. 利用心电植入子遥感技术测定并比较不同全麻药对大鼠心电活动的影响[J]. 中国实验动物报, 2020, 28(1): 89-95.
[11] Rivera, D.A., Buglione, A.E., Ray, S.E. and Schaffer, C.B. (2024) MousePZT: A Simple, Reliable, Low-Cost Device for Vital Sign Monitoring and Respiratory Gating in Mice under Anesthesia. PLOS ONE, 19, e0299047. [Google Scholar] [CrossRef] [PubMed]
[12] Wang, T. and Lin, S. (2020) Non-Contact Capacitive Sensing for ECG Recording in Small Animals. Measurement Science and Technology, 31, Article ID: 125703. [Google Scholar] [CrossRef
[13] 孟立, 陆杰, 李章勇. 麻醉鼠心动周期信号功率谱与体温关系的研究[J]. 中国医学物理学杂志, 2004(5): 281-282, 293.
[14] 陈梦雪. 基于RFID的小鼠定位跟踪及生理参数监测系统研究[D]: [硕士学位论文]. 杭州: 浙江理工大学, 2023.
[15] Calvet, C. and Seebeck, P. (2023) What to Consider for ECG in Mice—With Special Emphasis on Telemetry. Mammalian Genome, 34, 166-179. [Google Scholar] [CrossRef] [PubMed]
[16] 罗华. 基于物联网的大鼠节律信号遥测系统及其近日节律算法模型的研究[D]: [博士学位论文]. 成都: 四川大学, 2021.
[17] 王晓燕, 邵诗捷, 曹佳如, 等. 可充电动物遥测系统在自然状态小鼠心电监测中的应用[J]. 新疆医科大学学报, 2024, 47(8): 1053-1060.
[18] 孔嘉铭, 张晗, 马坤龙, 等. 基于射频通信的实验大鼠生理参数监测系统[J]. 传感器与微系统, 2023, 42(3): 103-107.
[19] 李明阳, 孔嘉铭, 叶静, 等. 实验鼠无创生理信号监测系统设计[J]. 航天医学与医学工程, 2021, 34(6): 455-464.
[20] 苏志同, 吴琼琼. 基于Pan-Tompkins的运动心电QRS波群实时检测的研究[J]. 软件, 2018, 39(8): 188-191.
[21] 姚博星, 马钊, 杨宽, 等. 医疗用途导电水凝胶的研究进展[J]. 材料导报, 2025, 39(21): 232-242.