基于精密分压与多级滤波的通信电源电压监控与保护系统
A Voltage Monitoring and Protection System for Communication Power Supplies Based on Precision Voltage Division and Multi-Stage Filtering
摘要: 本文针对通信电源在多路整流模块并联供电条件下易出现的电压跳变、支路串扰和监控误差累积问题,提出了一种基于STM32F103C8T6的高精度电压采集与快速保护系统。针对并联系统因模块电压不一致引起的电流再分配及电压跳变,设计中在各整流模块输出端串联阻塞二极管,实现支路电气隔离,从源头降低反向干扰并提升采样稳定性。系统通过精密分压和多级滤波完成高精度采样,抑制开关电源与整流器带来的高频噪声,并结合滞回比较策略实现可靠的过压判定,避免误触发。监控模块比较滤波电压与阈值,当电压超出设定阈值时,MCU导通三极管驱动继电器,使分励脱扣器切断空气开关,实现毫秒级断电保护,并通过续流二极管保护继电器,同时支持多通道电压监控与独立阈值配置。实验结果表明,系统在40~70 V区间测量精度达到0.017 V,继电器动作时间保持在0.02~0.04 s,能够满足通信电源在复杂工况下对实时性、稳定性与可靠性的需求。
Abstract: This paper proposes a high-precision voltage acquisition and fast protection system based on the STM32F103C8T6, addressing issues such as voltage jumps, branch crosstalk, and cumulative monitoring errors that often occur in communication power supplies under multi-channel parallel rectifier module configurations. To tackle current redistribution and voltage jumps caused by inconsistencies in module voltages in parallel systems, the design incorporates series blocking diodes at the output of each rectifier module, achieving branch electrical isolation, reducing reverse interference from the source, and improving sampling stability. The system achieves high-precision sampling through precise voltage division and multi-stage filtering, suppressing high-frequency noise from the switching power supply and rectifiers, while implementing reliable overvoltage determination using a hysteresis comparison strategy to prevent false triggers. The monitoring module compares the filtered voltage against a threshold; when the voltage exceeds the set threshold, the MCU turns on a transistor to drive a relay, enabling the shunt trip to cut off the circuit breaker and providing millisecond-level power-off protection. The relay is also protected by a freewheeling diode. The system supports multi-channel voltage monitoring and independent threshold configuration. Experimental results show that the system achieves a measurement accuracy of 0.017 V within the 40~70 V range, with relay action times maintained at 0.02~0.04 s, meeting the requirements for real-time performance, stability, and reliability of communication power supplies in complex operating conditions.
文章引用:潘子豪, 赵应春, 吴斯, 郭宇鹏, 聂春. 基于精密分压与多级滤波的通信电源电压监控与保护系统[J]. 传感器技术与应用, 2026, 14(1): 192-205. https://doi.org/10.12677/jsta.2026.141020

1. 引言

通信电源柜是通信系统的核心供电设备,其核心设计要求是安全、可靠、高效、稳定且不间断地为通信设备供电。高可靠性是首要原则,因为电路电源由单电源供电可能会导致功率不足问题从而导致电压跳动,故通常采用整流模块N + 1冗余备份,但多路并联会因电压不一致产生电流再分配,在负载突变或模块关断时易出现反向干扰从而导致电压跳变,影响监控采样精度。为降低串扰,本设计在各整流模块输出端串联阻塞二极管以阻断反向电流,实现支路隔离,从而减少跳变和采样误差,提升多路供电的稳定性。并且电路支持从20 A至6000 A的平滑扩容,以满足不同场景需求。系统普遍采用稳定的48 V直流电压,允许波动范围为40 V至57 V,主要由交流配电、整流柜、直流配电及监控模块构成[1]

尽管系统配备监控模块,但仍可能因整流模块内部故障、监控采样误差、雷击浪涌或电池温度传感器故障等原因,导致输出电压超过57 V的超压现象。但超压会加速设备绝缘老化,引起元器件过热,甚至增加火灾风险[2]

尽管系统已配备一次保护监控模块,但为应对整流模块内部故障、监控采样误差、雷击浪涌或传感器失灵等极端情况,我们设计了一套独立的二次保护机制。该机制作为系统防御的最后一道防线,旨在一次保护失效时,无条件地、强制性地切断电源,以最大程度地保障设备安全,防止因持续超压导致的绝缘加速老化、元器件过热乃至火灾风险。

随着5G网络规模扩大和能源系统向高密度、模块化发展,电源稳定性已成为保障业务连续性的关键。分布式电源系统在负载突变或模块老化时易出现电压波动,而传统监控机制在应对快速、随机的电压波动时,常面临采样精度、抗干扰能力和毫秒级响应速度的挑战。因此,通信电源监控系统正朝着更高精度、更强鲁棒性及支持多通道可配置远程管理的方向发展[3]

在电源监控技术发展过程中,研究者从测量精度、响应速度和系统结构等多个方向开展了探索。

在2016年,Hassan等人提出了一种改进的数字滤波方案,用于提升噪声环境下直流电压测量的精度与稳定性。该方法显著改善了工业环境中噪声导致的测量波动,提高了电源监控的数据可靠性[4]。然而,其缺点是改进主要集中在测量滤波环节,对系统整体的快速保护能力、多通道适应性和实时响应性能提升有限。

在2020年,Filipova-Petrakieva与Shopov提出了基于“人工短路”机制的直流电源快速过压保护方法,该方法通过在过压瞬间在设备输入端产生受控的电子短路,使保护电路能在极短时间内切断能量输入,用于解决传统机械保护动作慢、难以应对突发过压的问题[5]。研究表明,该方法能够在高能量脉冲与线性上升过压下实现快速反应,显著提升受保护设备的安全性。但其缺点是电路结构复杂,对半导体器件的能量承受能力要求较高,同时存在工程实现难度大、成本偏高的问题,限制了其在低成本通信电源场景中的推广。

在2020年,国际电工委员会(IEC)与相关研究机构对高压直流(HVDC)电网的电压与电流测量技术进行了系统性综述,提出了一套面向保护、故障定位和自动化应用的测量技术选型框架,应用于多等级、多拓扑DC电源系统的状态监测与快速保护场景[6]。该研究系统比较了光电式、磁电式与混合式传感器在精度、带宽、隔离性能方面的特性,实现了对不同DC电源系统测量能力的全面评估。但其不足在于,研究主要聚焦于高压输电侧,对低压通信电源的高精度小幅度过压监控适用性不足,且测量设备普遍成本较高、部署复杂。

在2021年,Texas Instruments提出了面向低压直流电源的多模式过压与误接线防护方法,采用TVS、MOSFET电子开关与过压断路组合机制构建电源输入级保护框架,用于工业仪器、传感端口及通信电源模块的前端防护设计[7]。该方法通过多器件协调,实现了对浪涌、持续过压、反向极性等多类故障的统一处理,提高了输入端口的整体抗扰性。但由于保护器件数量较多、方案成本较高,且不同场景下需要单独调整器件配置,其通用性与低成本应用能力受到一定限制。

在2022年,STMicroelectronics发布了基于STM32的电压监控应用指南,提出通过片内ADC、硬件比较器和定时器协同实现多通道电压采样与软阈值过压保护的方法,适用于嵌入式电源监控节点与小型DC供电系统[8]。该方法有效提升了嵌入式设备对电压突变与过压事件的检测能力,并降低系统整体硬件成本。但其缺陷在于对高噪声电源场景的滤波策略和多通道串扰问题涉及较少,且对工程应用中如何在测量精度与保护响应速度之间取得平衡缺乏具体设计指导,因此仍需进一步优化与验证。

总体来看,现有直流电源监控与过压保护技术在滤波策略、测量架构及多通道采集方面虽已有进展,但在嵌入式资源受限条件下,很难兼顾高精度测量、毫秒级响应与低成本。一方面,传统数字滤波虽能提升采样精度,但在电压快速跃变时存在延迟,难以满足瞬态过压保护需求;另一方面,基于电子开关或“人工短路”的快速保护响应快,但电路复杂、器件成本高,对半导体耐冲击要求严格,限制了在通信电源等中低压、小型化场景的应用。此外,现有方案多针对高压或通用工业电源,对于通信电源中多模块并联、易受噪声干扰及通道间串扰的小幅动态过压监控关注不足,缺乏兼顾鲁棒性与工程可落地性的集成方案。因此,在复杂噪声环境下实现高精度、强抗干扰、快速切断的一体化低成本方案仍存在明显空缺,凸显了本研究的重要性。

本文以STM32为核心构建通信电源监控系统,结合精密分压和多级滤波,并采用滞回阈值与继电器驱动分励脱扣器对通信电源实现二次保护,从而实现通信电源的实时高精度监控与可靠断电控制,为通信设备提供更稳定的电源保障。

2. 通信电源电压监控系统设计

本文选用高功率密度通信电源模块作为核心供电单元,输出可在40~58 V DC间精确可调,稳压精度优于±0.5%,为系统集成与远程监控提供了良好基础。基于此结合通信电源的二次保护需求,首先设计精密电阻分压电路将40~70 V直流母线电压安全降至STM32片内ADC的0~3.3 V输入范围;基于STM32对三路分压信号进行同步采集与高精度量化[9] [10],再通过移动平均与一阶低通滤波相结合的多级数字滤波算法对滤波后的电压数据执行滞回阈值比较与判断[11] [12],从而抑制采样噪声与干扰,最后将设置的阈值与采样的数据比较,若超出阈值,则执行声光报警,并快速驱动分励脱扣器执行断电保护[13] [14]。最终,系统通过整合采集、滤波、判断与保护等核心功能模块,实现了软硬件的协同设计与优化。

2.1. 二次保护单元设计方案

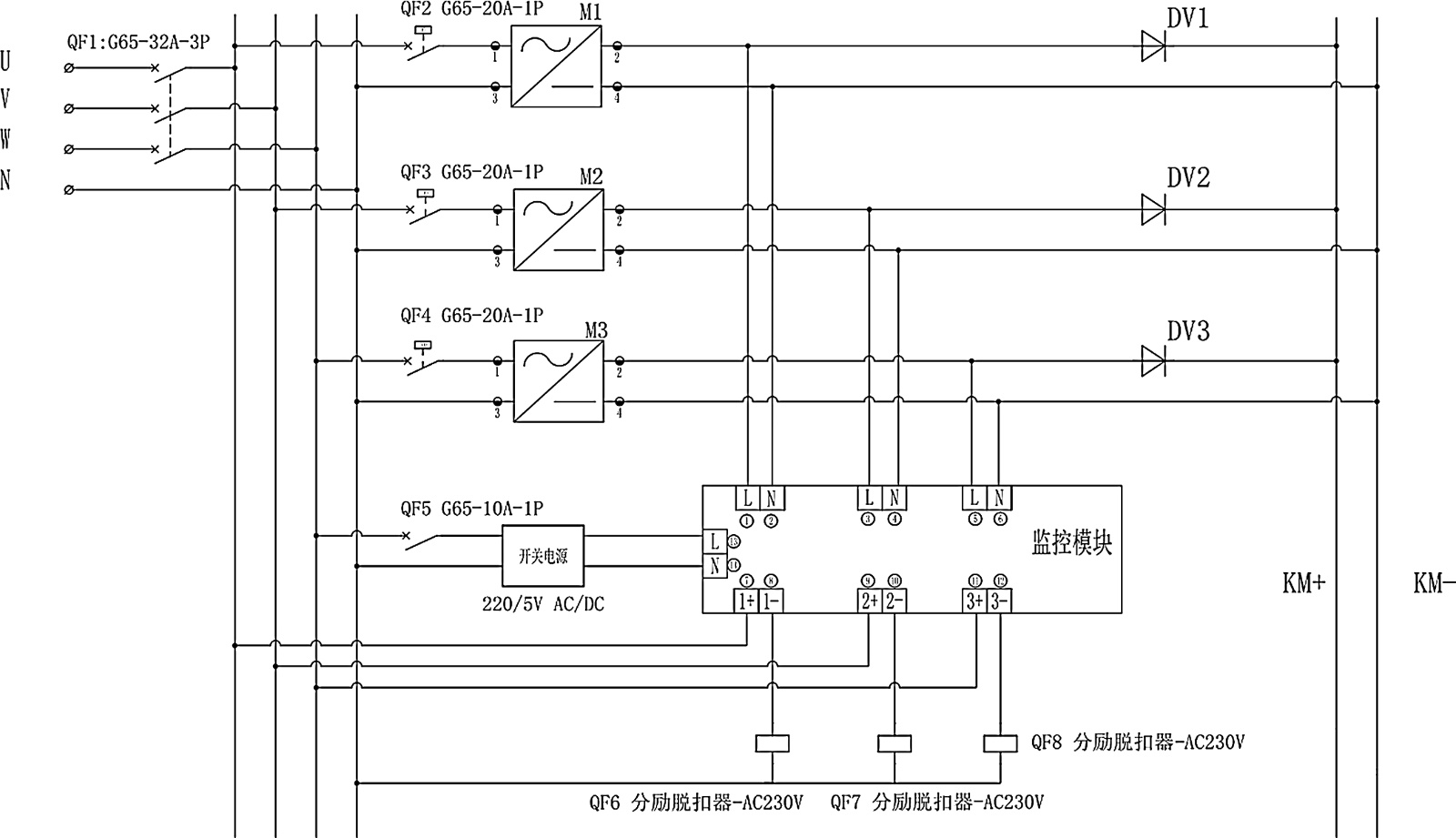
按照设计要求,设计分压电路将直流电源输出的40~70 V电压通过电阻分压为0~3.3 V电压,再通过STM32F103C8T6单片机对分压为0~3.3 V的电阻进行电压采集,当直流电源输出超过阈值电压后,单片机将输出控制信号,通过继电器与分励脱扣器对直流电源的220 V交流输入进行切断操作,达到保护电路与设备的目的,其系统整体设计图如图1所示。

Figure 1. Overall system design diagram

1. 系统总体设计图

该系统采用三相交流电源供电,电能经多路并联的整流模块进行转换。通过单片机对三路输出电压进行实时监控,当某一支路电压超过单片机设置的电压阈值时,单片机输出高电平信号,驱动对应回路的继电器(1 + 1-节点、2 + 2-节点、3 + 3-节点)动作,进而触发该支路的分励脱扣器(QF6、QF7、QF8)执行脱扣操作,例如继电器接收到单片机信号后,会将1 + 1-回路导通,并将与之相连的分励脱扣器QF6接通,其内部的线圈感应出强磁,拉动内部铁芯做直线运动,撞击脱扣部件,使空气开关QF2断开,从而实现故障支路的快速电气分断,并同步启动声光报警装置。

为克服多模块并联系统中因电位差或故障状态所引起的支路间逆向电流干扰问题,本文在每一整流模块的输出端串联了具有单向导通特性的二极管(DV1、DV2、DV3)。该设计利用二极管在反向偏置时呈现高阻态的特性,构建了有效的电气隔离屏障,从物理层面阻断了不同支路之间的电流反向流通路径,从而显著降低了因其他支路电压波动或异常工况对当前通道采样信号造成的耦合干扰。此种主动隔离机制不仅维持了各测量通道信号的独立性,也为后端ADC采集系统提供了稳定、可靠的电压基准,显著提升了系统整体监控的准确性与可靠性。

2.2. 通信电源电压监控设计

通信电源系统作为通信网络的核心能源保障,其输出电能的质量,尤其是直流母线电压的稳定性,直接决定了后端通信设备运行的可靠性,通信电源输入后,经由电阻分压到AD转换后进行电压测量,将测量电压与设定额定电压阈值进行比较后,如果超过其设定阈值触发声光报警并控制故障电路处空气开关关断,其余支路保持正常监控。总体结构如图2所示。

Figure 2. Voltage acquisition and control structure diagram

2. 电压采集与控制结构图

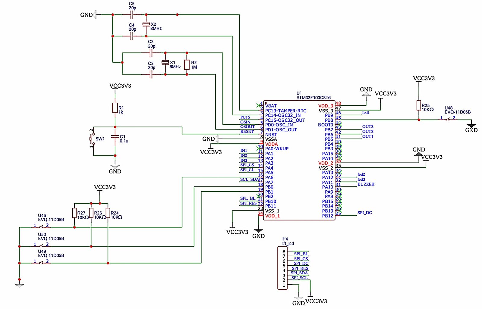
并联电源保护系统的主控以STM32微控制器为核心,IN1、IN2、IN3由STM32的PA0~PA2接入的测量电路输出信号经分压、滤波后,由STM32内部ADC模块进行采样、量化。OUT1、OUT2、OUT3由STM32的PB5~PB7引出并且连接到继电器电路中,STM32输出的控制信号经限流电阻驱动三极管导通,使继电器线圈通电产生强磁场控制触点动作。STM32的PA3、PA4引脚连接显示屏,PA5、PA7、PB0、PB8引脚连接各个按键控制OLED显示屏的参数信息。STM32的PA9~PA12引脚连接LED模块和蜂鸣器模块,LED和蜂鸣器主要处理电压超过阈值起到声光报警。STM32其内含12位ADC采集模块。包含10个采集通道,可满足工程需要,接下来介绍各个模块的详细功能。主控STM32连接原理图和STM32最小系统板原理图如图3所示。

Figure 3. STM32 overall circuit schematic diagram

3. STM32总体电路原理图

2.3. 分压电路设计

STM32F103C8T6的ADC输入电压范围是0~3.3 V。因此,需要将40~70 V的输入电压线性缩小到0~3.3 V范围内。设定电阻值使得70 V输入时输出为3.3 V:

V out = V in × R 3 R 1 + R 2 + R 3 (1)

常规电阻精度波动大,温度系数和温漂较大,长期工作后阻值可能因材料老化或温度变化发生显著漂移,导致测量精度不足。基于工业生产对可靠性要求极高的需求,因此选择高精密电阻作为采样器件。电阻阻值选择:R1 = 10 kΩ;R2 = 10 kΩ;R3 = 1 kΩ。

在70 V时,电压分压器输出:

V out =70V× 1kΩ 10kΩ+10kΩ+1kΩ 3.3V (2)

为实现对通信电源系统中40 V至70 V直流母线电压的监控,本文设计了一个多通道电压采集模块。为确保系统在极端情况下的可靠性,所有计算与参数设计均以最大输入电压70 V为基准。采集电路的核心为一个电阻分压网络。如图4所示,以第三路电压为例,从通信电源端经输入测量电路分压,由采样电阻(R11)分压后,通过IN3输入进单片机,完成一次电压采集[15] [16]。每个采集通道由两个10 kΩ电阻与一个1 kΩ采样电阻串联构成。该1 kΩ采样电阻的阻值经过精确计算选定,其作用是将高输入电压分压至微控制器内嵌模数转换器所能安全处理的输入范围内,减少对被测电路的影响。同理可得IN2表示第二路电压采集,IN1表示第一路电压采集。

Figure 4. Measurement circuit schematic diagram

4. 测量电路原理图

本设计采用的MCU搭载了一款12位精度的ADC。其理论电压分辨率,即最低有效位所代表的电压值,可通过下式计算:

= V ref 2 12 = 70V 4096 0.0171V=17.1mV (3)

计算结果表明,该ADC的理论分辨率为17.1 mV。满足了通信电源监控对于电压测量精确度需达0.1%的要求,确保了监控数据的有效性。ADC被配置为以10 kHz的频率进行连续采样。该采样率远高于电源电压中可能出现的波动频率,能够保证对电压动态变化的准确捕捉,为系统提供实时的电压数据。经分压后的模拟信号通过WJ127-5.0-2P型接线端子引入。所有通道的GND均连接至统一的测量电路的GND,以维持信号完整性并避免环路干扰。

2.4. 声光报警设计

对超出设定阈值的电压,本文通过LED和蜂鸣器来组成一套声光报警装置。如图5所示,当监控到

Figure 5. Audible-visual alarm circuit schematic diagram

5. 声光报警电路原理图

电源电压超出设定阈值,stm32对蜂鸣器引脚和LED各引脚输出低电平,分别使蜂鸣器三极管获得足够偏置电流,LED阳极与阴极形成正向电压,使蜂鸣器发声,LED点亮达到自动报警效果,保证对电压动态变化的准确捕捉,为系统提供实时的电压数据。

2.5. 反馈控制设计

图6所示,以第三路电压为例,当单片机监控的电压超过其设定阈值,OUT3将输出高电平,使得三极管导通,线圈通电产生磁场后,会吸合其内部的机械触点使其闭合,从而接通与之相连的分励脱扣器接通,空气开关关断。监控正常状态时,线圈处于失电状态,外部电路断开。

Figure 6. Feedback circuit diagram

6. 反馈电路图

3. 软件及滤波设计

针对通信电源过压保护的监控控制有很多算法,根据STM32F103C8T6主控设计以及搭载难易程度,对电流与温度等量测的采样与滤波算法设计,目标是在STM32F103C8T6上实现、稳健且工程可行的数据处理,为电源管理、保护与远程监控提供可靠输入。总体处理流程为:选用移动平均滤波 + 一阶低通滤波 + 迟滞比较保护,来对电源模块进行滤波处理。如图7所示。

3.1. 移动平均滤波

对于滤波器的设定参数,需要明确通信电源直流母线电压的噪声频域分布特征。基于该通信电源的开关工作模式及其在额定负载下的预期表现,通过仿真模拟的典型的噪声频谱特征如图8所示。通过频谱分析发现,系统底噪在低频段表现得相对较低且平坦,系统噪声主要集中于10 kHz以上的高频段,来源于开关电源的开关噪声与整流器的高频谐波。

所以设定目标采样频率为 f s =10kHz ,采样间隔为 T s =0.1ms 。为避免混叠,在ADC滤波器,选取截取频率为:

f c 5kHz (4)

Figure 7. Software processing flowchart

7. 软件处理流程图

Figure 8. Noise spectrum characterization plot

8. 噪声频谱特征图

为了保证采样频率处有足够的衰减,选取 f c =2kHz 。若选取前端电阻为 R=1kΩ ,则滤波电容应满足:

C= 1 2πR f c 79.6nF (5)

选用标称值 C=82nF 来实现硬件层面的初步噪声抑制。

对于移动平均滤波,系统允许的响应延迟不超过5 ms,移动平均滤波引入的延迟约为 N 2 T s ,为满足延迟要求,取:

N 2 ×0.1ms5msN100 (6)

N=10,20,50,100 分别进行滤波效果与波形延迟的实验,如表1所示,比较得出 N=20 时延迟为1 ms,在保证较好噪声抑制的同时,不影响系统对电压突变的响应速度。

Table 1. Comparison of moving average window lengths N

1. 移动平均窗口长度N的对比

窗口长度N

稳态电压标准差(mv)

阶跃响应上升时间(ms)

10

12.5

0.5

20

8.2

1.0

50

5.1

2.0

100

2.8

5.0

移动平均在窗口长度为N的情况下记为 m( k )

m( k )= 1 N i=0 N1 x ( ki ) (7)

其增量形式为:

m( k )=m( k1 )+ x( k )x( kN ) N (8)

移动平均适合抑制高频随机噪声,但对脉冲噪声不鲁棒且引入时延,时延近似为 N/ 2 f s [9],而中值滤波在窗口长度“N”上定义为:

m( k )=median{ x( k ),x( k1 ),,x( kN+1 ) } (9)

3.2. 一阶低通滤波

根据输入电压 V in 、ADC采样值 V r ,滤波后的电压为 V f ,可以将一阶低通滤波的离散化差分方程表示为:

V f [ n ]=α V r [ n ]+( 1α ) V f [ n1 ] (10)

其中,滤波系数 α ( 0<α<1 )与滤波时间常数 τ 和采样间隔 T s 的关系如下:

α= T s T s +τ (11)

选用ADC采样频率为10 kHz,采样周期为0.0001 s,基于3.1节中对电源噪声的频谱分析结果,系统主要噪声成分集中在10 kHz以上的高频段。为了有效滤除这些高频开关噪声及其谐波,同时尽可能保留直流母线电压的真实动态变化特征,选择截止频率 f c =100Hz ,可以有效滤除10 kHz滤波器参数中的截止频率与时间常数的关系为:

τ= 1 2π f c (12)

所以得到, τ=0.00159s ,将以上 T s τ 代入公式,可以得到滤波系数 α=0.059

为了防止噪声引起误触发,设定滞回比较策略,上限阈值设定为 V th high =72V ,下限阈值设定为 V th low =68V ,滞回带宽为4 V。当设置初始滤波电压值 V f [ 0 ] 为系统上电后的第一个采样值,进行循环操作获取当前时刻的采样值 V r [ n ] 。将计算滤波后的电压值来进行阈值判断。当 V f [ n ] V th high 时,触发保护条件,在 V f [ n ] V th low 时才会再次解除保护阈值。

对于频率为 f 的噪声成分,在2 kHz处,衰减比为:

A( f )= 1 1+ ( f/ f c ) 2 =A( 1000 )= 1 1+ ( 1000/ 50 ) 2 0.05 (13)

即衰减约26 dB,能够有效抑制高频噪声。

3.3. 电压监控与阈值设定系统设计

系统滤波后通过OLED显示。系统设定监控显示屏有两个界面:实时监控界面和参数设置界面,上电默认显示监控数据界面。实时监控界面:显示三个通道的实时电压和通道报警数量。参数设置界面:设置三个通道的报警阈值。通过按键来切换界面和设定阈值参数。界面设计示意图如图9所示。

Figure 9. Monitoring interface and parameter settings

9. 监控界面与参数设置

4. 基于单片机监控的通信电源管理系统试验

为了验证基于单片机监控通信电源管理系统的可行性,本试验通过单片机测量通信电源电压并控制其通断,通过示波器与高精度万用表测量三路电源的电压值与电压超过给定阈值时系统关断的响应时间,将这些数值与单片机监控的数值进行对比,通过对比验证单片机监控的通信电源各项参数的准确性。首先进行平均值滤波,再进行一阶离散低通滤波,最后进行迟滞比较。

4.1. 滤波前后的通信电源电压测量

综合示波器与高精度万用表测得通信电源五路部分数值如表2试验测量通信电源电压所示,电压升降时,产生的误差并不庞大,但是对高精密仪器要求的0.1%级的精度要求仍旧有差距,本文测量电压范围为40~70 V,其允许误差为0.04~0.07 V之间,而32单片机的测量精度可达0.02 V,可满足工业需求。

表2中的数据可知,单片机监控的测量电压不断波动,而实际测量的五路电压,每一路都稳定在0.02 V级无变化,因此只依靠硬件电路与基础的电压测量代码,无法实现工业需求中对通信电源电压进行稳定测量,以及达到0.02 V的测量精度,因此本文采用复合滤波与迟滞比较,对数据进行处理,得出的部分测量值如表3所示。

表3的实验数值可以得出,将滤波拟合后的参数应用于单片机,对通信电源进行电压检测,在40~70 V之间准确性极高,可精确到小数点后两位,仅有0.02的误差,符合工业需求。

表4是对通信电源电压突破单片机所设定阈值时,通过继电器控制开关关断的部分实时性实验数据。

Table 2. Voltage measurement of communication power supply by microcontroller before filtering

2. 滤波前单片机测量通信电源电压

测试次数

第一路电压/V

第二路电压/V

第三路电压/V

1

50.46

50.32

50.62

2

52.12

52.56

52.18

3

54.36

54.62

54.24

4

56.24

56.24

56.44

……

……

……

……

Table 3. Voltage measurement of communication power supply by microcontroller after filtering

3. 滤波后单片机测量通信电源电压

测试次数

第一路电压/V

第二路电压/V

第三路电压/V

1

50.10

50.12

50.08

2

52.12

52.10

52.10

3

54.10

54.12

54.12

4

56.10

56.12

56.12

……

……

……

……

Table 4. Microcontroller-controlled power supply communication shutdown experiment

4. 单片机控制通信电源关断实验

测试次数

第一路关断时间/s

第二路关断时间/s

第三路关断时间/s

1

0.03

0.02

0.04

2

0.03

0.02

0.04

3

0.03

0.02

0.04

4

0.03

0.02

0.04

……

……

……

……

当并联电路出现故障时,问题支路关断实际都小于0.04 s,满足工业安全性与实时性要求。

4.2. 单片机测量通信的数据分析

根据实验数据可得,单片机监控的通信电源的电压与实际实验测得的数值误差极小,图10为滤波前后通信电源的部分电压误差可视化曲线,图11为滤波前后单片机测得的电压数值与实际测得的电压数值之间的误差分析图。

4.3. 小结

本章在完成了实物设计的前提下,使用STM32F103C8T6单片机通过示波器验证其测量通信电源电压。将实际使用通信电源与单片机监控的电压进行对比,得到两者的误差值在0.1%左右。综上所述,基于三段式滤波处理的电压值与实际试验测得的电压值误差值在0.1%并且电路故障时,单片机控制空气

Figure 10. Three-channel voltage comparison diagram before and after filtering

10. 三路电压滤波前后对比图

Figure 11. Measurement data error analysis plot

11. 测量数据误差分析图

开关的关断时间极短,能够响应工业的实时性要求。由此可以得出通信电源安全监控系统的安全性与实时性满足工业实际需求。

4.4. 展望

受成本限制,本文仅设计并实现三路电压采集功能。后续若需扩展至更多通道或提升采样精度,可引入模数转换采集卡以增强系统性能。此外,系统可进一步集成物联网通信模块,实现电压阈值的远程配置与实时在线监控功能。

NOTES

*通讯作者。

参考文献

[1] 王苏娅. 基于模糊逻辑的有源电网电压无功时序自动化控制系统[J]. 自动化与仪器仪表, 2025(10): 133-137.
[2] 赵静波, 周前, 杨文莉, 等. 阻抗测量的扰动电压自适应控制策略[J]. 电源学报, 2025, 23(1): 111-119.
[3] 蔡骁. 电压测量系统的设计[J]. 电子测试, 2018(16): 99-100.
[4] Hassan, M.A., Abouelnaga, A. and Shalaby, R. (2016) An Improved Digital Filtering Scheme for Accurate DC Voltage Measurement in Noisy Environments. Measurement, 91, 542-550.
[5] Filipova-Petrakieva, S.K. and Shopov, Y.M. (2020) Electrical Device Protection from Overvoltage in a DC Power Supply Network: Fast-Acting Protection, Realized by an “Artificial” Short Circuit in the Input of the Protected Device. Engineering, Technology & Applied Science Research, 10, 5314-5319. [Google Scholar] [CrossRef
[6] Tzelepis, D., et al. (2020) Voltage and Current Measuring Technologies for High-Voltage Direct Current Supergrids: A Technology Review Identifying the Options for Protection, Fault Location and Automation Applications. IEEE Access, 8, 203398-203428.
[7] Texas Instruments (2021) Protection Against Overvoltage Events, Miswiring, and Overstress.
[8] STMicroelectronics (2022) How to Monitor Power Supply with STM32 Peripherals.
[9] 李科, 张勇. 基于STM32的直流电源监控系统设计[J]. 电子世界, 2018(12): 89-92.
[10] 杨勇, 马志国. 通信电源系统多模块协同保护策略研究[J]. 电力系统自动化, 2019, 43(15): 126-132.
[11] Kim, S., Park, J. and Lee, K. (2020) Embedded Multi-Channel Voltage Measurement Using Error Modeling and Compensation. IEEE Sensors Journal, 20, 4868-4877.
[12] 司明, 苓苗苗, 王振宇. LC型滤波开关电源反馈补偿器研究与设计[J]. 电力电子技术, 2025, 59(6): 37-41.
[13] 王一凡. 开关电源滤波电容失效的故障诊断模型构建[J]. 机电产品开发与创新, 2024, 37(4): 134-136.
[14] 吴挺勇. 接触网开关测控终端电源模块故障原因分析[J]. 铁道运营技术, 2023, 29(4): 32-34.
[15] 周蕾, 刘虎, 陈伯伦, 等. 开关电源滤波电容失效故障诊断模型[J]. 佳木斯大学学报(自然科学版), 2022, 40(5): 140-143.
[16] 刘振华, 纪文东, 甄远伟, 等. DC600V客车空调逆变电源滤波电容容值对输出电压谐波影响的研究[J]. 铁道车辆, 2020, 58(10): 6-8.