基于WGCNA与机器学习算法挖掘肾透明细胞癌M2型巨噬细胞相关关键预后基因
Mining Key M2 Macrophage-Related Prognostic Genes in Clear Cell Renal Cell Carcinoma Based on WGCNA and Machine Learning Algorithms
DOI: 10.12677/acm.2026.161318, PDF, HTML, XML,   
作者: 王 宇:青岛大学青岛医学院,山东 青岛;康复大学青岛中心医院分子病理科,山东 青岛;解西河, 赵 鹏*:康复大学青岛中心医院分子病理科,山东 青岛
关键词: 肾透明细胞癌M2型巨噬细胞WGCNALASSO回归预后标志物Clear Cell Renal Cell Carcinoma M2 Macrophage WGCNA LASSO Regression Prognostic Biomarkers
摘要: 目的:挖掘肾透明细胞癌(ccRCC)中与M2型巨噬细胞浸润密切相关的关键基因,并评估其临床预后价值及免疫微环境特征。方法:基于TCGA-KIRC队列转录组数据,利用CIBERSORT算法量化免疫细胞浸润,结合加权基因共表达网络分析(WGCNA)筛选与M2型巨噬细胞高度相关的基因模块,并与InnateDB数据库IRIS基因集取交集。应用单因素与多因素Cox回归及最小绝对收缩和选择算子(LASSO)回归剔除冗余特征,鉴定核心预后基因,并在GSE167573外部队列中进行验证。利用单样本基因集富集分析(ssGSEA)及相关性分析探讨关键基因与M2型巨噬细胞的关联。结果:成功筛选出CST2、HAS2及C1QTNF1为核心预后基因。这三个基因在ccRCC癌组织中呈显著高表达,且高表达与晚期病理分期及不良总体生存期(OS)显著相关。外部独立队列验证证实了其预后预测的稳健性。免疫相关性分析显示,CST2、HAS2及C1QTNF1的表达水平与M2型巨噬细胞浸润丰度均呈显著正相关。结论:本研究利用机器学习与生信方法筛选出CST2、HAS2及C1QTNF1,发现其在ccRCC中与M2型巨噬细胞浸润显著相关。这些基因可作为潜在的预后标志物,并可能参与免疫微环境重塑过程。鉴于本研究主要揭示了相关性,上述基因作为潜在候选靶点的生物学作用仍有待后续实验与临床研究进一步验证。
Abstract: Objective: To identify key genes closely related to M2 macrophage infiltration in clear cell renal cell carcinoma (ccRCC) and evaluate their clinical prognostic value and immune microenvironment characteristics. Methods: Based on transcriptomic data from the TCGA-KIRC cohort, CIBERSORT algorithm was used to quantify immune cell infiltration. Weighted Gene Co-expression Network Analysis (WGCNA) was combined to screen gene modules highly correlated with M2 macrophages, which were then intersected with the IRIS gene set from the InnateDB database. Univariate and multivariate Cox regression analyses combined with Least Absolute Shrinkage and Selection Operator (LASSO) regression were applied to eliminate redundant features and identify core prognostic genes, followed by validation in the external GSE167573 cohort. Single-sample Gene Set Enrichment Analysis (ssGSEA) and correlation analysis were used to explore the association between key genes and M2 macrophages. Results: Three core prognostic genes, CST2, HAS2, and C1QTNF1, were successfully identified. These genes were significantly highly expressed in ccRCC tumor tissues, and their high expression was associated with advanced pathological stages and poor overall survival (OS). Validation in an independent external cohort confirmed the robustness of their prognostic prediction. Immune correlation analysis showed a significant positive correlation between the expression levels of CST2, HAS2, and C1QTNF1 and the abundance of M2 macrophage infiltration. Conclusion: Using machine learning and bioinformatics approaches, this study identified CST2, HAS2, and C1QTNF1, revealing a significant correlation with M2 macrophage infiltration in ccRCC. These genes may serve as potential prognostic biomarkers and might be involved in immune microenvironment remodeling. Given that these findings primarily present correlational evidence, their biological roles as potential candidate targets require further validation through subsequent experimental and clinical studies.
文章引用:王宇, 解西河, 赵鹏. 基于WGCNA与机器学习算法挖掘肾透明细胞癌M2型巨噬细胞相关关键预后基因[J]. 临床医学进展, 2026, 16(1): 2579-2593. https://doi.org/10.12677/acm.2026.161318

1. 引言

肾细胞癌(renal cell carcinoma, RCC)是泌尿系统常见的恶性肿瘤之一,其中肾透明细胞癌(clear cell renal cell carcinoma, ccRCC)作为最主要的组织学亚型,占全部RCC病例的比例超过三分之二[1]。随着影像学技术和微创外科的发展,部分早期ccRCC患者可通过根治性或保留肾单位切除术获得较好的局部控制,但仍有相当一部分病例在初诊时已处于局部晚期或合并远处转移,且术后复发、转移风险依然较高[2] [3]。近年来,靶向治疗和免疫检查点抑制剂(immune checkpoint inhibitors, ICIs)在ccRCC中的应用显著改善了部分患者的生存结局,但总体疗效存在明显个体差异,耐药现象亦较为常见[4]。传统的TNM分期、病理分级及常规临床指标难以充分反映肿瘤内在的生物学行为和复杂的免疫特征[5]。因此,如何基于分子及免疫学信息构建更加精细的预后评估体系,仍是ccRCC精准诊疗实践中亟待解决的重要问题。

肿瘤免疫微环境(tumor immune microenvironment, TIME)在ccRCC的发生发展过程中发挥关键调控作用[6]。除T细胞、自然杀伤细胞等淋巴细胞成分外,肿瘤相关巨噬细胞(tumor-associated macrophages, TAMs),尤其是偏向免疫抑制和促肿瘤表型的M2型巨噬细胞,被认为是驱动肿瘤进展和免疫逃逸的重要细胞群体[7] [8]。既往研究表明,M2型巨噬细胞可通过分泌多种细胞因子、重塑细胞外基质、促进血管生成并抑制抗肿瘤免疫反应等多条途径,参与ccRCC的侵袭转移和治疗耐受,其浸润水平往往与不良预后密切相关[9] [10]。然而,围绕M2型巨噬细胞相关免疫基因的系统性挖掘仍相对不足,现有研究多聚焦于有限数量的标志物或单一信号通路,缺乏基于大样本转录组数据整合免疫浸润特征、共表达网络及临床结局的综合分析,M2相关分子图谱及其临床预后意义尚未得到全面阐明[11]

为解决上述问题,本研究基于癌症基因组图谱(The Cancer Genome Atlas, TCGA)大样本队列,构建了一套整合免疫浸润特征与基因共表达网络的系统性筛选策略。我们利用CIBERSORT反卷积算法与加权基因共表达网络分析(WGCNA)技术,识别与M2型巨噬细胞浸润特征高度相关的关键基因模块,并通过与InnateDB数据库取交集锁定核心免疫分子。在此基础上,采用单因素/多因素Cox比例风险回归结合最小绝对收缩与选择算子(LASSO)算法剔除冗余特征,筛选具有独立预后价值的关键基因,并在GSE167573外部独立队列中验证了其预后效能的稳健性。本研究旨在从转录组水平鉴定M2型巨噬细胞相关的预后标志物,为ccRCC的风险分层及潜在的免疫治疗靶点开发提供科学依据。

2. 材料与方法

2.1. 数据源获取与差异表达基因(DEGs)

本研究从癌症基因组图谱(TCGA)数据库下载肾透明细胞癌项目(TCGA-KIRC, https://portal.gdc.cancer.gov/projects/TCGA-KIRC) [12]的转录组数据及临床资料。经剔除基因表达谱缺失或临床随访信息不全的样本后,最终纳入529例肿瘤组织及72例癌旁正常组织构建TCGA-KIRC研究队列;另从基因表达综合数据库(Gene Expression Omnibus, GEO)下载GSE167573数据集(https://www.ncbi.nlm.nih.gov/geo/query/acc.cgi?acc=GSE167573) [13]作为外部独立验证队列。

数据分析基于R语言(v4.4.2)环境,利用DESeq2软件包对原始计数矩阵进行标准化处理。设定调整后P值(adjusted P-value) < 0.05且|log2 (Fold Change)| > 1为阈值,筛选差异表达基因(Differentially Expressed Genes, DEGs)。基于筛选所得DEGs绘制双向聚类热图与火山图,直观展示肿瘤与正常组织的表达模式差异及基因分布态势,为后续免疫特征分析及模型构建奠定基础。

2.2. 免疫微环境特征刻画及加权基因共表达网络构建

基于TCGA-KIRC转录组数据,采用CIBERSORT算法结合LM22特征矩阵评估肿瘤微环境的免疫浸润状态。参数设置置换检验为1000次,计算每例样本中22种免疫细胞的相对丰度,并剔除在整体队列中极低丰度的细胞类型以降低分析噪声。在此基础上,利用R语言加权基因共表达网络分析(Weighted Gene Co-expression Network Analysis, WGCNA)软件包[14]对差异表达基因构建共表达网络。通过计算基因间Pearson相关系数并筛选最佳软阈值β,建立符合无尺度拓扑分布特征的邻接矩阵,进一步转化为拓扑重叠矩阵(Topological Overlap Matrix, TOM),结合动态剪切树算法识别基因共表达模块,并合并表达模式高度相似的模块。

为筛选具有明确功能的关键基因,将免疫细胞丰度作为临床性状与模块特征基因(Module Eigengene, ME)进行关联分析,筛选出与特定免疫细胞呈显著相关(P < 0.05)的“免疫关键模块”。最终,从InnateDB 数据库(https://www.innatedb.com/redirect.do?go=resourcesGeneLists)获取人类免疫基因列表(Immunogenetic Related Information Source, IRIS)作为外部参照,将其与关键模块内的基因取交集,所得重叠基因被定义为本研究的核心免疫相关基因。

2.3. 核心免疫相关基因的功能富集分析

应用R语言clusterProfiler包对42个核心免疫相关基因执行功能注释,其中包括基因本体论(Gene Ontology, GO) [15]与京都基因与基因组百科全书(Kyoto Encyclopedia of Genes and Genomes, KEGG) [16]通路富集分析。GO分析具体涵盖生物学过程(Biological Process, BP)、细胞组分(Cellular Component, CC)及分子功能(Molecular Function, MF)三大范畴。注释基于org.Hs.eg.db数据库,采用Benjamini-Hochberg法进行多重检验校正,以调整后P值(adjusted P-value) < 0.05作为显著性筛选标准,并利用enrichplot及ggplot2包绘制可视化图谱,以解析关键基因参与的生物学功能与信号通路。

2.4. 预后相关候选基因的Cox与LASSO回归筛选

基于TCGA-KIRC生存数据,利用R语言survival包对42个核心基因依次执行单因素(P < 0.01)及多因素Cox回归分析(P < 0.05)。为消除共线性及防止过拟合,进一步采用LASSO回归(glmnet包),通过10折交叉验证确定最佳惩罚系数λ,筛选出最优模型下的非零系数基因作为关键预后集合。

2.5. 关键基因的生存分析、预测效能评估及外部验证

本研究利用R语言(survival,survminer及timeROC包)进行预后分析。以基因表达量中位数为界将TCGA-KIRC队列分组,采用Kaplan-Meier法及对数秩检验(Log-rank test)评估总体生存期(OS)差异,并计算1、3、5年时间依赖性ROC曲线下面积(AUC)以量化预测效能。随后,采用相同流程在外部队列GSE167573中进行独立验证,依据跨队列的生存差异显著性(P值)及预测准确性(AUC)一致性,确定具备稳健性的M2型巨噬细胞相关预后标志物。

2.6. 关键基因的表达差异及临床病理分期关联分析

提取TCGA-KIRC队列中3个核心基因(CST2, HAS2, C1QTNF1)的转录组数据,经log2 (TPM + 1)标准化处理后,采用Wilcoxon秩和检验比较肿瘤组织与正常组织的表达差异。结合美国癌症联合委员会(AJCC)病理分期信息,应用Kruskal-Wallis检验评估不同分期(Stage I~IV)间基因表达的整体分布差异,并对显著结果进行组间两两比较。此外,利用GEPIA数据库(http://gepia.cancer-pku.cn/) [17]在线验证分期表达趋势。相关可视化基于R语言ggplot2及ggpubr包绘制,以P < 0.05为统计学显著标准。

2.7. 关键基因与M2型巨噬细胞浸润的相关性分析

为进一步验证核心基因与M2型巨噬细胞的免疫关联,本研究选取公认的M2型巨噬细胞特征性标志物(如CD163、MRC1等)构建表型基因集。利用R语言GSVA包执行单样本基因集富集分析(ssGSEA) [18],量化每例TCGA-KIRC样本中M2型巨噬细胞的相对浸润丰度。

基于log2 (TPM + 1)标准化表达数据,采用Spearman相关性分析评估CST2、HAS2及C1QTNF1表达水平与M2型巨噬细胞ssGSEA评分的线性关系。同时,以各基因表达量的中位数为界将样本分为高、低表达组,应用Wilcoxon秩和检验比较两组间M2型巨噬细胞浸润评分的差异,相关结果通过散点图及小提琴图进行可视化展示。

3. 结果

3.1. 肾透明细胞癌差异表达基因的鉴定与特征分析

基于TCGA-KIRC队列(529例肿瘤vs. 72例正常),经严格筛选(|log2FC| > 1, adj. P < 0.05)共鉴定出6095个差异表达基因(DEGs),其中上调4020个、下调2075个。聚类热图(图1(A))显示样本聚类与临床分组高度吻合,揭示了显著的转录组异质性;火山图(图1(B))则清晰展示了差异基因的分布态势。该DEGs集为后续免疫特征筛选及模型构建奠定了基础。

Figure 1. Identification of differentially expressed genes (DEGs) in clear cell renal cell carcinoma. (A) Clustering heatmap of DEGs in tumor and normal tissues; (B) Volcano plot of DEGs distribution (Red indicates upregulation; Blue indicates downregulation; Black indicates no difference)

1. 肾透明细胞癌差异表达基因(DEGs)的鉴定。(A) 肿瘤与癌旁正常组织DEGs聚类热图;(B) DEGs分布火山图(红色代表上调;蓝色代表下调;黑色代表无差异)

3.2. 免疫浸润特征刻画及M2型巨噬细胞关键模块鉴定

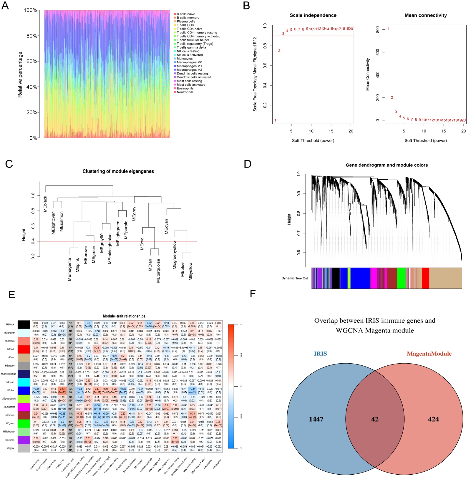
CIBERSORT反卷积分析揭示TCGA-KIRC队列中免疫微环境存在显著异质性,其中M2型巨噬细胞在多数样本中呈现优势浸润状态(图2(A))。基于差异基因构建加权共表达网络,确定最佳软阈值β = 3以满足无尺度拓扑分布(图2(B)),并经动态剪切树算法识别出多个相对独立的基因共表达模块(图2(C)图2(D))。模块–性状关联分析表明,Magenta模块与M2型巨噬细胞相对丰度呈最强且具有统计学意义的正相关(图2(E)),提示该模块深度参与了巨噬细胞相关的免疫调节过程。为进一步锁定与免疫表型高度协同的核心特征,将Magenta模块基因与IRIS免疫基因集取交集,最终鉴定出42个重叠基因(图2(F)。这组基因兼具共表达网络枢纽特征与明确免疫学注释,被界定为本研究的M2型巨噬细胞相关核心基因集。

3.3. 核心免疫相关基因的生物学功能及通路富集特征

对42个核心免疫相关基因进行GO功能富集分析(图3(A))。在生物学过程(BP)层面,基因集主要富集于细胞黏附的正向调控、体液免疫应答、白细胞细胞黏附及其调控、伤口愈合和细胞杀伤等条目,提示其广泛参与免疫防御反应及细胞间信号传递。在细胞组分(CC)层面,富集条目集中于质膜外侧、血小板α颗粒腔、分泌颗粒腔、血浆微粒及富含胶原的细胞外基质,反映这些基因与分泌小体释放及肿瘤基质重塑密切相关。分子功能(MF)分析显示,核心基因多具有细胞因子活性、整合素结合、细胞因子受体结合、病毒受体活性及补体结合等功能,提示其在免疫配体–受体识别及炎症介质调控中发挥重要作用。

Figure 2. Identification of key M2 macrophage-related gene modules. (A) Stacked plot of immune cell infiltration; (B) Screening of soft-thresholding power; (C) Gene clustering dendrogram; (D) Visualization of gene modules; (E) Heatmap of module-trait correlations; (F) Venn diagram of intersection genes

2. M2型巨噬细胞关键基因模块的鉴定。(A) 免疫细胞浸润堆叠图;(B) 软阈值筛选;(C) 基因聚类树;(D) 基因模块可视化;(E) 模块–性状相关性热图;(F) 交集基因韦恩图

KEGG通路富集结果(图3(B))显示,核心基因主要涉及补体和凝血级联、细胞黏附分子相互作用、细胞因子–受体相互作用、整合素信号通路及凋亡细胞清除等通路。综合来看,该基因集除参与免疫炎症反应外,亦可能通过调节细胞黏附和基质重塑等过程,影响M2型巨噬细胞相关的肿瘤免疫微环境塑形及ccRCC进展。

Figure 3. Functional enrichment analysis of core immune genes. (A) Bar plot of GO enrichment analysis; (B) Bar plot of KEGG pathway enrichment analysis

3. 核心免疫基因的功能富集分析。(A) GO富集分析条形图;(B) KEGG通路富集分析条形图

3.4. M2型巨噬细胞相关预后关键基因的筛选与鉴定

为评估核心免疫相关基因的临床预后价值,本研究将42个M2型巨噬细胞相关候选基因纳入TCGA-KIRC队列进行单因素Cox比例风险回归分析。森林图结果显示(图4(A)),共有13个基因与患者总体生存期(OS)呈显著相关(P < 0.01),其中CST2、HAS2等为风险因子(Hazard Ratio > 1),而SELP、C1QTNF7等为保护因子(Hazard Ratio < 1)。

为进一步校正混杂因素并筛选独立预后指标,将上述13个基因纳入多因素Cox回归模型。分析结果表明(图4(B)),CST2、HAS2、C1QTNF1、C1QTNF7、SELP及PROS1等6个基因在多变量分析中仍保持显著的统计学意义(P < 0.05),提示其具有独立的预后指示效能。

考虑到基因间可能存在的共线性问题,进一步采用LASSO Cox回归算法对多因素筛选模型进行降维处理。通过10折交叉验证计算偏似然偏差,确定最优惩罚系数λ (图4(C)图4(D))。结果证实,上述6个基因(CST2, HAS2, SELP, C1QTNF1, C1QTNF7, PROS1)在最优模型中回归系数均未被压缩为零。据此,本研究最终确定这6个基因为M2型巨噬细胞相关的预后关键基因(Hub Genes),用于后续的临床相关性验证。

3.5. M2型巨噬细胞相关三基因的预后效能评价与最终筛选

Kaplan-Meier生存分析结果显示(图5(A)~(F)),CST2、HAS2及C1QTNF1的高表达组患者OS显著短于低表达组(P < 0.01),提示其为不良预后风险因子;反之,SELP、C1QTNF7及PROS1表现出保护性特征,高表达组预后相对较优(P < 0.05)。

进一步的时间依赖性ROC分析揭示(图5(G)~(I)),CST2、HAS2和C1QTNF1在1年(AUC: 0.652, 0.594, 0.636)、3年(AUC: 0.615, 0.535, 0.568)及5年(AUC: 0.606, 0.560, 0.584)的预测效能整体稳定在0.53~0.65区间,随访时间延长波动较小,提示具有相对稳定的生存预测能力。相比之下,SELP、C1QTNF7和PROS1在各时间点的AUC值均较低(集中于0.39~0.42),预后区分度有限。综合考量生存风险模式与预测准确性,本研究最终确定CST2、HAS2和C1QTNF1为M2型巨噬细胞相关的预后关键基因,用于后续分析。

Figure 4. Screening of M2 macrophage-related key prognostic genes. (A) Forest plot of univariate Cox regression analysis; (B) Forest plot of multivariate Cox regression analysis; (C) LASSO coefficient profiles; (D) Partial likelihood deviance plot of LASSO regression

4. M2型巨噬细胞相关预后关键基因的筛选。(A) 单因素Cox回归分析森林图;(B) 多因素Cox回归分析森林图;(C) LASSO回归系数轨迹图;(D) LASSO回归偏似然偏差图

3.6. 核心预后基因在外部GSE167573队列中的独立验证

基于GSE167573外部队列验证,Kaplan-Meier分析证实CST2、HAS2及C1QTNF1的高表达均显著提示不良预后(P分别为0.006、0.004及0.018;图6(A)~(C)),复现了训练队列的生存模式。ROC分析显示(图6(D)~(F)),CST2与C1QTNF1的1、3、5年AUC值稳定在0.59~0.66区间;HAS2的远期预测效能逐渐优于近期(5年AUC达0.637)。综合来看,三基因在独立队列中表现出稳健的生存预测能力,进一步确证了其作为核心预后标志物的价值。

Figure 5. Survival analysis and ROC validation of candidate prognostic genes. (A)~(F) Kaplan-Meier survival curves for CST2, HAS2, SELP, C1QTNF1, C1QTNF7, and PROS1; (G)~(I) Time-dependent ROC curves for predicting 1-, 3-, and 5-year survival

5. 候选预后基因的生存分析与ROC验证。(A)~(F) CST2、HAS2、SELP、C1QTNF1、C1QTNF7及PROS1基因的Kaplan-Meier生存曲线;(G)~(I) 预测1年、3年及5年生存率的时间依赖性ROC曲线

3.7. 关键基因的表达特征、病理分期关联及与M2型巨噬细胞的免疫相关性

基于TCGA-KIRC队列分析显示(图7(A)~(C)),CST2、HAS2及C1QTNF1在肿瘤组织中的表达量均显著高于癌旁正常组织(P < 0.001)。临床病理关联分析(图6(D)~(F))及GEPIA在线验证(图7(G)~(I))一致证实,这三个基因的表达水平随AJCC病理分期的演进而显著上调,提示其高表达与ccRCC的恶性进展密切相关。

Figure 6. Validation of core prognostic genes in the external GSE167573 cohort. (A)~(C) Kaplan-Meier survival curves of high and low expression groups for CST2, HAS2, and C1QTNF1; (D)~(F) Time-dependent ROC curves for predicting 1-, 3-, and 5-year survival

6. 核心预后基因在GSE167573外部队列中的验证。(A)~(C) CST2、HAS2及C1QTNF1基因高、低表达组的Kaplan-Meier生存曲线;(D)~(F) 预测1年、3年及5年生存率的时间依赖性ROC曲线

进一步的免疫关联分析表明,CST2、HAS2及C1QTNF1的表达量与M2型巨噬细胞ssGSEA评分均呈显著正相关(Spearman R > 0.2, P < 0.001) (图7(J)~(L));且在高表达组中,M2型巨噬细胞的浸润丰度显著增加(图7(M)~(O))。综上所述,CST2、HAS2及C1QTNF1不仅在ccRCC肿瘤组织及晚期病理阶段呈显著高表达,且与M2型巨噬细胞浸润水平密切相关,提示其可能作为关键分子参与了M2型巨噬细胞介导的免疫微环境重塑过程。

4. 讨论

尽管免疫联合治疗在一定程度上改善了肾透明细胞癌(ccRCC)的临床结局,但肿瘤高度的生物学异质性仍导致个体预后差异显著[19]。针对ccRCC临床预后评估中个体差异大、免疫微环境特异性标志物相对匮乏的现状[20] [21],本研究通过多队列转录组数据的整合分析,采用“网络构建–特征降维–交叉验证”的系统性策略,成功鉴定出与M2型巨噬细胞浸润高度协同的三个核心预后基因:CST2、HAS2及C1QTNF1。研究结果表明,该基因组合不仅在预测晚期病理特征及生存结局方面具有独立预后价值,且在外部独立队列中表现出良好的稳健性与可重复性;更为重要的是,这三基因的表达水平均与M2型巨噬细胞标志物呈显著正相关,从转录组层面补充了“基因–微环境互作”的关键分子环节,提示其可能是介导M2型巨噬细胞募集与极化、进而驱动ccRCC恶性进展的重要分子节点。

Figure 7. Expression characteristics of key genes and their correlation with M2 macrophages. (A)~(C) Differential expression of CST2, HAS2, and C1QTNF1 in tumor vs. normal tissues; (D)~(F) Association between gene expression and pathological stages; (G)~(I) Validation of expression trends across stages using GEPIA; (J)~(L) Correlation between gene expression and M2 macrophage ssGSEA scores; (M)~(O) Comparison of M2 macrophage infiltration scores between high and low expression groups

7. 关键基因的表达特征及与M2型巨噬细胞的相关性分析。(A)~(C) CST2、HAS2及C1QTNF1在肿瘤与正常组织中的表达差异;(D)~(F) 基因表达与病理分期的关系;(G)~(I) GEPIA数据库验证分期表达趋势;(J)~(L) 基因表达量与M2型巨噬细胞ssGSEA评分的相关性散点图;(M)~(O) 高、低表达组间M2型巨噬细胞浸润评分的差异比较

在筛选出的核心基因中,CST2属于II型半胱氨酸蛋白酶抑制剂家族[22]。既往研究表明,CST2在胃癌、乳腺癌等多种实体瘤中呈异常高表达,并可通过调节蛋白酶活性促进肿瘤细胞增殖与迁移,与患者不良预后密切相关[23] [24]。本研究发现,CST2在ccRCC组织中较正常组织显著上调,其高表达与晚期病理分期及较差的总体生存期(overall survival, OS)呈正相关;值得注意的是,本研究GO分析(图3(A))显示CST2相关基因集显著富集于“白细胞细胞黏附”及“细胞黏附的正向调控”等过程。这提示CST2可能通过改变微环境黏附特性,协助循环中的单核细胞黏附并向肿瘤局部迁移,从而可能增加肿瘤局部巨噬细胞浸润的细胞基础,并与M2相关免疫抑制表型形成呈相关。TCGA与GSE167573双队列中一致的风险趋势进一步提示CST2与ccRCC不良结局相关,其潜在作用仍需实验验证。

HAS2是透明质酸(hyaluronan, HA)合成的关键限速酶[25]。HA作为细胞外基质(extracellular matrix, ECM)的主要成分,已被证实可通过重塑基质屏障、诱导血管生成及调节细胞黏附等途径,推动多种恶性肿瘤的侵袭与进展[26]。既往研究提示,肾癌组织中HA水平升高往往伴随更高级别的病理分级及不良预后[27]。这一发现与本研究GO/KEGG结果一致:GO细胞组分分析(图3(A))提示核心基因集富集于“富含胶原的细胞外基质”,而KEGG分析(图3(B))则显示“整合素信号通路”显著富集。HAS2介导的HA合成不仅重塑基质屏障,更可能通过与巨噬细胞表面CD44受体或整合素结合,激活下游信号通路直接诱导M2极化。这一点在时间依赖性ROC分析中得到了侧面印证,即HAS2对中远期预后的预测效能较为稳定,可能反映了其对微环境基质重塑的持久影响。

C1QTNF1 (亦称C1q/TNF-related protein 1,CTRP1)作为一种多功能脂肪因子,被证实参与机体能量代谢稳态及多种炎症相关疾病的调控[28]。既往的泛癌数据分析显示,C1QTNF1在多种肿瘤中呈高表达,并在KIRC队列中与多种免疫细胞浸润丰度及PDCD1、CTLA4等免疫检查点分子的表达水平均存在显著相关[29]。本研究进一步证实,C1QTNF1在ccRCC中呈高表达且指示不良预后。机制上,本研究功能富集结果(图3(B))提示其相关网络涉及“细胞因子–受体互作”及“补体和凝血级联”等通路。C1QTNF1可能与局部炎症介质共同参与细胞因子信号交流,从而与M2相关免疫抑制状态呈相关;其与补体/凝血级联通路富集的共现提示炎症级联层面的潜在联系,仍需进一步验证。

Figure 8. Hypothetical mechanism of CST2, HAS2, and C1QTNF1 regulating M2 macrophages. CST2 involves cell adhesion; HAS2 relates to HA synthesis, ECM remodeling, and integrin signaling; C1QTNF1 participates in cytokine interactions and complement cascades. Together, they synergistically promote M2 infiltration, polarization, and immunosuppression (validation required)

8. CST2、HAS2及C1QTNF1协同调控M2型巨噬细胞的机制假说。CST2涉及细胞黏附调控;HAS2关联HA合成、ECM重塑及整合素信号;C1QTNF1参与细胞因子互作及补体级联。三者可能协同促进M2型巨噬细胞的浸润、极化及免疫抑制功能(需实验验证)

据此我们构建假设模型(图8),用于整合GO/KEGG富集特征与相关性分析线索:CST2相关网络可能参与免疫细胞黏附/迁移;HAS2可能通过HA-ECM轴及整合素相关信号影响黏附–迁移微环境;C1QTNF1可能通过细胞因子信号并结合补体/凝血相关炎症网络参与免疫抑制微环境维持。三者可能分别从物理募集、基质诱导及信号维持三个维度协同作用,促进M2巨噬细胞浸润与免疫抑制表型形成。当然,上述推断仍主要基于相关性证据,具体因果关系及分子机制尚需后续功能实验进一步验证。

尽管本研究揭示了上述关键基因的潜在价值,但仍存在以下局限性。首先,基于公共数据库的回顾性分析难以完全避免样本选择偏倚,且目前尚缺乏本中心大样本前瞻性队列的独立验证[30]。其次,受限于公共数据库临床信息的完整性,本研究未能充分校正所有潜在的临床混杂因素(如具体的药物治疗史、合并症及手术方式差异等),这可能在一定程度上影响多因素回归分析结论的稳健性。此外,关键基因的高表达及其与M2型巨噬细胞浸润之间的关联主要建立在转录组数据的推断基础之上,尚缺乏免疫组化(IHC)或Western blot等实验手段在蛋白质水平的直接确证,且未涉及转录后修饰对基因功能的潜在调控。

针对上述不足,未来的研究方向应重点聚焦于以下两点:一方面,应在严格设计的前瞻性临床队列中,结合完整的临床病理资料验证上述标志物的蛋白表达水平及其预后价值;另一方面,需利用细胞共培养、基因过表达与敲低/敲除实验及动物模型等体内外研究,深入解析CST2、HAS2及C1QTNF1调控M2型巨噬细胞极化的具体分子机制,从而确证其生物学因果关系,为临床转化提供坚实的实验依据。

致 谢

本研究部分数据来自TCGA、GEO及InnateDB等公开数据库,谨对相关数据库及其数据上传者的无私共享表示诚挚感谢。

声 明

本研究所使用的均为公开获取的去标识化数据库数据,未直接涉及患者个人隐私信息,故无需额外伦理委员会审批及知情同意。作者声明不存在任何与本文内容相关的利益冲突。

NOTES

*通讯作者。

参考文献

[1] Gong, L.J., Wang, X.Y., Yao, X., Wu, X. and Gu, W.Y. (2021) CircESRP1 Inhibits Clear Cell Renal Cell Carcinoma Progression through the CTCF-Mediated Positive Feedback Loop. Cell Death & Disease, 12, Article No. 1081. [Google Scholar] [CrossRef] [PubMed]
[2] Parosanu, A.I., Nititpir, C., Stanciu, I.M. and Baston, C. (2025) Early-Stage Renal Cell Carcinoma: Who Needs Adjuvant Therapy? Biomedicines, 13, Article 543. [Google Scholar] [CrossRef] [PubMed]
[3] Krause, F., Stoffel, M., Winterhagen, F.I., Ellinger, J., Kristiansen, G., Ritter, M., et al. (2025) Reticulocalbin-1 in Clear Cell Renal Cell Carcinoma: Clinical and Functional Evidence for Its Role as a Biomarker and Potential Therapeutic Target. BMC Cancer, 25, Article No. 1425. [Google Scholar] [CrossRef
[4] Masson, C., Thouvenin, J., Boudier, P., Maillet, D., Kuchler-Bopp, S., Barthélémy, P., et al. (2023) Biological Biomarkers of Response and Resistance to Immune Checkpoint Inhibitors in Renal Cell Carcinoma. Cancers, 15, Article No. 3159. [Google Scholar] [CrossRef] [PubMed]
[5] Gao, J., Ye, F., Han, F., Wang, X., Jiang, H. and Zhang, J. (2021) A Novel Radiogenomics Biomarker Based on Hypoxic-Gene Subset: Accurate Survival and Prognostic Prediction of Renal Clear Cell Carcinoma. Frontiers in Oncology, 11, Article 739815. [Google Scholar] [CrossRef] [PubMed]
[6] Lin, E., Liu, X., Liu, Y., Zhang, Z., Xie, L., Tian, K., et al. (2021) Roles of the Dynamic Tumor Immune Microenvironment in the Individualized Treatment of Advanced Clear Cell Renal Cell Carcinoma. Frontiers in Immunology, 12, Article 653358. [Google Scholar] [CrossRef] [PubMed]
[7] Zhang, X., Sun, Y., Ma, Y., Gao, C., Zhang, Y., Yang, X., et al. (2023) Tumor-Associated M2 Macrophages in the Immune Microenvironment Influence the Progression of Renal Clear Cell Carcinoma by Regulating M2 Macrophage-Associated Genes. Frontiers in Oncology, 13, Article 1157861. [Google Scholar] [CrossRef] [PubMed]
[8] Xie, Y., Tang, G., Xie, P., Zhao, X., Chen, C., Li, X., et al. (2024) High CD204+ Tumor-Associated Macrophage Density Predicts a Poor Prognosis in Patients with Clear Cell Renal Cell Carcinoma. Journal of Cancer, 15, 1511-1522. [Google Scholar] [CrossRef] [PubMed]
[9] Xie, Y., Chen, Z., Zhong, Q., Zheng, Z., Chen, Y., Shangguan, W., et al. (2021) M2 Macrophages Secrete CXCL13 to Promote Renal Cell Carcinoma Migration, Invasion, and EMT. Cancer Cell International, 21, Article No. 677. [Google Scholar] [CrossRef] [PubMed]
[10] Xu, Y., Li, L., Yang, W., Zhang, K., Zhang, Z., Yu, C., et al. (2023) TRAF2 Promotes M2-Polarized Tumor-Associated Macrophage Infiltration, Angiogenesis and Cancer Progression by Inhibiting Autophagy in Clear Cell Renal Cell Carcinoma. Journal of Experimental & Clinical Cancer Research, 42, Article No. 159. [Google Scholar] [CrossRef] [PubMed]
[11] Hua, X., Chen, J., Su, Y. and Liang, C. (2020) Identification of an Immune-Related Risk Signature for Predicting Prognosis in Clear Cell Renal Cell Carcinoma. Aging, 12, 2302-2332. [Google Scholar] [CrossRef] [PubMed]
[12] Tomczak, K., Czerwińska, P. and Wiznerowicz, M. (2015) The Cancer Genome Atlas (TCGA): An Immeasurable Source of Knowledge. Współczesna Onkologia, 1, 68-77. [Google Scholar] [CrossRef] [PubMed]
[13] Clough, E., Barrett, T., Wilhite, S.E., Ledoux, P., Evangelista, C., Kim, I.F., et al. (2024) NCBI GEO: Archive for Gene Expression and Epigenomics Data Sets: 23-Year Update. Nucleic Acids Research, 52, D138-D144. [Google Scholar] [CrossRef] [PubMed]
[14] Langfelder, P. and Horvath, S. (2008) WGCNA: An R Package for Weighted Correlation Network Analysis. BMC Bioinformatics, 9, Article No. 559. [Google Scholar] [CrossRef] [PubMed]
[15] The Gene Ontology Consortium, Carbon, S., Douglass, E., Good, B.M., Unni, D.R., et al. (2021) The Gene Ontology Resource: Enriching a Gold Mine. Nucleic Acids Research, 49, D325-D334.
[16] Kanehisa, M., Furumichi, M., Sato, Y., Kawashima, M. and Ishiguro-Watanabe, M. (2022) KEGG for Taxonomy-Based Analysis of Pathways and Genomes. Nucleic Acids Research, 51, D587-D592. [Google Scholar] [CrossRef] [PubMed]
[17] Tang, Z., Li, C., Kang, B., Gao, G., Li, C. and Zhang, Z. (2017) GEPIA: A Web Server for Cancer and Normal Gene Expression Profiling and Interactive Analyses. Nucleic Acids Research, 45, W98-W102. [Google Scholar] [CrossRef] [PubMed]
[18] Hänzelmann, S., Castelo, R. and Guinney, J. (2013) GSVA: Gene Set Variation Analysis for Microarray and RNA-Seq Data. BMC Bioinformatics, 14, Article No. 7. [Google Scholar] [CrossRef] [PubMed]
[19] Grigolo, S. and Filgueira, L. (2024) Immunotherapy of Clear-Cell Renal-Cell Carcinoma. Cancers, 16, Article No. 2092. [Google Scholar] [CrossRef] [PubMed]
[20] Petitprez, F., Ayadi, M., de Reyniès, A., Fridman, W.H., Sautès-Fridman, C. and Job, S. (2021) Review of Prognostic Expression Markers for Clear Cell Renal Cell Carcinoma. Frontiers in Oncology, 11, Article 643065.
[21] Shapiro, D.D., Lozar, T., Cheng, L., Xie, E., Laklouk, I., Lee, M.H., et al. (2024) Non-Metastatic Clear Cell Renal Cell Carcinoma Immune Cell Infiltration Heterogeneity and Prognostic Ability in Patients Following Surgery. Cancers, 16, Article No. 478. [Google Scholar] [CrossRef] [PubMed]
[22] Zhang, Z. and Zhan, F. (2023) Type 2 Cystatins and Their Roles in the Regulation of Human Immune Response and Cancer Progression. Cancers, 15, Article No. 5363. [Google Scholar] [CrossRef] [PubMed]
[23] Huang, D., Li, J., He, Z., Liang, W., Zhong, L., Huang, J., et al. (2025) Pan-Cancer and Experimental Analyses Reveal the Immunotherapeutic Significance of CST2 and Its Association with Stomach Adenocarcinoma Proliferation and Metastasis. Frontiers in Immunology, 15, Article 1466806. [Google Scholar] [CrossRef] [PubMed]
[24] Bao, Y., Wang, L., Shi, L., Yun, F., Liu, X., Chen, Y., et al. (2019) Transcriptome Profiling Revealed Multiple Genes and ECM-Receptor Interaction Pathways That May Be Associated with Breast Cancer. Cellular & Molecular Biology Letters, 24, Article No. 38. [Google Scholar] [CrossRef] [PubMed]
[25] Karalis, T. (2023) Targeting Hyaluronan Synthesis in Cancer: A Road Less Travelled. Biologics, 3, 402-414. [Google Scholar] [CrossRef
[26] Cirillo, N. (2023) The Hyaluronan/CD44 Axis: A Double-Edged Sword in Cancer. International Journal of Molecular Sciences, 24, Article 15812. [Google Scholar] [CrossRef] [PubMed]
[27] Jokelainen, O., Pasonen-Seppänen, S., Tammi, M., Mannermaa, A., Aaltomaa, S., Sironen, R., et al. (2020) Cellular Hyaluronan Is Associated with a Poor Prognosis in Renal Cell Carcinoma. Urologic Oncology: Seminars and Original Investigations, 38, 686.e11-686.e22. [Google Scholar] [CrossRef] [PubMed]
[28] Janowska, J.D. (2020) C1q/TNF-Related Protein 1, a Multifunctional Adipokine: An Overview of Current Data. The American Journal of the Medical Sciences, 360, 222-228. [Google Scholar] [CrossRef] [PubMed]
[29] Qiu, J., Wang, Z., Zhao, L., Zhang, P., Xu, Y. and Xia, Q. (2023) High C1QTNF1 Expression Mediated by Potential ncRNAs Is Associated with Poor Prognosis and Tumor Immunity in Kidney Renal Clear Cell Carcinoma. Frontiers in Molecular Biosciences, 10, Article 1201155. [Google Scholar] [CrossRef] [PubMed]
[30] Chen, W., Lin, W., Wu, L., Xu, A., Liu, C. and Huang, P. (2022) A Novel Prognostic Predictor of Immune Microenvironment and Therapeutic Response in Kidney Renal Clear Cell Carcinoma Based on Necroptosis-Related Gene Signature. International Journal of Medical Sciences, 19, 377-392. [Google Scholar] [CrossRef] [PubMed]