面向婴儿安抚与监护的智能交互系统设计与实现
Design and Implementation of an Intelligent Interactive System for Infant Soothing and Monitoring
DOI: 10.12677/csa.2026.161028, PDF, HTML, XML,   
作者: 庞宏鑫, 甄小琼:成都信息工程大学电子工程学院,四川 成都;四川师范大学无线传感器网络四川省高校重点实验室,四川 成都;钱洪欣:成都信息工程大学电子工程学院,四川 成都;贵州省通信产业服务有限公司,贵州 贵阳;唐 渝*:成都信息工程大学电子工程学院,四川 成都;成都亘波雷达科技有限公司,四川 成都;彭书翰, 梁东冬, 刘金龙, 张 康, 税常钊, 李 浩:成都信息工程大学电子工程学院,四川 成都
关键词: 智能婴儿床婴儿监护FOC算法远程监控Smart Crib Infant Monitoring FOC Algorithm Remote Monitoring
摘要: 本研究针对传统婴儿床功能单一、交互性弱、集成化程度低的问题,设计并实现了一套面向婴儿安抚与监护的智能交互系统。系统以STM32H7、STM32F4与ESP32为核心控制器,集成温湿度监测、自适应灯光调节、远程视频监控、触摸屏交互、智能电机摇篮及蓝牙音乐安抚等多重功能,构建了一体化的智能育儿平台。通过应用LVGUI实现直观的图形界面,采用FreeRTOS进行多任务调度,并结合磁场定向控制(FOC)算法实现摇篮运动的平稳精准控制。测试结果表明,系统各项功能运行稳定,远程监控延迟较低,音乐与摇篮控制响应迅速,基本满足婴儿照护的智能化与精细化需求。该系统为实现科学育儿、提升照护效率与体验提供了可行的技术方案,具备良好的实用性与扩展潜力。
Abstract: This study addresses the issues of traditional cribs, such as single functionality, weak interactivity, and low integration, by designing and implementing an intelligent interactive system for infant soothing and monitoring. The system employs STM32H7, STM32F4, and ESP32 as core controllers, integrating multiple functions including temperature and humidity monitoring, adaptive lighting adjustment, remote video monitoring, touchscreen interaction, an intelligent motorized rocking cradle, and Bluetooth music soothing, thereby constructing an integrated smart parenting platform. An intuitive graphical user interface is achieved using LVGL, multi-task scheduling is implemented with FreeRTOS, and smooth, precise control of the cradle’s motion is realized by incorporating the Field-Oriented Control (FOC) algorithm. Test results indicate stable operation of all system functions, low latency in remote monitoring, and rapid response in music and cradle control, essentially meeting the intelligent and refined requirements of infant care. This system provides a feasible technical solution for achieving scientific parenting and enhancing caregiving efficiency and experience, demonstrating good practicality and expansion potential.
文章引用:庞宏鑫, 钱洪欣, 唐渝, 彭书翰, 梁东冬, 刘金龙, 张康, 税常钊, 李浩, 甄小琼. 面向婴儿安抚与监护的智能交互系统设计与实现[J]. 计算机科学与应用, 2026, 16(1): 337-352. https://doi.org/10.12677/csa.2026.161028

1. 引言

随着智能家居技术的快速普及与深入应用,育儿场景正迎来智能化转型的重要阶段。现代家庭对婴儿照护的需求已不再局限于基础的安全与舒适,而是愈发注重通过科技手段提升育儿效率、优化交互体验并实现科学化、精细化的婴儿监护。在这一背景下,传统婴儿床及其配件功能单一、集成化程度低、人机交互性弱等问题逐渐凸显,无法充分满足当代父母尤其是新生儿家庭在婴儿安抚和远程看护等方面的综合需求。

当前,国内外围绕智能婴儿床的研究已取得一定进展。国外早期产品如“斯诺婴儿床”已具备通过传感器感知婴儿状态并自动摇晃安抚的初步功能[1];后续研究进一步融合物联网、嵌入式系统及多种生物与环境传感器,实现了对婴儿心率、体温、睡眠姿态等多维度信息的监测与预警[2]-[4]。国内研究则更侧重于环境参数监测、远程控制及音乐安抚等功能的集成,但在系统交互性、智能化程度及情感化设计方面仍有提升空间[5] [6]。总体来看,现有产品在功能整合度、系统协同性、用户体验及外观情感化设计等方面尚未形成完整解决方案,尤其缺乏面向婴儿安抚与监护场景的高效、友好、可靠的智能交互系统。

因此,本研究立足于婴儿实际看护场景中的核心痛点——如监护人无法实时掌握婴儿状态、夜间频繁起夜、缺乏科学安抚工具等,旨在设计并实现一套面向婴儿安抚与监护的智能交互系统。该系统以STM32H7、STM32F4及ESP32为核心控制单元[7] [8],通过串口通信实现多模块协同,集成温湿度监测、光线感知与自适应调光、远程视频监控、触摸屏人机交互、智能电机摇篮、蓝牙音乐安抚等多重功能,并注重美学与情感化外观设计,力求构建一个功能完备、操作直观、稳定可靠的婴儿看护智能平台。

2. 相关理论技术

2.1. 人机交互理论与GUI设计

人机交互(Human-Computer Interaction, HCI)是研究用户与系统之间信息传递与操作行为的学科,其核心在于提升交互效率与用户体验。在嵌入式系统中,图形用户界面(GUI)作为用户操作的主要入口,需满足直观性、响应性与一致性原则。LVGUI (Light and Versatile Graphics Library)作为轻量级开源图形库,专为资源受限的嵌入式环境设计,支持触摸事件处理、控件绘制与动态渲染。其基于对象组件的架构便于实现模块化界面开发,通过事件回调机制响应用户输入,结合状态机管理界面跳转逻辑,确保交互过程的实时性与流畅性。本研究采用LVGUI构建480 × 320分辨率触摸屏界面,集成温湿度、灯光、音乐、摇篮、监控等模块图标,通过触摸事件驱动功能跳转,实现“一键直达”式操作体验[9]。如图1

Figure 1. Human-computer interaction design

1. 人机交互设计

2.2. 电机控制与闭环调节理论

无刷直流电机(Brushless DC Motor, BLDC)以其高效率、低噪音、长寿命等优点,广泛应用于精密运动控制场合。其控制核心在于通过电子换向替代机械换向,依据转子位置信息实时调整三相绕组通电时序。本研究采用磁场定向控制(Field-Oriented Control, FOC)算法,将电机电流分解为转矩分量与磁场分量,实现转矩的线性控制与动态响应优化。系统通过AS5600磁性位置传感器获取实时转子角度,结合PID调节器构成位置–速度–电流三闭环控制结构,有效抑制负载扰动与参数摄动,确保摇篮摆动平稳且控制精度高。运动控制算法基于正弦PWM调制生成三相信号,公式如下:

CCR1=Asin( 2π X C )+A

CCR2=Asin( 2π X C + 2π 3 )+A

CCR3=Asin( 2π X C + 4π 3 )+A

其中 A 为摆动幅度, C 为周期, X 为角度计数值,通过调节 A C 可实现摆动幅度与频率的无级调节。

2.3. 无线通信与实时流媒体技术

Wi-Fi与蓝牙是物联网系统中常用的短距离无线通信技术。Wi-Fi基于IEEE 802.11协议栈,适用于高带宽数据传输;蓝牙(特别是BLE 5.0)则侧重于低功耗设备连接与音频传输。本系统中,ESP32模块集成双模无线功能,其中Wi-Fi用于视频流媒体传输,基于TCP/IP协议栈实现实时画面推送;蓝牙用于连接音频设备,支持A2DP协议传输高质量音频。实时流媒体传输采用RTP/RTSP协议,通过时间戳与序列号机制保障音画同步,结合自适应码率调整策略应对网络波动,确保远程监控画面的连续性与实时性。

2.4. 嵌入式实时操作系统与任务调度

在多任务嵌入式系统中,实时操作系统(RTOS)通过任务调度、中断管理与资源分配机制,保障关键功能的时序确定性。FreeRTOS作为轻量级RTOS代表,提供任务创建、信号量、消息队列等核心机制,适用于STM32系列MCU。本系统基于FreeRTOS实现多任务并发执行:高优先级任务处理电机控制与传感器数据采集;中优先级任务负责GUI刷新与触摸事件响应;低优先级任务执行数据记录与网络通信。通过优先级抢占式调度与时间片轮转策略,系统在资源受限环境下仍能维持高响应性与运行稳定性。

Figure 2. Overall design schematic of the terminal

2. 终端总设计原理图

3. 系统功能架构

3.1. 主控单元

终端总设计原理图见图2,STM32H743具备强大的运算能力和数据处理能力。在智能婴儿床系统中,需要同时处理温湿度传感器数据、摄像头图像数据、蓝牙通信数据以及触摸屏输入数据等多源信息,其强劲性能可以确保系统快速响应和高效运行,满足多任务处理需求。

3.2. 人机交互触摸屏

通过LED-K信号控制AO3400A导通或截止,实现背光电源通断;调节LED-K信号占空比(PWM),可控制背光亮度。

Figure 3. Touch screen principle design diagram

3. 触摸屏原理设计图

并行接口(DB0-DB15)采用并行通信方式,可同时传输多位数据(16位)模式,选择信号(IM2、IM1、IM0)用于设置屏幕显示模式、分辨率、色彩模式等功能,通过不同电平组合进行配置,满足多样化显示需求,见图3

Touch_ic为接口连接触摸芯片,当有触摸事件发生,触摸芯片通过TOUCH_INT引脚向主控芯片发送中断信号;主控芯片通过TOUCH_SCL (时钟)和TOUCH_SDA (数据)引脚,以I2C通信方式与触摸芯片交互,获取触摸坐标等数据,使主控芯片及时响应触摸操作。

3.3. 音乐安抚模块

PIN_19 (BT_RF)通过电感L6连接到天线,用于蓝牙信号的发射和接收;PIN_9 (DACVD)、PIN_11 (DACVSS)分别是数模转换器的电源引脚和地引脚,为蓝牙模块内音频数模转换电路供电;PIN_15 (MUSIC_LED)连接蓝牙指示灯(D3),用于指示蓝牙设备的工作状态,如是否连接成功、是否正在播放音乐等,见图4

Figure 4. JieLi AC6925 Bluetooth chip

4. 杰理AC6925蓝牙芯片

运算放大器用于放大音频信号,MUSIC_IN接收来自蓝牙模块的音频输入信号,经电容C34耦合到运放的同相输入端;AUDIO_MUTE_N为静音控制,当该引脚为低电平时,运放进入静音状态,停止音频信号输出,高电平时正常放大音频信号。经过放大后的音频信号从输出端输出,通过电容C33耦合到后续音频播放设备,见图5

Figure 5. 2.5 W class A power amplifier

5. 2.5 W甲类功率放大器

Figure 6. Resistive voltage divider circuit

6. 电阻分压电路

图6,AUDIO_KEY1-AUDIO_KEY4连接按键,当按键按下时,对应引脚的电压会发生变化,通过检测AD_KEY引脚的电压值变化,蓝牙模块可以判断哪个按键被按下,从而实现相应的功能控制,如播放、暂停、上一曲、下一曲等操作。

3.4. 智能摇篮控制模块

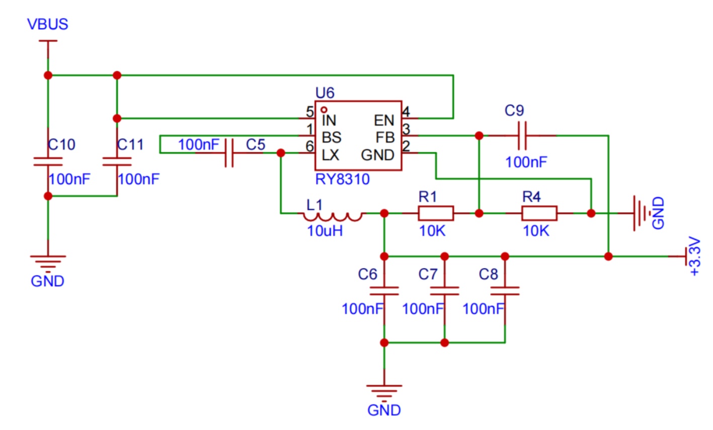
采用DRV8313驱动三相无刷电机,配合AS5600位置传感器实现闭环控制,支持幅度(0˚~30˚)与频率(0~2 Hz)无级调节。以STM32F4为主控,BH1750光照传感器测量实时环境光照;位置传感器AS5600测量当前电机角度精确信息以便精准控制电机摇动,通过DRV8313驱动三相无刷直流电机,设计FOC_CH1-FOC_CH3引脚与微控制器的连接电路,确保控制信号准确传输,从终端串口接收数据后控制电机以设定速度与幅度转动以及智能灯光亮度的调控。此外,整个功率系统的电源管理是通过同步整流DC-DC降压转换器将较高输入直流电压精准降低至无刷电机和控制电路所需电压值,降低导通损耗,提高电能转换效率。

图7中反馈电阻R1、R4组成反馈电路,将输出电压采样反馈到芯片FB引脚,芯片根据反馈信号调节内部开关管的占空比,稳定输出电压在+3.3 V。芯片内部高侧开关管导通时,输入电压通过它向电感L1充电,电感电流增加并储存能量,此时同步整流管(低侧MOSFET)关闭防止电流回流;开关管关断时,电感电流不能突变,继续流动,同步整流管导通,电感能量经其向负载供电。

这种设计实现同步整流,采用通态电阻极低的专用功率MOSFET取代整流二极管,通过检测MOS管DS之间电压降,开通和关闭MOS管,实现与被整流电压相位同步,降低整流损耗。

Figure 7. Synchronous rectification DC-DC buck converter

7. 同步整流DC-DC降压转换器

SCL引脚连接I2C时钟线(IIC2_SCL)、SDA引脚连接I2C数据线(IIC2_SDA),实现与主控芯片通信;DIR引脚用于设置方向相关参数,PGO引脚用于设置旋转角度的初始和结束位置,OUT引脚输出经过软件配置的占空比信号。

AS5600基于霍尔效应工作,当电机轴上固定的径向磁化磁铁旋转时,磁场发生变化,因磁场方向和强度与霍尔元件的夹角改变,会产生磁场强度和角度相关的电压差。输出模拟电压信号,经AS5600内部的模数转换器(ADC)转换为数字信号,再由数字信号处理器(DSP)进行计算、补偿等处理,提高精度和稳定性,见图8

Figure 8. Magnetic rotary position sensor AS5600

8. 磁性旋转位置传感器AS5600

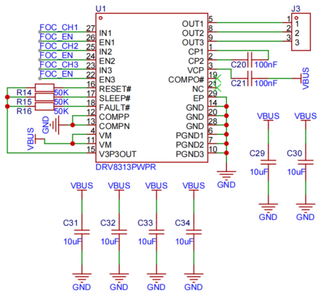
主要用于驱动三相无刷直流电机,设计FOC_CH1-FOC_CH3引脚与微控制器的连接电路,这些信号通常是脉宽调制(PWM)信号或磁场定向控制(FOC)相关信号,用于控制电机的转速、扭矩和方向。在原理上,DRV8313内部集成三个半H桥驱动器,每个半H桥由N通道功率MOSFET组成,芯片根据输入信号控制这些MOSFET的导通和关断,将直流电源(VBUS)转换为三相交流电压,为无刷电机的三相绕组供电,驱动电机转动。

依据电机转子位置信息(来自外部磁性旋转位置传感器),DRV8313精确控制三相桥式电路中MOSFET的导通顺序,实现电机的正确换向,确保电机按照预定方向稳定运行,见图9

Figure 9. Three-phase three half-H bridge driver DRV8313

9. 三路三个半H桥驱动器DRV8313

3.5. 远程监控摄像头

采用多个不同电压输出的降压芯片,是因摄像头内部不同电路模块(如传感器模块、数字处理模块等)需要不同的供电电压。设计多种控制和数据传输信号引脚,满足摄像头与主控芯片之间复杂的通信需求,图像数据引脚(Y9-Y4)采用并行传输方式,可提高数据传输速率,满足实时图像采集和处理的需求;串行通信引脚(SIO_D和SIO_C)用于配置摄像头参数,如分辨率、帧率、曝光时间等;复位引脚(C_RST)可在必要时将摄像头复位,保证其工作状态正常;同步信号引脚(VSYNC和HREF)以及像素时钟引脚(PCLK)共同确保图像数据能被主控芯片准确接收和处理,见图10

Figure 10. Camera OV2640 principle design diagram

10. 摄像头OV2640原理设计图

4. 软件系统实现

4.1. LVGL界面GUI设计

整体基于轻量级开源图形库(LVGL)图形库设计了一个图形用户界面(GUI),主要实现了主菜单页面主控,包含多个功能图标,如温湿度、灯光、音乐、摄像头、摇篮和无线配置等,用户通过点击这些图标可以进入相应的功能页面,并且在各个页面中可以进行交互操作,见图11

对于其算法流程,程序启动后,首先调用lv_init函数对LVGL图形库进行初始化,同时调用lv_win32_init函数对硬件抽象层(HAL)进行初始化,使LVGL能够与操作系统进行交互,实现图形的显示和用户输入的处理。然后调用创建主菜单页面函数实现可视化主控,在此函数中进行了一系列的UI元素创建和布局操作。创建多个图标对象,每个图标对应特定的功能模块,如温湿度、智能灯控、音乐安抚、摇篮配置等;最后,为每个图标绑定了点击事件的回调函数,当用户点击图标时,会触发相应的操作。

然后,程序进入一个无限循环,在每次循环中,首先检查是否有事件发生,这些事件来自用户在屏幕的触摸操作。如果检测到有图标被触摸点击,根据点击的图标类型,调用相应的功能页面创建函数;在没有事件发生时,调用lv_task_handler函数,处理LVGL内部的各种任务,如动画更新、定时任务执行等,确保界面的流畅性和响应性。

在每次循环结束后,程序会执行一个短暂的延迟,避免CPU占用过高,同时也为事件的处理提供了一个合适的时间间隔;在主循环中,会不断检查是否满足退出条件,如果满足退出条件(如接收到特定的退出信号),则程序结束,释放相关资源。

Figure 11. Graphical user interface trigger logic flowchart

11. 图形用户界面触发逻辑流程图

4.2. 音乐控制算法

在终端屏幕的设置界面中,通过开关滑动来执行蓝牙的开闭,终端蓝牙打开后,杰里蓝牙芯片播放音乐,在终端实现对上下曲,暂停/播放的按键控制。基于LVGL的事件处理机制,处理三个按钮(上一曲,暂停/播放、下一曲)的点击事件。在LV_EVENT_PRESSED事件分支中,当按钮被点击时,通过GPIO设置引脚电平控制不同的音频功能(例如停止播放、上一曲、下一曲等);在LV_EVENT_CLICKED事件分支中,当按钮被释放时,通过GPIO设置引脚电平控制相应的音频功能继续执行(例如播放/暂停、切换歌曲等)。

整个过程按钮与相应的GPIO引脚连接,通过HAL_GPIO_WritePin函数进行硬件控制信号的设置,触发音频设备的操作。对于优化方向,可将按钮的处理逻辑和GPIO引脚的操作分离,创建单独的函数来处理按钮的业务逻辑,而GPIO操作封装在另一个函数中,从而实现降低代码耦合度的优化效果,见图12

Figure 12. Music button control algorithm flowchart

12. 音乐按钮控制算法流程图

4.3. Wi-Fi远程监控

在GUI界面中,是以开关控件滑动来控制终端Wi-Fi的开闭,首先定义摄像头GPIO引脚,配置Wi-Fi的名称(SSID)和密码;进行系统初始化,包括ESP32、串口、初始化摄像头。见图13

Figure 13. Wi-Fi remote monitoring operation flowchart

13. Wi-Fi远程监控运作流程图

配置摄像头参数(如时钟频率、图像格式、帧大小等),调用函数获取传感器并设置。尝试连接并不断检查连接状态,若连接失败,延迟后再次检查连接状态;若连接成功,禁用Wi-Fi睡眠模式,避免连接中断。循环检查连接状态,直到连接成功,最后启动摄像头服务器,输出本地网页访问IP地址,方便后续使用该地址进行实时网络访问。

4.4. 摇篮运动控制

电机控制摇篮的功能实现整体思路是STM32F4为MCU,通过调整FOC_DATA.FOC_A (幅度)、FOC_DATA.FOC_F (频率)来控制电机,STM32H7控制终端来调节用户所需的电机摇动幅度与速度。在STM32H7端,构建GUI界面中添加控制幅度和速度的滑动条,当滑动条数值改变时,串口将数据发送给STM32F4;在STM32F4端接收数据后调节PWM输出,并且实时通过I2C读取电机位置传感器(AO5600)数据,以便监控电机状态,从而调整电机参数。

Figure 14. Motor angle control algorithm flowchart

14. 电机角度控制算法流程图

串口发送端如上述智能灯控一样,串口接收端在user_loop函数中,根据FOC_DATA.FOC_A (幅度)和FOC_DATA.FOC_F (频率)调整电机的控制参数,其中包括三相PWM控制和角度控制,PWM信号输出控制公式见(3.3)~(3.5),周期计算公式见(3.6)。

CCR1=FOC_DATA.FOC_A×sin( 2×3.1415× X CIR )+FOC_DATA.FOC_A (3.3)

CCR2=FOC_DATA.FOC_A×sin( 2×3.1415× X CIR +3.1415× 2 3 )+FOC_DATA.FOC_A (3.4)

CCR3=FOC_DATA.FOC_A×sin( 2×3.1415× X CIR +3.1415× 4 3 )+FOC_DATA.FOC_A (3.5)

其中,通过正弦函数生成三个不同相位的波形,分别设置定时器TIM1的三个通道(CCR1, CCR2, CCR3)的比较值;用于驱动三相电机,通过不同相位的PWM信号来控制电机的旋转。

CIR=FOC_DATA.FOC_F×2 (3.6)

其中CIR为一个周期,FOC_DATA.FOC_F表示电机的频率,周期影响PWM波的周期,从而影响电机转速。

电机算法是要根据电机的当前角度ANGLE和FOC_DATA.FOC_A计算的阈值比较,定义更新标志变量flag,决定电机方向;根据flag的值更新循环变量XY,实现电机旋转方向或相位的周期性控制,当循环变量X达到一个周期CIR时,将X重置为0,将另一个变量Y加1,确保电机保持在设定的角度范围内,见图14

在本系统的三闭环控制结构中,PID参数的整定采用“手动试凑法”结合“Ziegler-Nichols法”进行。首先通过逐步增大比例系数 K p 观察系统响应,确定临界增益 K u 与振荡周期 T u ;随后依据Ziegler-Nichols公式计算初始PID参数,并通过实际调试微调,最终使系统在摆动幅度0˚~30˚、频率0~2 Hz范围内实现平稳、无超调的动态响应。

4.5. FOC闭环控制实现

为实现摇篮运动的平稳、精准与低噪声控制,本研究采用磁场定向控制(Field-Oriented Control, FOC)算法,并结合位置–速度–电流三闭环调节结构,构建完整的电机运动控制体系。FOC通过将电机的三相电流解耦为旋转坐标系下的直轴电流分量(i_d)与交轴电流分量(i_q),实现对电机转矩的线性化控制,从而显著提升系统的动态响应性能与控制精度。

整体结构包括电流环、速度环与位置环三个闭环层次。

电流环(内环):通过电流采样电路实时采集电机的三相电流(i_a, i_b, i_c),经Clarke变换与Park变换转换为旋转坐标系下的直轴电流i_d与交轴电流i_q。该电流信号与给定值i_d_ref (通常设为0以实现最大转矩控制)和i_q_ref (由速度环输出)进行比较,经过PI调节器输出相应的电压分量v_d与v_q,再通过反Park变换与空间矢量脉宽调制(SVPWM)模块,生成驱动三相无刷电机(BLDC)的六路PWM信号。

速度环(中环):根据AS5600磁性位置传感器反馈的实时电机角度信号,通过差分计算得到实际角速度ω。该速度与用户设定的目标速度ω_ref (由位置环输出)进行比较,经由速度PI调节器输出转矩电流参考值i_q_ref,从而实现速度的闭环调节。

位置环(外环):接收用户通过触摸屏GUI设定的摆动幅度(0˚~30˚)与频率(0~2 Hz),并将其转换为目标角度轨迹θ_ref。通过与AS5600反馈的实际角度θ进行比较,经位置P (或PI)调节器输出速度参考值ω_ref,完成位置的精确跟踪与摆动轮廓的生成。

在整个控制链路中,电流环采用高频采样(20 kHz)以确保对电流扰动的快速抑制;速度环与位置环则依据系统控制周期(1 kHz)进行调节。PID参数整定采用“Ziegler-Nichols法”结合实验试凑,最终使系统在满载条件下仍能保持摆动平稳,超调量小于5%,且无明显振荡。

此外,系统依托STM32F4的定时器模块生成高分辨率PWM波,配合DRV8313三相桥驱动器实现电机的平滑换向与高效驱动。位置反馈由AS5600磁性编码器实时提供,其分辨率达12位,确保角度检测精度高于0.1˚。实验表明,该FOC闭环控制结构能有效抑制负载突变与电机参数摄动,实现摇篮运动的低抖动、低噪声运行,完全满足婴儿安抚场景对运动平稳性与安静性的高标准要求。

4.6. FreeRTOS的任务设计

FreeRTOS的任务设计是实现系统多任务协同运行、保证实时性与稳定性的核心。系统基于FreeRTOS设计了多个关键任务,按其功能与实时性要求划分为不同优先级,并采用相应的调度策略:MotorControlTask (电机控制与摇篮运动算法执行,高优先级,抢占式调度)、SensorPollingTask (温湿度与光照传感器数据采集,中高优先级,时间片轮转)、GUITask (触摸屏界面刷新与事件响应,中优先级,时间片轮转)、CameraStreamTask (摄像头数据采集与Wi-Fi流媒体传输,中高优先级,抢占式调度)、AudioControlTask (蓝牙音乐播放控制与音频处理,中优先级,时间片轮转)以及SystemMonitorTask (系统状态监控与异常检测,低优先级,协作式调度)。各任务通过消息队列、信号量、事件组与任务通知等机制实现高效通信与同步,共同构建了一个层次清晰、响应及时、稳定可靠的多任务软件架构。

4.7. 多MCU协同通信机制

为实现温湿度监测、电机控制、远程监控与用户交互等多功能的高效协同,本系统采用以STM32H7为主控核心的集中式调度架构。STM32H7通过UART串口分别与STM32F4 (负责电机摇篮控制)及ESP32 (负责Wi-Fi通信与摄像头流媒体)建立通信链路,并通过I2C总线连接各类传感器(如BH1750光照传感器)。为保障指令传输的可靠性与实时性,设计了一套统一的自定义通信协议,如图15所示。

Figure 15. Device appearance and module layout diagram

15. 设备外观与模块布局图

5. 系统测试与评估

5.1. 远程监控功能

在测试室内不同位置放置OV2640摄像头,连接到稳定的Wi-Fi网络,通过手机或电脑远程访问摄像头画面,测试画面的实时性,记录在网络信号波动时的表现;测试结果如表1所示,统计延迟时间平均为0.5~1秒,基本满足实时监控需求,但在网络信号较弱时,画面出现卡顿现象。

Table 1. Test data of light control and monitoring signals

1. 灯控与监控信号的测试数据

测试环境

设置光照(Lux)

实际光照(Lux)

响应时间(s)

光照误差(Lux)

实物距离(m)

监控画面效果

卧室无强光直射

50

53

1

3

3

顺畅

客厅,窗帘半拉

79

84

2

5

6

延迟

书房,有少量书籍摆放,关台灯

43

39

1

-4

9

卡顿

5.2. 音乐安抚功能

经过连接不同蓝牙设备,播放多种格式和码率的音乐文件,测试了杰理AC6925A蓝牙芯片音乐播放的稳定性、音质效果,播放过程中无较大杂音,音质清晰,并且检查了播放、暂停、切换歌曲等操作,平均响应时间能在1 s内,整体的响应速度较快、准确性较高,达到设计要求,但音频输出在音量较大时存在轻微失真。

6. 发展趋势

随着智能家居技术与育儿场景的深度融合,面向婴儿安抚与监护的智能交互系统正朝着更智能、更集成、更人性化、更安全的方向演进。未来,系统将进一步融合人工智能算法,实现基于哭声识别、睡眠分析与情绪感知的多模态婴儿状态识别,并借助机器学习动态优化安抚策略与环境调节[10]。交互方式也将趋于自然化与情感化,融入语音、手势及面部表情识别,界面设计更具亲和力,以增强用户的情感连接。在连接与协同方面,系统将强化云端数据同步与多终端访问能力,实现与智能音箱、健康设备及家庭安防系统的生态联动,构建一体化的智慧育儿平台。硬件设计则趋向低功耗与无线化,采用蓝牙5.2、Wi-Fi 6等先进通信技术以提升能效与传输稳定性,并通过模块化结构支持用户按需扩展功能。随着系统联网程度的提高,数据安全与隐私保护将成为发展重点,端到端加密与本地数据处理策略将被广泛采用。最终,智能婴儿床将超越单一硬件范畴,发展成为整合育儿知识推送、健康咨询与社区服务的综合入口,推动科学育儿与智慧家庭生态的全面融合。

7. 结论

本研究成功设计并实现了一套面向婴儿安抚与监护的智能交互系统,主要贡献如下:提出并构建了一种基于STM32H7、STM32F4与ESP32的多核协同控制架构,通过软硬件协同设计,实现了温湿度监测、自适应灯光调节、远程视频监控、触摸屏交互、智能电机摇篮及蓝牙音乐安抚等功能的高度集成,显著提升了婴儿照护场景的智能化与集成化水平。在控制策略上,创新性地引入磁场定向控制(FOC)算法结合三闭环PID调节,实现了摇篮摆动的平稳、精准与低噪声控制;同时,基于FreeRTOS的多任务调度机制与LVGUI的轻量级图形界面设计,有效保障了系统实时响应与用户体验。

然而,本研究仍存在一定局限性:系统在网络信号较弱环境下远程监控画面会出现卡顿,音频输出在较高音量时存在轻微失真,且当前功能主要依赖于预设规则,在婴儿状态识别与自适应安抚策略方面智能化程度仍有提升空间。

展望未来,后续工作将重点围绕以下方向展开:一是引入人工智能技术,如基于哭声与行为的婴儿状态多模态识别,实现更智能、个性化的安抚决策;二是优化无线传输算法与音频处理电路,进一步提升远程监控流畅性与音质保真度;三是增强系统的扩展性与生态互联能力,支持与更多智能家居设备及云端服务的无缝对接,并向低功耗、高安全性的方向持续演进。

基金支持

本研究得到四川师范大学无线传感器网络四川省高校重点实验室2024年开放课题(WSN2024003)的支持和资助。

NOTES

*通讯作者。

参考文献

[1] 机械斯诺婴儿床——世界第一个智能婴儿床[J]. 工业设计, 2018(5): 155.
[2] Pratap, N.L., Anuroop, K., Devi, P.N., Sandeep, A. and Nalajala, S. (2021) IoT Based Smart Cradle for Baby Monitoring System. 2021 6th International Conference on Inventive Computation Technologies (ICICT), Coimbatore, 20-22 January 2021, 1298-1303. [Google Scholar] [CrossRef
[3] Ferrara, M. and Russo, A.C. (2017) Next Smart Design: Inclusion, Emotions, Interaction in the Concept of Baby Soothing, Caring and Monitoring Smart Solutions. In: Advances in Intelligent Systems and Computing, Springer, 673-679. [Google Scholar] [CrossRef
[4] Lejin, P.R., Kuruvilla, M.J., Thykkadavil, G.R. and Vijai, V. (2016) Design and Fabrication B-Care. International Journal for Innovative Research in Science & Technology, 2, 56-63.
[5] 许振中, 熊先青. 基于AHP-TRIZ的智能婴儿床专利规避创新设计[J]. 包装工程, 2023, 44(18): 166-173.
[6] Kaittan, A.S., Hameed, S.M., Ali, N.K. and Ali, M.H. (2020) Smart Management System for Monitoring and Control of Infant Baby Bed. International Journal of Electrical and Computer Engineering, 10, Article 5025. [Google Scholar] [CrossRef
[7] Chien, J.R.C. (2008) Design of a Home Care Instrument Based on Embedded System. 2008 IEEE International Conference on Industrial Technology, Chengdu, 21-24 April 2008, 1-6. [Google Scholar] [CrossRef
[8] 徐磊, 李昊林, 潘少杰, 王禄祥, 蔡大维. 基于STM32的超声波测距平台的设计[J]. 山西电子技术, 2018(4): 52-54+61.
[9] Bae, S.H. and Lee, Y.S. (2015) Highly Parallel Touch Controller with High-Speed Weighted Median Noise Reduction Unit for On-Cell Type Touch Screen Panel. 2015 International SoC Design Conference, Gyeongju, 2-5 November 2015, 259-260. [Google Scholar] [CrossRef
[10] Srivastava, A., Yashaswini, B.E., Jagnani, A. and Sindhu, K. (2019) Smart Cradle System for Child Monitoring Using IoT. International Journal of Innovative Technology and Exploring Engineering, 8, 1-6.