视觉辅助机器人低温去毛刺系统设计与实验研究
Design and Experimental Study of a Robotic Deburring System with Machine Vision and Low-Temperature Assistance
摘要: 铝合金构件在精密制造中面临一个关键挑战:其优异延展性在加工边缘易产生难以彻底去除的微细毛刺,严重制约工件最终质量。传统机器人去毛刺依赖于机械力,未能改变材料的塑性变形本质,导致高延展性材料加工效果不佳。为解决这一瓶颈,本文提出了一种融合机器视觉与低温辅助加工的机器人去毛刺新方法。本研究首先构建了一套高精度2D视觉系统,通过改进的边缘检测与轮廓追踪算法,实现了对毛刺特征的精准识别,并创新性地提出基于特征分类的路径点简化策略,将机器人加工路径数据量压缩约80%,显著提升了路径规划效率。本研究的核心创新在于引入液氮低温场,通过系统的力学性能测试与断口分析,证实低温(−196℃)使铝合金6061的硬度提升18%,延伸率降低7%,材料断裂机制由塑性主导转变为脆性主导。这一脆化效应从根本上将毛刺去除机制从“塑性撕裂”改变为“脆性断裂”。实验结果表明,在最优参数(主轴转速14,000 rpm,进给速度15 mm/s)下,该系统能完全清除边缘毛刺,工件表面无损伤,且表面粗糙度优化至Ra 0.388 μm。本研究不仅提供了一种高效的自动化去毛刺工艺方案,更深化了对低温辅助精密加工机理的认识。
Abstract: Aluminum alloy components face a critical challenge in precision manufacturing: their excellent ductility leads to the formation of fine burrs at machined edges that are difficult to remove thoroughly, severely compromising the final part quality. Traditional robotic deburring relies on mechanical force without altering the material’s plastic deformation nature, resulting in suboptimal outcomes for high-ductility materials. To address this bottleneck, this paper proposes a novel robotic deburring method that integrates machine vision with low-temperature assisted machining. This study first constructs a high-precision 2D vision system. Utilizing improved edge detection and contour tracking algorithms, it achieves accurate identification of burr features. Innovatively, a feature classification-based path point simplification strategy is proposed, compressing the robotic machining path data volume by approximately 80% and significantly enhancing path planning efficiency. The core innovation lies in introducing a liquid nitrogen cryogenic field. Systematic mechanical property tests and fracture analysis confirm that at low temperature (−196˚C), the hardness of aluminum alloy 6061 increases by 18% while its elongation decreases by 7%, and the material’s fracture mechanism shifts from being plasticity-dominated to brittleness-dominated. This embrittlement effect fundamentally changes the burr removal mechanism from “plastic tearing” to “brittle fracture.” Experimental results demonstrate that under optimal parameters (spindle speed 14,000 rpm, feed rate 15 mm/s), the system completely eliminates edge burrs without damaging the workpiece substrate, achieving a surface roughness of Ra 0.388 μm. This research not only provides an efficient automated deburring process solution but also deepens the understanding of the mechanisms involved in low-temperature assisted precision machining.
文章引用:肖龙飞, 黄前程. 视觉辅助机器人低温去毛刺系统设计与实验研究[J]. 建模与仿真, 2026, 15(1): 295-314. https://doi.org/10.12677/mos.2026.151027

1. 引言

铝合金因其优异的轻质性、高比强度及良好的加工性能,已成为航空航天、电子器件等精密制造领域的关键材料[1]。然而,该材料的高延展性在切削、铣削等加工过程中易导致工件边缘形成难以彻底清除的微细毛刺[2] [3]。这些毛刺不仅严重影响工件的尺寸精度、装配质量及服役性能,还可能加剧后续表面处理中的缺陷,造成成品率下降。目前,国内多数企业仍依赖手工去毛刺,存在效率低、一致性差的突出问题,因而发展高质量、高效率的自动化去毛刺技术具有重要现实意义。为攻克上述问题,学者们已开展了广泛研究。现有自动化去毛刺技术主要分为两类:一是基于专用设备的工艺方法,如磁力研磨[4] [5]、滚磨[6] [7]、磨粒流[8]及电化学去毛刺[9] [10]等。这类方法在特定场景中效果显著,但适应性差、柔性不足,难以满足复杂多变的加工需求。二是基于工业机器人的柔性加工平台,凭借其高自由度与灵活性,为复杂曲面工件去毛刺提供了理想途径。例如,Jae H. Chung提出了机器人去毛刺系统的“级联权衡”研究框架[11];郭万金等开发了五自由度混合机械手用于路径规划与控制[12];李泌阳[13]与赖增亮[14]则分别基于单目视觉与视觉辅助离线编程技术构建了去毛刺平台,有效提升了加工质量。尽管如此,针对铝合金等高延展性材料,现有机器人去毛刺方法仍以机械力为主导,未从根本上改变材料去除过程中的塑性变形行为,容易导致毛刺残留或基体损伤。

近年来,多能场辅助加工技术为材料性能调控提供了新思路。低温冷却技术已被证实能够显著影响金属材料在加工中的力学响应。秦成虎[15]与段鹏飞[16]的研究表明,低温场可增强钛合金、铝合金的脆性,抑制塑性变形,为提升加工质量奠定了基础。然而,现有研究多集中于切削工艺本身,尚缺乏将低温场系统应用于机器人去毛刺、特别是用于解决高延展性材料毛刺难题的深入研究。

基于此,本文致力于攻克因铝合金高延展性所导致的自动化去毛刺工艺瓶颈,提出一种融合低温冷却技术与机器视觉引导的机器人去毛刺新方法。研究首先构建基于2D视觉的毛刺识别与自适应路径规划系统,以实现精准加工定位;进而通过低温力学实验,深入分析液氮环境下铝合金的脆化行为与断裂机制,从机理层面论证高质量去除的可行性;最终,搭建集成视觉与低温单元的机器人实验平台,通过工艺参数优化验证该技术的有效性与稳定性。本研究旨在为高表面质量要求的铝合金构件提供一种可靠、高效的精密去毛刺工艺解决方案。

2. 去毛刺系统方案设计及工艺研究

2.1. 2D视觉检测精确路径生成方案

要实现精密去毛刺,首先必须解决毛刺的精准识别与路径的自适应生成问题。本研究基于机器视觉的传统算法,进行统筹规划、算法改进和算法创新建立了一条从图像采集到去毛刺加工的整体技术方案,分为视觉算法处理方案和数据通讯方案。

2.1.1. 视觉算法处理方案

图1所示,本视觉处理方案的整体流程包括图像读取、图像滤波、形态学操作、自适应边缘检测、轮廓检测、角点检测、直曲线分辨、圆轮廓处理以及加工点简化等模块。该方案基于VisionMaster 4.3平台进行二次开发,并结合视觉算法进行了相应改进与功能创新。

Figure 1. Visual algorithm processing flowchart

1. 视觉算法处理流程图

在具体实现中,图像读取模块作为系统输入端,负责获取原始图像并将其转换为灰度图像,为后续处理提供数据输入。图像滤波环节选用双边滤波方法[17] [18],相较于传统的均值滤波、中值滤波和高斯滤波,该方法在有效抑制噪声的同时能够更好地保持图像边缘信息,避免边缘弱化现象,但相应地在计算速度上略有降低[19] [20]。形态学处理模块则用于改善图像中存在的局部细小缺陷,如边缘毛刺和椒盐噪声,以提升图像质量[21]

自适应边缘检测模块在canny边缘检测算法的基础上进行了算法优化。在完成双边滤波去噪和形态学增强后,工件边缘特征已得到显著改善,这为后续精确的边缘提取奠定了重要基础。如图2所示,根据工件边缘的特征,对三个关键点进行了改良,显著提升了铝合金工件边缘检测精度:首先,引入四方向Sobel算子(0˚、45˚、90˚、135˚)进行梯度计算,通过其幅值公式 G= G x 2 + G y 2 + G 45 2 + G 135 2 有效提高了边缘定位精度(误差 < 0.5像素);其次,基于最大类间方差法(OTSU)实现双阈值自适应确定,降低了对操作经验的需求水平,为去毛刺工作中的工件轮廓检测提供了可靠的技术方案。

Figure 2. Improved edge detection algorithm processing flowchart

2. 改进型边缘检测算法处理流程

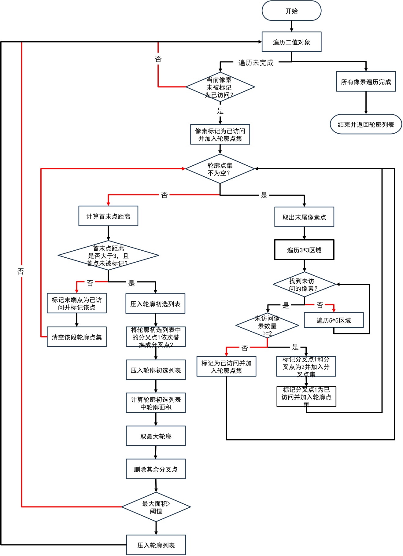
同时本研究提出了一种融合DFS与BFS优势的改进轮廓检测算法,其针对铝合金工件边缘检测中的两个关键问题进行了优化:对于边缘断裂问题,如图3所示在DFS框架下将迭代检测区域的大小并引入断点续传机制,当检测路径中断时以末点作为新起点继续检测,图示结果显示轮廓完整率显著提升;针对弧线区域的多点误匹配问题结合BFS的邻域搜索策略实施“首点保留”原则,图示结果显示边缘误检率显著降低。较传统方法准确度大大提升,为去毛刺加工路径生成提供了可靠的技术支持。图4所示为轮廓检测算法的逻辑图。

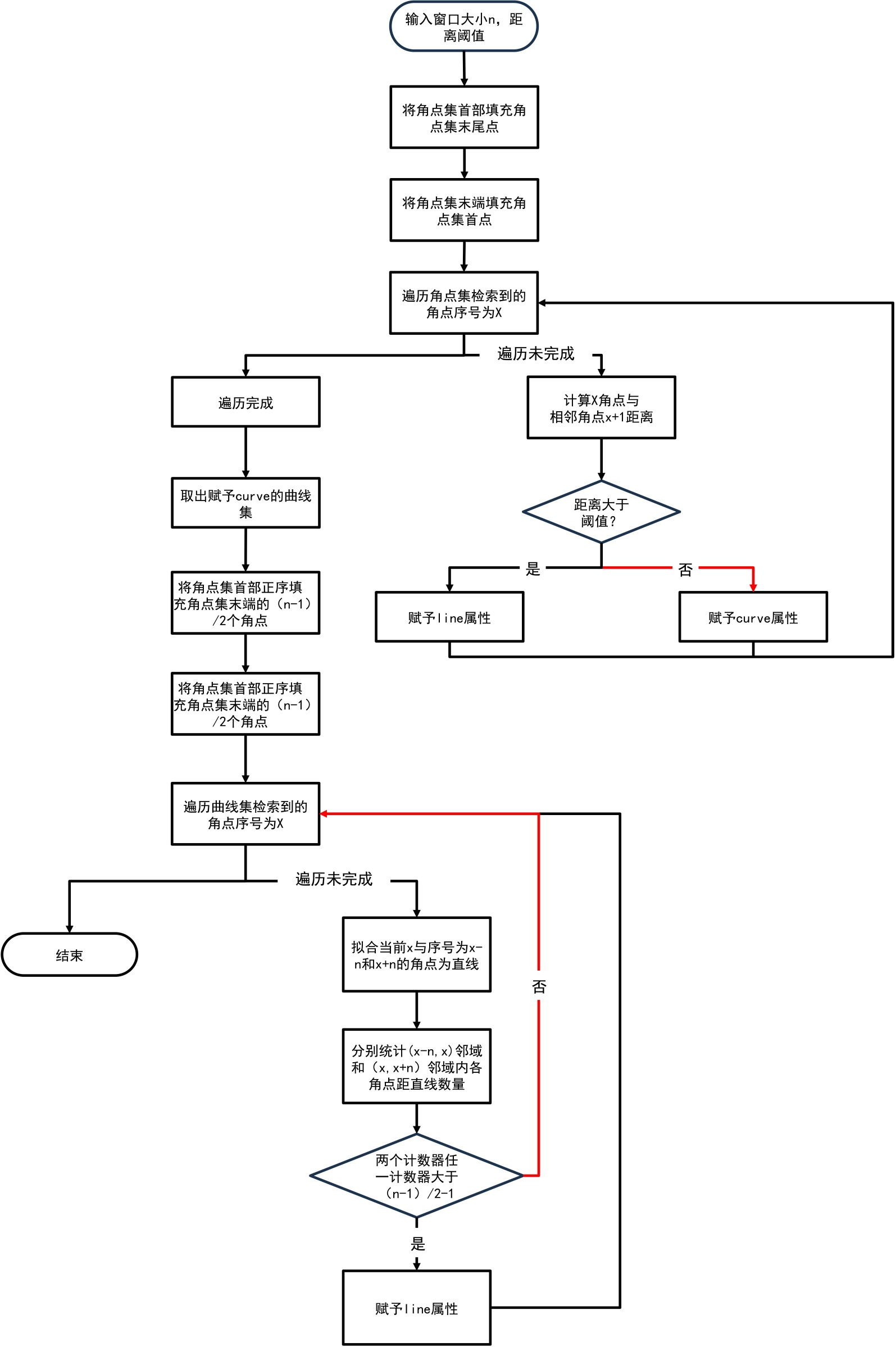
方案中角点检测模块起到一个加工点初步简化的作用,在轮廓检测之后其轮廓信息的信息是图片内轮廓的所有像素信息,其数据量极大且包含着大量的无用信息,通过角点检测初步提取到关键的点位信息群。但是角点检测会由于精度要求导致检测到的数据包含关键点信息包含了大量干扰信息,尤其是曲线处。基于此本研究设计了直曲线模块和加工点简化模块,同时该模块还能赋予加工点更加详细的加工信息。其中直曲线检测模块其核心在于对视觉系统获取的路点数据进行智能处理。针对工业机器人标准运动指令(包括直线插补move L、圆弧插补move C和样条曲线插补move J),提出了一种创新的动态窗口分类算法。该算法通过两个关键步骤创新实现了高效精准的点位分类:首先,基于相邻点位间的密度差异设定距离阈值,对路径点集进行直线与曲线的初步筛选。随后,采用自适应窗口尺寸机制,依据局部点云密度动态调整处理范围。在窗口内,算法通过将当前点位与窗口起始、终止两点拟合形成的两条参考直线进行联合判定:具体方法为统计窗口内当前点位左右两侧的数据点与对应参考直线距离超过预设阈值的数量。图5所示为直曲线分辨算法的逻辑图,运行结果如图6所示,该算法能够有效区分直线与曲线路径。

本研究同时提出了一种基于特征分类的点位优化算法,通过差异化处理策略显著提升了路径规划效率。对于曲线特征,先采用5 * 5窗口通过判定曲率阈值判定曲线范围,再采用四等分采样法将点集简化为5个关键点(起点、3个等分点、终点),在保留95%以上曲率特征的同时实现80%的数据压缩;

针对直线特征,基于40˚距离阈值法则和相邻点合并策略,使数据量减少85%;圆形轮廓则通过VisionPro算子精确提取圆心(精度±0.02 mm)并生成4个均布圆周点,圆度误差控制在0.1% R以内。运行结果如图7所示,该方案使整体数据处理量降低80%。

Figure 3. Contour detection algorithm for path planning

3. 适用于路径规划的轮廓检测算法

Figure 4. Flowchart of the contour detection algorithm

4. 轮廓检测算法逻辑图

Figure 5. Flowchart of the straight/curved line classification algorithm

5. 直曲线分辨算法逻辑图

Figure 6. Line and curve discrimination module

6. 直线曲线分辨模块

Figure 7. Simplified operation result of machining points

7. 加工点简化运行结果

2.1.2. 数据通讯方案

针对数据传输,本研究开发了一套基于TCP/IP协议的自适应路径传输系统,通过智能模式选择实现了机器人加工路径的高效传输。该系统采用三重传输机制:单点模式处理直线段衔接,双点模式实现圆弧轨迹传输,三点模式应对复杂曲线需求。通过实时解析点位标签,系统能自动选择最优传输方式,为机器人精密加工提供了可靠的通信保障。程序控制逻辑详见图8所示。

2.2. 低温辅助去毛刺工艺研究

视觉系统解决了如何精准加工的问题,但对于高延展性铝合金,如何高质量去除,仍需从材料本身寻找方案。本节旨在通过低温实验,探究材料力学性能的变化规律,为低温辅助工艺提供理论依据。

金属拉伸实验基于单轴加载下应力–应变连续测量原理,通过准静态拉伸使材料经历弹性、屈服、均匀塑性变形及颈缩断裂全过程,同步获取弹性模量、屈服强度、拉伸强度、延伸率与断面收缩率等关键力学参数,并借助断口分析和数字图像相关技术揭示微观变形与损伤演化机制。本文中拉伸材料的试件为铝合金6061,其主要参数为镁和硅,其具体化学成分如表1所示。

本文采用标准拉伸件来进行拉伸试验,拉伸件的尺寸如图9(a)所示。拉伸试件在不同介质中保温30 min:常温(20℃)、干冰(−100℃)、液氮(−196℃)。之后,将试件采取保温措施后置于电子万能试验机的夹持端上,将拉伸速度设置成4 mm/min,开始拉伸试验,如图9(b)。将实验过程中电子万能试验机生成的数据计算并绘制应力–应变曲线,并测量和计算试件拉伸后形成的延伸率,收集拉断的试件并切下拉伸端口处在SEM (扫描电镜)下进行采样,分析低温下铝合金的力学性能和断裂机理。

Figure 8. Logic diagram of data transmission for the communication module

8. 通讯模块数据传输逻辑图

Table 1. Chemical composition of Al6061

1. Al6061的化学成分列表

元素

占比

Si

0.20~0.60

Fe

≤0.35

Cu

≤0.10

Mn

0.45~0.90

Cr

≤0.10

Zn

≤0.10

Ti

≤0.10

Al

余量

其他

≤0.05

Figure 9. Schematic of the tensile test setup

9. 拉伸试验装置示意图

2.2.1. 低温环境下铝合金的脆化行为与力学性能变化

图10图11所示,随着温度的降低铝合金的抗拉强度也降低了,但降低的幅度极小,当温度从20℃降低到−100℃和−196℃时,材料的抗拉强度从293.225 Mpa降低到了292.542 Mpa和288.24 Mpa仅降低了0.002%和1.3%。延伸率由13.5201%降低到了13.0651%和12.5571%,降低了约3.4%和7%。表明随着铝合金的抗拉强度对温度的变换不敏感,但延伸率变化较大,随着温度的下降材料的延伸率下降,说明在低温环境中可以有效抑制铝合金塑性变形过大的情况。

Figure 10. Stress-Strain curves of aluminum alloy 6063 at different temperatures

10. 不同温度下铝合金6061的应力–应变曲线

Figure 11. Variation in tensile strength and elongation

11. 抗拉强度和延伸率变化

为探究低温环境对铝合金硬度的影响,本研究采用全自动显微维氏硬度计对经三种不同介质(室温、干冰及液氮)保温处理30分钟后的试样进行维氏硬度测试。每组条件设置三个平行试样以保障数据的统计可靠性。实验结果如图12所示:常温下铝合金的平均硬度约为92.3 HV;随温度降低,其硬度显著上升,在液氮环境(−196℃)中平均硬度增至109 HV,较室温条件下提升约18%,实验证明了铝合金低温硬化的特性。图13为通过全自动显微维氏硬度计得到的压痕,其图示菱形对角线尺寸越小证明硬度越高。

Figure 12. Hardness variation of aluminum alloy 6061

12. 铝合金6061的硬度变化

Figure 13. Indentations of aluminum alloy 6061 at different temperatures

13. 不同介质温度下铝合金6061的压痕

2.2.2. 低温冲击下铝合金毛刺的断裂机理

图14为拉伸实验后测得的断口形貌,其中图(a)和图(b)所示为室温下测得的断口形貌,其主要特征表现为大量的韧窝和撕裂棱,表明该温度下材料的塑性较好,材料在拉伸实验中的拉伸变形较大。图(c)和(d)为在干冰介质中保温后进行拉深实验测得的断口形貌,拉伸断口开始呈现混合形断口的形貌,韧窝和撕裂棱的数量开始降低,准解理平面开始出现,象征着材料塑性的降低。图(e)和(f)为在液氮介质中保温后进行拉伸实验测得的断口形貌,随着温度的进一步减小,铝合金6061的断口形貌的主要特征仍然是韧窝、撕裂棱和准解理平面,但相对于干冰介质下的断口形貌,韧窝和撕裂棱的数量进一步减少,准解理平面的数量增加,这象征着材料塑性的进一步降低。对比不同温度下的断口形貌可以看出20℃下试件的塑性最好,随着温度的降低材料的塑性也在降低,这与延伸率的测试结果抑制,证明了铝合金工件低温脆性的理论。

Figure 14. Fracture morphology at different temperatures

14. 不同温度下的断口形貌图

2.2.3. 低温辅助去毛刺去除机理研究

上述研究表明超低温环境主要对工件材料产生两种关键效用:强化效应和脆化效应。在这两种效应的作用下,材料去除由单一的机械塑性去除变化为低温场作用下的复合材料去除。

图15(a)所示,在室温下,铝合金韧性良好,断裂韧性高,其材料去除主要依赖于大规模的塑性变形,能量分配示意图清晰地表明高达80%的机械能消耗于塑性变形,仅20%用于断裂后形成新表面,导致材料经历剧烈的剪切滑移后被撕裂,而不是被切断,同时材料响应以塑性流动为主导,材料像黏稠的液体一样被加工工具犁过,产生带状切屑并在已加工表面留下表面撕裂以及二次切屑。与之对比,图15(b)所示材料力学行为发生了根本性改变,超低温的脆化效应使断裂韧性急剧下降,导致断裂能需求大幅降低,能量分配比例发生了决定性的逆转,机械能的主要用途从克服塑性变形转变为驱动裂纹扩展,此为低温去毛刺效率提升的核心机理,虽然材料响应仍然保留了塑性流动,但其实际的规模已大幅度减小,材料更倾向于通过解理断裂的方式被剥落。如图16所示,同时在超低温环境下待加工铝合金工件的表面形成了一层致密的冰层,在超低温作用下这层冰层的硬度要高于铝合金,这层冰层紧紧包裹着毛刺与毛刺粘连在一起,在工具的作用下这层冰层连带着毛刺被去除,这些综合作用下促使加工后毛刺去除质量更好,加工后表面质量更好。对比图15(a)图15(b)可以清晰地得出结论:低温场并非简单地冷冻工件,而是通过改变材料的本征属性“降低塑性流动,提高脆性断裂”,从而逆转了机械能在去除过程中的分配比例。

Figure 15. Schematic diagram of burr removal mechanism

15. 毛刺去除原理对比示意图

Figure 16. Schematic diagram of the surface ice layer under low-temperature conditions

16. 低温工况下表面冰层示意图

3. 实验平台搭建

3.1. 实验装置搭建

本实验所采用的装置系统如图17所示,核心包括工业机器人、加工主轴、视觉系统及低温处理装置。工业机器人主体为遨博智能(AUBO)的i5系列协作机器人,其重复定位精度为±0.02 mm。加工单元采用香港波顿生产的气动主轴,最高转速为60,000 rpm,并配备米思米(Misumi)的尼龙磨头作为加工工具。视觉系统由海康威视的MV-CS面阵相机(分辨率2000万像素)及其配套的MVL-KF3528M-12MPE镜头(1200万像素)组成,并以“眼在手”(Eye-in-Hand)方式,通过专用夹具固定于机器人末端法兰。受限于实验条件,低温环境的营造采用液氮保温桶与手持喷淋相结合的方式,以实现工件的冷却处理。

3.2. 相机校准与机器人手眼标定

视觉系统获取的加工点位置信息位于像素坐标系(u, v),需通过位姿变换矩阵将其转换至工业机器人坐标系。相机标定的目的是确定相机的内部参数(如焦距、主点坐标)和外部参数(相对于世界坐标系的位置与姿态)。本文采用张正友标定法[22],该方法基于棋盘格图案,利用其角点在图像与世界坐标系间的对应关系,通过数学模型与优化算法求解相机参数,具备操作简便、精度高、鲁棒性强等特点,广泛应用于工业与实验环境。式(1)和式(2)分别为由该方法求得的相机内参矩阵和畸变系数。

Figure 17. Schematic diagram of deburring processing equipment

17. 去毛刺加工设备示意图

[ 5.16584e+03 0 2.676649e+03 0 5.16310e+03 1.810601e+03 0 0 7 ] (1)

[ 1.486939e01   1.06892e01  1.249954e04 1.262592e04   8.908126e02 ] (2)

在获得相机内参矩阵后,需进一步建立图像坐标系与机器人坐标系之间的转换关系。如图18所示,系统涉及四个坐标系:工件坐标系{F}、相机坐标系{C}、工具坐标系{T}及机器人基坐标系{B}。其中,相机坐标系{C}相对于工具坐标系{T}的位置固定,工件坐标系{F}与基坐标系{B}亦为固定。手眼标定的目标为求得{C}至{T}的位姿变换矩阵,而九点标定则用于构建像素坐标与机器人世界坐标的映射关系。

Figure 18. Coordinate systems of robot and camera

18. 机器人与相机的坐标系

本文采用VisionMaster平台内置的九点标定模块,在输入相机内参及实际移动距离后,基于最小二乘拟合求解从像素坐标{D}至基坐标{B}的转换矩阵X。标定完成后,通过测量试件图像中两圆心距离并经坐标转换,如图19所示,实际距离误差小于0.12 mm,满足去毛刺系统的精度要求。

Figure 19. Calibration and actual measurement error

19. 九点标定与实际测量误差

4. 实验与分析

4.1. 自动路径规划实验

路径规划的软件控制部分是通过对杭州海康机器人股份有限公司开发的vision mastar 4.30软件进行二次开发和算法模块集成实现图像到加工路径的生成。其每个模块的原理如本文2.1所述,通过模块间的相互搭配可以实现大部分工件的打磨去毛刺工作。

图20所示,为本次路径规划的三种类型的工件。在实验中通过将加工工具替换成黑色铅笔芯代替磨头来进行加工路径的可视化,验证加工路径的正确性,从图中可以看出绘制出的边缘轮廓与工件的轮廓一致,证明了通过视觉检测自动进行加工路径规划的可行性。

Figure 20. Experimental results of path planning

20. 路径规划实验结果

4.2. 液氮冷冻去毛刺实验与结果分析

4.2.1. 加工温度对去毛刺质量的影响

本研究通过对比实验来验证低温辅助对去毛刺的作用,实验中加工参数根据经验设置为切削速度12,000 r/min,进给速度为1500 mm/min。实验首先将工件置于液氮保温桶中保温30 min后置于工作台,在加工中手持液氮喷雾来防止温度回升以模拟液氮喷淋装置。通过布鲁克公司生产的超景深显微镜来分别测量加工前后的显微形貌,如图21(a)图21(b)所示工件的边缘可以看到毛刺,毛刺呈弯曲状连接在棱边上;图21(c)为常规情况下进行的去毛刺工作后形成的表面,可以看出加工后毛刺被去除了一部分但仍有毛刺残留,同时还伴随着表面撕裂,这与上述的理论推导一致;图21(d)为超低温辅助的工况下进行去毛刺工作后形成的表面,相较于室温可以看出表面光滑,棱边已无毛刺产生。实验证明低温辅助可以极大地改善去毛刺质量。

Figure 21. Optical morphology of machined surface at different temperatures

21. 不同温度下加工表面光学形貌

4.2.2. 进给速度对加工质量的影响

实验中采取主轴转速为12,000 r/min,进给速度设置为500 mm/min、1000 mm/min、1500 mm/min、2000 mm/min、2500 mm/min和3000 mm/min六组,加工后通过超景深显微镜来观测去毛刺质量,通过布鲁克公司生产的白光干涉仪来测量加工后的表面粗糙度来衡量加工后表面质量。

图22展示了常温环境下不同进给速度刷光抛光前后铝合金工件边缘的形貌。对实验结果进行分析:如图22(a)至22(c)可见,抛光前工件边缘存在明显的微米级毛刺,这些毛刺肉眼宏观下难以察觉但会严重影响工件质量;如图22(d)图22(e)可知,在5 mm/s和10 mm/s条件下加工后棱边表面有毛刺残留,分析原因为当进给速度过低时,工具对加工区域的作用时间延长,在低温场下,持续的挤压与摩擦作用可能会导致局部冷量不足,导致局部材料弱化甚至抵消低温脆化效应,材料去除机制以大部分的塑性去除为主,使工具未能彻底去除毛刺,而是在其顶部犁过,导致毛刺残留;如图22(f)图22(g)所示,在进给速度15 mm/s和20 mm/s条件下加工后,表面已基本无毛刺产生;如图22(h)图22(i)所示,随着进给速度从20 mm/s提高到30 mm/s工件再次出现毛刺残留以及二次毛刺,分析原因是进给速度过高时,单齿未变形切屑厚度急剧增加,切削力显著增大,虽然低温脆化降低了断裂能,但过大的切削力可能超出脆化材料的断裂极限,导致材料并非以可控的微观解理方式剥离,而是以宏观脆性断裂的方式崩碎,在棱边形成不规则断面或凹坑,同时过高的进给速度会诱发工艺系统振动,加剧加工的不稳定性,从而产生毛刺残留和边缘损伤加剧加工的不稳定性。

Figure 22. Surface micrograph after machining at different feed rates

22. 不同进给速度加工后表面显微图

图23为不同进给速度加工后表面光学显微图。对实验结果进行分析:如图23(a)图23(c)为工件的原始光学形貌图,其原始表面粗糙度为Ra 0.42 μm;如图23(d)至23(f)所示,随着进给速度从5 mm/s上升到15 mm/s表面粗糙度呈现下降趋势,其粗糙度最低可达Ra 0.407 μm;图23(g)图23(i)所示,随着进给速度从20 mm/s上升到30 mm/s时表面粗糙度又开始回升,甚至高于未加工之前的表面粗糙度,这是因为过高的进给速度易诱发工艺系统振动,加剧加工的不稳定性,导致表面粗糙度提高。综合考虑最佳的进给速度为15 mm/s。

Figure 23. Surface micrographs under different feed rates

23. 不同进给速度加工后表面显微图

4.2.3. 主轴转速对加工质量的影响

通过以上实验证明了超低温辅助可以极大地提高去毛刺质量,在切削中主轴转速以及进给速度往往是影响加工效果的主要因素,本实验通过固定进给速度的方式来研究主轴转速对加工的影响。实验中采取进给速度为1200 mm/min,主轴转速设置为8000 r/min、10,000 r/min、12,000 r/min、14,000 r/min、16,000 r/min和18,000 r/min六组,加工后通过超景深显微镜来观测去毛刺质量,通过布鲁克公司生产的白光干涉仪来测量加工后的表面粗糙度来衡量加工后表面质量。

图24为不同主轴转速加工后表面光学显微图,对实验结果进行分析:图24(a)显示,当主轴转速为8000 r/min时,工件表面出现擦伤并伴有少量毛刺残留。其原因在于转速偏低导致刀具与工件接触时间延长,局部能量输入速率不足,切削力未能完全去除材料;如图24(b)图24(d)所示,随着主轴转速从8000 r/min提升到14,000 r/min试件边缘毛刺基本被去除,表面无明显划痕;如图24(e)图24(f)所示,当转速从14,000 r/min进一步提高至18,000 r/min时,工件表面出现冲击痕迹和二次毛刺,这是由于低温环境虽然提供冷却效果,但极高的应变率导致应变率强化效应显著,部分抵消了材料的低温脆化增益,同时切削热急剧积累引起局部温度回升,可能导致低温场局部失效,材料部分恢复韧性行为,此外高转速易诱发系统振动和刀具颤振,使切削过程不稳定,从而在棱边区域形成不均匀冲击痕迹或二次毛刺。

图25为不同主轴转速加工后表面光学显微图,对实验结果进行分析:如图25(a)图25(d)所示随着主轴转速从8000 r/min上升到14,000 r/min其表面粗糙度呈现下降趋势,其粗糙度最低可达Ra 0.388 µm;如图25(e)图25(f)所示,随着主轴转速从14,000 r/min上升到18,000 r/min时表面粗糙度又开始回升,甚至高于原始粗糙度值,综合考虑最佳的切削速度为14,000 r/min。

综上所述低温辅助去毛刺工艺极大地提升了铝合金工件去毛刺的质量,经过工艺优化之后最佳的工艺参数为进给速度15 mm/s和主轴转速14,000 r/min,在该工艺参数下铝合金棱边的毛刺被完全去除,同时粗糙度由Ra 0.42 µm降至Ra 0.388 µm,边缘无损伤出现。

Figure 24. Surface micrograph after machining at different rotational speeds

24. 不同转速加工后表面显微图

Figure 25. Surface micrograph after machining at different rotational speeds

25. 不同转速加工后表面显微图

4.2.4. 加工后工件硬度的影响

为进一步研究低温辅助加工对铝合金表面力学性能的影响,采用显微维氏硬度计对液氮冷冻后的铝合金工件进行硬度测量后置于室温下进行回温,每隔1 min 30 s测量一次,测量结果如图26所示。随着时间的增大工件的硬度开始显著降低,在7分钟时重新恢复到室温下铝合金维氏硬度值,且不再下降。实验证明低温辅助去毛刺技术并不会损伤工件表面质量。

Figure 26. Vickers hardness variation of aluminum alloy workpiece

26. 铝合金工件维氏硬度变化图

5. 结论

通过对视觉伺服机器人低温辅助去毛刺系统的设计、机理实验与工艺研究,得出以下主要结论:

1) 提出并验证了一套高效的机器人自适应去毛刺解决方案。本研究成功构建了一套集成2D视觉检测与低温辅助加工的机器人去毛刺系统。基于Vision Master平台开发的图像处理与路径规划算法,实现了从毛刺识别到机器人可执行路径的自动生成。提出的直曲线动态窗口分类算法与特征点优化策略,在保证轮廓精度的前提下,将路径数据量降低了约80%,显著提升了系统的处理效率与适应性,为复杂工件的柔性化去毛刺提供了可靠的技术路径。

2) 揭示了低温场对铝合金材料力学行为与去除机制的关键影响。力学性能测试与断口分析表明,液氮低温(−196℃)处理可显著改变6061铝合金的本构特性:其维氏硬度由92.3 HV提升至109 HV (增幅约18%),而延伸率降低约7%。SEM断口形貌显示,材料断裂机制随温度降低从韧性撕裂(大量韧窝)逐渐向准解理断裂转变。这一脆化效应是低温辅助去毛刺的核心机理,它从根本上将材料去除方式从以塑性变形为主的“犁削–撕裂”转变为以脆性断裂为主的“微区崩碎”,从而实现了毛刺的干净去除并抑制了基体损伤。

3) 确定了低温辅助去毛刺的最佳工艺窗口并验证其卓越加工质量。工艺实验结果表明,主轴转速与进给速度对去毛刺质量具有显著影响。过低的参数组合会导致去除不净,而过高的参数则易引发振动与二次毛刺。本研究确定的最优工艺参数为:主轴转速14,000 rpm,进给速度15 mm/s。在此参数下,铝合金工件边缘毛刺被完全清除,且基体表面无可见损伤,表面粗糙度优化至Ra 0.388 μm,显著优于常规加工效果。

参考文献

[1] 程思梦, 冉红卫, 李德奇, 等. 铝合金发展现状与趋势分析[J]. 铝加工, 2025(4): 1-4.
[2] 卢晓红, 洛家庆, 丛晨, 等. 铝合金LF21微铣削顶端毛刺尺寸预测与工艺优化[J]. 吉林大学学报(工学版), 2025, 55(1): 125-131.
[3] Abdelhafeez, A.M., Soo, S.L., Aspinwall, D.K., Dowson, A. and Arnold, D. (2018) The Influence of Burr Formation and Feed Rate on the Fatigue Life of Drilled Titanium and Aluminium Alloys Used in Aircraft Manufacture. CIRP Annals, 67, 103-108. [Google Scholar] [CrossRef
[4] 吕兴国, 韩冰, 陈燕. 基于磁力研磨法对微型槽的精密研磨研究[J]. 航空制造技术, 2016(14): 93-96, 101.
[5] 李阔, 陈燕, 周传强. 振动辅助磁力研磨去除孔相贯线处毛刺的研究[J]. 组合机床与自动化加工技, 2018(3): 26-29.
[6] 田雨. 基于EDEM的滚磨光整加工机理分析和参数优化[D]: [硕士学位论文]. 太原: 太原理工大学, 2014.
[7] Li, W., Zhang, L., Li, X., Yang, S. and Wu, F. (2017) Theoretical and Simulation Analysis of Abrasive Particles in Centrifugal Barrel Finishing: Kinematics Mechanism and Distribution Characteristics. Powder Technology, 318, 518-527. [Google Scholar] [CrossRef
[8] Kim, K., Kim, Y. and Kim, K. (2022) Characterization of Deburring by Abrasive Flow Machining for AL6061. Applied Sciences, 12, Article 2048. [Google Scholar] [CrossRef
[9] Pramanik, D.K., Dasgupta, R.K. and Basu, S.K. (1982) A Study of Electrochemical Deburring Using a Moving Electrode. Wear, 82, 309-316. [Google Scholar] [CrossRef
[10] 安军, 李洪友, 周锦进. 脉冲电化学去毛刺工艺[J]. 工具技术, 2002(12): 42-44.
[11] Chung, J.H. and Kim, C. (2005) Modeling and Control of a New Robotic Deburring System. Robotica, 24, 229-237. [Google Scholar] [CrossRef
[12] Guo, W., Li, R., Zhu, Y., Yang, T., Qin, R. and Hu, Z. (2019) A Robotic Deburring Methodology for Tool Path Planning and Process Parameter Control of a Five-Degree-Of-Freedom Robot Manipulator. Applied Sciences, 9, Article 2033. [Google Scholar] [CrossRef
[13] 李沁阳. 基于单目视觉的工业机器人去毛刺平台开发应用研究[D]: [硕士学位论文]. 西安: 西安理工大学, 2021.
[14] 赖增亮. 视觉辅助的离线编程机器人去毛刺系统[D]: [硕士学位论文]. 广州: 广东工业大学, 2019.
[15] 秦承虎. 超低温冷却钛合金微细铣削基础研究[D]: [硕士学位论文]. 沈阳: 沈阳理工大学, 2024.
[16] 段鹏飞. 铝合金6061低温切削加工技术研究[D]: [硕士学位论文]. 济南: 济南大学, 2020.
[17] Buades, A., Coll, B. and Morel, J.M. (2005) A Review of Image Denoising Algorithms, with a New One. Multiscale Modeling & Simulation, 4, 490-530. [Google Scholar] [CrossRef
[18] Buades, A., Coll, B. and Morel, J. (2005) A Non-Local Algorithm for Image Denoising. 2005 IEEE Computer Society Conference on Computer Vision and Pattern Recognition (CVPR’05), San Diego, 20-25 June 2005, 60-65. [Google Scholar] [CrossRef
[19] Matsumoto, M. (2017) Noise Reduction with Complex Bilateral Filter. The Journal of the Acoustical Society of America, 142, 3486-3496. [Google Scholar] [CrossRef] [PubMed]
[20] Najman, L. and Talbot, H. (2013) Mathematical Morphology: From Theory to Applications. Wiley.
[21] Tuytelaars, T. and Mikolajczyk, K. (2008) Performance Evaluation of Corner Detection Algorithms under Affine and Similarity Transforms. Computer Vision and Image Understanding, 102, 81-103.
[22] 汤溢, 刘晓波. 基于OpenCV的张正友标定法开发与应用[C]//中国水力发电工程学会地质及勘探专业委员会2020年学术交流会论文集. 2020: 581-586.