基于英语学科核心素养的高中英语阅读教学课例分析——以人教版必修二Unit3《The Internet》Reading and Thinking为例
Case Analysis of Senior High School English Reading Teaching Based on the Core Competencies of English Subject—A Case Study of Reading and Thinking in Unit 3 The Internet of PEP Senior High School English Compulsory Course 2
摘要: 在英语教育转向核心素养培养的背景下,高中阅读教学仍存在知识碎片化、思维浅层化等问题,亟需探索素养落地的有效路径。人教版《The Internet》课文兼具语言价值与现实意义,为研究提供了典型课例。本文以该课例为载体,围绕“科技与人”主题,设计“读前激活–读中探究–读后迁移”三阶段教学。研究重点分析语言能力、文化意识、思维品质及学习能力四大素养的协同培养策略。课例验证了主题统领与真实任务驱动对素养发展的有效性,为教师提供可参考的教学设计范例,同时警示需平衡思维深度与活动时间。本研究对推动英语教学从知识传授向素养培育转型具有参考价值。
Abstract: Against the backdrop of the shift in English education towards cultivating key competencies, persistent issues such as fragmented knowledge acquisition and superficial thinking in senior high school reading instruction necessitate the exploration of effective pathways for implementing these competencies. The text The Internet from the People’s Education Press version, with its dual value in language and real-world relevance, provides a typical lesson case for this study. Using this lesson as a vehicle and centering on the theme of “Technology and Humanity”, this paper designs a three-phase instructional model encompassing “Pre-reading Activation, While-reading Exploration, and Post-reading Transfer”. The research focuses on analyzing strategies for the integrated cultivation of the four key competencies: Language Ability, Cultural Awareness, Thinking Quality, and Learning Capacity. The lesson case verifies the effectiveness of a theme-led approach and authentic task-driven activities in fostering competency development, offering a referential teaching design model for educators. It also highlights the need to balance depth of thinking with activity timing. This study holds referential value for promoting the transformation of English teaching from knowledge transmission to competency cultivation.
文章引用:周杏. 基于英语学科核心素养的高中英语阅读教学课例分析——以人教版必修二Unit3《The Internet》Reading and Thinking为例[J]. 创新教育研究, 2026, 14(2): 8-17. https://doi.org/10.12677/ces.2026.142089

1. 引言

在全球化与信息化深度融合的21世纪,英语教育的目标已从单一的语言技能训练转向对学生全面发展的核心素养培育。这一转向不仅是对我国社会发展需求的回应,也深植于国际教育理论的发展脉络之中。2017年颁布的《普通高中英语课程标准》首次明确将英语学科核心素养界定为语言能力、文化意识、思维品质和学习能力四大维度,标志着我国英语教育正式进入“聚焦素养”时代[1]。这一框架的提出,在理论层面融合并超越了传统的教学目标分类:其“思维品质”维度与布鲁姆教育目标分类学(Bloom’s Taxonomy)中的分析、评价、创造等高阶认知能力紧密呼应,强调在语言学习中发展批判性与创新性思维;同时,核心素养强调在真实、有意义的语境中通过任务驱动实现能力整合,这又深刻体现了任务型语言教学(Task-based Language Teaching)所倡导的“在做中学”与“意义优先”的核心原则。因此,核心素养的提出,是从“知识本位”向“人的全面发展”的教育哲学观的深刻转变,为阅读教学改革提供了顶层设计。阅读教学作为英语课程的核心环节,承担着信息获取、文化理解与思维发展的多重使命。然而,当前高中英语阅读课堂仍普遍存在碎片化(孤立词汇语法教学)、浅层化(忽略文本文化内涵)和模式化(固定流程机械训练)等问题[2],难以满足新课标倡导的“在主题意义探究中整合知识、技能与素养”的要求。

在此背景下,探索核心素养导向的深度阅读教学路径具有迫切意义。深度阅读强调以主题语境为统领,通过文本解构、文化反思与迁移创新等活动,实现语言学习与素养发展的有机统一[3]。人教版高中英语教材必修二Unit 3《The Internet》中的“Reading and Thinking”板块——Stronger Together: How We Have Been Changed by the Internet,为这一探索提供了理想载体。该文本以互联网的社会价值为主线,通过真实案例,文章中Jan建立IT俱乐部消除数字鸿沟呈现技术对人类关系的重构,其内容兼具语言训练价值、文化思辨空间,其数字包容、技术伦理及现实关联性,学生作为在数字环境中成长的一代的切身经验,是落实核心素养的优质教学资源。

本文以该课例为研究对象,旨在回答以下核心问题:

(1) 如何在高中英语阅读教学中设计指向四大核心素养的分层目标?

(2) 如何通过读前、读中、读后三阶段活动实现语言能力、文化意识、思维品质与学习能力的协同发展?

(3) 该课例对核心素养视角下的阅读教学优化有何启示?

通过解构该课例的设计逻辑与实践策略,本研究期望为一线教师提供素养落地范式,推动英语阅读教学从“知识传递”向“素养生成”的转型。

2. 核心素养与阅读教学的关联

2.1. 英语学科核心素养的四维内涵

英语学科核心素养包含语言能力、文化意识、思维品质和学习能力四个维度[4],这四大维度并非凭空产生,而是对国内外先进教育理念进行本土化整合与创新的结果,共同构成了一个旨在促进学生全面发展的、立体化的综合语言运用能力模型。具体而言,其理论渊源与内涵可追溯如下:

(1) 语言能力:指学生通过听、说、读、写、看等方式理解和表达意义的能力。在阅读教学中,不仅包括词汇、语法等基础知识,还包括对文本结构、逻辑关系的分析能力。继承并发展了交际语言教学(Communicative Language Teaching)的核心思想,不仅关注语言形式的准确性,更强调在特定社会文化语境中理解与表达意义的能力,是实现有效沟通的基础。

(2) 文化意识:根植于跨文化交际理论,强调在全球化背景下,通过理解与比较中外文化,形成正确的价值判断和文化认同,超越了传统教学对文化知识的浅层介绍,指向深层的情感态度与价值观培育。例如,在《The Internet》一课中,学生需思考“数字鸿沟”背后的社会公平问题。

(3) 思维品质:包括逻辑思维、批判性思维和创新思维。阅读课堂应鼓励学生提问、比较、评价,而非被动接受信息。直接对接布鲁姆认知目标分类的高阶层次,将逻辑思维、批判性思维和创新思维的培养明确纳入语言学科的目标体系。这意味着阅读教学不能止步于信息识别(记忆、理解),而必须通过分析、评价、创造等活动,驱动学生的深度认知加工。

(4) 学习能力:反映了元认知策略、自主学习及社会建构主义学习观的影响,强调学生作为学习主体,需要掌握并调控学习策略,学会通过合作、探究等方式进行有效学习,为终身学习奠定基础。例如,通过小组合作、思维导图等方式提高阅读效率。

这四个维度相互渗透、协同作用。例如,在分析“互联网如何改变人际关系”时,学生需运用语言能力去理解文本,调动文化意识来评估社会影响,依托思维品质去辩证思考技术利弊,并借助学习能力进行合作讨论与意义建构。

2.2. 核心素养如何指导阅读教学设计

基于核心素养的阅读教学,在理论取向上实现了从“行为主义”与“结构主义”向“建构主义”与“社会文化理论”的范式转移。它坚决摒弃了传统教学中基于“刺激–反应”和“知识灌输”理念的“逐句翻译 + 习题训练”模式。传统模式将阅读视为被动的信息解码和语言点积累过程,导致了前文所述的碎片化、浅层化问题。与之相对,核心素养视角下的阅读教学,以主题意义探究和学生深度参与为核心[5]。具体原则包括:

(1) 以主题为引领,构建整体性学习语境

这突破了按语言知识点线性排列教材内容的惯例,借鉴了“内容与语言整合学习”的理念,将语言学习锚定在有意义的主题语境中,确保学习过程的整体性和意义性。

(2) 以问题驱动思维发展,落实高阶认知目标

直接应用并细化了布鲁姆目标分类学。设计从事实性(记忆、理解)到分析性、批判性(分析、评价),再到创造性(创造)的问题链,系统性地搭建思维发展的阶梯,确保教学活动触及思维品质的核心。

(3) 以学生为中心的真实任务,促进能力迁移

充分体现了任务型教学法的精髓。设计如辩论、项目制作等具有明确交际目的和真实性的任务,让学生在“用语言做事”的过程中,综合运用多种素养解决问题,实现从“课堂练习”到“现实世界”的能力迁移。

(4) 注重真实语境的迁移,连接学习与生活

反映了情境学习理论的主张,认为有效的学习发生在知识产生的真实或模拟情境中。通过关联现实世界的议题(如全球数字不平等),使学习成果具有可迁移性和社会相关性。

核心素养视角下的阅读教学,不再是单纯的“读文章 + 做题”,而是通过语言学习培养文化敏感度、思维能力和自主学习习惯[6]。下文将以人教版《The Internet》为例,具体展示如何将这些理论转化为实际课堂设计。

3. 课例背景分析

3.1. 教材文本解读

本课例选自人教版高中英语必修二Unit 3《The Internet》的阅读板块,标题为“Stronger Together: How We Have Been Changed by the Internet”。作为一篇议论文,该文本在“人与社会”的主题语境下,探讨了信息技术发展对社会关系的深刻影响[7]。文本核心内容与教学价值分析如下:

(1) 结构分析

第一部分:互联网的便利性(购物、信息获取等表层功能)

第二部分:案例Jan的故事(互联网如何消除孤独感,促进社区互助)

第三部分:主题升华——互联网的社会价值(缩小数字鸿沟,推动公平)

(2) 素养培养切入点

① 语言能力:文章采用典型的议论文结构,包含论点陈述、案例论证和结论总结三个部分,为学生提供了分析文本结构的良好范例。同时,文中出现的“bridge the digital divide”等专业表达和复杂句式,能够拓展学生的语言知识储备。

② 文化意识:文本通过具体案例揭示了技术发展中的社会公平问题,特别是老年群体如何通过互联网重获社会连接,这为学生理解数字包容的重要性提供了真实语境。

③ 思维品质:文章隐含了关于技术双重效应的思考,即互联网既带来便利又可能影响真实人际交往,这种辩证关系为学生发展批判性思维提供了素材。

④ 学习能力:文本内容贴近学生作为在数字环境中成长的一代的生活经验,便于设计小组合作、调查研究等自主探究活动。

3.2. 学情分析

授课对象为高一学生,其特点与教学挑战如下(见表1):

针对上述学情特点,教学设计需要着重关注以下几个方面:首先,要补充真实数据案例,如展示不同地区互联网普及率的差异,帮助学生建立对数字鸿沟的直观认识。其次,应设计具有思辨性的问题链,引导学生辩证看待技术发展带来的双重影响。最后,需要搭建适当的语言支架,支持学生分析文本的论证结构和逻辑关系。值得注意的是,学生作为在数字环境中成长的一代的生活经验可以成为教学的重要资源,通过让他们分享自身使用互联网帮助他人的经历,既能激活背景知识,又能促进对文本主题的深入理解。

Table 1. Basic information of the lesson

1. 教学的基本情况

学生已有基础

教学设计与支持策略

信息技术熟悉:均为活跃的网络用户,具备相关生活经验。

合作意愿较强:有一定的小组探究活动经验,乐于分享。

能完成基础信息提取:可从文本中找到明确的事实信息(如Jan做了什么)。

激活个人经验:设计读前活动,引导学生分享自身网络故事,建立文本与生活的连接。

设计结构化小组任务:提供清晰的角色分工与步骤指引(如思维导图模板、辩论角色卡),确保合作效率。

搭建信息整合支架:通过图表、问题链引导学生梳理文本事实与逻辑。

社会议题认知浅:对“数字鸿沟”等概念陌生,缺乏社会维度思考。

思辨能力待发展:习惯接受结论,批判性质疑与多角度分析能力较弱。

议论文分析能力不足:对论证逻辑不敏感,难以分析文本深层结构。

提供概念与案例支撑:引入真实的全球及本土数据、案例(如乡村网络覆盖现状),具体化抽象概念。

设计递进式问题链与辩论支架:从事实性问题过渡到评价性、创新性问题,并提供论点范例和表达句型支持深度讨论。

显性化语篇知识教学:直接讲解并练习识别议论文结构及逻辑衔接词,提升文本分析能力。

4. 基于核心素养的教学设计

单元主题:科技与人文。

课时安排:第1课时(文本理解与语言建构);第2课时(思辨深化与迁移创新)。

4.1. 教学目标设计

围绕英语学科核心素养四大维度,结合文本特点与学情需求,制定以下分层目标(见表2):

Table 2. Teaching objectives of the lesson

2. 本课程的教学目标

核心素养

第1课时目标

第2课时目标

语言能力

能梳理文本结构,理解议论文写作逻辑;掌握核心表达如:bridge the digital divide,online community。

能运用所学语言进行辩论与写作,表达辩证观点。

文化意识

理解“数字鸿沟”的概念及其社会影响。

比较中外数字包容政策,形成对技术公平的价值观。

思维品质

通过案例分析理解互联网对社会关系的双重影响。

开展辩证讨论,设计解决数字鸿沟的本土化方案。

学习能力

合作完成思维导图,整合文本信息。

自主检索资料,完成倡议书撰写与跨文化对比分析。

4.2. 教学重难点

结合相关情况,本节课的教学重难点设计如下(见表3):

Table 3. Teaching keys and difficulties of the lesson

3. 本课程的教学重难点

重点(Keys)

互联网的社会价值分析

“数字鸿沟”概念理解

难点(Difficulties)

批判性看待技术影响学生易陷入“技术绝对积极”的思维定式

迁移所学解决现实问题

突破策略(Suggested Mitigation Strategies)

设计对比情境:展示独居老人使用社交媒体的案例(积极) vs. 播放青少年沉迷网络游戏的采访(消极)

搭建“问题阶梯”:定义鸿沟(是什么)→分析成因(为什么)→设计行动(怎么做)

4.3. 教学框架设计

采用“读前激活–读中探究–读后迁移”三阶段模式,各环节渗透核心素养[8]

第一课时教学步骤设计(理解文本,探析结构)

(1) 读前(素养聚焦:文化意识与思维品质) (约10分钟)

活动1:情境关联

展示一组对比图片(非洲儿童无法上网 vs. 城市学生在线学习),提问:

“What determines people’s access to the Internet?”

活动2:预测推理

分组讨论标题“Stronger Together”的潜在含义,结合自身网络经历提出假设。

提问支架:

  • “What might affect people’s access to the Internet?”

  • “Have you ever helped someone use the Internet?”

  • 教学启示:通过创设对比情境、引发深度思考,有效激活学生文化意识,锻炼思维品质,为阅读学习奠定良好基础。

(2) 读中(素养聚焦:语言能力与学习能力) (约20分钟)

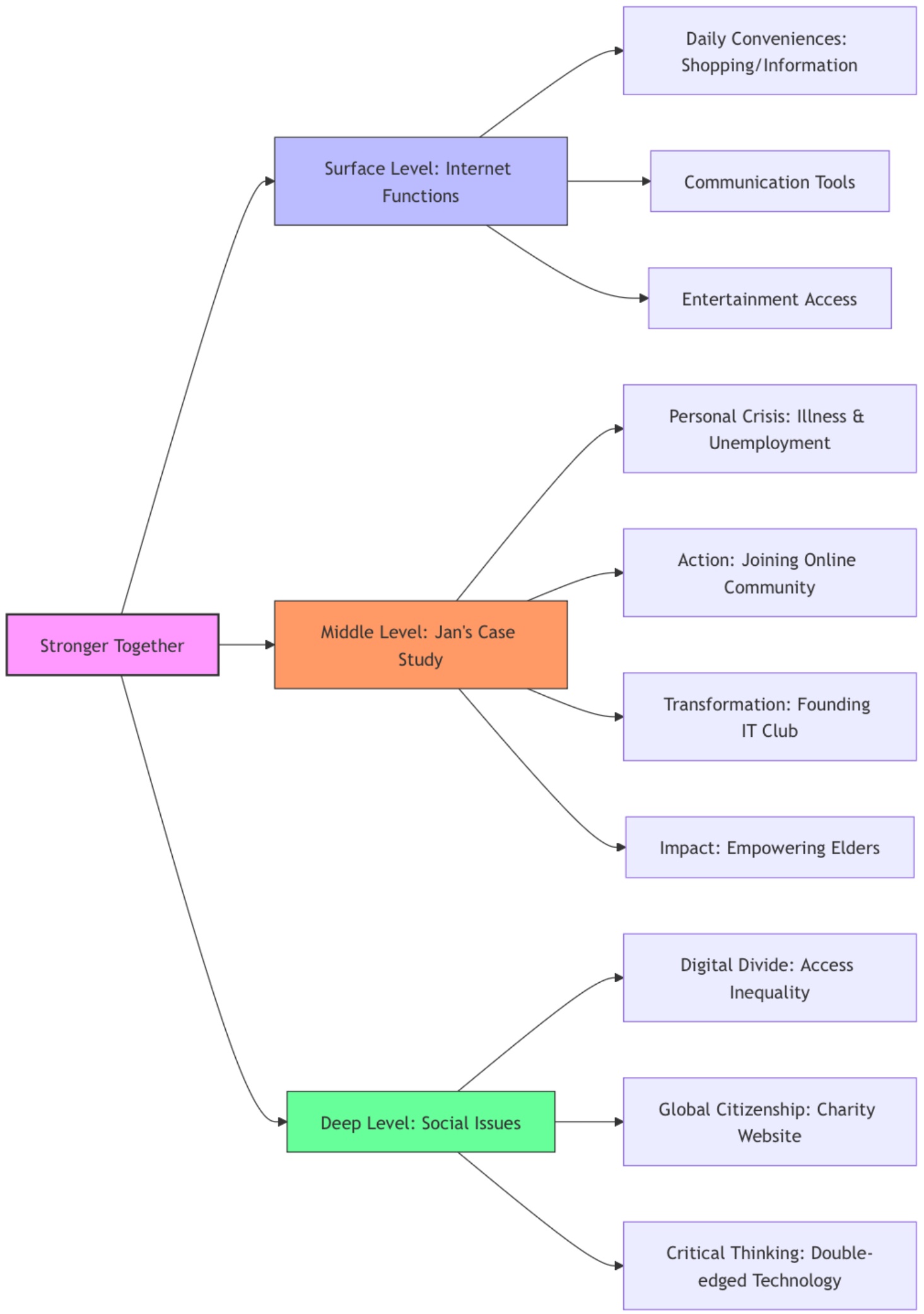
脚手架与支持策略:提供思维导图模板(见图1),教师示范第一层次填写。

结合任务链的相关概念要求及文本内容,本节课的任务链设计如下(见表4):

Table 4. Task chain design of the lesson

4. 本课程的课堂任务链设计

活动层次

任务

表层理解

速读匹配段落主旨句(如Para 2: Jan’s story shows...)

深层分析

小组绘制思维导图:问题(Jan’s illness)→行动(start IT club)→结果(help others)→主题(social connection)

  • 教学启示:通过分层任务链,从信息提取到合作整合再到辩证思考,循序渐进培养学生语言能力与学习能力,同时兼顾思维品质提升。

(3) 读后(语言聚焦) (约15分钟)

解析文中衔接词(However, Therefore)与议论句式,完成句子重组练习。

脚手架与支持策略:发放“议论文常用逻辑词表”,小组合作完成句子拼接任务。

  • 教学启示:本环节将语言知识置于文本语境中进行解析,并结合结构化练习,旨在促进语言形式与逻辑功能的深度内化。所搭建的词汇与句式支架,不仅夯实了学生分析文本的语言基础,更直接服务于第二课时的思辨与迁移输出,体现了在主题意义探究中整合知识学习、在循序渐进中培养综合素养的设计理念。

第二课时 教学步骤设计(思辨迁移,价值内化)

本课时在理解文本的基础上,开展辩证讨论,实现价值内化与创新迁移。核心素养聚焦: 思维品质、文化意识、学习能力(图1)。

Figure 1. Mind-map for the lesson

1. 课文的思维导图

(1) 辩论准备(约10分钟)

教师引导学生回顾课文核心议题,明确辩论主题:“Online communities make people closer vs. The Internet isolates real-world relationships.”

学生分为正反两组,在教师提供的结构化支架支持下进行准备。

支架包括:① 常用辩论句型清单(如:“I contend that…”,“A counterargument might be, however…”);② 论点参考库,列出正反方各3~4个关键论点及对应的文本或生活实例。

  • 教学启示:该环节通过提供语言与内容“脚手架”,有效降低了高阶思辨活动的起点难度,将抽象的“批判性思维”目标转化为具体、可操作的任务。这直接支持了学习能力中的资源策略运用,并为思维品质的培养提供了清晰的思考路径和论据支撑。

(2) 辩论实施(约20分钟)

双方轮流陈述核心观点并进行自由辩论。教师担任主持人,把控时间与流程,并在过程中适时以提问方式(如“Could you give a concrete example?”)引导学生深入阐述或回应对方逻辑,同时记录下学生涌现出的精彩观点与常见逻辑误区。

  • 教学启示:真实的辩论情境创造了“意义协商”的迫切需求,驱动学生主动、灵活地运用所学语言进行论证与反驳,这是对语言能力在真实语境中的高阶运用。教师的角色从“裁判”转变为“促进者”,通过追问点拨思维,深化了思维品质中的逻辑性与批判性。

(3) 读后迁移(约15分钟)

① 价值内化–倡议书撰写:学生个人或小组合作,撰写一份题为“3 Ways to Bridge the Digital Divide in Our Community”的倡议书提纲。教师提供简洁的框架引导(问题阐述–具体建议–行动号召)。

② 文化对比–跨文化反思:教师呈现比较不同国家或地区利用信息技术促进教育公平的案例,分析技术方案如何适应不同的地域与文化语境。引导学生分组讨论其异同,并思考技术解决方案背后的社会经济与文化因素。

  • 教学启示:从辩论的“口语输出”转向倡议书的“书面输出”,实现了语言产出的模态转换与综合锻炼。跨文化比较活动将文本主题置于全球视野,引导学生理解技术公平问题的复杂性与语境依赖性,显著深化了文化意识。两项迁移任务均要求学生创造性地整合、应用所学,切实培养了思维品质中的创新性与解决问题的能力。

5. 教学反思与启示

5.1. 核心素养达成效度分析

本课例通过分层目标设计与三阶段活动,初步实现了四大核心素养的协同发展,但其达成效度存在差异性与提升空间[9]。在语言能力维度,学生能有效解析议论文结构并运用“bridge the digital divide”等术语讨论社会议题,表明文本分析与专业词汇教学策略有效。

然而,部分学生在辩论环节仍依赖简单句式,反映出高阶语言表达的迁移需长期训练。文化意识培养成效显著,通过不同国家或地区利用信息技术促进教育公平的案例对比,学生不仅理解了数字鸿沟的全球性,更在倡议书设计中表现出对“数字包容”的价值认同,符合新课标“在比较中增强文化同理心”的要求 。值得注意的是,思维品质的培养呈现两极分化:小组合作中,学生能辩证分析互联网的双重效应(如引用Jan案例论证社交隔离风险),但个别小组未能跳出“技术中立论”框架,说明批判性思维需针对性支架支持。学习能力方面,思维导图制作与资料检索任务完成度较高,但跨文化对比环节暴露了信息筛选能力不足的问题,印证了自主学习策略需系统化培养。整体而言,素养达成的关键在于活动设计的真实性与思维层级递进。例如,辩论环节因贴近学生数字生活经验而激发深度参与,但读后迁移活动的本土化方案设计时间不足,限制了创新思维的充分展开。

5.2. 对阅读教学的启示

本课例实践为素养导向的阅读教学优化提供了三方面核心启示。首先,强化主题意义的统整作用。以“科技与人”统领教学全程,避免知识碎片化。例如,将词汇学习(如“online community”)嵌入数字鸿沟案例分析,使语言知识在主题探究中自然内化。其次,构建“问题链–任务链–评价链”闭环系统。问题链应贯穿认知层次:从事实性问题:What did Jan establish?到思辨性问题:Can technology truly bridge social gaps?,最终导向创新性问题:How to redesign an inclusive app?;任务链需匹配素养维度,如通过角色扮演深化文化理解,通过撰写技术伦理宣言锻炼逻辑表达;评价链则需采用多元量表,如思维导图的逻辑性、倡议书的可行性等。最后,深化真实语境的迁移创新,阅读教学应打破课堂边界,例如将“校园数字助老计划”延伸为社区实践项目,促使学生运用文本知识解决现实问题。值得注意的是,教师角色需从“知识传授者”转向“素养促进者”:在跨文化对比环节,教师提供中国“数字乡村”政策与印度“免费Wi-Fi计划”的原始数据,引导学生自主分析而非直接结论灌输。这些启示共同指向一个核心原则:聚焦素养的阅读教学本质是“用语言思维,在文化中学习”,唯有将语言训练融入意义建构,才能实现从“教课文”到“育素养”的范式转型。

6. 结语

本课例以《The Internet》阅读教学为载体,系统探索了核心素养在高中英语课堂的落地路径,其示范价值与局限警示对深化课程改革具有双重意义[10]。一方面,该实践成功验证了以主题意义统领教学、以真实任务驱动素养发展的可行性,如通过“数字鸿沟”议题整合语言训练与文化反思,通过本土化方案设计促进迁移创新,为教师提供了可操作的素养转化范式。另一方面,课堂中暴露的思维培养不均衡、迁移活动时间不足等问题,亦警示教师需警惕“形式化素养”——若缺乏精准学情诊断与分层支架设计,素养目标易沦为空洞口号。由此观之,本课例的价值不仅在于其成功经验,更在于其揭示的深层矛盾:素养导向教学需超越技术层面的活动堆砌,转向对学习本质的持续追问。

对英语教师专业发展而言,这一矛盾恰恰指明了转型方向。首先,教师需重构专业认知,从“语言知识传授者”进阶为“素养发展引导者”。例如深入研读《课标》中“文化意识分级描述”,精准把握“数字包容”等概念的认知层级。其次,教师应发展设计智慧,将抽象素养目标转化为可观测行为。最后,教师须拥抱行动研究,通过持续反思优化实践。例如录制课堂视频分析小组合作效能,或收集学生倡议书评估文化意识内化程度。尤为关键的是,教师需建立“实践共同体”,通过课例研讨破解共性问题——如何平衡语言训练与思维深化的时间分配,这一过程本身即是专业素养的生动诠释。唯有如此,英语教师方能真正驾驭聚焦素养的教学转型,在理论与实践的辩证互动中,实现从“教语言”到“促进学生的全面发展”的教育升华。

参考文献

[1] 中华人民共和国教育部. 普通高中英语课程标准: 2017年版(2022年修订) [M]. 北京: 人民教育出版社, 2018.
[2] 赵婷. 分析英语学科核心素养在高中英语语篇教学中的实践[J]. 高考, 2023(9): 46-49.
[3] 程晓堂, 赵思奇. 英语学科核心素养的实质内涵[J]. 课程∙教材∙教法, 2016, 36(5): 79-86.
[4] 王蔷. 从综合语言运用能力到英语学科核心素养——高中英语课程改革的新挑战[J]. 英语教师, 2015, 15(16): 6-7.
[5] 徐菁, 庞中兰. 基于英语学科核心素养思维品质视域的高中英语教材分析[J]. 大学, 2022(17): 59-62.
[6] 张梓尧. 基于学生核心素养的英语学科教学——评《基于学生核心素养的英语学科能力研究》[J]. 中国教育学刊, 2022(12): 124.
[7] 贾彤晖, 胡美馨. 2019人教版高中英语教材文化内容分析及教学建议[J]. 教学与管理, 2022(33): 83-88.
[8] 王瑜慧. 基于核心素养培养的高中英语阅读课课例分析[J]. 海外英语, 2023(16): 183-185.
[9] 任美琴, 占记荣, 王丽华. 新课程背景下的高中英语教学实践探索[M]. 宁波: 宁波出版社, 2023.
[10] 田海霞. 基于语篇知识的高中英语阅读教学创新策略研究[J]. 海外英语, 2025(2): 173-175.