高职“食品安全与质量控制”课程思政建设路径探索
Exploration of the Path of Ideological and Political Construction in the Course of “Food Safety and Quality Control” in Higher Vocational Education
DOI: 10.12677/ae.2026.162316, PDF, HTML, XML,    科研立项经费支持
作者: 王淑敏, 刘小飞, 柳 青, 朱建晨, 娄雨晴, 马长路*:北京农业职业学院食品与生物工程学院,北京;李红玉, 谢志刚:聊城市农业科学院,山东 聊城
关键词: 食品安全与质量控制课程思政人才培养职业教育Food Safety and Quality Control Course Ideology and Politics Talent Cultivation Vocational Education
摘要: 本研究以立德树人和全面育人为宗旨,立足食品工业高质量发展需求,以《食品安全与质量控制》课程为载体,系统分析了课程思政建设的现实价值与实践痛点。通过构建“目标–内容–方法–评价”四位一体的课程思政体系,探索思政元素与专业知识的深度融合路径,结合案例教学、实践实训等多元载体开展教学实践,并将思政教育贯穿于课堂教学的全过程,旨在为职业院校食品类课程思政建设提供有益借鉴。
Abstract: This study aims to cultivate morality and all-round education. Based on the high-quality development needs of the food industry, the course “Food Safety and Quality Control” is used as a carrier to systematically analyze the practical value and pain points of ideological and political construction in the course. By constructing a four in one curriculum ideological and political system of “objectives-content-methods-evaluation”, exploring the deep integration path of ideological and political elements with professional knowledge, combining case teaching, practical training and other multiple carriers to carry out teaching practice, and integrating ideological and political education throughout the entire classroom teaching process, the aim is to provide useful reference for the ideological and political construction of food related courses in vocational colleges.
文章引用:王淑敏, 李红玉, 谢志刚, 刘小飞, 柳青, 朱建晨, 娄雨晴, 马长路. 高职“食品安全与质量控制”课程思政建设路径探索[J]. 教育进展, 2026, 16(2): 441-449. https://doi.org/10.12677/ae.2026.162316

1. 引言

2022年7月,教育部等十部门联合发布《全面推进“大思政课”建设的工作方案》,提出要聚焦立德树人根本任务,推动用党的创新理论铸魂育人,实现入脑入心。2024年5月,党中央对学校思政课建设作出重要指示,要求深入推进大中小学思想政治教育一体化建设,并强调要不断开创新时代思政教育新局面,努力培养更多具备社会责任感、勇于担当的优秀人才。2024年9月,全国教育大会明确提出,要紧紧围绕立德树人这个根本任务,实施新时代立德树人工程,着眼于培养德智体美劳全面发展的社会主义建设者和接班人。在此背景下,课程思政建设成为大中小学教育课程改革研究的热点。

从国际视野来看,价值整合教育相关理论为课程思政提供了重要借鉴。情境学习理论主张学习是个体在真实或模拟的实践共同体中,通过“合法的边缘性参与”逐步掌握知识与技能、形成职业认同的过程,这与职业院校“岗课融合”的育人特征高度适配[1]。职业伦理教育理论则聚焦于特定行业的道德规范与责任意识培养,国外食品行业职业伦理教育多通过案例研讨、岗位模拟等方式,强化从业者的安全责任、诚信经营等理念,其“行业需求导向”“实践场景落地”的特点对我国食品专业课程思政具有重要参考价值。近年来,国内研究进一步提出“专业链–产业链–价值链”三链协同框架,为思政元素与专业教学的深度融合提供方法论指导[2]

当前食品专业课程思政的探索大多集中在思政元素挖掘、案例教学应用等方面,虽然部分研究已形成阶段性成果,但仍存在一些不足:一是思政与专业教学“认知脱域”,元素融入碎片化,多为“思政点”的简单叠加,易出现“两张皮”现象;二是思政元素趋同化问题严重,缺乏时代性和创新性[3];三是思政教育方法单一,学生参与度低且思政元素内化不足[4];四是课程思政评价体系缺乏清晰标准,多以定性描述为主,难以量化育人效果,无法精准判断改革成效[5]

在融合思政的专业课教学中,具体的课程扮演了缝合个人价值观与国家意识的穿线针。《食品安全与质量控制》作为食品检验检测技术专业的一门核心课程,内容覆盖从农田到餐桌全链条的法规标准、管理体系及风险防控知识,本身蕴含丰富的思政教育切入点,为专业教育与思政教育的深度融合提供了天然载体。本文以《食品安全与质量控制》课程为例(见图1),通过明确课程思政的具体目标定位、构建系统的课程思政元素体系、探索可落地的课程思政教学实践路径、以及建立科学的课程思政评价机制,旨在培养更多符合时代发展和产业要求,兼具职业素养与专业技能的高素质技术技能型人才[6]。与已有研究相比,本文的突破点主要体现在两方面:在理论层面,将价值整合教育、情境学习、职业伦理教育三者有机融合,构建了“理论支撑–实践落地–效果评价”的完整逻辑链,突破了现有研究单一理论支撑的局限;在实践层面,创新构建“四课堂一体”的教学方式体系与“3 + 3 + 2”多元评价模式(三主体、三维度、两方法),解决了思政与专业“两张皮”、“评价难量化”等核心痛点,形成了可复制、可推广的食品专业课程思政实践范式。

Figure 1. Overall design of ideological and political education in the course of “Food Safety and Quality Control”

1. “食品安全与质量控制”课程思政总体设计

2. “食品安全与质量控制”课程思政的目标定位

《食品安全与质量控制》课程的授课对象为食品检验检测技术专业普通高职学生,该课程以典型食品生产过程为载体,以食品安全和质量控制关键技术为核心,对接1 + X食品合规管理、食品检验管理职业技能要求,对标食品安全管理与品质控制、食品生产与经营规范化管理、食品质量控制体系认证等岗位群,通过引导学生认识到食品安全对于保障人民美好生活的重要性,增强职业使命感和社会责任感;树立“食品人”敬业爱岗、诚实守信、严谨负责、安全至上的职业信念;培养规则意识,养成诚信守法的职业行为;塑造团队协作精神,强化沟通协调能力[7];旨在为社会、行业和企业培养“崇诚信、守法治、保安全、勇担当”的高素质技术技能型“食品人”[8]

3. 课程思政元素挖掘

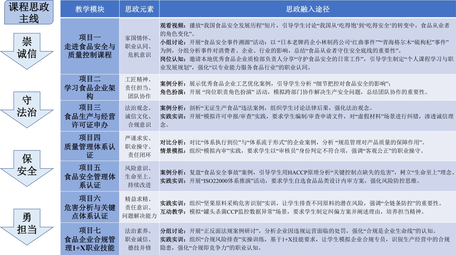
《食品安全与质量控制》课程学习以项目形式开展,分为七个项目、12个工作任务(见图2)。项目一结合我国食品抽检合格率提升数据、航天食品研发案例等素材,挖掘出家国情怀、职业认同与危机意识等元素,夯实学生“守护舌尖安全”的职业认知;项目二依托优秀食品企业工艺优化案例与“岗位角色扮演”活动,提炼出工匠精神与团队协作责任;项目三通过无证生产食品被罚案例、食品生产/经营许可申报材料纠错实训,聚焦法治观念与诚信文化;项目四对比食品企业ISO9001体系执行虚实效果、模拟食品企业内审场景,挖掘严谨求实与客观公正的职业操守;项目五复盘速冻水饺微生物超标事件、推演食品ISO22000内审方案,凸显生命至上与风险防控意识;项目六结合坚果原料三级危害识别、罐头杀菌环节纠偏实训,提炼全链条责任与问题处置担当;项目七借助洽洽食品合规经营获奖与蜜饯企业超范围添加被罚的正反案例,强化法治素养与职业诚信。

Figure 2. Excavation and integration point design of ideological and political elements in the “Food Safety and Quality Control” course

2. “食品安全与质量控制”课程思政元素的挖掘及融入点设计

4. 课程思政建设实践路径

4.1. 多元化思政教学方式构建

思政教学方式的多元化是实现课程思政“润物无声”育人效果的核心载体。结合职业院校“实践导向、岗课融合”的育人特征,应打破传统课堂边界,构建“传统课堂–实训–企业–社会”四课堂一体的思政教学方式体系,实现思政教育与专业培养的全场景渗透。

1) 课堂主阵地思政浸润

课堂作为思政教育的核心场所,通过建立“知识传授–价值引领”的双轨教学模式,避免思政元素的生硬植入。采用线上线下混合 + BOPPPS教学模式,课前通过超星学习通平台推送思政预习资源,如袁隆平院士“藏粮于技”访谈片段等,配套设置主题预习思考题,引导学生带着价值思考进入课堂。课中实施“知识点 + 思政点”精准映射教学,如,在讲解食品原料安全控制时,结合《黄帝内经》“五谷为养”理念诠释膳食平衡的文化内涵。课后结合国内外食品安全及质量管理相关真实案例,建立课程专属思政案例库[9];依托线上平台开展延伸学习,通过“食品安全热点评论”互动专栏等形式,将课堂思政效果向课外延伸,形成“预习–讲授–反馈”的闭环育人链条。

2) 实训沉浸式思政融入

实训环节作为思政教育的关键场景,通过构建“操作规范–素养养成”同步推进的实践教学方式,实现育人元素的浸润融入。如,在模拟食品生产/经营许可证申请、审核、现场核查中,按照国家相关规定设置“企业负责人”“企业食品安全管理人员”“市场监督管理部门执法人员”等实训角色,每个角色均配套《许可办理责任清单》,明确“许可申请与合规经营的底层逻辑”“审核标准与公共安全的必然联系”“操作疏漏引发的无证经营风险”“监管失责导致的社会危害”等思政要求。

3) 校企协同思政共育

依托全国食品营养与安全产教融合共同体平台构建校企协同育人方式,将食品行业真实场景与思政元素转化为教学资源。实施“校企双导师”联合教学,学校教师侧重讲解质量控制理论与思政内涵,企业导师聚焦岗位实践中的思政要求。此外,邀请地方市场监督管理部门执法人员进课堂,拆解“从资质核查到案件查办”的监管细节,传递“以法为盾守护舌尖安全”的执法担当;讲解“从日常巡查到应急处置”的工作流程,剖析“用制度筑牢食品安全防线”的底线思维。

4) 社会延伸思政实践

践行“大思政课”理念,将思政教学延伸至社会场景,实现“知行合一”育人闭环。开展“校园周边食品经营店合规体检”实践项目,学生以“准岗位人”身份,对照课程所学的企业架构规范、合规管理要求,观察经营店的资质公示、台账记录、风险防控措施,在服务社会中具象化“食品安全守护者”的职业角色,将课程中的体系知识转化为守护公众安全的责任担当。

4.2. 思政教学方法创新

针对职业院校学生具象思维突出、注重实践体验的认知特点,开发“案例驱动、情景再现、实践反推”的多元化教学方法,实现思政教育从“被动接受”向“主动建构”的转变。此外,将“教师讲 + 学生听”的传统教学模式转变为“以学生为中心 + 教师引导”的教学方式,从而调动学生学习的积极性、提高学生的课堂参与度、促进专业知识与思政元素的内化[5]

案例驱动法:构建“负面警示 + 正面典型”二元案例库,通过案例对比强化价值认知。在食品安全法律法规模块,采用“土坑酸菜”“保水虾仁”等负面案例,解析企业违法成本与社会危害,结合法律追责过程讲解《食品安全法》“四个最严”要求的法治内涵;同步配套“老字号企业百年质量坚守”“疫情期间食品企业保供事迹”等正面案例,诠释诚信经营的行业价值。在案例讨论中引入“角色扮演”机制,让学生分别以企业品控员、监管人员、消费者身份参与“硫超标枸杞处置”、“食用油运输车混装”案例研讨,在立场碰撞中明晰职业责任边界和道德选择。

情景模拟法:创设真实岗位场景开展沉浸式思政教学,提升学生的价值判断力与行为执行力。在食品追溯与召回模块,设置“不合格婴幼儿配方奶粉召回”模拟场景,学生分别承担企业公关总监、质量主管、客服人员等角色,完成风险评估、召回公告撰写、消费者安抚等任务,在实操中理解“生命至上”的召回原则。利用虚拟仿真技术构建“食品生产污染应急处置”虚拟场景,学生通过模拟原料污染识别、生产线紧急关停、污染溯源等操作,实现技术操作与责任意识的同步培养。

实训反推法:通过设置贴近岗位的“违规场景”,引导学生从问题出发倒推合规要求与体系原理,实现“发现问题–剖析根源–掌握规范–树立意识”的递进式培养。如,围绕“质量管理体系、食品安全管理体系认证”模块,在模拟企业实训场景中,植入“体系文件与车间实操脱节”、“HACCP计划遗漏‘原料解冻环节’关键控制点”等问题,让学生以审核员身份开展现场核查,通过“发现实操与体系偏差–倒推体系设计逻辑–修正实操流程”的过程,理解“体系认证不是形式,而是风险防控的刚需”。

4.3. 教师思政教学能力提升

一方面,针对性的专题培训是破解教师“思政认知模糊、融合无方”的关键抓手,教师应积极参加各级组织的以“教师思政教育能力提升”为主题的培训和研讨会,夯实思政理论与认知基础。另一方面,集体教研与交流共享是破解教师“单兵作战、经验封闭”的有效路径,通过开展课程思政教学研讨会、思政集体备课、观摩课活动、各级职能部门对专任教师的听课督导以及教师之间相互听评课,结合教学反思,不断完善教学方法、提升思政融合设计与实施能力[10]。同时,教师应积极参加各级思政教学能力比赛,在培训、参赛的过程中不断增强思政意识、提升思政教学能力。最后,教师应定期深入食品企业、质量检测机构、市场监督管理部门开展实践锻炼,参与乡村振兴社会服务,在实践过程中丰富课程思政教学素材,同时进行知识更新迭代,学习新技术、新工艺以及最新的食品安全法规等。通过参加企业走访、行业论坛等外出交流活动,教师可以与企业、行业探索课程开发:将企业真实质量管控案例、行业最新安全标准、食品生产新工艺流程融入课程,合作设计理实一体化课程模块、开发实践教学项目,既能让课程内容与食品行业岗位需求精准对接,又能够帮助教师吸收行业前沿育人理念,实现课程实用性提升与教师课程思政设计能力的同步迭代[11]

5. 基于思政育人成效的多元评价模式

传统的教学评价多采取线上签到和线下知识考核为核心的评价方式,难以精准捕捉学生思政素养的内化轨迹。基于职业教育“德技并修”培养目标与食品行业“质量至上”的发展需求,本文以《高等学校课程思政建设指导纲要》为根本遵循构建评价模式,结合食品行业“从农田到餐桌”全链条质量管控特点,确立了“素养为本、岗位适配、增值导向”三大核心评价理念。

5.1. 评价主体多元化

打破教师单一评价的局限,整合教育场域与产业场域的多元评价力量,构建“教师主导、学生参与、企业协同”的三方协同评价体系,确保评价视角的全面性与客观性。

教师主导评价:作为评价实施的核心统筹者,主讲教师聚焦理论教学与实训环节的思政素养表现。在理论课堂,通过“食品安全法规案例辩论”表现评估法治认知;在实践实训环节,“食品经营/许可证申办、审核、现场核查”情景模拟中评估学生对“行政合规 = 食安底线”的认知深度。建立《“食品安全与质量控制”课程思政素养观测表》,对“合规意识”“法治观念”“生命至上”“责任担当”“诚信品质”“团队协作”等6个维度进行精准评判,该部分占总评价权重的35%。

学生自主互评:为强化学生的主体反思意识,学生评价实施“自评 + 互评”双轨机制。自评要求学生围绕七大模块的核心学习任务,填写《“食品安全与质量控制”课程思政实践日志》,重点记录“专业任务完成过程中思政理念的落地情况”。互评以课程学习小组为单位,围绕小组协作任务,从“思政素养 + 专业协作”双视角进行评分。如,结合“食品企业架构”模块,评估同伴在小组任务中是否主动承担“高责任权重”的工作,而非推诿给他人。评价标准由师生共同制定以保障公正性,该部分占总评价权重的30%。

企业协同评价:依托全国食品营养与安全产教融合共同体,引入合作企业的质量总监、体系审核员、合规管理员担任评价主体,在模拟岗位任务中开展评价,该部分占总评价权重的35%。企业评价针对课程内容对应工作场景、以“岗位标准”为依据,以“思政素养”为核心评估落点开展评价。如,在危害分析与关键点体系认证模块,让学生参与企业生产线HACCP计划优化任务,企业评价关注学生是否主动延伸风险排查范围,是否针对“低概率但高风险”的隐患提出防控方案,以此评估“主动担责防风险”的意识。

5.2. 评价维度多元化

《食品质量与安全控制》课程评价紧扣课程教学内容,衔接1 + X证书标准与食品行业岗位需求,构建了“思政核心素养、专业基础能力、岗位实践表现”三维度评价体系。思政核心素养维度是评价的核心,占总评价权重的40%。该维度通过“模块任务–行为表现–素养研判”的链条,精准捕捉学生思政理念的内化程度。如,在“食品企业架构”模块,重点评价学生对企业质量管控体系中“部门协同与责任边界”的认知与践行。专业基础能力维度是思政素养落地的重要支撑,占总评价权重的30%,聚焦七大模块的核心专业目标,实现“以专业能力验思政成效”的评价逻辑。如,在“食品生产经营许可证申办”模块,以申办材料完整性、流程熟练度为基础,重点评价材料准备中的“真实性把控能力”,将“数据核查细致度”“合规条款解读准确性”纳入核心评分项。岗位实践表现维度占总评价权重的30%,紧密对接食品安全管理、体系认证等岗位群要求及1 + X证书标准,在模拟岗位场景中检验思政素养与专业能力的融合落地效果。如,在“企业合规管理”模块,通过处理“标签违规整改”等真实岗位任务,评价学生“依法处置的及时性”,检验“法治认知”向“合规行动”的转化效果。

5.3. 评价方法多元化

评价方法是多元评价模式落地的关键抓手,需打破“重理论测试、轻实践观测”的传统评价局限。本课程基于“过程性评价为主、终结性评价为辅”的原则,构建了“模块适配、思政聚焦、场景具象”的多元化评价方法体系。过程性评价占总评价权重的70%,针对各模块内容特点匹配案例深度解构、模拟岗位实操、企业场景化观测及数字化追踪等差异化方法,动态捕捉学生在模块学习中思政素养与专业能力的融合表现。终结性评价占总评价权重的30%,通过模块融合式报告、情境答辩及1 + X证书衔接等方式,综合检验学生对全模块知识的系统运用能力与思政素养的固化程度,形成“过程追踪与结果检验”相衔接的评价闭环。

6. 课程思政建设的挑战与对策

6.1. 主要挑战

6.1.1. 师资队伍能力不足

部分教师缺乏价值整合教育、情境学习等相关理论储备,对思政元素与专业知识的深度融合逻辑理解不透彻,易出现“思政点生硬植入”的问题;同时,教师多缺乏食品行业一线工作经验,对岗位实践中的职业伦理要求把握不准,导致思政融入与岗位需求脱节。

6.1.2. 教学资源支撑有限

思政案例库存在更新不及时、行业针对性不强的问题,缺乏与食品行业新技术、新法规、新场景匹配的鲜活案例;虚拟仿真、数字化教学资源不足,难以满足“沉浸式”“互动式”思政教学需求;部分院校缺乏专项经费支持,制约了案例开发、资源建设与教师培训工作的开展。

6.1.3. 校企合作协同不足

企业参与课程思政的积极性不高,多停留在“企业导师进课堂”“学生进企业参观”等浅层合作,缺乏深度参与课程设计、教学实施与评价的动力;校企协同育人机制不健全,未明确双方在思政元素挖掘、实践项目开发、评价标准制定等方面的责任与权益,导致合作流于形式。

6.2. 解决对策

6.2.1. 构建师资能力提升体系

1) 开展“理论 + 实践”专项培训:邀请高校思政理论专家、食品行业伦理专员联合授课,系统讲解价值整合教育、情境学习等理论,结合典型案例拆解思政与专业融合的设计方法;每年组织教师参与不少于16学时的线上思政教学能力培训(如超星尔雅“课程思政教学设计与实施”专题)。

2) 建立“校企互聘”机制:选派教师定期到合作企业挂职锻炼(每年不少于2个月),参与质量管控、合规管理等一线工作,积累岗位思政素材;聘请企业技术骨干、质量总监担任兼职教师,参与集体备课与教学指导,弥补校内教师行业经验不足的短板。

6.2.2. 强化教学资源保障

1) 共建动态案例库:联合合作企业、行业协会,建立“食品行业思政案例资源库”,按“合规经营”“风险防控”“诚信品质”等维度分类,每季度更新不少于10个鲜活案例(含企业最新质量管控案例、行业典型事件);引入国内外优秀案例(如国外食品企业伦理危机处置案例),拓宽学生国际视野。

2) 开发数字化教学资源:申请专项经费,联合技术公司开发食品生产污染应急处置、HACCP体系审核等虚拟仿真教学模块,实现“沉浸式”思政实训;利用超星学习通搭建课程思政资源专区,上传案例视频、实践指导手册、思政热点解读等资源,支持线上线下混合式学习。

3) 建立资源共享机制:联合区域内其他职业院校食品专业,组建课程思政资源共享联盟,共享案例库、教学课件、评价工具等资源,降低资源建设成本。

6.2.3. 深化校企协同育人机制

1) 签订专项合作协议:明确校企双方在课程思政建设中的责任与权益,企业负责提供真实岗位场景、行业思政素材、评价标准,学校负责课程设计、教学组织;设立“校企协同思政育人专项基金”,从企业合作经费中提取5%~10%用于案例开发、实践补贴等。

2) 共建实践教学基地:在合作企业建立“课程思政实践基地”,设置“质量管控思政实训岗”,让学生在真实工作场景中感受职业伦理要求;企业参与制定实践教学方案,将岗位思政要求融入实训任务书(如在原料检验实训中,明确“数据真实”的思政考核点)。

7. 结语

在“大思政课”建设与职业教育高质量发展的双重背景下,《食品安全与质量控制》课程思政建设实践紧扣“立德树人”根本任务,立足食品行业“安全至上、诚信为本”的核心诉求。通过系统挖掘思政元素,构建了“专业知识 + 价值引领 + 职业素养”于一体的教学体系,探索出“案例教学、实践实训、校企协同”多元化思政融入路径,有效实现了食品专业技能培养与思政教育的有机统一。但是,课程思政建设是一项长期动态的系统工程,未来仍需持续优化:一方面要深化校企协同育人机制,吸纳行业前沿案例与职业道德要求,丰富思政教育的实践内涵;另一方面需建立思政元素动态更新机制,结合食品安全领域的新政策、新问题,不断提升课程思政的针对性与实效性。唯有久久为功,方能让课程思政真正融入教学全过程,为食品行业培养更多德技并修、兼具专业能力与社会责任感的高素质技术技能人才。

基金项目

全国食品产业职业教育教学指导委员会2025年度教育教学改革与研究课题(SHK2025005);北京农业职业学院首席专家团队项目(XY-TD-22-04);全国食品工业职业教育教学指导委员会2025年度食品工业职业教育研究课题(SPGY2025-YB034)。

NOTES

*通讯作者。

参考文献

[1] 莱夫, 温格. 情境学习: 合法的边缘性参与[M]. 王文静, 译. 上海: 华东师范大学出版社, 2004.
[2] 广东省双高校课程思政建设团队. 三维贯通 双链驱动: 大健康类专业课程思政全域融合模式的创新与实践[R]. 广州: 广东省教育厅, 2023.
[3] 王银, 牛晨, 岳田利, 等. 基于课程思政引领下的食品安全与质量控制课堂创新改革[J]. 中国食品工业, 2024(5): 147-149.
[4] 刘远远, 谷荣辉, 程玉鑫. 创新人才培养驱动的《食品化学》思政元素挖掘与融入途径探索[J]. 现代食品, 2024, 30(20): 43-45.
[5] 王彦花, 张杰, 张永芳, 等. “食品安全与快速检验技术”课程思政探索与实践[J]. 食品工程, 2024(2): 84-87.
[6] 李嘉欣, 刘畅, 唐艳, 等.《食品工艺学》课程思政教学融入与实践探索[J]. 微量元素与健康研究, 2024, 41(6): 86-88.
[7] 郭亚辉, 杨谢冰清, 成玉梁, 等.《食品质量控制与管理》课程思政探索与实践[J]. 上海商业, 2021(5): 164-165.
[8] 刘皓, 路冠茹, 侯婷, 等. 食品安全管理与控制[M]. 北京: 北京理工大学出版社, 2023.
[9] 王炳晨, 韩耀. 大数据时代食品专业网络思政课程建设探索——以“2021年全国食品类院系教学科研思政工作会议”为例[J]. 核农学报, 2024, 38(8): 1621-1622.
[10] 王豫婷. “三全育人”背景下高职英语教学中的课程思政建设路径探析——以食品工艺学专业为例[J]. 中国食品, 2024(16): 85-87.
[11] 王红对, 高法振, 林晓, 等. 乡村振兴背景下高职院校食品类专业课程思政建设与实施路径[J]. 中国食品工业, 2025(12): 143-145.