基于激光位移传感器的非接触式物体线速度测量系统设计
Design of a Non-Contact Linear Velocity Measurement System Based on Laser Displacement Sensors
DOI: 10.12677/jsta.2026.142024, PDF, HTML, XML,    科研立项经费支持
作者: 张民谣, 罗 鹏, 陆运章, 卿宗胜, 蒋 超, 周 蒙, 何 峰:中国电子科技集团公司第四十八研究所,湖南 长沙;中国–埃及可再生能源“一带一路”联合实验室,湖南 长沙
关键词: 线速度测量激光位移传感器多重滤波均值降采样Linear Velocity Measurement Laser Displacement Sensor Multi-Stage Filtering Averaging-Based Downsampling
摘要: 针对现有非接触式测速技术在测量小尺寸物体直线往复运动时,普遍存在的空间布局受限、对被测物体表面特性依赖度高、环境抗干扰能力不足等问题,本文设计并实现了一种基于激光位移传感器的非接触式物体线速度测量系统。该系统基于激光标线仪构建光路与运动轨迹的高精度空间对准方法,并通过激光位移传感器实现了位移与时间戳数据的同步采集;利用位移序列的实时差分运算结合多重滤波策略,并引入基于均值处理的降采样技术,构建了高鲁棒性的速度解析模型,有效抑制了噪声并提升了信号质量。实验结果表明,系统在不超过2米的测量范围内,能够稳定实现毫米级尺度物体的线速度检测,在降低对物体尺寸与测量空间要求的同时,保证了系统的测量精度。在典型的工业噪声环境下,系统表现出良好的稳定性和适应性,克服了传统光学、超声等方法在材质普适性与环境抗扰性方面的局限,为微机电系统等高精度运动监测场景提供了一种切实可行的解决方案。
Abstract: To address the prevalent limitations of existing non-contact speed measurement techniques in measuring linear reciprocating motion of small-sized objects—such as constrained spatial layout, high dependence on object surface characteristics, and insufficient environmental anti-interference capability—this paper presents the design and implementation of a non-contact linear velocity measurement system based on a laser displacement sensor. The system incorporates a laser line projector to establish a high-precision spatial alignment method between the optical path and the motion trajectory, enabling synchronous acquisition of displacement and timestamp data. A highly robust velocity analysis model is constructed through real-time differential computation of the displacement sequence, combined with a multi-stage filtering strategy and a down-sampling technique based on averaging. This approach effectively suppresses noise and enhances signal quality. Experimental results demonstrate that within a measurement range of up to 2 m, the system can stably detect the linear velocity of millimeter-scale objects. It reduces requirements on object size and measurement space while maintaining measurement accuracy. Under typical industrial noise conditions, the system exhibits good stability and adaptability, overcoming the limitations of conventional optical and ultrasonic methods in terms of material adaptability and environmental interference resistance. This provides a practical and viable solution for high-precision motion monitoring scenarios such as micro-electromechanical systems.
文章引用:张民谣, 罗鹏, 陆运章, 卿宗胜, 蒋超, 周蒙, 何峰. 基于激光位移传感器的非接触式物体线速度测量系统设计[J]. 传感器技术与应用, 2026, 14(2): 236-244. https://doi.org/10.12677/jsta.2026.142024

1. 引言

在工业自动化与精密制造领域,运动体线速度的高精度动态测量是保障产品质量、优化工艺过程与实现闭环控制的关键环节。尤其是在微机电系统、精密数控装备、半导体封装与检测等应用中,毫米级行程内的低速运动常伴随着高频启停、非线性变速及微幅振动等复杂动态行为,对测速系统的分辨率、动态响应速度以及环境鲁棒性提出了严苛要求[1] [2]

目前,非接触式测速技术因其无磨损、无负载效应等优势受到广泛关注,但在实际工业场景中仍面临诸多挑战。例如,光学图像法受限于视场空间和光照条件[3] [4];激光多普勒技术对被测物体表面反射特性与尺寸有较高要求,且设备成本昂贵[5] [6];超声波法则易受环境噪声与温度影响,测量精度在噪声环境下显著下降[7];电磁感应方法则存在电磁兼容性问题,且对被测物体材质有一定限制[8]。这些因素制约了现有技术在复杂工况下的可靠应用。

针对上述问题,本文提出一种基于激光位移传感器的线速度检测系统。激光位移传感器具有采样率高、输出为直接位移‑时间序列等特点[9]-[12],便于通过差分运算直接获取速度信息,并能同步提取加速度、振动等多维运动特征[13]。本文通过光路–轨迹空间校准、高精度时间戳同步以及多级数字滤波等关键技术,构建了一套适用于小尺寸物体、受限空间及噪声环境的动态测速方案。实验结果表明,该系统在保证测量精度的同时,显著降低了对被测物体尺寸、测量空间和环境条件的依赖,为工业现场中的精密运动监测提供了一种有效、可靠的技术手段。

2. 速度测量原理与噪声分析

2.1. 速度测量原理

基于激光位移传感器的速度测量,核心是对其输出的位移–时间序列进行差分计算。激光器产生经准直系统整形的平行光束,投射至被测物表面形成动态光斑,该光斑位置随物体运动实时改变;反射光束由CCD/CMOS光电探测器阵列接收,其空间分布特征与物体位移呈严格几何映射关系;探测器输出信号经放大、数字滤波后,采用质心定位算法精确解析光斑亚像素级坐标,提高定位精度;基于预标定的光学参数(入射角θ、基线距L、透镜焦距f),通过三角几何模型建立光斑坐标–位移转换矩阵,并引入最小二乘拟合算法消除非线性误差;解算结果通过高速数据接口实时输出,支持位移–时间序列的微分运算获取运动速度参数。其原理示意图见图1

激光发射器、被测物表面反射点、CCD/CMOS接收器构成三角形几何关系。三者间距参数(基线长度L、接收器焦距f)已知且固定。

Figure 1. Schematic diagram of laser displacement sensor measurement principle

1. 激光位移传感器测量原理示意图

激光束以θ角度入射至被测表面,反射光经透镜聚焦在CCD/CMOS阵列特定位置。当物体移动时,反射点与基线的垂直距离h变化,导致光斑在CCD/CMOS上的成像位置x发生线性偏移。

h= ( L×x )/ ( f×sinθx×cosθ ) (1)

其中,h表示位移量,L为基线长度,x为CCD/CMOS光斑偏移量,f为接收器焦距,θ为入射角。式(1)来源于三角形相似原理与光路几何变换,通过标定可建立光斑像素位移与实际位移的线性映射关系。

在∆t时间间隔内获取连续位移量h1h2,通过差分运算得到瞬时速度:

v= ( h 1 h 2 )/ Δt (2)

2.2. 位移噪声向速度噪声的传递模型

激光位移传感器输出的离散位移序列可表示为:

h[ n ]= h 0 [ n ]+ ε h [ n ] (3)

其中, h 0 [ n ] 为真实位移, ε h [ n ] 为位移测量噪声。

基于一阶差分的速度估计模型为:

v[ n ]= h[ n ]h[ n1 ] T s (4)

其中 T s =1/ f s 为采样间隔。代入位移噪声项,可得速度噪声分量:

ε v [ n ]= ε h [ n ] ε h [ n1 ] T s (5)

假设位移噪声 ε h [ n ] 为方差是 σ h 2 的零均值白噪声,且序列不相关,则速度噪声的方差为:

σ v 2 =E[ ( ε h [ n ] ε h [ n1 ] T s ) 2 ]= 2 σ h 2 T s 2 =2 f s 2 σ h 2 (6)

即速度分辨率的理论下限为:

σ v = 2 σ h T s = 2 f s σ h (7)

式(7)表明,在差分测速模型中,速度噪声与位移噪声成正比,与采样频率成正比。这意味着在未引入带宽约束与滤波处理的情况下,在硬件允许范围内提高采样率会显著放大速度信号中的噪声能量。

3. 系统设计

3.1. 硬件设计

本系统由激光位移传感器、24 V电源和上位机组成三模块协同系统。通过激光标线仪实现传感器与物体运动轨迹的精确匹配,在2500 mm标准检测距离下,激光入射角偏差可校准至±0.05˚范围内。针对金属及复合材料等低反射率表面,系统采用反射膜增强方案,提高回波信号强度(反射率提升约65%),有效克服了传统光学方法在复杂材质表面因信号衰减导致的测量不稳定问题。

本系统选用的激光位移传感器的参考基准距离为1500 mm,测量物体距离范围为±1000 mm,传感器的绝对测量范围为距其前端500 mm至2500 mm (即相对于1500 mm基准距离的变动范围为±1000 mm)。激光位移传感器的出厂线性误差小于±1000 μm,光斑直径φ400 μm。在数据采集驱动层嵌入时间戳模块,在传感器数据进入缓存队列前注入高精度时间戳(精度依赖时钟源),选用硬件触发信号,保证其精度。激光位移传感器内部采用25 MHz晶振提供稳定的时钟信号,经过锁相环倍频到400 MHz,再分频生成40 MHz的内部高精度工作时钟。

在−40℃至85℃温度范围内,激光位移传感器的晶振频率精度 f a 在−18 ppm至10 ppm范围内波动。为进行保守评估,本文取 f a =20 ppm作为频率误差上限。采样时间Ts和采样频率fs关系如下:

T s = 1 f s (8)

频率误差△f计算如下:

f= f s × f a (9)

实际采样频率f为:

f= f s ×( 1± f a ) (10)

由此引入的采样周期误差 Δ T s 可近似表示为:

T s = 1 f × f f s 1 f s × f f s = T s · f a (11)

在传感器内部时钟频率 f s =25MHz 条件下,采样周期 T s =40ns ,代入 f a =20× 10 6 ,可得:

T s T s · f a =40ns×( 20× 10 6 )=0.8ps (12)

即单次采样周期的时间误差约为0.8 ps。

当采样时间为1 ms时,在1 ms内的采样次数为25,000次(即1 (ms)/𝑇𝑠),采样时间为1 ms时的总误差为每次采样周期误差的累积:

T 1ms =25,000× T s =25,000×0.8ps=20ns (13)

对应1 ms时间窗内的相对时间误差约为0.002%,可满足系统对时间同步精度的要求。

在以太网通信模式下,受数据传输与处理延迟的影响,传感器可配置的最大采样频率为160 kHz,即采样间隔最小为6.25 μs。然而,在高速采样模式下,当采样间隔小于 100μs 时,传感器的有效测量视野范围会有所降低。综合实际测量环境、系统稳定性及测速精度要求,软件限制最小采集间隔为 100μs ,对应采样频率 f s =10kHz

3.2. 软件设计

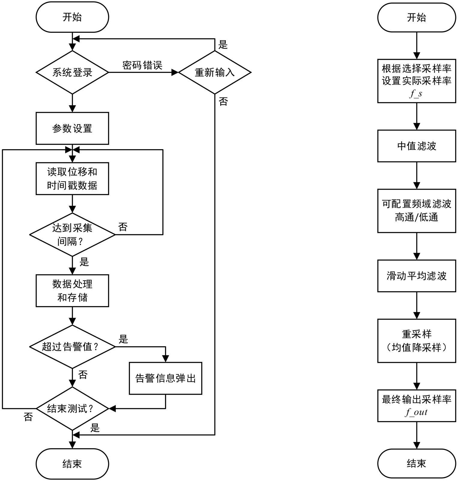
在软件设计方面,合理的工作流程设置对于整个系统的功能实现至关重要。系统上电并完成用户登录后,通过以太网与激光位移传感器建立通信。用户可配置采样参数(采集间隔、滤波算法)及速度告警阈值。启动测试后,传感器按照设定参数上传包含时间戳与位移信息的数据帧,上位机在独立线程中完成时间对齐、数据校验与缓存管理,并依据设定流程对位移数据进行滤波处理,再根据式(2)计算瞬时速度。为应对数据传输过程中可能出现的时间戳异常,速度计算前对相邻采样点的时间一致性进行校验。系统支持完整的数据存储与追溯,所有历史记录均包含时间戳、位移与速度信息,以保证测量结果的可靠性与可复现性。软件工作流程如图2所示。

考虑到位移测量数据中可能存在随机噪声与偶发毛刺,为抑制噪声并提高速度解算精度,系统对原始位移序列依次施加中值滤波、可配置频域滤波及滑动平均滤波。首先,采用窗口长度为 N ( N 为奇数)的中值滤波器作为预处理,抑制脉冲噪声,保护后续线性滤波器。随后,根据位移噪声向速度噪声传播模型,在速度解算前对位移序列施加截止频率为 f d 的低通滤波,以抑制将被差分运算放大的高频位移噪声。 f d 的选取原则是应略高于被测物体运动信号的最高有效频率分量 f signal ,即 f d > f signal ,旨在保证信号无失真前提下,最小化有效噪声带宽。最后,采用窗口宽度为 M 的滑动平均滤波对位移数据进行时域平滑,以进一步衰减高频随机噪声。在多级滤波结构下,位移噪声的等效带宽可由频域低通滤波器与滑动平均滤波器的截止频率共同约束,其保守估计为:

f c min( f d | κ f s M ) (14)

其中, κ0.443 为滑动平均滤波器−3 dB截止频率的归一化常数, f s 为实际参与滤波运算的采样频率。

当设置采样频率较低时(例如≤5 kHz),为进一步提升信噪比并增强抗混叠能力,系统采用过采样与均值降采样相结合的策略。具体而言,软件设置采样频率为 f out ,传感器可以更高频率 f s 采集,滤波操作均在该高采样率下完成,随后,通过均值降采样将数据率降至设定输出频率 f out

设经过前级滤波后的高采样率序列为 v( n ) ,采样间隔为 ΔT=1/ f s ' ,最终输出序列为 y final ( m ) ,对应输出时刻 t m =m T out ,其中 T out =1/ f out 。令过采样率 K= f s ' / f out ,则第 m 个输出值通过对以 t m 为中心的连续 K 个高采样率数据点取算术平均得到:

y final ( m )= 1 K i=0 K1 v( mK K1 2 +i ) (15)

为避免混叠,系统输出采样率需满足奈奎斯特条件,即 f out >2 f c 。在此条件下,K点均值降采样在系统层面上可等效为一抗混叠滤波与降采样操作,其在 f out /2 内近似保持单位增益,并在 f out 及其倍频处形成零点,对潜在混叠频谱分量具有显著抑制作用。因此,该过程在目标输出频率下可实现近似于理想低通抗混叠滤波的噪声抑制效果。均值处理使位移噪声方差降低至 σ h 2 /K ,结合式(7),最终输出速度噪声方差近似为:

σ v 2 2 f out 2 ( σ h 2 /K ) (16)

相较于直接以 f out 采样,理论信噪比提升 10 log 10 ( K ) dB。

基于上述模型,滤波与采样参数的联合设计遵循以下原则:

1) 依据运动信号确定频域滤波截止频率 f d f d 应略高于被测物体运动信号的最高有效频率分量 f signal ,即 f d > f signal ,以避免对有效运动信息造成幅值衰减或相位畸变。

2) 根据平滑需求确定 M :滑动平均滤波作为一阶FIR低通滤波器,其等效−3 dB截止频率可近似表示为 f c,avg κ f s /M (其中 κ0.443 f s = f s ' =K f out )。为避免与频域滤波器形成冗余或冲突,该截止频率宜不高于 f d 。增大 M 可降低带宽、增强平滑,但会增加相位延迟。

3) 评估系统总带宽 f c :利用式14的 f c min( f d , κ f s /M ) 估算系统等效噪声带宽。

4) 依据采样定理确定输出频率 f out :为确保降采样无混叠,系统最终输出频率必须满足 f out >2 f c ,这是过采样与均值降采样策略有效性的根本前提。

5) 确定过采样率 K :在满足上述条件的前提下,过采样率 K= f s ' / f out 的选取需综合考虑硬件处理能力与噪声抑制需求。

在实际应用中,考虑到实时性需求,系统支持在实时测速过程中灵活配置滤波与过采样策略;在历史数据分析场景下,可启用完整预处理流程,以进一步提高数据的平滑性与稳定性。

4. 实验验证

在系统进行速度测量前,先对激光位移传感器的位移测量精度进行测量。按照现行标准要求[14],采用经检定的一维长度测量系统(测量范围(0~50) m,不确定度U = 0.1 μm + 1 × 107 L)和激光干涉仪(测量范围(0~80) m,不确定度U = 0.1 μm + 1 × 106 L)测试。测试数据如表1所示:

Table 1. Displacement measurement value of laser displacement sensor

1. 激光位移传感器位移测量值

位移值

正行程1

反行程1

正行程2

反行程2

正行程3

反行程3

−1000

−1000.103

−1000.102

−1000.102

−1000.108

−1000.109

−1000.109

−800

−800.019

−800.006

−800.001

−800.000

−800.004

−799.999

−600

−599.952

−599.952

−599.948

−599.958

−599.960

−599.963

−400

−400.008

−400.007

−400.016

−400.008

−400.010

−400.008

−200

−199.979

−199.973

−199.980

−199.987

−199.990

−199.989

0

0.010

0.001

0.010

0.006

0.004

0.003

200

200.038

200.029

200.036

200.045

200.038

200.032

400

399.947

399.961

399.958

399.966

399.943

399.952

600

600.094

600.111

600.085

600.123

600.089

600.103

800

800.519

800.510

800.510

800.502

800.483

800.488

1000

1000.051

1000.051

1000.036

1000.036

1000.042

1000.042

根据标准计算,产品基本误差0.0181%,线性度0.0172%,回程误差0.0002%,重复性0.0011%。确认所选定的激光位移传感器测量的线性误差远小于±1 mm。

Figure 2. Process flow chart (left: main program flow control diagram; right: data processing process diagram)

2. 程序流程图(左:主程序流程控制图;右:数据处理流程图)

在测量开始前,需对激光位移传感器进行精确安装与设置。首先,将传感器稳固安装于运动轨迹前方,并采用激光标线仪对其发射光路与物体运动轨迹进行空间共线校准,以消除因角度偏差引入的系统误差。传感器通常安装于距运动轨迹最近点约500 mm处。此距离是权衡测量视场、光斑尺寸与回光信号强度后的优化结果。安装基座需具备良好的机械稳定性,以隔离环境振动干扰。为确保测量信号的可靠性,针对表面反射率较低或材质复杂的被测物,可在其表面贴覆专用光学反射膜。此举能显著提升激光回波信号强度与信噪比。贴覆时需保证膜面平整、紧固,避免因运动产生褶皱或位移而导致信号波动。测量示意图如图3所示。

选用光学测速仪进行对比实验。在被测物的周围预留出足够的空间,保证光学测速仪足够的观测范围。通过在器材表面粘贴特征点,然后测量仪选点跟踪。在设备调试过程中,相机将物体运动方向上的总位移看全,并且保证物体移动的平面和相机相平面保持始终平行的状态,然后通过软件实时显示指定点的位移情况,然后计算出该方向器材运动的速度。光学测速仪的镜头型号为富士能8 mm镜头,相机视场约为2000 mm × 500 mm,受图像传感器分辨率及数据传输带宽限制,在此视场下最高稳定帧率为200 fps。

Figure 3. Schematic diagram of system speed measurement (left: front view; right: top view)

3. 系统速度测量示意图(左:主视图;右:俯视图)

通过三菱直线电机模组XYLT170-AJP2B-125-800-C10-A提供一个标称速度控制精度为1 mm/s的标准直线往返速度,利用基于激光位移传感器的速度测量系统和光学测速仪分别测量直线电机模组的运动速度,并与电机模组输出值进行比较,计算速度测量误差。测量实物图如图4所示。

Figure 4. Prototype photograph of the speed measurement system (left: optical speed measuring instrument, right: laser displacement sensor)

4.测速系统试验实物图(左:光学测速仪,右:激光位移传感器)

Table 2. Comparison of measurement results

2. 测量结果对比

标准速度

激光位移传感器

光学测速仪

速度测量值

示值误差

速度测量值

示值误差

3 mm/s

2.9

−0.1

3.8

0.8

10 mm/s

9.5

−0.5

10.4

0.4

20 mm/s

20.7

0.7

20.6

0.6

30 mm/s

29.3

−0.7

31.7

1.7

40 mm/s

39.0

−1.0

38.6

-1.4

50 mm/s

50.7

0.7

51.3

1.3

100 mm/s

100.7

0.7

102.6

2.6

200 mm/s

198.9

−1.1

202.7

2.7

根据表2所示的实验结果,基于本文所提出方法测得的物体线速度,其相对误差整体优于传统光学测速仪。这表明,本文构建的基于激光位移传感器的非接触式测速系统能够有效、准确地获取物体的线速度信息。

在对比方案的选择上,由于激光多普勒测速仪在测量微小型物体的直线速度时存在局限——其仅能获取物体侧面长度范围内通过激光点的速度片段,难以完整反映匀速或变速过程的整体速度,故未将其纳入本次对比测试。此外,实际测试环境光照不足,光学测速仪需额外配置辅助照明设备,而本系统所用的激光位移传感器对环境光照条件不敏感,无需附加照明,在复杂工业现场环境中更具适应性与可靠性。

5. 结束语

本文针对微小型物体在受限空间内的直线运动测速需求,研制了一种基于激光位移传感器的非接触式动态测速系统。该系统基于高精度光路校准与同步采集技术,并在位移噪声—速度噪声传递模型约束下,采用融合多重滤波与均值降采样的信号处理算法,构建了稳定可靠的速度解析模型。实验表明,在测量范围不超过2 m时,系统能有效检测小型物体毫米级的运动速度。相比于激光多普勒、机器视觉、超声波及电磁感应等测速方法,本系统在降低对反射面积、环境布局、背景噪声及被测材质的特定要求方面具有综合优势,具备更强的环境适应性与实用性。本方案为精密自动化、微机电系统等领域的运动状态监测提供了一种高集成度的单点轴向测速手段,应用前景良好。后续研究可进一步优化算法以提升动态跟踪能力,并探索其在多维运动监测中的拓展应用。

基金项目

中央引导地方科技发展资金,项目编号2025ZYT030。

参考文献

[1] 谭久彬. 超精密测量技术与仪器是高端制造发展的前提与基础[J]. 激光与光电子学进展, 2023, 60(3): 11-12.
[2] 华志超, 梁盛. 测量系统分析(MSA)应用实例[J]. 中国检验检测, 2021, 29(3): 44-45.
[3] 周登浩, 武斌. 基于景深和LK光流法的视频测速算法[J]. 传感器与微系统, 2021, 40(8): 116-120.
[4] 王咏宁, 李自清. 基于LabVIEW的超声波测速系统[J]. 软件工程, 2017, 20(6): 35-37.
[5] 李锦明, 张虎威, 高文刚, 等. 基于FPGA的多普勒雷达测速系统设计[J]. 电子器件, 2017, 40(6): 1408-1413.
[6] 陈益萍. 激光多普勒测速技术原理及其应用[J]. 电子世界, 2013(7): 35-37.
[7] 蔡光昭, 洪远泉, 周永明. 基于STM32的超声波测速测距系统设计[J]. 现代电子技术, 2014, 37(24): 87-89.
[8] 李光明, 黎铭, 王虹淇, 等. 基于电磁感应原理的滚子转速测量方法[J]. 轴承, 2025(3): 46-53.
[9] 屠淳, 夏慧, 范海艇. 激光位移传感器的实例应用介绍[J]. 仪表技术, 2019(3): 47-49.
[10] 蒋晓耕, 孟祥冬, 杨肖, 等. 表面粗糙度对激光位移传感器测量精度的影响和补偿[J]. 工具技术, 2022, 56(12): 156-158.
[11] 刘辉, 冯海盈, 孙钦密, 等. 基于多元回归算法的激光位移传感器非线性误差建模和补偿[J]. 工具技术, 2021, 55(2): 87-90.
[12] 樊鹏辉, 杨光永, 晏婷, 等. 激光三角法测距传感器结构设计与参数优化的研究[J]. 计算机与数字工程, 2022, 50(9): 2074-2078.
[13] 高英杰, 邢军, 李岳洪. 基于激光位移传感器实现电动牙刷振动测量的方法研究[J]. 日用电器, 2022(2): 11-14+18.
[14] 国家质量监督检验检疫总局. JJF 1305-2011线位移传感器校准规范[S]. 北京: 中国质检出版社, 2011.