基于混合式平台支撑的少数民族预科数学教学实践研究
Practical Research on Blended Platform-Supported Mathematics Teaching in Ethnic Preparatory Education
DOI: 10.12677/ae.2026.162330, PDF, HTML, XML,    科研立项经费支持
作者: 吴继晖, 李宜阳*:上海工程技术大学数理与统计学院,上海
关键词: 思政少数民族预科班高等数学混合式教学平台Ideological and Political Minority Preparatory Class Advanced Mathematics Blended Teaching Platform
摘要: 高校少数民族预科班的数学教学,是连接初等数学和高等数学的桥梁,在高等教育中占据重要地位。由于该群体学生的数学基础普遍薄弱,其教学目标和实施方案的设计,与常规预科班存在显著差异。上海工程大学有16年的少数民族预科班办学经验,为深入探究预科阶段公共基础课程的教学成效及优化路径,本研究以该校少数民族学生预科班为对象,系统收集了2018~2025年各学期公共基础课:高等数学(上)和高等数学(下)的教学模式资料和学生考试成绩数据。通过融入思政要素,确立了“综合大班(线下)→专题小班(线上、线下结合)→志愿帮扶小组(线上、线下互动)”的混合式教学平台。该模式的实践应用,可为高校少数民族预科班学生公共基础课的教学和管理优化提供有效的实践支撑。此外,在新型教学模式推行过程中,通过在线上平台设置学习目标、奖励机制和时间管理建议等策略,有效缓解了学生对智能手机成瘾问题,实现了教学质量提升与学生学习行为改善的双重成效。
Abstract: The mathematics instruction in preparatory courses for ethnic minority students in higher education institutions serves as a crucial bridge connecting elementary and advanced mathematics, occupying a pivotal position in tertiary education. Given the generally weak mathematical foundations of this student demographic, the design of instructional objectives and implementation plans exhibits significant differences from conventional preparatory programs. With 16 years of experience in operating preparatory courses for ethnic minorities, Shanghai University of Engineering Science serves as the research subject for this study, which systematically collects pedagogical data and academic performance records from public foundational courses (Advanced Mathematics I and II) across semesters between 2018~2025. By integrating ideological and political elements, we have established a blended teaching platform structured as “comprehensive large classes (offline) → thematic small classes (online-offline integrated) → volunteer tutoring groups (online-offline interactive)”. The practical application of this model provides effective operational support for optimizing the teaching and administration of public foundational courses in ethnic minority preparatory programs. Furthermore, during the implementation of this innovative teaching paradigm, strategic measures such as setting learning objectives, implementing reward mechanisms, and providing time management guidance on digital platforms have effectively mitigated students’ smartphone addiction tendencies, achieving dual outcomes of enhanced instructional quality and improved learning behaviors.
文章引用:吴继晖, 李宜阳. 基于混合式平台支撑的少数民族预科数学教学实践研究[J]. 教育进展, 2026, 16(2): 550-562. https://doi.org/10.12677/ae.2026.162330

1. 引言

少数民族预科教育是国家培养少数民族人才的一种特殊的教育形式,它是民族高等教育中一颗璀璨的明珠,它承载着促进少数民族学生更好地适应民族地区经济和社会发展需求的使命。2018年,教育部办公厅出台了《教育部办公厅关于切实做好高校少数民族预科学生自主培养工作的通知》,规范了预科教学,为办好新时代高校民族预科教育明确了方向[1]。《教育强国建设规划纲要(2024~2035年)》明确指出少数民族的教育具有重要意义,鼓励高校和研究机构开展相关理论研究[2]。在政府、教育部门、学校和师生的共同努力下,民族预科班办学质量稳步提高[3]

国内众多高校对少数民族学生的大学数学公共基础课(如高等数学、线性代数、概率论与数理统计等)给予了高度的重视[4],为后续相关课程的学习打下坚实的数学基础。上海工程技术大学自2010年开办少数民族预科班以来,已持续办学16载,年均招生规模约60人,累计为民族地区培养近千名基础人才,成为推动教育公平与民族团结的重要实践平台。2020年以前,高等数学的教学模式以板书或多媒体展示的传统教学模式为主,在教学过程中通过引入具体的案例,带领学生在解决实际问题的过程中学习数学知识。2020年春季爆发的疫情,给所有学校,特别是给高校的高等数学教学工作带来空前挑战,在教育部“停课不停教、停课不停学”的号召下,教学理念从以“教师为中心”转移到以“学生为中心”,线上教学平台(超星学习通、云课堂、MOOC (爱课程)平台和SPOC平台等)如雨后春笋般涌现出来,为传统教学模式注入了新的活力[5] [6]。诸多学者深入研究了少数民族预科学生各学科的教学现象的成因和应对策略,积累了丰富的经验。李宜阳提出采用数形结合,增加课堂互动来活跃课堂氛围,让少数民族预科学生“喜爱”上高数,在快乐学习提高成绩[7]。刘晓敏按学生成绩提出了三级分层教学,以实现因材施教[8]。王勇兵提出了强化数学价值认知、激发兴趣、优化教材内容等五类教学方法[9]。赵桂华提出了让学生回归课堂、鼓励自信、记名管理、重复知识等七类教学方法[10]。此外,不少高校积极探索适合少数民族学生的学业帮扶模式,并取得一定成效[4] [11]。然而,在融入思政元素的前提下,以民族团结为导向,辅以志愿帮扶,探讨线上、线下融合的数学学科教学的研究成果较少。

少数民族预科班学生,具有普遍基础薄弱、两极分化和学习方法少等弱点。同时,他们也具有淳朴、善良、多数同学认真刻苦,并且愿意积极配合老师等优点[12]。在对传统高等数学教学模式深入研究的基础上,结合少数民族学生的优缺点,以上海工程技术大学少数民族预科班学生为重点研究对象,考察在不同教学模式下,2018年秋季学期至2025年春季学期的预科班高等数学(上,下)这两门课程的期末总评成绩。特别地,参考了2022年春季学期至2022年秋季学期的超星学习通上单一线上教学的学生学习数据,探讨并实践多种学业帮扶模式。最终,提出并实践了一个新型教学模式:在融入思政教育元素,坚持民族团结原则的前提下,综合大班线下授课,专题小班线上、线下结合授课,以及课后志愿帮扶小组线上、线下互动的全方位辅导的混合式教学。

2. 问题提出

2.1. 单一传统教学模式与单一线上教学模式的优缺点

传统的教学模式按照既定的教学大纲、教学目标和教学计划有序展开,知识的传授具有较强的系统性。在教学过程中,教师起主导作用,课程设计遵循固定模式,在课堂上开展统一的大班教学,课堂与学生互动,课后作业布置和答疑,通过与学生面对面地互动方式来完成(见图1)。这种教学模式的优点是学习环境稳定[13],有助于教师及时了解学生的学习情况[14]。缺点是教学资源相对匮乏(见表1),课堂教学缺乏灵活性,学生参与度常常不高,可能会导致学生的学习兴趣下降[15]

Figure 1. Traditional teaching mode vs. online teaching mode

1. 传统教学模式与线上教学模式

线上教学模式的教学组织者可以是教师,也可以是教学团队,借助直播或录播方式在在线课堂上进行统一的线上教学,安排在线上的作业和答疑(见图1)。单一线上教学的优点显而易见,教学资源丰富,涵盖课程视频,电子书籍等,教学形式多样化,与学生的互动方式包括在线选人,抢答,主题讨论等,学生学习的时间、地点比较灵活,不受传统模式限制。然而,经过几个学期的实践,发现单一线上教学存在一些缺点(见表1)。一方面,它对网络、硬件要求较高;另一方面,教师难以精准把控学生的听课情况。特别地,在用电子板书演示数学学科内容时,尽管师生之间的互动频次较高,但是从实际成效(后期考核)来看,并未达到预期效果,难以切实保障教学质量。因此,单一的传统教学模式与线上教学模式各有优势,也各有局限性。

Table 1. Advantages and disadvantages of traditional teaching mode vs. online teaching mode

1. 传统教学模式与线上教学模式的优缺点

优点

缺点

传统教学模式

学习环境稳定

面对面交流

教师能及时了解学生的掌握情况

教学资源相对有限

教学方式单一缺少灵活性

需要更多的人力、物力投入

线上教学模式

学习的时间、地点灵活

教学资源丰富

教学方式多样化

学生听课情况难以有效监督

学生容易分心

网络环境和设备要求较高

资料来源:参考文献[13] [14]

2.2. 单一传统教学模式与单一线上教学模式下预科高等数学的课程分析

上海工程技术大学针对少数民族预科班设立必修课程:高等数学(上)和高等数学(下),总时长192学时,分两个学期授课。高等数学(上)的教学目标是让学生巩固初等数学的基础知识,为进一步学习高等数学奠定基础。高等数学(下)则致力于让学生具备扎实的一元函数微积分的理论功底,提升学生的数学素养和解决问题的能力。根据2018~2022年上海工程技术大学预科班高等数学(上,下)期末考试和补考及格率的数据统计和教学效果分析(图2图3),得到该课程的教学情况如下。

(1)课程考核及格率分析 2018年秋季学期~2021年秋季学期,授课模式为单一传统教学模式(表2-左栏),2022年春季学期~2022年秋季学期,授课模式为单一线上教学模式(表2-右栏)。根据高等数学(上)与高等数学(下)期末考试与补考及格率的分析,得到以下几个明显的特点:① 期末考试与补考及格率均处于较低水平,且补考的及格率普遍低于期末考试及格率;② 期末考试及格率的平稳性优于补考及格率;③ 高等数学(下)的期末及格率与补考及格率的差值大于高等数学(上)的期末及格率与补考及格率的差值;④ 2022学年期末考试采取线上测试形式,考虑到线上监考设备存在一定欠缺,考试过程难以实现全面、严格的监控,可能是导致及格率明显偏高的原因。而补考转为线下进行,监考力度大幅提升,及格率明显下降,这两者对比鲜明,在一定程度上体现出线上测试的弊端。

基于以上特点,剖析其可能的成因。①和②:在单一传统教学模式下,由于课堂教学时间有限,教师可能难以兼顾部分跟不上教学进度的学生,进而致使这些学生的成绩受到影响;在单一线上教学模式中,部分同学又会因网络环境不佳或自律性欠缺,无法专心听讲。所以,无论是单一的传统教学模式,还是单一的线上教学模式,期末考试和补考的及格率均呈现出较低的水平。此外,在补考环节中,教师和学生的交流仅限于补考前答疑,学生很难对知识有更加深刻理解,进而影响补考成绩。③ 高等数学(下)的学习是建立在高等数学(上)学习的基础上,所以部分在高等数学(上)基础薄弱的同学,在学习高等数学(下)的过程中成绩会出现比较严重的两极分化现象。④ 2022春季学期(线下)和2022秋季学期(线上),虽然线上进行的期末考试及格率有所提升,但补考及格率却显著低于单一传统教学时期,且学生成绩的两极分化趋势较传统教学明显加剧。同时,反映出线上考核的监考环节可能存在一些漏洞。

(2)课程考核教学效果分析 依据学校教学大纲规定的教学效果标准,对该课程进行教学效果达成度评价分析后可知,不论是采用单一的传统教学模式,还是单一的线上教学模式,少数民族预科班学生在以下四个方面的达成度均表现偏低(如图3所示):① 基本概念、基本思想和基本原理的理解和掌握;② 基本计算方法的熟练运用;③ 运用基本理论和方法,分析与解决相关的实际问题的能力;④ 抽象思维能力和逻辑推理能力。

Figure 2. Pass rates of final examinations and make-up examinations for advanced mathematics (Volume ,Volume 2) from Spring 2018 to Autumn 2022

2. 2018春~2022秋高数(上) (下)期末考试及格率与补考及格率

Figure 3. Analysis of teaching effectiveness from Autumn 2018 to Autumn 2022

3. 2018秋~2022秋教学效果分析

Table 2. Comparative analysis of preparatory advanced mathematics under the single traditional teaching mode and single online teaching mode

2. 单一传统教学模式与单一线上教学模式下预科高数的课程分析对比

2018秋季学期~2021年秋季学期(单一传统教学模式)

2022年春季学期~2022年秋季学期(单一线上教学模式)

成绩特点

期末考试、补考及格率处于较低水平

期末考试及格率显著增高

补考的及格率普遍低于期末考试及格率

补考的及格率大幅度低于期末考试及格率

教学效果分析

学生的基本概念掌握较差、基本计算熟练程度不足

分析、解决实际问题能力,抽象思维能力和逻辑推理能力不足

原因分析

课堂上教师难以兼顾部分跟不上教学进度的学生

网络问题,课堂效果监控不佳,学生自律性差

资料来源:上海工程技术大学2018秋季学期至2022年秋季学期高等数学(上、下)期末、补考总评成绩和2022学年超星学习通统计数据。

部分学生对于课程中的基本概念、基本思想以及基本原理,未能达到预期水平,在诸多知识点的认知上存在模糊或一知半解的情况。在基本计算的运用方面,学生的熟练程度严重不足,少数同学甚至会在初等运算中频繁出错,极大地阻碍了知识的深入运用;在面对具体的实际问题时,部分同学难以准确提取有效信息,无法建立正确的解题思路,缺乏将理论知识与实际应用相结合的能力;在抽象和推理能力方面,部分同学滞后,表现出思维的局限性和不连贯性,难以形成严谨的逻辑思维链条。

综上所述,无论是单一传统教学模式,还是单一线上教学模式,都难以达到令人满意的教学效果。鉴于此,经深入研究分析和不断探索,得出了一种新型综合教学模式。该模式以融入思政要素为前提,结合传统的教学模式中的综合大班线下教学,线上教学模式中的专题小班线上、线下混合式教学,依据不同教学内容进行分层融合,实现教学方式的优化和创新。此外,为了充分发挥部分优等生的优势,进一步提升整体教学效果,在课后组建志愿帮扶小组,开展线上、线下互动帮扶,为学生提供全方位且个性化的学习辅导。这种创新型综合教学模式的核心目标在于借助线上教学的灵活性与多样性的特点,有效弥补传统教学模式的不足,激发学生的学习兴趣和参与热情,实现更加个性化和高效的教学过程,最终达到提升学生学习效果的目的,助力学生全面发展。

3. 线上、线下融合的三阶智慧教学模式的设计

鉴于少数民族预科班学生文化背景的独特性和在学习过程中的实际需求,线上、线下融合的三阶智慧教学模式的设计方案,分成概要设计与详细设计两个层面。

3.1. 概要设计

首先,给出三阶智慧教学模式的概要设计(图4)。在综合大班教学中,沿用传统的面对面授课方式,具体划分为课堂教学与小组讨论,并将数学实践活动融入其中,此部分的目标是向全体学生精准且高效地传授核心知识和基础理论,保障知识传递的准确性与完整性。在专题小班教学方面,授课对象为有额外辅导需求的学生,运用线上与线下融合的教学手段,借助线上共享教学资源,开展线上、线下互动答疑,实施线下测试以及线上及时反馈等方式,致力于突破教学内容中的难点和重点。志愿帮扶小组则是在教师的指导下,以本班和高年级的优秀学生志愿者为核心力量,为有需求的学生提供定制化的“一对一”或“一对多”学业辅导服务,涵盖线上与线下的定期交流和跟踪反馈等环节。

3.2. 详细设计及案例

(1) 详细设计在智慧教学模式中,教师或教学团队结合少数民族预科学生的特点,拟定教学计划和

Figure 4. Outline design of the three-stage smart teaching mode

4. 三阶智慧教学模式的概要设计

教学目标,根据教学要求选择合适的教学方法,关注教学进度和教学效果的达成程度,及时调整,不断优化“综合大班 + 专题小班 + 志愿帮扶”的三阶智慧教学模式,确保高质量的教学服务。下面给出详细设计方案。

综合大班:每节新课开始前,利用超星学习通上的“数字化转型工作台”板块,根据上节课的知识点生成随堂练习,根据答题统计结果集体答疑,个别错误较多的同学课下单独答疑。然后,新课课堂教学,注重知识的系统性传授,遵循由浅入深、由易到难的原则。新课内容讲解结束后,进行线上小组讨论,在讨论中总结课堂内容,梳理本节课的重点、易错点,强化学生记忆。若时间允许,还可组织学生进行数学实践(或数学云实践[15])。

在课堂教学中,可以采用启发式教学法(或在学习通上设计“抢答环节”),引导学生主动思考。例如在讲解数列极限这一概念时,提出古人求解圆面积的问题,启发学生逐步领悟数列极限的内在含义。讲解过程中,可以运用多媒体教学工具,展示在求数列极限过程中的动态变化,帮助学生理解抽象的数学概念。同时,向学生介绍新疆数学家:艾尼·吾甫尔,讲述他的成长经历,科学研究成就等,鼓励学生以他为榜样,努力学习数学知识,勇攀科学高峰。

在学习通上设计“小组讨论”,根据学生的学习能力、性格特点等因素,利用数字化转型工作台进行科学分组,每组5~7人,确保小组内成员优势互补。给出具有一定开放性的讨论话题,如“如何利用函数极限的知识进一步发展少数民族地区经济”,鼓励学生运用所学知识畅所欲言,培养团队协作与创新思维能力。根据统计的结果和分析,教师给予点评与反馈,进一步深化学生对数学知识的理解。

在数学实践中,结合课程进度与生活实际,设计多样化的数学实践项目。例如,组织学生测量校园内不同点的噪音数值,要求学生运用定积分的知识制定测量方案、进行实地测量并完成数据处理与分析,并评估学校声学环境的等级。在数学云实践中,测量噪声方案分为将校园划分为网格区域,建立声压函数模型,实地测量,云端数据分析(定积分的实现)。

专题小班:学生的筛选与分班,根据综合大班教学过程中的课堂表现、作业完成情况、随堂练习结果和期中测试成绩等,选出在学习上有困难、需要额外辅导的学生,将他们编入专题小班。专题内容定位在学生薄弱的知识点上,根据这些知识点来设计专题内容。例如,极限计算存在问题的开设“极限专题”,积分计算存在问题的设立“积分专题”等,确保专题小班教学的针对性更强。在线上资源共享的设置方面,学习通上发布任务点,每节课的PPT,微课视等,涵盖本学期的各个重难点章节,学生可随时随地根据自己的学习进度进行自主学习,完成的同学可以获得相应的学习积分。此外,可以加上一些与课程相关的拓展资料,以满足不同层次学生的求知欲。设置线上,线下互动答疑环节,根据分析结果和学生的具体情况,教师就具体问题为学生做进一步解答。针对每个知识点,进行线上测试,根据答题情况,设置“通过”与“未通过”评判标准。若学生的评判结果为“未通过”,可在学习通上领取“知识点大礼包”,借助其中的资源反复演练,直至“通过”。

志愿帮扶小组在成员选拔与组建方面,与班级辅导员沟通协作,向本班级或者高年级成绩优异、品德兼优,并且具备良好沟通能力的学生发出邀请,详细阐明志愿帮扶小组的宗旨、任务与要求。通过学生自主报名和教师推荐相结合的方式,筛选出合适的志愿者成员。帮扶对象可以从专题小班的对象中筛选,根据帮扶对象的数量、学习问题的类型与帮扶小组的专长进行分组,确保可以精准匹配帮扶对象,形成“一对一”或“一对多”帮扶模式。要求每个帮扶队建立线上专属群组,方便志愿者与帮扶对象随时沟通交流,教师可以在线监督每个组群,以便于对整个帮扶过程实施专业指导。教师定期与帮扶对象进行沟通,了解他们对志愿帮扶的满意程度,根据反馈及时调整志愿者的帮扶策略或更换帮扶成员,保证优良的帮扶效果。

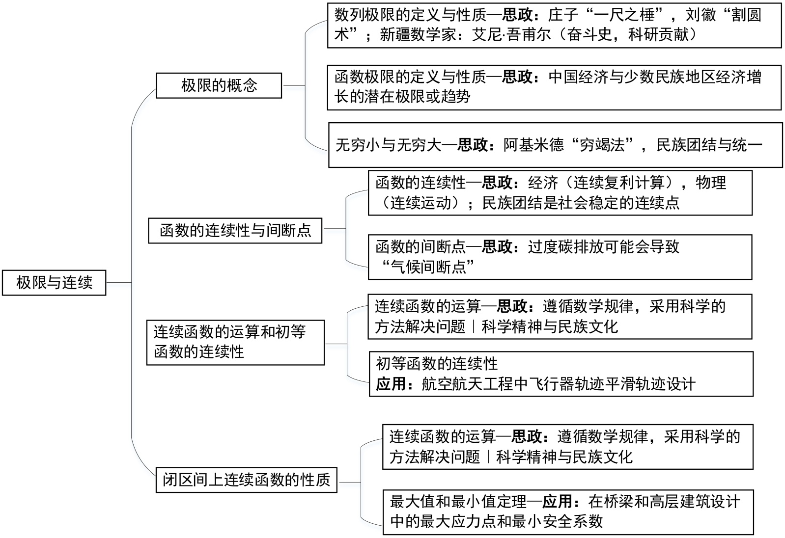
(2) 具体案例极限与连续是高等数学中微积分理论的基础和核心,在少数民族预科班的高等数学(下)课程里占据着至关重要的地位。以“极限与连续”教学内容为例,设计符合该课程教学大纲“思维导图”式三阶智慧教学模式(如图5所示)。

Figure 5. Teaching mind map of limits and continuity

5. 极限与连续的教学思维导图

基于本文提出的三阶智慧教学模式,我们对教学内容、教学计划及教学方法展开了系统的计划与安排。紧扣教学大纲的要求,针对每一个知识点,均进行了详尽的课堂教学设计。在实际教学实施过程中,充分考虑到不同教学内容的特点和需求,灵活调整线上教学与线下教学的方式与方法,确保知识能够准确、有效地传达给学生,促进学生的全面发展和综合素质的提升。

4. 三种不同教学模式的实证效果对比分析总结

4.1. 实证效果分析总结

自2018年秋季学期始,至2025年春季学期止,针对上海工程技术大学少数民族预科班的《高等数学(上)》与《高等数学(下)》这两门课程,展开了长时间的跟踪与记录工作。在这一期间,以不同教学模式为依据,将两门课程按学期划分成了三个阶段:

时段(A):2018秋季学期~2021年秋季学期,线下综合大班教学模式;

时段(B):2022年春季学期~2022年秋季学期,线上综合大班教学模式;

时段(C):2023年春季学期~2025年春季学期,线下、线上融合的三阶智慧教学模式。下面分别列出时段(A)~(C)的期末考试、补考及格率的数据统计(如图6所示)和教学课程分析(如图7所示)。

通过对不同教学模式下学生期末考试及格率和补考及格率以及教学课程分析,发现它们之间存在明显差异,得出以下相关结论:

(1) 从考试及格率的角度。在(A)时间段内,学生的期末考试、补考及格率相对较稳定,但可能受限于固定的教学模式,对于学习基础较弱的学生而言,补考的及格率提升的空间有限。在(B)时间段内,期末考试的及格率有所上升,但线下补考及格率下降。期末考试及格率的上升,还需综合考虑线上监考的技术依赖和学生的身份验证较难等因素进行综合评价。线下补考及格率下降,可能与部分同学在线上学习中知识掌握较差,线下补考监管力度增加有关。在(C)时间段内,统计数据表明,期末考试、补考及格率均呈现出较明显的提升态势,三阶智慧教学模式融合了线上教学与线下教学的双重优势,使教学效果得到优化,同时也有效增强了学生在学习过程中的参与度。

Figure 6. Pass rates of final examinations and make-up examinations from autumn 2018 to spring 2025

6. 2018秋~2025春期末考试、补考及格率

(2) 从教学效果的角度。根据表3教学效果的具体数据和ANOVA分析图7(左):在(A)时间段内,线下教学模式提供了稳定的学习环境,受限于时间和空间的约束,课程目标的达成度相对稳定,处于相对较低的水平。在(B)时间段内,课程目标四个方面的达成度波动较大,与期末考试、补考的及格率的变化幅度较大的情况一致。在(C)时间段内,从整体教学反馈来看,学生在基本概念的理解与掌握以及基本计算方法的运用上,达成度有所提高,然而提升效果尚未达到显著水平。但令人欣喜的是,在解决实际问题的能力和抽象思维、逻辑推理能力较(A)和(B)时段有较明显提升。说明我们在三阶智慧教学模式的实施

Table 3. Analysis of teaching effectiveness of advanced mathematics (volume 1) and (volume 2) in periods (A), (B) and (C)

3. (A)、(B)和(C)时段高等数学(上)和高等数学(下)教学效果分析

教学模式

学期

概念掌握

计算运用

应用能力

推理能力

线下

2018秋(A)

0.78

0.61

0.45

0.55

线下

2019春(A)

0.75

0.53

0.55

0.51

线下

2019秋(A)

0.74

0.56

0.58

0.56

线下

2020春(A)

0.76

0.59

0.58

0.55

线下

2020秋(A)

0.81

0.58

0.45

0.55

线下

2021春(A)

0.79

0.62

0.55

0.52

线下

2021秋(A)

0.81

0.52

0.53

0.52

线上

2022春(B)

0.8

0.61

0.61

0.6

线上

2022秋(B)

0.83

0.65

0.51

0.51

线上、线下

2023春(C)

0.81

0.55

0.53

0.61

线上、线下

2023秋(C)

0.81

0.73

0.63

0.71

线上、线下

2024春(C)

0.82

0.72

0.72

0.77

线上、线下

2024秋(C)

0.85

0.74

0.73

0.72

线上、线下

2025春(C)

0.84

0.75

0.76

0.75

资料来源:上海工程技术大学2018秋季学期至2025年春季学期高等数学(上、下)期末考试教学效果达成度计算表。

Figure 7. Teaching curriculum analysis (left) and distribution of achievement degree (right) in each competency dimension from autumn 2018 to spring 2025

7. 2018秋~2025春教学课程分析(左)与各能力维度达成度分布(右)

过程中,已经取得一定的成效。在后续的教学实践中,将继续巩固并加强学生对课本知识的理解和掌握,同时着重培养学生运用所学知识解决实际问题的能力,实现教学效果的全面提升。根据图7(左):依据表3的ANOVA分析图表明(C)时段智慧教学模式较(A)和(B)时段是有效的,可作为长期教学规划的依据。

此外,在后期的具体实施过程中,经过学生和志愿者的反馈,借助线上设置学习目标、奖励机制和时间管理建议等策略的新型教学模式,使得学生对智能手机成瘾问题起到有效的缓解作用。首先,通过线上平台为学生设置明确且具体的学习目标。让学生清晰地知晓自己在每个学习阶段需要达成的具体成果,从而在学习过程中有明确的方向和期望,不再只是盲目地刷手机。其次,建立完善的奖励机制来激发学生的学习动力。例如,学习通上完成的任务点和合格的闯关练习,可以得到相应的学习积分,学习积分的高低会影响自己的平时成绩。这种方式让学生切实感受到自己的每一份努力都被认可和重视,从而增强了他们的学习成就感和自信心,促使他们更加积极主动地投入到学习中。最后,提供个性化的时间管理建议。线上系统会根据学生的课程表、学习任务以及日常作息习惯,为学生提供时间管理方案。通过这种科学的时间管理,让学生能够合理地规划自己的学习时间,提高学习效率,减少因时间安排不合理而产生的焦虑和拖延,进而使他们能够更加从容地应对学习任务,减少对智能手机的依赖,将更多的注意力从手机的虚拟世界转移到实际的学习中,有效缓解了学生对智能手机的成瘾问题。

4.2. 问卷调查与结果

为评估该三阶智慧教学模式的教学效果与学生的认可度,设计调查问卷(共6题),并以电子匿名形式发放给已完成高等数学(上)和高等数学(下)两门课程的学生,问卷发放60份,回收有效问卷60份,问卷内容、相关数据及原因分析详见表4

Table 4. Questionnaire on students’ recognition of blended teaching mode

4. 混合式教学模式学生认可度调查问卷

问题

统计结果

原因分析

1

每天超星学习通使用时长是多少?

A. 少于30分钟:15人(25%)

B. 30分钟~1小时:22人(37%)

C. 1~1.5小时:18人(30%)

D. 1.5小时以上:5人(8%)

大部分的学生会通过学习通进一步学习,少量学生需要进一步督促学习。

2

学习通上的随堂练习、抢答和线上讨论是否有助于你对知识点的理解?

A. 非常有帮助:18人(30%)

B. 比较有帮助:25人(42%)

C. 一般:10人(16%)

D. 帮助不大/无:7人(12%)

大部分学生可以通过三阶智慧教学模式提高对知识点的掌握,少量学生需要定点帮扶。

3

课堂上的在线测试和在线讨论是否会让你减少查看手机上的社交消息?

A. 完全不查看:8人(13%)

B. 减少很多:25人(42%)

C. 减少一小部分:22人(37%)

D. 不会减少:5人(8%)

三阶智慧教学可以帮助大部分学生减少课堂上对手机的依赖问题。

4

课后完成线下或线上作业时,遇到问题,你会选择哪种方式解决?

A. 向老师求助:6人(10%)

B. 向AI求助:38人(64%)

C. 同学讨论:8人(13%)

D. 其它:8人(13%)

AI在学生的学习中占比较大,合理利用是关键问题。

5

你觉得课堂上多长时间的线上工具有助于学习效率的提高?

A. 占比50%时间:2人(3%)

B. 占比30%时间:18人(30%)

C. 占比20%时间:30人(50%)

D. 占比10%时间:10人(17%)

学生对线上工具的认可度比较高。

6

(选填)参与帮扶小组的同学回答:

帮扶对你学习效果的提交是否有帮助?

(帮扶对象:共计16人)

A. 非常有帮助:10人(63%)

B. 比较有帮助:3人(19%)

C. 一般:2人(12%)

D. 帮助不大/无:1人(6%)

帮扶对大部分学生有一定成效。

5. 少数民族预科班高等数学的教学建议

结合所探讨的三阶智慧教学模式,我们提出以下教学建议:

第一,在综合大班(线下教学)过程中,需要注意:(1) 基础知识的讲授方面要做到系统且扎实。教师需确保学生对基本概念、定理和公式有清晰的认识。为此,应该充分发挥多媒体和板书相结合的方式,使讲解更加直观易懂。(2) 强化课堂教学互动。教师要为学生营造宽松的学习氛围,鼓励学生提出问题,并且及时解答学生的疑惑。(3) 定期进行课堂测验。利用线上平台发布随堂练习,根据统计的测试结果,对存在的问题进行重点讲解。

第二,在专题小班(线上、线下结合)过程中,需要注意:(1) 开展专题研讨。针对高等数学中的难点、重点或学生普遍感兴趣的话题开设专题研讨。(2) 结合线上资源。筛选优质的线上教学资源,例如教学视频、在线讲座等,丰富研讨内容。(3) 个性化辅导(可结合志愿帮扶小组)。针对学生的薄弱环节进行有针对性的辅导,帮助学生解决具体问题。

第三,在志愿帮扶小组(线上、线下互动)过程中,需要注意:(1) 建立学习小组。将学生分成若干学习小组,使得每个小组的整体水平相对均衡,每组配备志愿者进行辅导。(2) 开展线上、线下互助学习。利用线上平台进行学习资源的共享和交流,如学习笔记、习题解答。定期组织线下见面会,进行面对面的讨论和学习经验分享。(3) 关注学习困难学生。志愿帮扶小组应特别关注学习困难的学生,给予他们更多的支持和帮助。个别学习困难学生可能会存在一些心理压力和负面情绪,如自卑、焦虑等。教师和志愿者一起关注他们的心理健康,给予鼓励和支持。

最后,教师应定期将学生的学习进度和存在的问题进行反馈,掌握学生的学习进度及存在的问题,结合教学成效和学生的反馈,及时调整教学策略和教学方法。总而言之,教师应始终关注学生的学习动态,在教学实践中不断地优化教学方法以满足学生的学习需求,实现教学效果的最优化。

6. 小结

高校少数民族预科班的高等数学教育在帮助学生奠定数学基础、衔接高中与大学教育,培养抽象思维和逻辑推理能力等方面具有极其重要的意义。上海工程技术大学为预科班开设高等数学(上)和高等数学(下)这两门公共基础课,并通过长达8年的跟踪记录,对其教学模式、期末考试成绩、补考成绩以及教学效果进行了详细分析。在此过程中,成功地将思政教育与民族团结的元素融入教学之中,创新性地提出了“综合大班线下授课、专题小班线上线下研讨、志愿帮扶小组线上线下互动”的三位一体智慧教学模式。该模式的实施已显示出一定的成效,根据教学效果的深入分析和学生的反馈,在未来的教学工作中,我们将继续优化该模式的实施细节,为高校少数民族预科班的基础课程教学和管理提供更为坚实的实践依据。

基金项目

上海工程技术大学“课程思政”建设项目高等数学(下) (c202521002)。

NOTES

*通讯作者。

参考文献

[1] 教育部. 教育部办公厅关于切实做好高校少数民族预科学生自主培养工作的通知[EB/OL].
http://www.moe.gov.cn/srcsite/A09/moe_751/201804/t20180411_332868.html, 2018-03-29.
[2] 中华人民共和国中央人民政府. 《教育强国建设规划纲要(2024-2035年)》[EB/OL].
https://www.gov.cn/gongbao/2025/issue_11846/202502/content_7002799.html, 2025-01-19.
[3] 魏泽, 张学敏. 民族高等教育发展与投入: “十二五”回顾与“十三五”展望[J]. 民族高等教育研究, 2018, 6(1): 6-16.
[4] 周勇, 周燕, 吕书龙, 等. 少数民族学生数学公共基础课精准帮扶模式的优化与实践——以福州大学高等数学课程为例[J]. 高等理科教育, 2020(6): 75-81.
[5] 钟根红, 马晓艳. 线上线下相融合的教学模式在大学数学教学中的应用与实践[J]. 大学数学, 2022, 38(2): 33-38.
[6] 高晶英. 基于微课的少数民族学生“高等数学”教学方法探究[J]. 教育教学论坛, 2020(53): 284-286.
[7] 李宜阳. 少数民族预科班《高等数学》课程的教学探讨[J]. 科技资讯, 2019, 17(24): 163-164.
[8] 刘晓敏, 陆淑珍, 杨立英, 王枫. 少数民族预科数学教学模式[J]. 湖北农机化, 2021(1): 100-110.
[9] 王勇兵. 河北省少数民族预科数学教学现状分析与策略研究[J]. 民族高等教育研究, 2017, 5(2): 80-83.
[10] 赵桂华, 张莉娜. 少数民族预科班高等数学教学探讨[J]. 数学学习与研究, 2022(18): 12-14.
[11] 王小丹. 普通高校少数民族学生学业帮扶模式研究[J]. 高教学刊, 2022, 8(33): 73-77.
[12] 双叶. 民族院校少数民族学生在学习高等数学中存在的问题及对策[J]. 内蒙古民族大学学报(自然科学版), 2020, 35(3): 270-272.
[13] 胡晓斌, 杨轶男, 张孟媛, 苗苗, 白亚娜, 郑山, 王敏珍. 大学生课堂手机依赖症现状及影响因素分析[J]. 中华流行病学杂志, 2017, 38(10): 1352-1357.
[14] 刘丽丽. 基于课堂管理平台的高等数学教学模式探究[J]. 教育教学论坛, 2020(14): 245-246.
[15] 王彬, 陈怡文, 纪文露, 周佳. 疫情期间高校线上教学状况及影响学习效果的因素分析——以滁州学院为例[J]. 滁州学院学报, 2021, 23(4): 114-120.