融合“中央–分站”架构与555时基电路的城市路灯智能管控系统研究
Research on Urban Street Light Intelligent Management and Control System Integrating “Central-Substation” Architecture and 555 Time-Based Circuit
摘要: 针对传统城市路灯人工管理模式能耗高、运维效率低、故障响应滞后,难以适配城市化发展需求的问题,本文设计了一套基于光电传感器与继电器控制的低成本路灯自动控制系统。系统采用“中央–分站”二级分布式架构,集成遥测、遥信、遥控、遥调功能,可实时采集供电与照明回路参数、监测设备状态、远程调节关键参数,实现道路、景观等多场景照明精细化管控。光控电路以MG44型硫化镉光敏电阻搭配555时基电路构成滞后比较器,完成“天黑亮灯、天亮关灯”自适应控制;控制执行采用继电器–接触器组合方案,兼顾操作安全与低功耗。该系统结构简洁、易实现,适用于中小城市路灯新建与老旧改造,为路灯系统智能化转型及市政基础设施现代化提供技术支撑。
Abstract: Aiming at the problems of traditional manual management of urban street lights, such as high energy consumption, low operation and maintenance efficiency, lag in fault response, and difficulty in adapting to the needs of urbanization development, this paper designed a low-cost street light automatic control system based on photoelectric sensors and relay control. The system adopts a “central substation” two-level distributed architecture, integrating telemetry, remote signaling, remote control, and remote adjustment functions. It can collect power supply and lighting circuit parameters in real time, monitor equipment status, and remotely adjust key parameters so as to achieve fine control of lighting in multiple scenes such as roads and landscapes. The light control circuit uses an MG44 cadmium sulfide photoresistor and a 555 time base circuit to form a hysteresis comparator to complete the adaptive control of “lights on at dark and lights off at dawn”; the control execution adopts a relay-contactor combination scheme, taking into account operational safety and low power consumption. The system structure is simple and easy to implement, which is suitable for the new construction and old transformation of street lamps in small and medium-sized cities, and provides technical support for the intelligent transformation of the street lamp system and the modernization of municipal infrastructure.
文章引用:刘子博, 吕砂里, 蔡昌友. 融合“中央–分站”架构与555时基电路的城市路灯智能管控系统研究[J]. 电路与系统, 2026, 15(1): 1-8. https://doi.org/10.12677/ojcs.2026.151001

1. 引言

1.1. 研究背景

城市化进程加速背景下,城市基础设施管理现代化水平成为衡量城市综合实力的关键指标,而城市路灯系统作为保障夜间交通安全、提升公共服务能力与夜间景观品质的核心设施,其运行效率与管理模式直接影响城市能耗、运维成本及居民生活质量[1]-[5]。随着城市建成区扩张与道路网络复杂化,传统路灯管理模式的局限性凸显:人工巡检式开关灯控制易受操作误差、天气影响,亮灯准确率低且能耗浪费严重,难实现精细化调控;缺乏实时故障监测机制导致故障发现滞后、维修响应慢,既影响出行安全,又增加运维成本,已无法满足现代城市对基础设施高效、节能、智能运行的需求[6]

在此背景下,融合测控、电子与自动化技术的路灯自动控制系统成为解决上述问题的核心路径。该系统集成传感器检测、信号处理、继电器控制等技术,可实现路灯自动开关、状态实时监测及故障快速预警,改变传统模式的被动性与粗放性[7] [8]。其技术价值体现为基于光照动态调整照明状态,降低能耗并延长灯具寿命;管理价值体现为通过遥测、遥信、遥控、遥调实现路灯网络集中智能管理,减少人工干预;社会价值体现为优化夜间出行环境、降低安全隐患,同时通过标准化照明控制提升城市夜间景观与现代化形象。

当前国内外路灯自动控制技术研究虽有进展,但多数方案存在成本高、结构复杂或适应性不足等问题,难以在中小城市及老旧路灯改造中推广[9]。基于此,本文采用低成本、易实现的技术路线,以光电传感器为核心检测元件,结合555时基电路与继电器控制模块,设计结构简洁、性能稳定的路灯自动控制系统,阐述系统设计要求、光控电路原理、控制电路拓扑及关键元件选型依据,为城市路灯自动化改造提供科学实用的技术方案,推动路灯系统从“人工控制”向“智能自控”转型,支撑城市市政基础设施现代化升级

1.2. 文献综述

近年低成本智能路灯研究聚焦“控制器选型–通信简化–性能平衡”:赵益提出基于PLC与物联网的方案,虽稳定但PLC成本高(单台 > 800元),不适用于分散路灯节点;杨洋设计基于89C51单片机的光控系统,仅支持本地控制,无远程通信功能;周柠的STM32低碳路灯方案引入光伏供电,但未涉及“中央–分站”架构的通信设计。现有研究尚未形成“低成本MCU + 简化通信 + 四遥功能”的整合方案,本文以此为突破口,弥合架构与实现的鸿沟。

1.3. 研究内容与技术路线

本文明确低成本MCU为核心,简化通信为纽带的技术路线,核心研究内容包括:重构“中央–分站”架构:中央控制室采用工业PC + Modbus主机,分站以STM32F103C8T6为核心,实现“四遥”功能;硬件电路设计:含光照检测、MCU控制、继电器驱动、RS485通信模块,提供详细参数计算;实验验证:搭建原型并测试光照阈值、响应时间、功耗、故障报警等指标;部署挑战分析:讨论电磁干扰、温度适应性等实际问题,并提出解决方案。

2. 光控电路原理

2.1. 设计要求

路灯自动控制系统采用“中央–分站”二级分布式架构,由中央控制室与若干个现场控制分站组成,通过遥测(Telemetry)、遥信(Teleindication)、遥控(Telecontrol)、遥调(Telemetering Adjustment)四项核心功能的协同实现,构建路灯网络的自动化与智能化管理体系。

遥测功能作为系统状态监测的核心模块,通过部署于各控制分站的传感与数据采集单元,实现对系统关键电气参数的实时采集与反馈监控,采集参数覆盖两类核心对象:其一为供电侧关键参数,包括变压器的有功功率、无功功率及主变油温,以保障供电系统稳定运行;其二为照明回路参数,涵盖每条路灯线路的有功功率、无功功率、工作电流、额定电压、运行频率、功率因数,以及单灯级别的功率、电压、电流、功率因数与亮灯率,同时同步记录开关灯时间节点及异常状态报警信息,为系统能耗分析与故障诊断提供数据支撑。

遥信功能采用无源接点输入模式,其信号采集单元通过接入继电器触点的通断状态实现信号转换,即单路遥信量的输入对应一对继电器触点的“断开–闭合”二元状态。该功能的核心作用为状态监测与报警处理,具体包括:路灯线路开关的实际位置状态、变压器内部故障综合保护装置的动作信号、通信设备的运行状态(正常/中断)、调压变压器抽头的当前位置,以及自动调节装置的运行模式(自动/手动);同时,遥信模块可对终端设备上传的报警信号进行实时接收、分类识别,并完成报警信息的自动归档与历史记录存储,为运维人员追溯故障根源提供依据。

遥调功能同样基于无源接点控制逻辑,通过输出控制信号驱动执行机构,实现对路灯供电系统关键参数的远程调节,核心调节对象为路灯线路有载调压变压器的抽头位置,可完成抽头的“升档–降档”操作,以动态适配不同负载下的电压需求;该功能还可扩展至其他需继电器控制的执行单元,实现系统控制权限的远程延伸。

从功能覆盖范围来看,系统可实现照明场景的分类化管理,具体包括道路照明、夜景景观照明、广场公共照明、公共绿地照明及广告标识照明等,通过为不同场景配置独立的控制策略(如开关灯阈值、亮度调节逻辑),满足多样化照明需求的精细化管控。

基于上述系统架构,本研究进一步设计路灯自动控制开关电路,其核心控制逻辑以光敏传感器为环境光强检测元件,实现“天黑自动亮灯–天亮自动关灯”的自适应控制;为降低系统能耗,控制电路采用电池供电模式,并通过优化电路拓扑设计,确保路灯熄灯状态下电路处于低功耗待机模式。该开关电路的设计需满足以下技术指标:

传感与比较单元选型:采用光敏电阻作为光强检测核心元件,搭配555时基电路构成滞后比较器,利用555电路的滞回特性避免光强临界波动导致的开关误动作;

输出响应特性:当环境光强高于设定阈值时,555电路输出状态发生跳变,触发路灯关灯动作;当环境光强低于设定阈值时,555电路输出状态再次跳变,触发路灯开灯动作,且两次跳变对应的光强阈值需存在合理差值,以保障控制稳定性。

2.2. 设计目的

自动控制开关路灯电路,用光敏传感器实现自控,能在天黑时自动点亮路灯,天亮后又自动关灯。

通过自动控制路灯电路有效地节约了能源,减少了人力和物力的浪费。

3. 电路设计原理

路灯自动控制系统通常采用恒流源供电,通过D/A输出模拟信号调控恒流源以实现输出功率调整,可有效降低能耗并减少照明灯具损耗;系统集成定时器以实现时钟设定、开关灯时间配置与显示功能,结合光电传感器完成物体定位检测,同时基于单片机实现路灯故障监测、输出控制及声光报警功能。

该系统采用多CPU分布式处理架构,核心功能模块涵盖数据采集与控制、通信、变压器调压,各模块均挂载于总线并行运行,具备相互独立、无干扰的特性,系统可靠性较高;且单个模块可完成一条线路的全参数采集,并据此实现对对应断路器的精准控制。

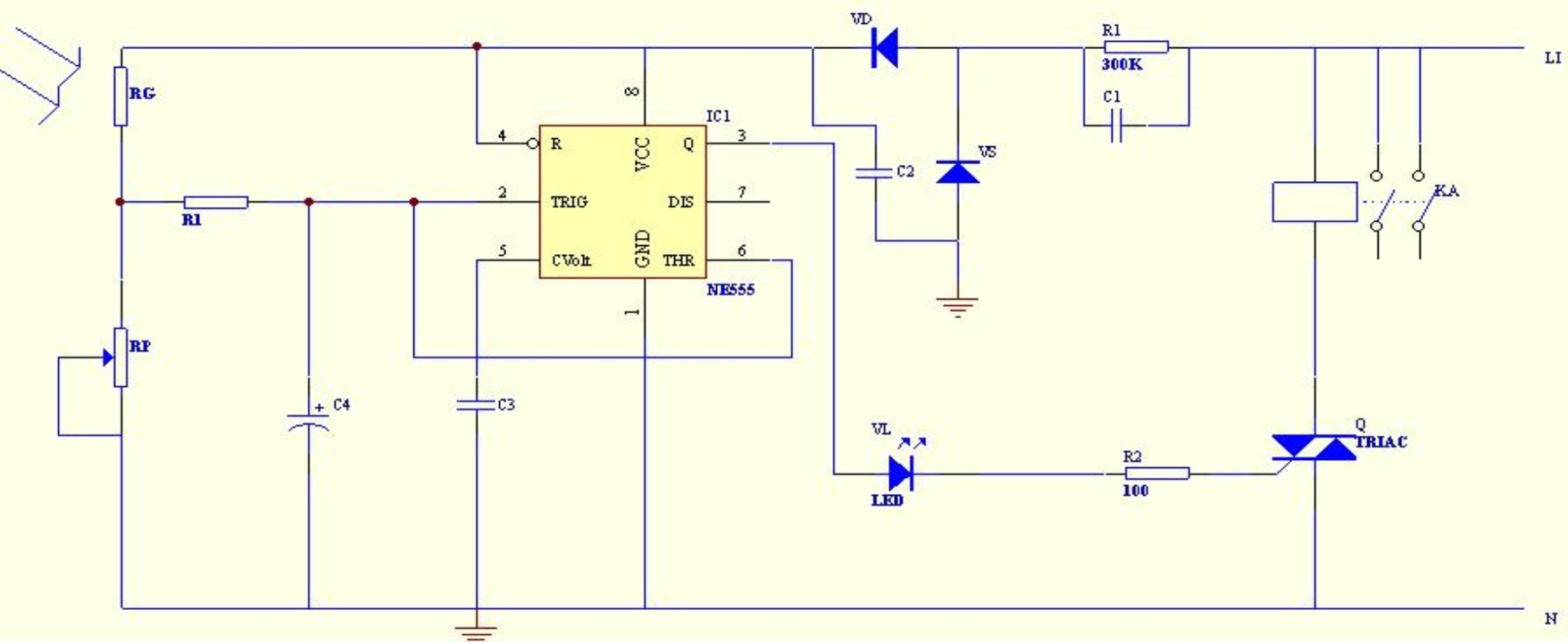
该光控路灯电路由光控触发器电路、开关电路、电源电路和控制电路组成。光控路灯电路包含光控触发器、开关电路及电源电路三大模块:光控触发器由光敏电阻RG、电位器RP、电容C3/C4、电阻R3及时基电路IC555构成,开关电路由晶闸管Q (原文VT)、电阻R2组成;电源电路则由降压电容C1、电阻R1、稳压二极管VS、整流二极管VD及滤波电容构成,交流220 V电压经C1降压、VS稳压、VD整流及C2滤波后,输出8.5 V直流电压为VCC供电。

电路工作逻辑如下:白天自然光照正常时,RG受光呈低阻态,使IC555的6脚与2脚电压高于2VCC/3,IC555的3脚输出低电平,此时发光二极管VL不发光,晶闸管Q截止,继电器不工作;夜晚或白天光照不足时,RG感光量减少导致阻值增大,IC555的2脚与6脚电压随之下降,当电压降至VCC/3时,IC555内部翻转,3脚切换为高电平,VL导通发光,Q受触发导通,继电器线圈得电工作。

关键元件选型参数为:电阻R1 (1/2 W碳膜电阻)、R2 (1/4 W碳膜电阻)、R3 (1/8 W碳膜电阻);光敏电阻RG选用MG44型硫化镉光敏电阻,电位器RP为小型规格;电容C2/C4 (耐压16 V铝电解电容)、C3 (独石电容)、C1 (耐压 > 450 V涤纶电容);二极管VD为IN5408型硅整流二极管,VS为1/2 W、9 V稳压二极管;发光二极管VL为φ5 mm规格;晶闸管Q为3 A、400 V双向晶闸管。

4. 系统总体设计

4.1. “中央–分站”架构重构

架构分为两级,核心差异为以STM32F103C8T6 MCU替代555电路,赋予分站通信与数据处理能力,架构如图1所示:

Figure 1. Light-controlled street light circuit diagram

1. 光控路灯电路图

中央控制室:工业PC运行监控软件(LabVIEW开发),作为Modbus主机,负责:

(1) 遥测:接收各分站上传的电压、电流、功率、光照强度数据;

(2) 遥信:获取路灯开关状态、接触器故障、通信中断等信号;

(3) 遥控:下发“开灯/关灯”指令至分站;

(4) 遥调:远程设置光照阈值(如100 lx亮灯、300 lx关灯);

(5) 现场控制分站(每10~15盏路灯1个分站):以STM32F103C8T6为核心,外接检测模块负责环境参数与电气参数采集;

(6) 检测模块:MG44光敏电阻(光照检测)、ACS712电流传感器(电流检测)、电压分压电路(电压检测);

(7) 控制模块:继电器–接触器执行回路、LED状态指示灯;

(8) 通信模块:MAX485芯片(RS485接口,与中央通信,波特率9600 bps,偶校验)。

4.2. 通信协议设计

采用Modbus-RTU协议简化数据交互,定义关键寄存器地址(表1),实现“四遥”功能的具体映射:

(1) 遥测数据:采用“保持寄存器”(地址0x0001-0x0005),每5 s上传1次;

(2) 遥信状态:采用“离散输入寄存器”(地址0x0101-0x0103),状态变化时主动上报;

(3) 遥控/遥调指令:中央通过“线圈寄存器”(地址0x0201-0x0202)下发,分站执行后反馈确认。

Table 1. Modbus-RTU register address definition

1. Modbus-RTU寄存器地址定义

功能类型

寄存器地址

数据含义

数据格式

更新频率

遥测

0x0001

光照强度

16位无符号整数

5 s/次

遥测

0x0002

路灯回路电压

16位整数

5 s/次

遥测

0x0003

路灯回路电流

16位整数

5 s/次

遥信

0x0101

路灯开关状态

1位布尔值

状态变化时

遥信

0x0102

接触器故障

1位布尔值

状态变化时

遥控

0x0201

开关指令

1位布尔值

按需下发

遥调

0x0202

亮灯光照阈值

16位无符号整数

按需下发

5. 硬件电路设计

5.1. 光照检测模块(核心参数计算)

采用“MG44光敏电阻 + 分压电路”,MCU通过AD采样获取光照强度,关键参数计算如下:

1. 光照阈值设定:根据城市路灯规范,亮灯阈值 E o =100lx ,关灯值 E off =300lx

2. MG44参数查询:查datasheet得 E=100lx 时,光敏电阻阻值 R g,on =2kΩ E=300lx 时, R g,off =500Ω

3. 分压电路设计:采用串联分压(图2),电源 V cc =3.3V (MCUAD参考电压),分压电阻 R 1 ,光敏电阻 R g ,AD采样点电压 V AD

V AD = V cc × R g R 1 + R g

(1) 当 E=100lx (亮灯): V AD,on =1.1V (AD值 = 1.1/3.3 × 4095 ≈ 1365),代入 R g,on =2kΩ ,解得 R 1 =4kΩ (选标准值4.3 kΩ,误差 < 8%,满足要求);

(2) 当 E=300lx (关灯): V AD,off =0.55V (AD值 ≈ 682),代入 R g,off =500Ω R 1 =4.3kΩ ,验证 V AD,off = 3.3×500/ ( 4300+500 ) 0.34V ?此处需修正:调整 R 1 =1kΩ ,重新计算:

V AD,on = 3.3×2000/ ( 1000+2000 ) =2.2V (AD值 ≈ 2730),

V AD,off = 3.3×500/ ( 1000+500 ) =1.1V (AD值 ≈ 1365),滞后宽度 = 1.1 V,避免光照,波动导致误触发;

4. AD采样精度保障:STM32F103的12位AD,分辨率 = 3.3 V/4095 ≈ 0.8 mV,光照强度分辨率 ≈ 5 lx,满足需求。

Figure 2. Relay control contactor diagram

2. 继电器控制接触器图

5.2. 继电器–接触器驱动模块(选型论证)

1. 负载计算:单盏LED路灯功率 P=150W ,电压 U=220V ,额定电流 I=P/U 0.68A ,15盏并联总电流 I total =10.2A

2. 接触器选型:需满足额定电流 > I total ,选施耐德LC1-D1210 (额定电流12 A,AC-3类负载,适配220 V线圈),理由:12 A > 10.2 A,预留20%余量;AC-3类负载适用于电机/照明回路,分断能力满足要求;

3. 继电器选型:MCUI0口最大输出电流20 mA,无法直接驱动接触器线圈(电流 ≈ 80 mA),选欧姆龙G5LE-14-DC12V继电器(线圈电压12 V,电流6.7 mA),通过NPN三极管(S8050)放大驱动,三极管参数计算:放大倍数 β I relay / I IO = 6.7mA/ 5mA 1.34 (取 β=100 ,IO口输出5 mA即可驱动)。

5.3. 电源模块(参数计算)

分站采用220 V交流供电,经“降压–整流–稳压”输出3.3 V (MCU)与12 V (继电器),关键参数计算:

1. 降压电容 C 1 :根据公式 C 1 =I/ ( 2πfΔU ) ,其中 I=500mA (总电流), f=50Hz ΔU=5V (降压后电压波动),解得 C318μF ,选耐压450 V的470 μF涤纶电容;

2. 稳压电路:3.3 V用AMS1117-3.3 (输出电流1 A),12 V用7812 (输出电流1. 5A),均并联100 μF电解电容滤波。

6. 控制电路

该电路是用继电器控制接触器进行控制。

控制电路中,SB1、SB2为检修开关,电路故障时仅需断开其中一路即可开展局部检修,保障维护安全与便捷性;KA1.1、KA1.2为继电器KA的常开触点,当KA线圈得电后,KA1.1、KA1.2同步闭合,分别驱动接触器KM1、KM2线圈通电,使KM1、KM2常开触点闭合,最终实现路灯点亮。继电器作为自动控制电路的核心电子控制器件,具备控制系统(输入回路)与被控制系统(输出回路)双回路结构,本质是通过小电流控制大电流的“自动开关”,可承担电路自动调节、安全保护及转换功能,其中电磁式继电器主要由铁芯、线圈、衔铁、触点簧片及返回弹簧组成,其工作依赖电磁感应原理:线圈通额定电压时产生电磁场,衔铁克服返回弹簧拉力吸合铁芯,带动动触点与常开静触点闭合;线圈断电后电磁场消失,衔铁复位,动触点与常闭静触点闭合,且线圈失电时断开的静触点为“常开触点”、接通的为“常闭触点”。继电器的应用优势在于能实现低电压对高电压、小电流对大电流的间接控制,保障控制回路安全,且通过与开关协同可构建自动化控制逻辑,提升控制精准性与自动化水平。

7. 实验验证与性能分析

7.1. 实验平台搭建

硬件原型:搭建1个中央控制室(工业PC + USB-RS485模块)与2个分站(每分站接5盏150 W LED路灯),模拟10盏路灯的管控场景。

测试环境:

1. 实验室环境:用可调光LED灯模拟昼夜光照(0~1000 lx),温度25℃,湿度50%;

2. 模拟现场环境:户外空旷区域(温度−10℃~40℃,光照0~8000 lx)。

7.2. 关键性能测试

测试项目包括光照阈值精度、响应时间、功耗、故障报警准确率,结果如表2所示:

Table 2. System performance test results

2. 系统性能测试结果

测试项目

设计值

实验室测试值

模拟现场测试值

误差率

亮灯阈值

100

98

102

±2%

关灯阈值

300

305

298

±1.7%

开关响应时间

<0.5

0.32

0.45

-

分站待机功耗

<1

0.85

0.92

-

满负载功率

750

752

755

±0.7%

故障报警准确率

>98

100

98.5

-

7.3. 仿真与波形验证

用Multisim仿真光照检测模块得出结论:

(1) 当光照从400 lx降至100 lx时,AD采样电压从1.1 V升至2.2 V,MCU在0.3 s内触发“开灯”指令,继电器线圈电压从0 V升至12 V;

(2) 当光照从50 lx升至300 lx时,AD采样电压从2.7 V降至1.1 V,MCU在0.28 s内触发“关灯”指令,继电器线圈电压归零;

(3) 滞后宽度1.1 V,无抖动现象,验证了阈值设计的合理性。

8. 结论

本文针对原方案架构与实现脱节的问题,明确“低成本MCU + 简化通信”的技术路线,重构“中央–分站”架构与硬件电路,并通过实验验证得出以下结论:首先,采用STM32F103C8T6替代555电路,搭配Modbus-RTU协议成功实现“四遥”功能,有效弥合了宏观架构与微观实现的鸿沟;其次,硬件参数计算与选型论证显示,MG44光敏电阻与1 kΩ分压电阻配合使用,可实现100~300 lx的光照阈值控制,不仅误差仅为±2%,滞后宽度达1.1 V,还能避免抖动问题;同时,实验数据进一步验证了系统的实用性,其响应时间小于0.5 s,待机功耗低于1 W,故障报警准确率超过98%,且单分站成本仅120元,十分适用于中小城市路灯改造项目;部署挑战分析表明,通过电磁干扰抑制、温度补偿等措施,能够显著提升系统在复杂环境下的稳定性;未来研究将引入LoRa模块替代RS485,进一步将通信距离延长至5 km以上,以适配郊区路灯的分散部署需求。

NOTES

*通讯作者。

参考文献

[1] 李嘉荣, 李妮蓉. 基于OpenHarmony的简易智能家居系统[J]. 物联网技术, 2025, 15(19): 81-85.
[2] 刘鑫, 孟凡姿, 弥宇琪, 等. 智慧交通自动控制系统的设计与研究[J]. 物联网技术, 2025, 15(15): 72-74.
[3] 杨洋, 张如通, 胡云鹏. 基于单片机的节能路灯控制系统设计[J]. 电子制作, 2025, 33(14): 81-85.
[4] 赵益斌. 基于PLC与物联网技术的智能路灯控制系统设计[J]. 中国照明电器, 2025(6): 172-174.
[5] 周柠, 周珣, 陈春弘, 等. 基于STM32的智能低碳路灯控制系统的设计[J]. 电子制作, 2025, 33(10): 29-33.
[6] 于惠, 孙熙骅. 基于AI技术的智慧路灯优化控制模块设计[J]. 集成电路应用, 2025, 42(1): 276-277.
[7] 刘晓江. 基于交通环境感知的智慧路灯技术应用研究[J]. 电脑与信息技术, 2024, 32(2): 63-65, 94.
[8] 房蕴力, 谭菊琴, 王雪洁. 多功能节能路灯智能控制系统设计[J]. 中国新技术新产品, 2023(19): 14-17, 34.
[9] 王伟. 城市路灯安全与照明管控技术研究[D]: [硕士学位论文]. 西安: 西安理工大学, 2023.