应用于储能逆变器中网侧继电器拓扑、自检方法和能量控制策略
Applied to Grid-Side Relay Topology, Self-Test Method, and Energy Control Strategy in Energy Storage Inverters
DOI: 10.12677/ojcs.2026.151002, PDF, HTML, XML,   
作者: 滕 均, 董健宇, 方 宇:扬州大学信息与人工智能学院,工业软件学院,江苏 扬州;吴牧原, 张继勇:扬州大学电气与能源动力工程学院,江苏 扬州
关键词: 网侧继电器拓扑继电器自检方法市电掉电快速检测方法能量控制策略Grid-Side Relay Topology Relay Self-Test Method Fast Detection Method for Mains Power Failure Energy Control Strategy
摘要: 本文提出了一种储能逆变器网侧继电器拓扑结构及其自检方法与能量控制策略。该拓扑采用三只双触点继电器(RY1, RY2, RY3)分为两个组合:第一组合由RY2和RY3的常开触点串联构成储能逆变器交流侧母线与电网之间的电气通道;第二组合由RY1单独构成逆变器输出端与交流侧母线之间的通道。通过控制继电器线包通断电,检测组合继电器两侧电压有效值差值,据此准确诊断出继电器触点是否存在短路或开路故障,从而实现网侧继电器自检方法。在此基础上,给出高效的市电掉电快速检测方法,进而实现储能逆变器由并网到离网的快速切换,并实现安全、快速的能量控制,确保后备负载连续供电。搭建了5 kW储能逆变器实验平台,实验结果证明本文提出的网侧继电器拓扑及其自检方法与能量控制策略的有效性。
Abstract: The paper proposes a grid-side relay topology structure for energy storage inverters, as well as its self-checking method and energy control strategy. This topology employs three double-contact relays (RY1, RY2, RY3) divided into two combinations: The first combination consists of the normally open contacts of RY2 and RY3 connected in series to form an electrical channel between the AC side of the inverter and the power grid. The second combination is composed of RY1 alone, which forms the channel between the inverter output terminal and the AC bus. The self-check method accurately diagnoses short circuit or open circuit faults of the contacts by controlling the on and off of the relay coil and detecting the difference in effective values of the voltages on both sides of the combined relay, thereby achieving highly reliable self-check. By integrating efficient rapid detection technology for power failure, this strategy can achieve safe and rapid energy control during the grid-connected and off-grid switching process, ensuring continuous power supply to the backup load. An experimental platform for a 5 KW energy storage inverter was established. The experimental results proved the correctness of the topological structure, self-checking method and energy control strategy proposed in this paper.
文章引用:滕均, 董健宇, 吴牧原, 方宇, 张继勇. 应用于储能逆变器中网侧继电器拓扑、自检方法和能量控制策略[J]. 电路与系统, 2026, 15(1): 9-22. https://doi.org/10.12677/ojcs.2026.151002

1. 引言

储能逆变器作为连接储能电池与电网/负载的关键核心设备,其运行可靠性对整个能源系统的安全至关重要[1] [2]。其中,网侧继电器的可靠性直接决定了系统能否安全地进行并离网模式切换,其短路或开路故障可能导致严重的系统故障[3]-[6]。同时,电网侧难免发生故障,快速的市电掉电检测则是实现无缝切换、保障后备负载不间断供电的前提。近年来,为提升系统可靠性,储能逆变器中的网侧继电器自检方法已成为研究热点,传统的继电器自检技术需要增加额外的电压或电流传感器、专用的检测电路来实现状态监测[4]。这不仅增加了系统的硬件复杂性和物料成本,也可能引入新的潜在故障点。本文根据储能逆变系统的要求,通过优化网侧继电器拓扑结构并结合电压有效值差值比较法,可在不增加额外硬件成本的前提下有效诊断继电器的触点状态。在掉电检测方面,传统的电压保护逻辑存在检测盲区,尤其在逆变器封波期间,电网掉电产生的电压“拖尾”现象容易导致误判[6]-[8]。为此,基于数字控制,通过在设定的滤波窗口内统计电网电压低于设定阈值的点数,实现毫秒级快速、准确的电网掉电故障判断。然而,现有技术在继电器自检的全面性、掉电检测的快速性与准确性,以及二者在系统层面的协同控制方面仍有提升空间。因此,研究高可靠性的继电器拓扑及其自检方法,并结合高效的市电掉电检测技术,对于发展高性能的储能逆变系统具有重要意义[8]-[10]

本文深入研究应用于储能逆变器中网侧继电器拓扑、自检方法和能量控制策略,通过在CCS环境中编程实现了所述的自检算法、掉电检测及能量控制策略。并据此搭建了完整的储能逆变器原理样机。

2. 应用于储能逆变器中网侧继电器拓扑和自检方法

2.1. 网侧继电器拓扑

图1为应用于储能逆变器中网侧继电器拓扑示意图,由RY1、RY2和RY3这3只继电器构成,每只继电器有两组常开触点,其中两只继电器RY2和RY3组合,该组合继电器RY2和RY3的常开触点串联形成第一桥臂,第一桥臂的一端连接电网接线端,第一桥臂的另一端连接交流侧母线,第一桥臂的另一端连接交流侧母线(交流侧母线由L线与N线构成);其中RY1继电器形成第二桥臂,第二桥臂的一端连接逆变器交流输出端,第二桥臂的另一端连接交流侧母线形成A和B;后备负载挂接在交流侧母线上以获得供电能量。

Figure 1. Schematic diagram of the grid side relay topology

1. 网侧继电器拓扑示意图

Figure 2. Implementation diagram in the main circuit of the energy storage inverter

2. 储能逆变器主电路示意图

基于图1的网侧继电器拓扑构建储能逆变器的主电路架构如图2所示。由图2可见,所述第一桥臂中的两只继电器RY2和RY3经其常开触点串联后形成储能逆变器中交流侧母线与电网之间的电气通道;经第二桥臂中继电器RY1的常开触点形成储能逆变器中逆变器(双向AC/DC)的交流输出端与交流侧母线之间的电气通道。后备负载连接到交流侧母线,使得后备负载通过文中提出的网侧继电器拓扑,既可以由电网供电,也可以通过逆变器由光伏/电池的能量供电,即通过网侧继电器拓扑中第一桥臂从电网获得电能,或通过网侧继电器拓扑中第二桥臂从逆变器获得电能。在市电优先的模式下,当电网存在时由电网优先为后备负载供电,而当电网故障时可实现光伏/储能电池经储能逆变器为后备负载供电,从而实现后备负载的不间断供电[11]-[14]

2.2. 网侧继电器自检方法

为了确保电网和储能逆变器自身的安全可靠运行,储能逆变器正常工作之前需要对网侧继电器进行自检。若网侧继电器拓扑中的任一继电器存在短路故障或开路故障,则储能逆变器是不允许接入电网工作的。为此,论文给出了图1所示网侧继电器拓扑的自检方法。在电网正常时,储能逆变器进入正常运行前的网侧继电器拓扑自检方法包括两个步骤:

步骤1是对第一桥臂中继电器RY2和RY3的触点进行短路故障与开路故障的检测;

步骤2是对第二桥臂中继电器RY1的触点进行短路故障与开路故障的检测。

储能逆变器系统的辅助电源得电后,系统进入初始化,此时网侧继电器拓扑中所有继电器的线包失电,从而使得所有继电器的常开触点处于释放状态,然后控制继电器RY2的线包得电,继电器RY3的线包失电,从而使得继电器RY2的常开触点闭合,继电器RY3的常开触点释放(处于常开状态);延长一段时间到DelayTime1后,控制继电器RY2和RY3的线包均失电,从而使得继电器RY2和RY3的常开触点均释放;再延长一段时间到DelayTime2后,控制继电器RY2的线包失电,继电器RY3的线包得电,从而使得继电器RY2的常开触点释放,继电器RY3的常开触点闭合;延长一段时间到DelayTime3后,控制继电器RY2和RY3的线包均得电,从而使得继电器RY2和RY3的常开触点均闭合,再延长一段时间到DelayTime4;

在DelayTime3时间段内持续检测负载的端电压vac和电网电压vg,并将电网电压的有效值vgrms与负载的端电压有效值vacrms作差,若这一差值较小且接近于0,则表明继电器RY2和RY3的触点发生了短路故障;若这一差值较大且接近电网电压有效值vgrms,则表明继电器RY2和RY3的触点未发生短路故障;

当两只继电器RY2或RY3的触点发生了短路故障,则报继电器短路故障;当两只继电器RY2和RY3的触点未发生短路故障,则实施继电器RY2和RY3触点是否发生开路故障的检测;

在DelayTime4时间段后持续检测负载的端电压vac和电网电压vg,将电网电压的有效值vgrms与负载的端电压有效值vacrms作差,并直到DelayTime5时间内若这一差值维持在较大值且接近电网电压有效值,则表明继电器RY2或RY3的触点发生了开路故障;若这一差值较小且接近于0,则表明继电器RY2和RY3的触点未发生开路故障;

当继电器RY2或RY3的触点发生了开路故障,则报继电器开路故障;当继电器RY2和RY3的触点未发生开路故障,则步骤1结束并实施步骤2,此时电网已为后备负载供电;

在进入网侧继电器拓扑的自检方法步骤2时,继电器RY2和RY3的线包得电从而使得RY2和RY3继电器的常开触点处于闭合状态。此时控制继电器RY1的线包失电使得RY1的常开触点释放,延长一段时间到DelayTime3后,控制继电器RY1线包得电,从而使得所述继电器RY1的常开触点闭合;再延长一段时间到DelayTime4;

在DelayTime3时间段内持续检测电网电压vg和逆变器输出端电压vinv,并将电网电压的有效值vgrms与逆变器输出端电压有效值vinvrms作差,若这一差值较小且接近于0,则表明继电器RY1的触点发生了短路故障;若这一差值较大且接近电网电压有效值vgrms,则表明继电器RY1的触点未发生短路故障;

当继电器RY1的触点发生了短路故障,则报继电器短路故障;当继电器RY1的触点未发生短路故障,则实施继电器RY1触点是否发生开路故障的检测;

在DelayTime4时间段后持续检测电网电压vg和逆变器输出端电压vinv,将电网电压的有效值vgrms与逆变器输出端电压有效值vinvrms作差,并直到DelayTime5时间内若这一差值维持在较大值且接近电网电压有效值vgrms,则表明继电器RY1的触点发生了开路故障;若这一差值较小且接近于0,则表明继电器RY1的触点未发生开路故障;

当继电器RY1的触点发生了开路故障,则报继电器开路故障;当继电器RY1的触点未发生开路故障,则步骤2结束并置继电器检测完毕标志位,此时若储能逆变器已接入光伏组件,在没有其它故障情况下则可进入并网发电启动状态。

上述两步骤中,首先对电网与交流侧母线之间的继电器组进行了自检,若无硬件短路故障和开路故障,则控制继电器RY2和RY3的常开触点均闭合实现电网为后备负载供电;其次对储能逆变系统中逆变器的交流输出端与交流侧母线之间的继电器进行自检,若无硬件短路故障和开路故障,则继电器RY1的触点闭合,使得储能逆变器处于并网状态,故当系统中存在光伏组件且没有其它故障时,就可直接进入光伏并网发电状态。由上面阐述可知采用本文的网侧继电器拓扑自检方法,在自检结束后,储能逆变器可直接进入并网模式执行,没有冗余的逻辑,非常适合数字控制的编程实现。

3. 应用于储能逆变器中能量控制策略

3.1. 电网掉电快速检测方法

Figure 3. Schematic diagram for rapid detection of power failure

3. 市电掉电快速检测原理图

为了在电网发生故障时实现储能逆变器为后备负载的不间断供电,需要控制储能逆变器由并网运行模式快速切换到离网运行模式。本文给出了一种市电掉电快速检测方法,市电掉电快速检测原理如图3,电网电压为图中正弦曲线,电网掉电的电压设定值为图中的两条直线。通过与电网实际采样的瞬时值与电网掉电的电压设定值进行比较,红色区域是正常电网电压下限与低于电网掉电电压设定值所对应的固定低压计数区域。当电网掉电滤波窗口中统计的低于电网电压掉电设定值的低压计数点数大于这一固定的低压计数点数则判断为电网发生了掉电故障,若在电网掉电滤波窗口中统计的低于电网电压掉电设定值的低压计数点数小于固定的低压计数点数,则判断为此时的电网正常即未发生电网掉电故障。采用本文提出的电网掉电快速检测方法,当遭遇电网掉电时储能逆变器能迅速的判断出电网电压的掉电故障,并向网侧继电器拓扑的第二桥臂中继电器RY2和RY3发出让其线包失电的控制指令,同时让逆变器(双向AC/DC)由电流型控制方式切换成电压型控制方式,从而实现为后备负载提供不间断能量[7]。论文中的方法相较于现有方法只需要控制两个电网侧继电器就能实现流向负载能量切换,即基于提出的网侧继电器拓扑能实现能量的快速控制。

图4给出了文中所述的电网掉电故障快速检测方法的算法程序流程图,定义了形参电网电压采样实际值,电网继电器GridRelay1 (对应本文继电器拓扑中继电器RY2)和GridRelay2 (对应本文继电器拓扑中继电器RY3);并定义了静态变量电网四分之一周期标志位,旁路标志位,电网掉电的电压设定值,低压计数点数。当电网给后备负载供电时,市电掉电故障快速检测算法子程序一直被调用。

Figure 4. Fast detection algorithm program flow chart for grid power failure

4. 电网掉电快速检测算法程序流程图

图4知,当正弦表经过四分之一周期后将标志位置1,并判断是否处于旁路状态,检测到旁路状态后将标志位置1。在给定一个电网掉电滤波窗口内用实际电网电压采样值与电网掉电电压设定值进行比较,当电网电压采样值小于电网掉电电压设定值时,低压计数点数进行累加,统计该电网掉电滤波窗口的低压计数点数。程序中电网掉电的电压设定值设置为138,电网异常电压的有效值设置为220 V。经过

计算反推角度 arcsin 138 220 2 =25 .12 。由于程序中配置的中断周期为100 μs,电网四分之一周期为5 ms,计算出一个四分之一电网周期共有50个计数点数,进而可以求出四分之一电网周期允许的固定低压计数点数应为 50× 25.12 90 14 个点,考虑裕量不妨在程序中设置允许的固定低压计数点数为16。故当某个四分

之一电网周期内统计到的低压计数点数大于16时,则认为发生了电网掉电故障,此时应断开网侧继电器GridRelay1 (对应本文继电器拓扑中继电器RY2)和GridRelay2 (对应本文继电器拓扑中继电器RY3),且控制逆变器由电流型转变为电压型输出,从而实现电网异常状态下的安全离网运行,为后备负载提供不间断能量。

3.2. 并离网切换策略

图5给出了并离网切换的程序流程图。左侧为并网切离网的程序流程图,右侧为离网切并网的程序流程图。

Figure 5. Flowchart of the algorithm program for on-grid and off-grid switching

5. 并离网切换的算法程序流程图

(1) 并网切离网

采用电网掉电快速检测方法,当统计到的低压计数点数大于16时,则判断出电网发生了掉电故障,置并离网标志位为离网状态。此时,封锁驱动,和断开网侧继电器GridRelay1 (对应本文继电器拓扑中继电器RY2)和GridRelay2 (对应本文继电器拓扑中继电器RY3),但无需断开逆变输出端继电器OffGridRelay (对应本文继电器拓扑中继电器RY1),控制逆变器由并网型转变为电压型离网输出,程序进入延迟0.8 ms后打开驱动。

(2) 离网切并网

当检测到电网恢复正常15 s时(程序中判断条件为电网异常恢复点数大于750),并且锁相成功(程序中判断条件为锁相成功标志位为1)。当满足上述两条件后封锁驱动和断开逆变输出端继电器OffGridRelay (对应本文继电器拓扑中继电器RY1),并离网标志位置并网模式,将系统的状态设置为等待状态重新初始化同时控制逆变器由电压型输出转变为电流型,此时储能逆变器打旁路调用,闭合网侧继电器GridRelay1 (对应本文继电器拓扑中继电器RY2)和GridRelay2 (对应本文继电器拓扑中继电器RY3),逆变器由离网型转变为电流型并网输出。

4. 实验验证

4.1. 实验平台搭建

Figure 6. Schematic diagram of the composition principle of the embodiment

6. 实施例组成原理示意图

图6所示本文电路的应用实例组成原理示意图中,原理图中的后备负载是接在交流母线侧,通过控制网侧继电器RY2和RY3可实现电网为之供电,而当电网失电故障出现后,可通过继电器状态的切换由储能逆变器中的逆变器提供能量实现后备负载的不间断供电。

图7所示试验样机实物图,主要参数配置如下:图中6个继电器均选用Churod的继电器CHAR-112A90EA,其线包电压为12 V,只有一组常开触点,因此使用两个继电器组合的方式分别作为原理中的RY1,RY2,RY3。储能逆变器的最大功率5 KW,直流母线(高压直流侧)电压Vbus = 400 V,储能电池电压是48 V~63 V,PV组件的MPPT电压范围是200 V~440 V,交流侧输出交流电流23 A,电网额定电压230 V/50 Hz。由TI公司DSP型号为TMS320F28035的通用IO口GPIO22、GPIO41、GPIO44产生网侧继电器控制信号Vr1、Vr2、Vr3,再经相应的驱动1、驱动2、驱动3电路后为继电器组RY1、RY2、RY3的两个线包供电。

Figure 7. Physical picture of the experimental prototype

7. 实验样机实物图

4.2. 继电器自检功能实施

在电网正常时,储能逆变器进入正常运行前的网侧继电器拓扑自检方法包括两个步骤:

步骤1是对第一桥臂中继电器RY2和RY3的触点进行短路故障与开路故障的检测;

步骤2是对第二桥臂中继电器RY1的触点进行短路故障与开路故障的检测。

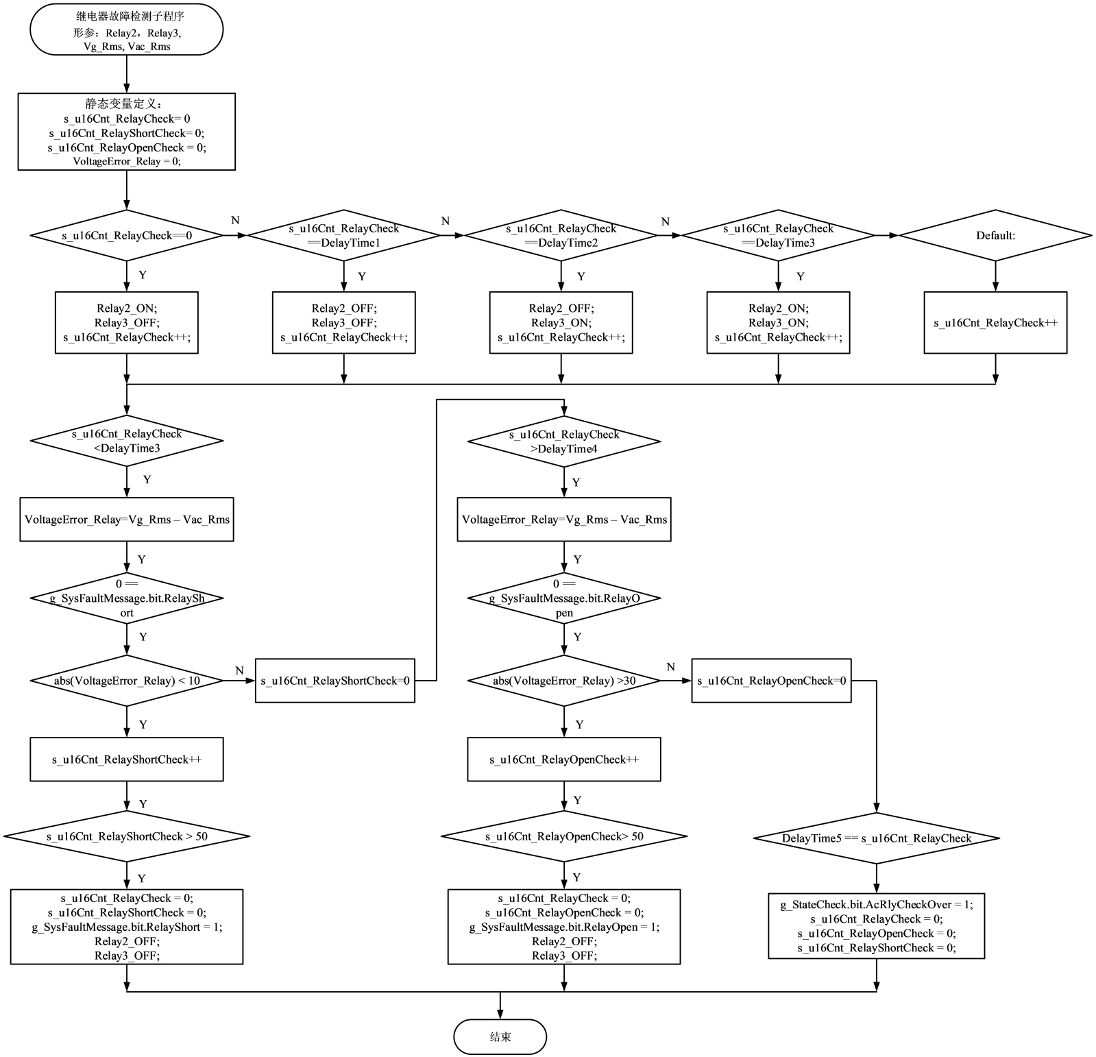
图8图9给出了储能逆变器实例中调用子程序逻辑。定义了三个继电器形参(Relay1, Relay2, Relay3)以及三个电压有效值形参,分别为电网电压(Vg_Rms)、负载电压(Vac_Rms)与逆变器输出电压(Vinv_Rms)。此外,图中还声明了若干静态变量,包括继电器自检定时计数器(s_u16Cnt_RelayCheck)、继电器短路故障计数器(s_u16Cnt_RelayShortCheck)、继电器开路状态计数器(s_u16Cnt_RelayOpenCheck),以及继电器两端电压有效值误差(VoltageError_Relay)。这些变量共同用于实现继电器状态的检测与故障诊断逻辑。

子程序每被调用一次,继电器自检定时计数器s_u16Cnt_RelayChecK就会实现一次累加,因此s_u16Cnt_RelayChecK反映了该子程序的调用次数。继电器组的自检程序段若放在MCU的任务中执行,相邻两次调用之间的时间间隔由任务调度周期决定,是为固定值。所以基于上述原理通过继电器自检定时计数器s_u16Cnt_RelayChecK可精确实现时间延时,实现了对DelayTime1、DelayTime2、DelayTime3、DelayTime4和DelayTime5五个关键延时时刻的判定与控制。

Figure 8. Flowchart of the self-check algorithm program for RY2 and RY3 relays

8. RY2和RY3继电器自检算法程序流程图

这样当RY2和RY3继电器自检时调用图8算法流程的子程序时,在s_u16Cnt_RelayChecK计数到时刻DelayTime3过程中调用该子程序时,此时s_u16Cnt_RelayChecK = 0,闭合继电器Relay2,并释放继电器Relay3;在DelayTime1时刻继电器Relay2和Relay3均释放;在DelayTime2时刻释放继电器Relay2和闭合继电器Relay3;在DelayTime3时刻继电器Relay2和继电器Relay3均闭合。当s_u16Cnt_RelayCheck < DelayTime3时,表明系统正处于继电器自检序列中至少一个继电器断开的阶段。在此条件下,系统通过计算电网电压有效值Vg_Rms与负载电压有效值Vac_Rms之差,得到继电器组两端的电压有效值误差,其值由VoltageError_Relay = Vg_Rms − Vac_Rms表征。若此时其绝对值abs (VoltageError_Relay)接近电网电压有效值,则表明继电器RY2和RY3未发生短路故障,否则表明该组继电器出现了短路故障,程序中设置了继电器短路故障标志位g_SysFaultMessage.bit.RelayShort,0表示未发生短路故障,1则表示发生了短路故障。在未发生短路故障的前题下,若abs (VoltageError_Relay)小于10 V,表示发生了短路故障。为了防止干扰导致的误判断,当abs (VoltageError_Relay)小于10 V的情况出现了50次后才确认发生了继电器短路故障,一旦确认了短路故障后,子程序将继电器自检定时计数器清零,使得自检程序不再向下执行,同时将短路故障计数器清零,为故障排除后下次的自检做好准备,并置继电器短路故障标志位为1,用以通知用户去排除这一故障,释放继电器。如果未出现短路故障,则将短路故障计数器清零,以消除可能干扰导致的误计数,并进入继电器RY2和RY3的开路故障检测。

由上分析知在s_u16Cnt_RelayChecK计数到DelayTime3时,继电器Relay2和继电器Relay3均闭合,为了实现两继电器的触点可靠闭合,程序中延时到DelayTime4时刻才进行开路故障检测,此时继电器RY2和RY3的继电器均闭合,其两端电压有效值差应接近于零,故图8中当s_u16Cnt_RelayChecK > DelayTime4时,通过计算电网电压有效值Vg_Rms与负载电压有效值Vac_Rms之差,,得到继电器组两端的电压有效值误差,其值由VoltageError_Relay = Vg_Rms − Vac_Rms表征。若此时其绝对值abs (VoltageError_Relay)接近0,则表明继电器RY2和RY3未发生开路故障,否则表明该组继电器出现了开路故障,程序中设置了继电器开路故障标志位g_SysFaultMessage.bit.RelayOpen,0表示未发生开路故障,1表示发生了开路故障。在未发生开路故障的前题下,若电压有效值的误差绝对值abs (VoltageError_Relay)大于30 V,表示发生了开路故障,为了防止干扰导致的误判断,当abs (VoltageError_Relay)小于10 V的情况出现了50次后才确认发生了继电器开路故障,一旦确认了开路故障后,子程序将继电器自检定时计数器清零,使得自检程序不再向下执行,同时将继电器开路故障计数器清零,为故障排除后下次的自检做好准备,置继电器短路故障标志位为1,用以通知用户去排除这一故障,释放继电器。这个继电器开路故障自检一直持续到DelayTime5时刻,在这段时间内如果一直未出现开路故障,则将开路故障计数器清零,以消除可能干扰导致的误计数,并置继电器自检通过标志g_StateChecK.bit.AcRlyChecKOver = 1。并将继电器自检定时计数器、继电器开路故障计数器和继电器短路故障计数器清零,从而为继电器RY1的自检做好准备。

在RY2和RY3继电器自检结束后调用RY1继电器自检如图9算法流程的子程序所示,在s_u16Cnt_RelayChecK计数到时刻DelayTime3过程中,调用该子程序时,此时s_u16Cnt_RelayChecK = 0,故断开继电器Relay1。故当s_u16Cnt_RelayChecK < DelayTime3时系统通过计算电网电压有效值Vg_Rms与负载电压有效值Vinv_Rms之差,得到继电器组两端的电压有效值误差,其值由VoltageError_Relay = Vg_Rms − Vinv_Rms表征。若此时其绝对值abs (VoltageError_Relay)接近电网电压有效值,则表明继电器RY1未发生短路故障,否则表明继电器RY1出现了短路故障,程序中设置了继电器短路故障标志位g_SysFaultMessage.bit.RelayShort,0表示未发生短路故障,1则表示发生了短路故障。为了防止干扰导致的误判断,当abs (VoltageError_Relay)小于10 V的情况出现了50次后才确认发生了继电器短路故障,一旦确认了短路故障后,子程序将继电器自检定时计数器清零,使得自检程序不再向下执行,同时将短路故障计数器清零,为故障排除后下次的自检做好准备,置继电器短路故障标志位为1,用以通知用户去排除这一故障,释放继电器。如果未出现短路故障,则将短路故障计数器清零,以消除可能干扰导致的误计数,并进入继电器RY1的开路故障检测。

由上分析知在s_u16Cnt_RelayChecK计数到DelayTime3时,继电器Relay1闭合,为了实现继电器的触点可靠闭合,程序中延时到DelayTime4时刻才进行开路故障检测,此时继电器RY1闭合,其两端电压有效值差应接近于零,故图9中当s_u16Cnt_RelayChecK > DelayTime4时,通过计算电网电压有效值Vg_Rms与负载电压有效值Vinv_Rms之差,得到继电器组两端的电压有效值误差,其值由VoltageError_Relay = Vg_Rms − Vinv_Rms表征。若此时其绝对值abs (VoltageError_Relay)应接近0则表明继电器未发生开路故障,否则表明继电器出现了开路故障,程序中设置了继电器开路故障标志位g_SysFaultMessage.bit.RelayOpen,0表示未发生开路故障,1表示发生了开路故障。在未发生开路故障的前题下,若电压有效值的误差绝对值abs (VoltageError_Relay)大于30 V,表示发生了开路故障,为了防止干扰导致的误判断,当abs (VoltageError_Relay)小于10 V的情况出现了50次后才确认发生了继电器开路故障,一旦确认了开路故障后,该子程序将继电器自检定时计数器清零,使得自检程序不再向下执行,同时将继电器开路故障计数器清零,为故障排除后下次的自检做好准备,置继电器短路故障标志位为1,用以通知用户去排除这一故障,释放继电器。这个继电器开路故障自检一直持续到DelayTime5时刻,在这段时间内如果一直未出现开路故障,则将开路故障计数器清零,以消除可能干扰导致的误计数,并置继电器自检通过标志g_StateChecK.bit.AcRlyChecKOver = 1。并将继电器自检定时计数器、继电器开路故障计数器和继电器短路故障计数器清零。

Figure 9. Flowchart of the RY1 relay self-check algorithm program

9. RY1继电器自检算法程序流程图

在储能逆变器实例中采用图8子程序调用可实现图6中继电器RY2和RY3拓扑的自检,采用图9子程序调用可实现图6中继电器RY1拓扑的自检实例的程序中DelayTime1、DelayTime2、DelayTime3、DelayTime4和DelayTime5对应的时刻为由继电器自检定时计数器s_u16Cnt_RelayChecK计数延时得到,分别设置为1秒、1.2秒、2.2秒、2.4秒和3.4秒,本实例将继电器自检程序集成于状态机任务内,并设定该状态机的任务执行周期为2 ms。故DelayTime1、DelayTime2、DelayTime3、DelayTime4和DelayTime5在图8图9中设置成500、600、1100、1200和1700。

4.3. 并离网切换性能验证

采用图4市电掉电故障快速检测方法子程序的调用可以实现对电网掉电故障的快速判断,程序中配置电网掉电电压设定值SwitchNum_OnorOffGrid = 138,根据该电网掉电电压设定值的电压对应计算出的低压计数点数Grid_Fault_countMax为14,为考虑安全裕量并防止误触发,将低压计数点数Grid_Fault_countMax设置成16。

采用图5子程序调用可实现光伏逆变器在电网故障时自动切换到离网运行,并在电网恢复时准备重新并网的安全切换控制逻辑,其中本文电路的应用实例中OffGridRelay对应储能逆变器中网侧继电器拓扑中RY1;本文电路的应用实例中GridRelay1对应储能逆变器中网侧继电器拓扑中RY2;本文电路的应用实例中GridRelay2对应储能逆变器中网侧继电器拓扑中RY3。

根据上面的分析可知当储能逆变器中网侧继电器拓扑的自检无故障后方可进入正常工作。图10给出了本文的应用实施例图6系统当检测到电网掉电故障,由并网向离网切换的实验波形,图10中的通道CH1是后备负载电压vac波形,通道CH3是电网电流ig波形,通道CH4是电网电压vg波形,实测切换时长Δx = 4.8 ms,远小于储能逆变器的相关标准所规定的小于20 ms指标要求,从而满足后备负载不间断供电的能量控制性能。

Figure 10. Waveform diagram of the experimental prototype

10. 实验样机波形图

5. 结论

本文提出的储能逆变器网侧继电器拓扑及其自检与能量控制策略,具有可靠性高、成本低、切换速度快等显著优点。本文完成了一种基于三继电器串联拓扑与电压差值检测算法的在线自检方法设计,并提出了基于数字统计的市电掉电快速检测算法及无缝能量控制策略。通过实验验证,证实了该拓扑能够准确诊断继电器开路与短路故障,且并离网切换时间仅为4.8 ms,远优于现有标准,能保证系统在故障情况下仍可连续供电。该发明不仅适用于单相光伏储能系统,还可扩展至三相光伏储能系统、风力发电及多能源混合微电网系统,具备良好的通用性与产业推广价值。后续工作将围绕多目标协调控制、容错运行优化以及适用于三相系统的拓扑派生等方面展开进一步研究。

参考文献

[1] Lin, L. and Qiu, Y. (2023) Fault Detection of Relay Protection Secondary Circuit in the Digital Substation. 2023 3rd International Conference on New Energy and Power Engineering (ICNEPE), Huzhou, 24-26 November 2023, 752-756. [Google Scholar] [CrossRef
[2] Wang, L., Bi, W., Wang, Z. and Zhang, K. (2021) Power Electronic Attack Targeting Relay Protection and Corresponding Detection Method. 2021 IEEE 3rd International Conference on Circuits and Systems (ICCS), Chengdu, 29-31 October 2021, 203-206. [Google Scholar] [CrossRef
[3] 王晗, 安汉文, 单红梅, 赵雷, 王家钧, 等. 全固态电池界面的研究进展[J]. 物理化学学报, 2021, 37(11): 35-48.
[4] He, S., Zhou, Y., Xiong, Y., Jiang, S. and Qin, K. (2024) Integrated Control Strategy and Simulation Analysis of Energy Storage Participating in Power Grid Regulation. 2024 IEEE 7th Information Technology, Networking, Electronic and Automation Control Conference (ITNEC), Chongqing, 20-22 September 2024, 1-6. [Google Scholar] [CrossRef
[5] Jia, Z., Yang, Y., Hua Gao,, Liu, A., Liu, S., Huang, D., et al. (2024) Research on Key Technologies of Distributed Energy Storage System. 2024 IEEE 7th Information Technology, Networking, Electronic and Automation Control Conference (ITNEC), Chongqing, 20-22 September 2024, 1810-1813. [Google Scholar] [CrossRef
[6] 周池骏. 储能逆变器中双向变换器的控制及实现[D]: [硕士学位论文]. 扬州: 扬州大学, 2025.
[7] 王思文. 微网储能变流器并/离网控制与模式切换技术研究[D]: [硕士学位论文]. 合肥: 安徽建筑大学, 2025.
[8] 舒杰, 张继元, 沈玉梁, 等. 光伏储能系统发展现状及展望[J]. 电力系统自动化, 2017, 41(21): 2-9.
[9] 周星诚, 方宇, 顾越铠, 等. 单相光伏储能逆变器中H6桥电路及控制研究[J]. 电力电子技术, 2020, 54(3): 71-74.
[10] Blaabjerg, F., Yang, Y., Yang, D. and Wang, X. (2017) Distributed Power-Generation Systems and Protection. Proceedings of the IEEE, 105, 1311-1331. [Google Scholar] [CrossRef
[11] Sangwongwanich, A., Yang, Y., Blaabjerg, F. and Wang, H. (2018) Benchmarking of Reliability Models for Power Converters in Photovoltaic Applications. IEEE Journal of Emerging and Selected Topics in Power Electronics, 6, 239-251.
[12] 张兴, 曹仁贤. 太阳能光伏并网发电及其逆变控制[M]. 第2版. 北京: 机械工业出版社, 2021.
[13] Sun, X., Chen, Q., Zheng, L. and Yang, J. (2023) Joint Estimation of State-Of-Health and State-Of-Charge for Lithium-Ion Battery Based on Electrochemical Model Optimized by Neural Network. IEEE Journal of Emerging and Selected Topics in Industrial Electronics, 4, 168-177. [Google Scholar] [CrossRef
[14] 肖飞, 刘春喜, 王颢雄, 等. 储能变流器并离网切换控制技术综述[J]. 电力系统自动化, 2018, 42(9): 2-12.